- 您的位置:
- 标准下载网 >>
- 标准分类 >>
- 农业行业标准(NY) >>
- NY 5184-2002 无公害食品 脱水蔬菜
标准号:
NY 5184-2002
标准名称:
无公害食品 脱水蔬菜
标准类别:
农业行业标准(NY)
标准状态:
现行-
发布日期:
2002-07-25 -
实施日期:
2002-09-01 出版语种:
简体中文下载格式:
.rar.pdf下载大小:
188.78 KB
标准ICS号:
食品技术>>水果、蔬菜及其制品>>67.080.20蔬菜及其制品中标分类号:
食品>>食品加工与制品>>X26蔬菜加工与制品
点击下载
标准简介:
标准下载解压密码:www.bzxz.net
本标准规定了无公害食品脱水蔬菜的要求、试验方法、检验规则、标签、包装、运输和贮存。本标准适用于无公害食品脱水蔬菜。 NY 5184-2002 无公害食品 脱水蔬菜 NY5184-2002
部分标准内容:
ICS67.080.20
中华人民共和国农业行业标准
NY 5184—2002
无公害食品
2002-07-25发布
脱水蔬菜
2002-09-01实施
中华人民共和国农业部发布
济信息处
中华人民共和国农业
行业标准
无公害食品脱水蔬菜
NY5184--2002
中国标准出版社出版
北京复兴门外三里河北街16号
邮政编码:100045
电话:6852394668517548
中国标推出版社秦皇岛印刷厂印刷新华书店北京发行所发行各地新华书店经售印张1/2字数10千字
开本880×12301/16
2002年8月第一版2002年8月第一次印刷印数1—8000
书号:155066·2-14667定价6.00元网址bzcbs.com
版权专有侵权必究
举报电话:(010)68533533
本标准由中华人民共和国农业部提出。言
NY5184-2002
本标准起草单位:农业部食品质量监督检验测试中心(济南)、中国果蔬研究中心、农业部农产品质量监督检验测试中心(杭州)、山东省乡镇企业局。本标准主要起草人:任风山、柳琪、滕葳、张海松、郭栋梁、赵燕申、崔春红、刘会友、谷晓红。1范围
无公害食品脱水蔬菜
NY5184—2002
本标准规定了无公害食品脱水蔬菜的要求、试验方法、检验规则、标签、包装、运输和贮存。本标准适用于无公害食品脱水蔬菜2规范性引用文件
下列文件中的条款通过本标准的引用而成为本标准的条款。凡是注日期的引用文件,其随后所有的修改单(不包括勘误的内容)或修订版均不适用于本标准,然而,鼓励根据本标准达成协议的各方研究是否可使用这些文件的最新版本。凡是不注日期的引用文件,其最新版本适用于本标准。GB4789.2食品微生物学检验菌落总数测定GB4789:3食品微生物学检验大肠菌群测定GB/T5009.3食品中水分的测定方法GB/T5009.11
GB/T5009.12
GB/T5009.15
GB/T5009.17
GB/T 5009.33
食品中总砷的测定方法
食品中铅的测定方法
食品中镉的测定方法
食品中总汞的测定方法
食品中亚硝酸盐与硝酸盐的测定方法食品中亚硫酸盐的测定方法
GB/T5009.341
GB7718食品标签通用标准
GB/T8855新鲜水果和蔬菜的取样方法JJF1070定量包装商品净含量计量检验规则中华人民共和国农药管理条例
3要求
3.1感官
3.1.1外观
要求整齐、均勾、无碎屑,无霉变、无病虫害、无杂质。对片状干制品要求片型完整,片厚基本均匀,干片稍有圈曲或皱缩,但不能严重弯曲,无碎片,对块状干制品要求大小均勾,形状规则;对粉状产品要求粉体细腻,粒度均匀,不粘结。3.1.2色泽
应与原有蔬菜色泽相近,色泽一致。3.1.3气味
具有原有蔬菜的气味,无异味。3.1.4限度
每批样品中感官要求总不合格品百分率不应超过5%。3.1.5主要缺陷
病虫害、霉变、异味、杂质为主要缺陷。3.2含水量
NY5184—2002
粉状脱水蔬菜的含水量≤6%(质量分数),其他脱水蔬菜的含水量=8%(质量分数)。3.3卫生
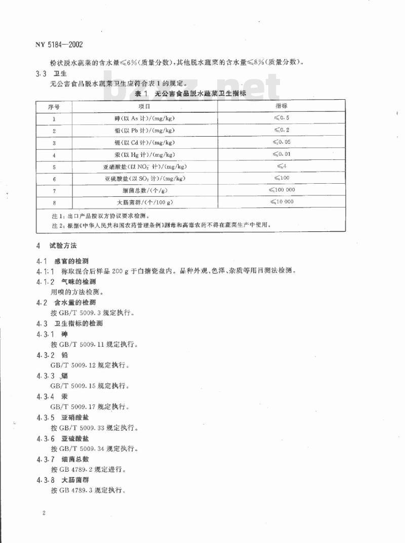
无公害食品脱水蔬菜卫生应符合表1的规定。表1无公害食品脱水蔬菜卫生指标序号
砷(以As计)/(mg/kg)
铅(以Pb计)/(mg/kg)
镭(以Cd计)/(mg/kg)
乘(以Hg计)/(mg/kg)
亚硝酸盐(以NO:计)/(mg/kg)亚硫酸盐(以SOz计)/(mg/kg)细菌总数/(个/g)
大肠菌群/(个/100g)
注1:出口产品按双方协议要求检测。指标
100000
注2:根据中华人民共和国农药管理条例剧毒和高毒农药不得在蔬菜生产中使用。4
试验方法
4.1感官的检测
4.1:1称取混合后样品200g于白糖瓷盘内。品种外观,色泽、杂质等用目测法检测。4.1.2气味的检测
用蟆的方法检测。
4.2含水量的检测
按GB/T5009.3规定执行。
4.3卫生指标的检测
按GB/T5009.11规定执行。
GB/T5009.12规定执行。
GB/T5009.15规定执行。
GB/T5009.17规定执行。
4.3.5亚硝酸盐
按GB/T5009.33规定执行。
4.3.6亚硫酸盐
按GB/T5009.34规定执行。
4.3.7细菌总数
按GB4789.2规定进行。
4.3.8大肠菌群
按GB4789.3规定执行。
5检验规则
5.1检验分类
NY5184—2002
5.1.1型式检验
型式检验是对产品进行全面考核,即对本标准规定的全部要求进行检验。有下列情形之一者应进行型式检验:bZxz.net
a)国家质量监督机构、行业主管部门及合同提出型式检验要求:b)前后两次抽样检验结果差异较大:c)因人为或自然因素使生产环境发生较大变化。5.1.2交收检验
每批产品交收前,生产单位都要进行交收检验。交收检验内容包括感官、标签和包装。检验合格并附合格证后方可交收。
5.2组批规则
5.2.1同产地、同批生产的脱水蔬菜作为一个检验批次。5.2.2检验单与货物不符,应由生产单位整理后再行抽样。5.3抽样方法
5.3.1按GB/T8855规定批行。
5.3.2检验单填写的项目应与实货相符,凡与实货不符、包装容器损坏者,应由交货单位重新整理后再行抽样。
5.4包装检验
按本标准第7章规定执行。
5.5判定规则
5.5.1每批受检脱水蔬菜抽样检验时,对不符合感官要求的脱水蔬菜做各项记录。如果一个样品同时出现多种缺陷,选择一种主要的缺陷,按一个残次品计算。不合格品的百分率按式(1)计算,计算结果精确到小数点后一位。
X(%) =m
式中:
X单项不合格百分率,%:
m——单项不合格样品质量,单位为克(g);m2—一检验样品的质量,单位为克(g)。1)
各单项不合格品百分率之和即为总不合格品百分率。5.5.2限度范围:每批受检样品,不合格率按其所检单位(如每袋、每箱的平均值计算,其值不得超过所规定限度。
同一批次某件样品不合格品百分率超过规定的限度时,为避免不合格率变异幅度太大。规定如下:规定限度总计不超过5%,则任何包装不合格品百分率的上限不得超过10%。5.5.3卫生指标有一项不合格或检出蔬菜禁用的农药,该批次产品为不合格。5.5.4复验:该批次样本标签、包装、净含量不合格者,允许生产单位进行整改后申请复验一次。感官和卫生指标检测不合格不进行复验。6标签
按GB7718规定执行。
NY5184—2002
7包装、运输、贮存
71包装
7.1.1包装材料应坚固、无毒、无害、无污染,并能遮光、防潮。宜用塑料袋或复合薄膜袋、纸箱,箱外用封口纸或打包带。
7.1.2应按相同品种分别包装。每件的净含量应一致,其误差应符合JJF1070的规定。7.2运输
搬运时应轻搬、轻放,防止受潮,运输时应防止污染。7.3‘购存
7.3.1产品应存放在阴凉的库房内,不受阳光照射、雨淋,不能过热。7.3.2库房应干燥,无不良气味,防止仓库害虫。版权专有侵权必究
书号:155066·2-14667
NY5184-2002
定价:
小提示:此标准内容仅展示完整标准里的部分截取内容,若需要完整标准请到上方自行免费下载完整标准文档。
中华人民共和国农业行业标准
NY 5184—2002
无公害食品
2002-07-25发布
脱水蔬菜
2002-09-01实施
中华人民共和国农业部发布
济信息处
中华人民共和国农业
行业标准
无公害食品脱水蔬菜
NY5184--2002
中国标准出版社出版
北京复兴门外三里河北街16号
邮政编码:100045
电话:6852394668517548
中国标推出版社秦皇岛印刷厂印刷新华书店北京发行所发行各地新华书店经售印张1/2字数10千字
开本880×12301/16
2002年8月第一版2002年8月第一次印刷印数1—8000
书号:155066·2-14667定价6.00元网址bzcbs.com
版权专有侵权必究
举报电话:(010)68533533
本标准由中华人民共和国农业部提出。言
NY5184-2002
本标准起草单位:农业部食品质量监督检验测试中心(济南)、中国果蔬研究中心、农业部农产品质量监督检验测试中心(杭州)、山东省乡镇企业局。本标准主要起草人:任风山、柳琪、滕葳、张海松、郭栋梁、赵燕申、崔春红、刘会友、谷晓红。1范围
无公害食品脱水蔬菜
NY5184—2002
本标准规定了无公害食品脱水蔬菜的要求、试验方法、检验规则、标签、包装、运输和贮存。本标准适用于无公害食品脱水蔬菜2规范性引用文件
下列文件中的条款通过本标准的引用而成为本标准的条款。凡是注日期的引用文件,其随后所有的修改单(不包括勘误的内容)或修订版均不适用于本标准,然而,鼓励根据本标准达成协议的各方研究是否可使用这些文件的最新版本。凡是不注日期的引用文件,其最新版本适用于本标准。GB4789.2食品微生物学检验菌落总数测定GB4789:3食品微生物学检验大肠菌群测定GB/T5009.3食品中水分的测定方法GB/T5009.11
GB/T5009.12
GB/T5009.15
GB/T5009.17
GB/T 5009.33
食品中总砷的测定方法
食品中铅的测定方法
食品中镉的测定方法
食品中总汞的测定方法
食品中亚硝酸盐与硝酸盐的测定方法食品中亚硫酸盐的测定方法
GB/T5009.341
GB7718食品标签通用标准
GB/T8855新鲜水果和蔬菜的取样方法JJF1070定量包装商品净含量计量检验规则中华人民共和国农药管理条例
3要求
3.1感官
3.1.1外观
要求整齐、均勾、无碎屑,无霉变、无病虫害、无杂质。对片状干制品要求片型完整,片厚基本均匀,干片稍有圈曲或皱缩,但不能严重弯曲,无碎片,对块状干制品要求大小均勾,形状规则;对粉状产品要求粉体细腻,粒度均匀,不粘结。3.1.2色泽
应与原有蔬菜色泽相近,色泽一致。3.1.3气味
具有原有蔬菜的气味,无异味。3.1.4限度
每批样品中感官要求总不合格品百分率不应超过5%。3.1.5主要缺陷
病虫害、霉变、异味、杂质为主要缺陷。3.2含水量
NY5184—2002
粉状脱水蔬菜的含水量≤6%(质量分数),其他脱水蔬菜的含水量=8%(质量分数)。3.3卫生
无公害食品脱水蔬菜卫生应符合表1的规定。表1无公害食品脱水蔬菜卫生指标序号
砷(以As计)/(mg/kg)
铅(以Pb计)/(mg/kg)
镭(以Cd计)/(mg/kg)
乘(以Hg计)/(mg/kg)
亚硝酸盐(以NO:计)/(mg/kg)亚硫酸盐(以SOz计)/(mg/kg)细菌总数/(个/g)
大肠菌群/(个/100g)
注1:出口产品按双方协议要求检测。指标
100000
注2:根据中华人民共和国农药管理条例剧毒和高毒农药不得在蔬菜生产中使用。4
试验方法
4.1感官的检测
4.1:1称取混合后样品200g于白糖瓷盘内。品种外观,色泽、杂质等用目测法检测。4.1.2气味的检测
用蟆的方法检测。
4.2含水量的检测
按GB/T5009.3规定执行。
4.3卫生指标的检测
按GB/T5009.11规定执行。
GB/T5009.12规定执行。
GB/T5009.15规定执行。
GB/T5009.17规定执行。
4.3.5亚硝酸盐
按GB/T5009.33规定执行。
4.3.6亚硫酸盐
按GB/T5009.34规定执行。
4.3.7细菌总数
按GB4789.2规定进行。
4.3.8大肠菌群
按GB4789.3规定执行。
5检验规则
5.1检验分类
NY5184—2002
5.1.1型式检验
型式检验是对产品进行全面考核,即对本标准规定的全部要求进行检验。有下列情形之一者应进行型式检验:bZxz.net
a)国家质量监督机构、行业主管部门及合同提出型式检验要求:b)前后两次抽样检验结果差异较大:c)因人为或自然因素使生产环境发生较大变化。5.1.2交收检验
每批产品交收前,生产单位都要进行交收检验。交收检验内容包括感官、标签和包装。检验合格并附合格证后方可交收。
5.2组批规则
5.2.1同产地、同批生产的脱水蔬菜作为一个检验批次。5.2.2检验单与货物不符,应由生产单位整理后再行抽样。5.3抽样方法
5.3.1按GB/T8855规定批行。
5.3.2检验单填写的项目应与实货相符,凡与实货不符、包装容器损坏者,应由交货单位重新整理后再行抽样。
5.4包装检验
按本标准第7章规定执行。
5.5判定规则
5.5.1每批受检脱水蔬菜抽样检验时,对不符合感官要求的脱水蔬菜做各项记录。如果一个样品同时出现多种缺陷,选择一种主要的缺陷,按一个残次品计算。不合格品的百分率按式(1)计算,计算结果精确到小数点后一位。
X(%) =m
式中:
X单项不合格百分率,%:
m——单项不合格样品质量,单位为克(g);m2—一检验样品的质量,单位为克(g)。1)
各单项不合格品百分率之和即为总不合格品百分率。5.5.2限度范围:每批受检样品,不合格率按其所检单位(如每袋、每箱的平均值计算,其值不得超过所规定限度。
同一批次某件样品不合格品百分率超过规定的限度时,为避免不合格率变异幅度太大。规定如下:规定限度总计不超过5%,则任何包装不合格品百分率的上限不得超过10%。5.5.3卫生指标有一项不合格或检出蔬菜禁用的农药,该批次产品为不合格。5.5.4复验:该批次样本标签、包装、净含量不合格者,允许生产单位进行整改后申请复验一次。感官和卫生指标检测不合格不进行复验。6标签
按GB7718规定执行。
NY5184—2002
7包装、运输、贮存
71包装
7.1.1包装材料应坚固、无毒、无害、无污染,并能遮光、防潮。宜用塑料袋或复合薄膜袋、纸箱,箱外用封口纸或打包带。
7.1.2应按相同品种分别包装。每件的净含量应一致,其误差应符合JJF1070的规定。7.2运输
搬运时应轻搬、轻放,防止受潮,运输时应防止污染。7.3‘购存
7.3.1产品应存放在阴凉的库房内,不受阳光照射、雨淋,不能过热。7.3.2库房应干燥,无不良气味,防止仓库害虫。版权专有侵权必究
书号:155066·2-14667
NY5184-2002
定价:
小提示:此标准内容仅展示完整标准里的部分截取内容,若需要完整标准请到上方自行免费下载完整标准文档。
标准图片预览:





- 其它标准
- 上一篇: NY 5118-2002 无公害食品 菜籽油
- 下一篇: NY 5189-2002 无公害食品 豆腐
- 热门标准
- 农业行业标准(NY)
- NY/T2498-2013 植物新品种特异性、一致性和稳定性测试指南 茭白
- NY/T1112-2006 配方肥料
- NY/T5295-2004 无公害食品 产地环境评价准则
- NY/T2572-2014 植物新品种特异性、一致性和稳定性测试指南 薏苡
- NY/T598-2002 食用绿豆
- NY/T1858.2-2010 番茄主要病害抗病性鉴定技术规程 第2部分:番茄抗叶霉病鉴定技术规程
- NY/T1153.4-2013 农药登记用白蚁防治剂药效试验方法及评价 第4部分农药木材处理预防白蚁
- NY/T1052-2014 绿色食品 豆制品
- NY/T2519-2013 植物新品种特异性、一致性和稳定性测试指南 番木瓜
- NY/T2589-2014 植物新品种特异性一致性和稳定性测试指南 柴胡与狭叶柴胡
- NY/T2669-2014 热带作物品种审定规范 木薯
- NY/T456-2001 茉莉花茶
- NY/T5161-2002 无公害食品 虹鳟养殖技术规范
- NY/T423-2000 绿色食品 鲜梨
- NY5187-2002 无公害食品 罐装金针菇
- 行业新闻
请牢记:“bzxz.net”即是“标准下载”四个汉字汉语拼音首字母与国际顶级域名“.net”的组合。 ©2025 标准下载网 www.bzxz.net 本站邮件:bzxznet@163.com
网站备案号:湘ICP备2025141790号-2
网站备案号:湘ICP备2025141790号-2