- 您的位置:
- 标准下载网 >>
- 标准分类 >>
- 国家标准(GB) >>
- GB/T 1690-1992 硫化橡胶液体试验方法
标准号:
GB/T 1690-1992
标准名称:
硫化橡胶液体试验方法
标准类别:
国家标准(GB)
标准状态:
已作废-
发布日期:
1992-01-02 -
实施日期:
1993-10-01 -
作废日期:
2007-02-01 出版语种:
简体中文下载格式:
.rar.pdf下载大小:
329.15 KB
替代情况:
替代GB 1690-1982;被GB/T 1690-2006代替采标情况:
≈ISO 1817-85
点击下载
标准简介:
标准下载解压密码:www.bzxz.net
本标准规定了硫化橡胶耐液体试验方法。本标准适用于硫化橡胶经液体浸泡前、后性能的测定。 GB/T 1690-1992 硫化橡胶液体试验方法 GB/T1690-1992
部分标准内容:
中华人民共和国国家标准
硫化橡胶耐液体试验方法
Rubber, vulcanized -Determinationof the effect of liquids
GB/T 1690—92
代替GB1690-
本标准参照采用国际标准ISO1817—1985《硫化橡胶—一液体影响的测定》。
1主题内容与适用范围
本标准规定了硫化橡胶耐液体试验方法。本标准适用于硫化橡胶经液体浸泡前、后性能的测定。2引用标准
GB262石油产品苯胺点测定法
GB265石油产品运动粘度测定法和动力粘度计算法GB267
石油产品闪点与燃点测定法(开口杯法)石油产品硫含量测定法(氧弹法)GB388
硫化橡胶和热塑性橡胶拉伸性能的测定GB/T528
GB1884石油和液体石油产品密度测定法(密度计法)GB/T2941橡胶试样环境调节和试验的标准温度湿度及时间GB/T3512橡胶热空气老化试验方法GB/T6032硫化橡胶国际硬度的测定(30~85IRHD)GB9865硫化橡胶样品和试样的制备3试验液体
微型试验法
3.1应优先使用1号、2号、3号标准油,其性能应符合附录A中表1、表2的规定。3.2使用商品油时,由于其组分不稳定,因此应采用已知耐液体性能的试样做对比试验、并尽量采用定点供应的商品油。
3.3使用其他液体配制成的混合试验液体各组分的浓度见附录A中表A3、表A4及A4。4试验的一般要求
4.1硫化橡胶或制品试样的环境调节和试验的标准温度、湿度及时间按GB/T2941中的规定。4.2硫化橡胶或制品试样的制备按GB9865中的规定。5试验液体漫泡试样的温度
可根据硫化橡胶或制品的技术要求选用以下一个或几个浸泡温度:70±1,—55±1,40±1,—25±1,—10±1,0±1℃;20±2,23±2,27±2℃,
国家技术监督局1992-12-12批准1993-10-01实施
GB/T 1690-92
40±1,55±1,70±1,85±1,100±1℃;120±2,125±2,150±2,175±2,200±2,225±2,250±2。6浸泡试验周期
可选用以下一个或几个浸泡周期:22±0.25h,48±0.5h,72h,96%,h,120±2h,7d±2h,7d的倍数±2h。7体积、质量变化的测定
7.1试验装置和仪器
a根据浸泡试验的温度和试验液体的挥发性确定所使用的试验装置。当浸泡温度明显低于该试验液体的沸点时,试验装置应使用具有盖子的金属容器或玻璃器Ⅲ,其容积应能盛下所规定的试验液体的体积,以使试样完全浸泡在试验液体中。当浸泡试验温度接近该试验液体的沸点时,试验装置应为能严实密封的金属容器,使试验液体的蒸发减少到最小的程度。b.用于称量试样的天平应精确到1mg。7.2试样的制备
7.2.1硫化橡胶的试样其长、宽各为25.0士0.1mm,厚为2.0±0.2mm。7.2.2制品试样可根据制品的具体情况制备。一组试验中每个试样的形状和大小及取样部位要求尽量一致,试样的体积应在1~3cm范围内,厚度大于2.2mm的应处理到2.0士0.2mm。7.3试验步骤
7.3.1在空气中称量每个试样的质量,精确到1mg。然后在蒸馏水中称量每个试样的质量。在蒸馏水中称量时,应注意排除试样表面上的气泡。如果试样的密度小于水的密度时,就应挂上坠子,确保试样称量时完全浸没在水中,再单独称量坠子在蒸馏水中的质量。7.3.2将试样悬挂在盛有试验液体的试验装置内,试验液体的体积不得少于试样总体积的15倍,每片试样之间和试样与装置壁之间不得接触,试验液体只限用一次。试验过程中应使橡胶试样避光。不同胶料的试样不得同时在同一装置中进行浸泡试验。如果试样的密度小于试验液体的密度时就应准备能使试样完全浸没于试验液体之中的工具。7.3.3浸泡试验达到试验周期后的处理:7.3.3.1室温浸泡试验时,若试验液体是易挥发性的,试样从试验液体中取出,用滤纸擦去试样表面上的液体30s后迅速放入培养Ⅲ中,放置3min,并在30s内称量试样。7.3.3.2室温浸泡试验时,若试验液体是非挥发性的,试样从液体中取出用汽油(试验液体是油)或水(试验液体溶于水的)或其他液体洗涤30s后,用滤纸擦去试样表面上的液体并在室温下调节30min,称量试样。
7.3.3.3高温或低温漫泡试验时,从高温或低温环境中取出盛有试样的密封装置在室温下放置30~40min后按7.3.3.2中的规定进行。7.3.3.4将调节后的试样立即在空气中称量,精确到1mg,然后在蒸馏水中称量。只做质量变化,则试样不需在蒸馏水中称量。如果进行连续试验,可将称量后的试样立即漫入原试验液体并放回原环境中。7.4结果表示
7.4.1按式(1)、式(2)分别计算试样体积变化百分率AV(%)和质量变化百分率△m(%):AV(%) = (m. =m +m.)= (ml=m +mo) × 100 ..mi - m2 + m5
Am(%) = m =mi × 100
GB/T 1690--92
式中:m.--浸泡前试样在空气中的质量,g;m2——浸泡前试样在蒸馏水中的质量,g;ms—浸泡后试样在空气中的质量,g;m.-—浸泡后试样在蒸馏水中的质量,g;m
坠子在蒸馏水中的质量,g。
取三个试样试验结果的平均值作为试验结果。7.4.2如果试验液体(水除外)容易和水混合或与水起反应,则采用在水中称量试样的方法计算试样体积变化的百分率就不适用了。若这种试验液体在室温下不太粘或不易挥发,就可以在该试验液体中称量试样浸泡前的质量,并在新配制的同样的试验液体中称量试样浸泡后的质量和坠子的质量。并按式(3)计算试样的体积变化百分率:
AV(%) =(m=m +m)=(w=m +m) × 100mi +m2+ms
式中:mt—浸泡前试样在空气中的质量,g,m2浸泡前试样在试验液体中的质量,g;m3
浸泡后试样在空气中的质量,g;浸泡后试样在新配制的试验液体中的质量,;坠子在新配制的试验液体中的质量,g。取三个试样试验结果的平均值作为试验结果。-..0.( 3)
7.4.3如果试验液体(水除外)既容易和水混合或与水起反应,并在室温下又有一定的粘度或易挥发性的,则7.4.2的称量方法不适用,需采用在水中称量的方法,但要省去试样浸泡后在水中称量的这一步骤,并按式(4)计算试样体积变化的百分率:AV(%) =
p(m, = mz +ms)
-浸泡前试样在空气中的质量,g;式中:m
m2——浸泡前试样在蒸馏水中的质量,g;—浸泡后试样在空气中的质量,gm3
ms—-坠子在蒸馏水中的质量,g;试验液体在试验温度下的密度,g/cm。.(4)
注:如果试验液体是混合物时,式(4)计算的试验结果是近似的。因为被试样吸收的液体的密度与试验液体的密度不同。同样,从试样中抽出的任何一种物质的密度与试验液体的密度也不一定相同。8尺寸变化的测定
8.1长度宽度和厚度的测量
8.1.1试验装置与仪器
a、试样的浸泡装置应符合7.1中的规定。测量试样的厚度计,其刻度分度为0.1mm、测量面约为100mm2的椭圆形。测量时,厚度计对b.
试样施加约2kPa的压力。
c.测量试样长、宽的仪器,应对试样无接触力。最好使用光学测量仪器。8.1.2试样的制备
8.1.2.1硫化橡胶的试样,其长为50.0土0.5mm、宽为25.0±0.5mm、厚为2.0士0.2mm的长方体。侧面应裁切整齐,与上下表面成直角。若已知压延方向,则应沿平行于压延方向裁切试样。8.1.2.2从制品上裁切的试样,可包括薄于1.8mm的试样,但厚于2.2mm的试样-一定要处理到2.0±0.2mm。
8.1.3试验步骤
GB/T 1690—92
8.1.3.1沿试样的中心线分别测量试样的长度和宽度(精确到0.01mm),取上下表面两次测量结果的平均值。用厚度计在试样的四个不同位置测量厚度(精确到0.01mm)取其平均值。8.1.3.2测量后的试样按7.3.2中的规定进行。8.1.3.3浸泡达到试验周期后的试样按7.3.3中的规定(除称量步骤外)进行。8.1.3.4漫泡后试样的测量按8.1.3.1中的规定进行。如果试验液体在室温下是易挥发的,则应在试样从液体中取出后1min内完成测量。需要连续进行试验的,再将试样漫入液体放回原环境中。8.1.4结果表示
按式(5)计算长度变化百分率△L(%):Li= Lo × 100
AL(%) =
式中:L—-试样的初始长度,mm;L,
试样漫泡后的长度,mm。
用同样的方法计算试样的宽度与厚度变化的百分率。取三个试样试验结果的平均值作为试验结果。8.2表面积变化的测量
8.2.1试验装置与仪器
a。试样的浸泡装置应符合7.1中的规定。b.测量试样对角线长度的仪器应对试样无接触压力,最好使用光学测量仪器。8.2.2试样的制备
试样应为边长8mm的平行四边形,其厚度为2.0士0.2mm。8.2.3试验步骤
8.2.3.1测量试样初始对角线的长度,精确到0.01mm。8.2.3.2测量后试样的浸泡按7.3.2中的规定进行。8.2.3.3浸泡达到试验周期后的试样按7.3.3中的规定(除称量步骤外)进行。8.2.3.4浸泡后试样的测量按8.2.3.1中的规定进行。(5))
如果采用光学仪器测量,试样不需从液体中取出,透过适用的玻璃容器即可进行测量。露要连续进行试验的,如试样取出后测量,则再将试样浸入液体放回原环境中。8.2.4结果表示
按式(6)计算试样面积变化的百分率△A(%):AA(%) = 100(会
式中:L、L2—试样浸泡后两条对角线的长度,mm,L3、L.——试样漫泡前两条对角线的长度,mm。取三个试样试验结果的平均值作为试验结果。亦可按式(7)计算试样体积变化的百分率:V(%) = 100[(L · L,)
L· L4
注:式(7)只适用于各向同性溶胀的试样。如有怀疑,还是使用体积测定法测定体积变化的百分率。9抽出可溶物质的测定
所用的试验液体是易挥发性的、其沸点在110℃以下。110
·(6)
9.1试样的制备
试样的制备按7.2中的规定。
9.2试验步骤
GB/T 1690-92
可采用第7章浸泡试验后的试样或浸泡试验后的试验液体进行抽出可溶物质的测定。9.2.1干燥试样法
将浸泡试验后的试样在绝对大气压约20kPa、温度约40℃的环境下干燥至恒重,即每隔30min取出试样称量一次,直至两次称量之差小于1mg为止。9.2.2蒸干试验液体法
将浸泡过试样的试验液体倒入适当的容器中并用25mL新配制的同样液体洗涤试样,然后将此25mL液体也倒人同一容器之中,将上述液体在绝对大气压约20kPa,温度约40℃的环境下蒸干直至恒重。
同时做一空白试验:取同样的试验液体、其体积等于漫泡与洗涤试样的试验液体之和,并在相同的条件下蒸干至恒重。
9.3结果表示
9.3.1在干燥试样称量法中、抽出可溶物质的质量等于试样的初始质量与试样经浸泡并干燥后的质量之差。
9.3.2在蒸干试验液体方法中,抽出可溶物质的质量等于漫泡试样的试验液体和洗涤试样的试验液体恒重的残存物与空白试验液体的恒重残存物的质量之差。9.3.3两种方法都用占原始质量的百分率表示抽出可溶物的质量,并取三个试样试验结果的平均值作为试验结果。
10试样漫泡后物理性能的测定
10.1拉伸性能的测定
10.1.1试验装置与设备
a.试样的浸泡装置应符合7.1中的规定。拉力试验机应符合GB/T528中的规定。b.
测量试样的厚度计应符合.GB·9865中的规定。C.
10.1.2试样的制备
试样制备按GB/T528中规定的哑铃形或环形试样。10.1.3试验步骤
.10.1.3.1试样漫泡前按GB/T3512中的规定测量厚度。10.1.3.2试样的浸泡按7.3.2中的规定进行。10.1.3.3浸泡达到试验周期后的试样按7.3.3中的规定(除称量步骤外)进行。10.1.3.4浸泡试样达到试验周期后取出,按GB/T528中的规定在30min内完成拉伸性能的测定。如果试验液体是易挥发的,试样从试验液体中取出后不需洗涤,直接用滤纸擦去试样表面上的液体,30s后在15min内测定完毕。10.1.4结果表示
以试样浸泡前、后定伸应力或最大拉伸强度的变化率或变化的百分率表示;a.
以试样浸泡前、后定应力伸长或扯断伸长的变化率或变化的百分率表示,b.
代表一项试验性能的试样至少应有六个(浸泡前、后至少各三个),分别取其前、后三个试验数c
据的中位值作为试验结果。
10.2硬度的测定
10.2.1试验装置与仪器
GB/T 1690-92
a.试样的浸泡装置应符合7.1中的规定。b.测定试样的硬度计应符合GB/T6032中的规定。10.2.2试样的制备
试样的制备按GB/T6032中的规定。10.2.3试验步骤
10.2.3.1试验步骤按GB/T6032中的规定测定试样的硬度。10.2.3.2试验的浸泡按7.3.2中的规定进行。10.2.3.3浸泡达到试验周期后的试样按7.3.3中的规定(除称量步骤外)进行。10.2.3.4浸泡后的试样30min内按GB/T6032中的规定进行。如果试验液体是易挥发的,试样从试验液体中取出不需洗涤,直接用滤纸擦去试样表面上的液体,30s后在15min内测定。10.2.4结果表示
以试样浸泡前、后测定的硬度值之差表示。a.
以试样浸泡前、后测定的硬度值表示。b.
11浸泡并干燥后物理性能的测定11.1拉伸性能的测定
11.1.1试验装置与设备
a。试样的浸泡装置应符合7.1中的规定。b.
拉力试验机应符合GB/T528中的规定。11.1.2试样的制备
试样制备按GB/T528中规定的哑铃形或环形试样。11.1.3试验步骤
11.1.3.1浸泡前的试样按GB/T3512中的规定测定试样的厚度。11.1.3.2试样的浸泡按7.3.2中的规定进行。11.1.3.3浸泡达到试验周期后的试样按7.3.3中的规定(除称量步骤外)进行。11.1.3.4取出浸泡的试样在绝对大气压约20kPa、温度约40℃的环境中干燥至恒重。即每隔30min取出试样称量一次,直至两次称量之差小于1mg为止。将恒重的试样在标准试验室温度下环境调节3h后按GB/T528中的规定进行。
11.1.3.5结果表示
按10.1.4中a或b条的规定表示结果。11.2硬度的测定
11.2.1试验装置
试样的浸泡装置应符合7.1中的规定。a.
测定试样的硬度计应符合GB/T6032中的规定。b.
11.2.2试样的制备
试样制备按GB/T6032中的规定。11.2.3试验步骤
11.2.3.1试样的漫泡按7.3.2中的规定进行。11.2.3.2浸泡达到试验周期后的试样按7.3.3中的规定(除称量步骤外)进行。11.2.3.3取出浸泡的试样在绝对大气压约20kPa、温度约40℃的环境中干燥至恒重,并将试样在标准试验室温度下环境调节3h后按GB/T6032中的规定进行。11.2.3.4结果表示
按10.2.4中a或b条的规定表示。112
GB/T 1690-92
12试样仅有一个表面与试验液体接触的试验12.1适用性
此项试验适用于橡胶薄膜制品。12.2试验装置与仪器
a.用于称量试样的天平应精确到1mg。b.测量试样的厚度计应符合GB9865中的规定c.
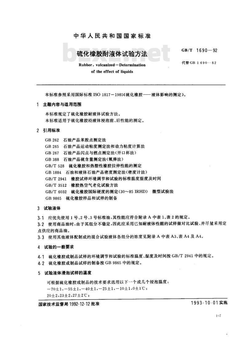
仅有个表面试验装置(见下图),该装置能夹紧试样。?
50 ±1
仅在一个表面试验的装置图
A-底板;B-具开口圆简形小室;C一试样;D螺帽;E—螺杆;F塞子12.3试样的制备
试样应为平整的、直径约60mm的圆形。12.4试验步骤
12.4.1测量试样的厚度,然后称量试样的质量,精确到1mg。12.4.2将试样C放在装置的底板A上,再把具有开口的圆简形小室B放在试样C上,然后紧固螺杆E上的螺帽D使小室B与底板A夹紧试样C。从小室B的上口往小室B中注入试验液体约15mm深之后把塞子F塞紧。
12.4.3根据试样的技术要求选用第5章的浸泡温度和第6章的没泡周期。12.4.4浸泡试验达到试验周期后试样按7.3.3中的规定进行。12.4.5将在试验室标准温度、湿度的环境中调节后的试样立即称量,精确到1mg。如果试验的液体在室温下易挥发的,则倒掉液体,取下试样并用滤纸擦去试样表面上的液体,在2min内称量。12.5结果表示
以每平方米的质量变化表示试验结果。Ama
式中:mi-试样的初始质量,g;
一试样浸泡后的质量,g;
m2 - mi
A——试样与试验液体接触部分的面积,m2。取三个试样试验结果的平均值作为试验结果。.(8)
试验报告
试验样品的胶号或编号,
试验依据的标准名称或代号:
硫化试样的时间与温度;
GB/T 1690—92
漫泡条件(液体名称、时间、温度):试验室温度,
试验结果,
收样日期及发报告日期;
试验者及审核者盖章。
GB/T 1690—92
附录A
试验液体
(参考件)
A11号、2号、3号标准油其主要性能应符合表A1、表A2的规定。表A1
苯胺点,℃
运动粘度,m2/s(×10-6)
闪点,℃(最低)
注:1)在99℃时溅量:
2)在37.8℃时测量。
密度·g/cmz
15℃时
20℃时
折光指数
20℃时
最大硫含量,%
1号油
124±1
20±11)
1号油
0.886±0.002
0. 882± 0. 002
1. 486 0±0. 005
2号油
20±11)
2号油
0.9335±0.065
0. 930 0±0. 006 5
1. 486 0±0.005此内容来自标准下载网
注:1)折光指数按阿贝折射计说明书进行测定。A2
模拟标准燃油其各组分和含量应符合表A3的规定。表A3
2、2,4-三甲基戊烷(异辛烷)
2,2,4-三甲基戊烷(异辛烷)甲苯
2,2,4-三甲基戊烷(异辛烷)
2,2,4-三甲基戊烷(异辛烷)
直链烷烃(C2C18)
1-甲基萘
3模拟燃油的组分及其含量应符合表A4的规定。A3
3号油
33±13)
3号油
0. 921 3± 0. 006 0
0.918 1±0.006 0
1.5130±0.005
试验方法
试验方法
GB1884
含量,%(V/V)
2,2,4-三甲基戊烷
二异丁烯
2,2,4-三甲基戊烷
二异丁烯
2,2,4-三甲基戊烷
2,2,4-三甲基戊烷
A4模拟液体:
A4.1101液体
GB/T 1690—92
含量.%(V/V)
相当于液体1的84.5%(V/V)
由99.5%(m/m)的双-2-乙基已基癸二酸酯和0.5%(m/m)的盼噻嗪组成的混合物,用以模拟合成的二酯型润滑油。A4.2102液体由95%(m/m)的1号标准油与5%的烃类化合物油添加剂组成的混合物。添加剂中含有29.5%~33%的硫、1.5%~2%的磷和0.7%的氮,用来模拟某种高液压油。A4.3103液体此种液体为三-n-丁基磷酸盐,用来模拟在飞机上使用的磷酸脂液压油。A5化学试剂:
化学试剂应与橡胶制品使用时所接触的品种和浓度相同,或按有关的技术要求进行。附加说明:
本标准由中华人民共和国化学工业部提出。本标准由化学工业部北京橡胶工业研究设计院归口。本标准由沈阳第四橡胶厂负责起草。本标准主要起草人苗淑霞、吕和仁。本标准委托北京橡胶工业研究设计院负责解释。116
小提示:此标准内容仅展示完整标准里的部分截取内容,若需要完整标准请到上方自行免费下载完整标准文档。
硫化橡胶耐液体试验方法
Rubber, vulcanized -Determinationof the effect of liquids
GB/T 1690—92
代替GB1690-
本标准参照采用国际标准ISO1817—1985《硫化橡胶—一液体影响的测定》。
1主题内容与适用范围
本标准规定了硫化橡胶耐液体试验方法。本标准适用于硫化橡胶经液体浸泡前、后性能的测定。2引用标准
GB262石油产品苯胺点测定法
GB265石油产品运动粘度测定法和动力粘度计算法GB267
石油产品闪点与燃点测定法(开口杯法)石油产品硫含量测定法(氧弹法)GB388
硫化橡胶和热塑性橡胶拉伸性能的测定GB/T528
GB1884石油和液体石油产品密度测定法(密度计法)GB/T2941橡胶试样环境调节和试验的标准温度湿度及时间GB/T3512橡胶热空气老化试验方法GB/T6032硫化橡胶国际硬度的测定(30~85IRHD)GB9865硫化橡胶样品和试样的制备3试验液体
微型试验法
3.1应优先使用1号、2号、3号标准油,其性能应符合附录A中表1、表2的规定。3.2使用商品油时,由于其组分不稳定,因此应采用已知耐液体性能的试样做对比试验、并尽量采用定点供应的商品油。
3.3使用其他液体配制成的混合试验液体各组分的浓度见附录A中表A3、表A4及A4。4试验的一般要求
4.1硫化橡胶或制品试样的环境调节和试验的标准温度、湿度及时间按GB/T2941中的规定。4.2硫化橡胶或制品试样的制备按GB9865中的规定。5试验液体漫泡试样的温度
可根据硫化橡胶或制品的技术要求选用以下一个或几个浸泡温度:70±1,—55±1,40±1,—25±1,—10±1,0±1℃;20±2,23±2,27±2℃,
国家技术监督局1992-12-12批准1993-10-01实施
GB/T 1690-92
40±1,55±1,70±1,85±1,100±1℃;120±2,125±2,150±2,175±2,200±2,225±2,250±2。6浸泡试验周期
可选用以下一个或几个浸泡周期:22±0.25h,48±0.5h,72h,96%,h,120±2h,7d±2h,7d的倍数±2h。7体积、质量变化的测定
7.1试验装置和仪器
a根据浸泡试验的温度和试验液体的挥发性确定所使用的试验装置。当浸泡温度明显低于该试验液体的沸点时,试验装置应使用具有盖子的金属容器或玻璃器Ⅲ,其容积应能盛下所规定的试验液体的体积,以使试样完全浸泡在试验液体中。当浸泡试验温度接近该试验液体的沸点时,试验装置应为能严实密封的金属容器,使试验液体的蒸发减少到最小的程度。b.用于称量试样的天平应精确到1mg。7.2试样的制备
7.2.1硫化橡胶的试样其长、宽各为25.0士0.1mm,厚为2.0±0.2mm。7.2.2制品试样可根据制品的具体情况制备。一组试验中每个试样的形状和大小及取样部位要求尽量一致,试样的体积应在1~3cm范围内,厚度大于2.2mm的应处理到2.0士0.2mm。7.3试验步骤
7.3.1在空气中称量每个试样的质量,精确到1mg。然后在蒸馏水中称量每个试样的质量。在蒸馏水中称量时,应注意排除试样表面上的气泡。如果试样的密度小于水的密度时,就应挂上坠子,确保试样称量时完全浸没在水中,再单独称量坠子在蒸馏水中的质量。7.3.2将试样悬挂在盛有试验液体的试验装置内,试验液体的体积不得少于试样总体积的15倍,每片试样之间和试样与装置壁之间不得接触,试验液体只限用一次。试验过程中应使橡胶试样避光。不同胶料的试样不得同时在同一装置中进行浸泡试验。如果试样的密度小于试验液体的密度时就应准备能使试样完全浸没于试验液体之中的工具。7.3.3浸泡试验达到试验周期后的处理:7.3.3.1室温浸泡试验时,若试验液体是易挥发性的,试样从试验液体中取出,用滤纸擦去试样表面上的液体30s后迅速放入培养Ⅲ中,放置3min,并在30s内称量试样。7.3.3.2室温浸泡试验时,若试验液体是非挥发性的,试样从液体中取出用汽油(试验液体是油)或水(试验液体溶于水的)或其他液体洗涤30s后,用滤纸擦去试样表面上的液体并在室温下调节30min,称量试样。
7.3.3.3高温或低温漫泡试验时,从高温或低温环境中取出盛有试样的密封装置在室温下放置30~40min后按7.3.3.2中的规定进行。7.3.3.4将调节后的试样立即在空气中称量,精确到1mg,然后在蒸馏水中称量。只做质量变化,则试样不需在蒸馏水中称量。如果进行连续试验,可将称量后的试样立即漫入原试验液体并放回原环境中。7.4结果表示
7.4.1按式(1)、式(2)分别计算试样体积变化百分率AV(%)和质量变化百分率△m(%):AV(%) = (m. =m +m.)= (ml=m +mo) × 100 ..mi - m2 + m5
Am(%) = m =mi × 100
GB/T 1690--92
式中:m.--浸泡前试样在空气中的质量,g;m2——浸泡前试样在蒸馏水中的质量,g;ms—浸泡后试样在空气中的质量,g;m.-—浸泡后试样在蒸馏水中的质量,g;m
坠子在蒸馏水中的质量,g。
取三个试样试验结果的平均值作为试验结果。7.4.2如果试验液体(水除外)容易和水混合或与水起反应,则采用在水中称量试样的方法计算试样体积变化的百分率就不适用了。若这种试验液体在室温下不太粘或不易挥发,就可以在该试验液体中称量试样浸泡前的质量,并在新配制的同样的试验液体中称量试样浸泡后的质量和坠子的质量。并按式(3)计算试样的体积变化百分率:
AV(%) =(m=m +m)=(w=m +m) × 100mi +m2+ms
式中:mt—浸泡前试样在空气中的质量,g,m2浸泡前试样在试验液体中的质量,g;m3
浸泡后试样在空气中的质量,g;浸泡后试样在新配制的试验液体中的质量,;坠子在新配制的试验液体中的质量,g。取三个试样试验结果的平均值作为试验结果。-..0.( 3)
7.4.3如果试验液体(水除外)既容易和水混合或与水起反应,并在室温下又有一定的粘度或易挥发性的,则7.4.2的称量方法不适用,需采用在水中称量的方法,但要省去试样浸泡后在水中称量的这一步骤,并按式(4)计算试样体积变化的百分率:AV(%) =
p(m, = mz +ms)
-浸泡前试样在空气中的质量,g;式中:m
m2——浸泡前试样在蒸馏水中的质量,g;—浸泡后试样在空气中的质量,gm3
ms—-坠子在蒸馏水中的质量,g;试验液体在试验温度下的密度,g/cm。.(4)
注:如果试验液体是混合物时,式(4)计算的试验结果是近似的。因为被试样吸收的液体的密度与试验液体的密度不同。同样,从试样中抽出的任何一种物质的密度与试验液体的密度也不一定相同。8尺寸变化的测定
8.1长度宽度和厚度的测量
8.1.1试验装置与仪器
a、试样的浸泡装置应符合7.1中的规定。测量试样的厚度计,其刻度分度为0.1mm、测量面约为100mm2的椭圆形。测量时,厚度计对b.
试样施加约2kPa的压力。
c.测量试样长、宽的仪器,应对试样无接触力。最好使用光学测量仪器。8.1.2试样的制备
8.1.2.1硫化橡胶的试样,其长为50.0土0.5mm、宽为25.0±0.5mm、厚为2.0士0.2mm的长方体。侧面应裁切整齐,与上下表面成直角。若已知压延方向,则应沿平行于压延方向裁切试样。8.1.2.2从制品上裁切的试样,可包括薄于1.8mm的试样,但厚于2.2mm的试样-一定要处理到2.0±0.2mm。
8.1.3试验步骤
GB/T 1690—92
8.1.3.1沿试样的中心线分别测量试样的长度和宽度(精确到0.01mm),取上下表面两次测量结果的平均值。用厚度计在试样的四个不同位置测量厚度(精确到0.01mm)取其平均值。8.1.3.2测量后的试样按7.3.2中的规定进行。8.1.3.3浸泡达到试验周期后的试样按7.3.3中的规定(除称量步骤外)进行。8.1.3.4漫泡后试样的测量按8.1.3.1中的规定进行。如果试验液体在室温下是易挥发的,则应在试样从液体中取出后1min内完成测量。需要连续进行试验的,再将试样漫入液体放回原环境中。8.1.4结果表示
按式(5)计算长度变化百分率△L(%):Li= Lo × 100
AL(%) =
式中:L—-试样的初始长度,mm;L,
试样漫泡后的长度,mm。
用同样的方法计算试样的宽度与厚度变化的百分率。取三个试样试验结果的平均值作为试验结果。8.2表面积变化的测量
8.2.1试验装置与仪器
a。试样的浸泡装置应符合7.1中的规定。b.测量试样对角线长度的仪器应对试样无接触压力,最好使用光学测量仪器。8.2.2试样的制备
试样应为边长8mm的平行四边形,其厚度为2.0士0.2mm。8.2.3试验步骤
8.2.3.1测量试样初始对角线的长度,精确到0.01mm。8.2.3.2测量后试样的浸泡按7.3.2中的规定进行。8.2.3.3浸泡达到试验周期后的试样按7.3.3中的规定(除称量步骤外)进行。8.2.3.4浸泡后试样的测量按8.2.3.1中的规定进行。(5))
如果采用光学仪器测量,试样不需从液体中取出,透过适用的玻璃容器即可进行测量。露要连续进行试验的,如试样取出后测量,则再将试样浸入液体放回原环境中。8.2.4结果表示
按式(6)计算试样面积变化的百分率△A(%):AA(%) = 100(会
式中:L、L2—试样浸泡后两条对角线的长度,mm,L3、L.——试样漫泡前两条对角线的长度,mm。取三个试样试验结果的平均值作为试验结果。亦可按式(7)计算试样体积变化的百分率:V(%) = 100[(L · L,)
L· L4
注:式(7)只适用于各向同性溶胀的试样。如有怀疑,还是使用体积测定法测定体积变化的百分率。9抽出可溶物质的测定
所用的试验液体是易挥发性的、其沸点在110℃以下。110
·(6)
9.1试样的制备
试样的制备按7.2中的规定。
9.2试验步骤
GB/T 1690-92
可采用第7章浸泡试验后的试样或浸泡试验后的试验液体进行抽出可溶物质的测定。9.2.1干燥试样法
将浸泡试验后的试样在绝对大气压约20kPa、温度约40℃的环境下干燥至恒重,即每隔30min取出试样称量一次,直至两次称量之差小于1mg为止。9.2.2蒸干试验液体法
将浸泡过试样的试验液体倒入适当的容器中并用25mL新配制的同样液体洗涤试样,然后将此25mL液体也倒人同一容器之中,将上述液体在绝对大气压约20kPa,温度约40℃的环境下蒸干直至恒重。
同时做一空白试验:取同样的试验液体、其体积等于漫泡与洗涤试样的试验液体之和,并在相同的条件下蒸干至恒重。
9.3结果表示
9.3.1在干燥试样称量法中、抽出可溶物质的质量等于试样的初始质量与试样经浸泡并干燥后的质量之差。
9.3.2在蒸干试验液体方法中,抽出可溶物质的质量等于漫泡试样的试验液体和洗涤试样的试验液体恒重的残存物与空白试验液体的恒重残存物的质量之差。9.3.3两种方法都用占原始质量的百分率表示抽出可溶物的质量,并取三个试样试验结果的平均值作为试验结果。
10试样漫泡后物理性能的测定
10.1拉伸性能的测定
10.1.1试验装置与设备
a.试样的浸泡装置应符合7.1中的规定。拉力试验机应符合GB/T528中的规定。b.
测量试样的厚度计应符合.GB·9865中的规定。C.
10.1.2试样的制备
试样制备按GB/T528中规定的哑铃形或环形试样。10.1.3试验步骤
.10.1.3.1试样漫泡前按GB/T3512中的规定测量厚度。10.1.3.2试样的浸泡按7.3.2中的规定进行。10.1.3.3浸泡达到试验周期后的试样按7.3.3中的规定(除称量步骤外)进行。10.1.3.4浸泡试样达到试验周期后取出,按GB/T528中的规定在30min内完成拉伸性能的测定。如果试验液体是易挥发的,试样从试验液体中取出后不需洗涤,直接用滤纸擦去试样表面上的液体,30s后在15min内测定完毕。10.1.4结果表示
以试样浸泡前、后定伸应力或最大拉伸强度的变化率或变化的百分率表示;a.
以试样浸泡前、后定应力伸长或扯断伸长的变化率或变化的百分率表示,b.
代表一项试验性能的试样至少应有六个(浸泡前、后至少各三个),分别取其前、后三个试验数c
据的中位值作为试验结果。
10.2硬度的测定
10.2.1试验装置与仪器
GB/T 1690-92
a.试样的浸泡装置应符合7.1中的规定。b.测定试样的硬度计应符合GB/T6032中的规定。10.2.2试样的制备
试样的制备按GB/T6032中的规定。10.2.3试验步骤
10.2.3.1试验步骤按GB/T6032中的规定测定试样的硬度。10.2.3.2试验的浸泡按7.3.2中的规定进行。10.2.3.3浸泡达到试验周期后的试样按7.3.3中的规定(除称量步骤外)进行。10.2.3.4浸泡后的试样30min内按GB/T6032中的规定进行。如果试验液体是易挥发的,试样从试验液体中取出不需洗涤,直接用滤纸擦去试样表面上的液体,30s后在15min内测定。10.2.4结果表示
以试样浸泡前、后测定的硬度值之差表示。a.
以试样浸泡前、后测定的硬度值表示。b.
11浸泡并干燥后物理性能的测定11.1拉伸性能的测定
11.1.1试验装置与设备
a。试样的浸泡装置应符合7.1中的规定。b.
拉力试验机应符合GB/T528中的规定。11.1.2试样的制备
试样制备按GB/T528中规定的哑铃形或环形试样。11.1.3试验步骤
11.1.3.1浸泡前的试样按GB/T3512中的规定测定试样的厚度。11.1.3.2试样的浸泡按7.3.2中的规定进行。11.1.3.3浸泡达到试验周期后的试样按7.3.3中的规定(除称量步骤外)进行。11.1.3.4取出浸泡的试样在绝对大气压约20kPa、温度约40℃的环境中干燥至恒重。即每隔30min取出试样称量一次,直至两次称量之差小于1mg为止。将恒重的试样在标准试验室温度下环境调节3h后按GB/T528中的规定进行。
11.1.3.5结果表示
按10.1.4中a或b条的规定表示结果。11.2硬度的测定
11.2.1试验装置
试样的浸泡装置应符合7.1中的规定。a.
测定试样的硬度计应符合GB/T6032中的规定。b.
11.2.2试样的制备
试样制备按GB/T6032中的规定。11.2.3试验步骤
11.2.3.1试样的漫泡按7.3.2中的规定进行。11.2.3.2浸泡达到试验周期后的试样按7.3.3中的规定(除称量步骤外)进行。11.2.3.3取出浸泡的试样在绝对大气压约20kPa、温度约40℃的环境中干燥至恒重,并将试样在标准试验室温度下环境调节3h后按GB/T6032中的规定进行。11.2.3.4结果表示
按10.2.4中a或b条的规定表示。112
GB/T 1690-92
12试样仅有一个表面与试验液体接触的试验12.1适用性
此项试验适用于橡胶薄膜制品。12.2试验装置与仪器
a.用于称量试样的天平应精确到1mg。b.测量试样的厚度计应符合GB9865中的规定c.
仅有个表面试验装置(见下图),该装置能夹紧试样。?
50 ±1
仅在一个表面试验的装置图
A-底板;B-具开口圆简形小室;C一试样;D螺帽;E—螺杆;F塞子12.3试样的制备
试样应为平整的、直径约60mm的圆形。12.4试验步骤
12.4.1测量试样的厚度,然后称量试样的质量,精确到1mg。12.4.2将试样C放在装置的底板A上,再把具有开口的圆简形小室B放在试样C上,然后紧固螺杆E上的螺帽D使小室B与底板A夹紧试样C。从小室B的上口往小室B中注入试验液体约15mm深之后把塞子F塞紧。
12.4.3根据试样的技术要求选用第5章的浸泡温度和第6章的没泡周期。12.4.4浸泡试验达到试验周期后试样按7.3.3中的规定进行。12.4.5将在试验室标准温度、湿度的环境中调节后的试样立即称量,精确到1mg。如果试验的液体在室温下易挥发的,则倒掉液体,取下试样并用滤纸擦去试样表面上的液体,在2min内称量。12.5结果表示
以每平方米的质量变化表示试验结果。Ama
式中:mi-试样的初始质量,g;
一试样浸泡后的质量,g;
m2 - mi
A——试样与试验液体接触部分的面积,m2。取三个试样试验结果的平均值作为试验结果。.(8)
试验报告
试验样品的胶号或编号,
试验依据的标准名称或代号:
硫化试样的时间与温度;
GB/T 1690—92
漫泡条件(液体名称、时间、温度):试验室温度,
试验结果,
收样日期及发报告日期;
试验者及审核者盖章。
GB/T 1690—92
附录A
试验液体
(参考件)
A11号、2号、3号标准油其主要性能应符合表A1、表A2的规定。表A1
苯胺点,℃
运动粘度,m2/s(×10-6)
闪点,℃(最低)
注:1)在99℃时溅量:
2)在37.8℃时测量。
密度·g/cmz
15℃时
20℃时
折光指数
20℃时
最大硫含量,%
1号油
124±1
20±11)
1号油
0.886±0.002
0. 882± 0. 002
1. 486 0±0. 005
2号油
20±11)
2号油
0.9335±0.065
0. 930 0±0. 006 5
1. 486 0±0.005此内容来自标准下载网
注:1)折光指数按阿贝折射计说明书进行测定。A2
模拟标准燃油其各组分和含量应符合表A3的规定。表A3
2、2,4-三甲基戊烷(异辛烷)
2,2,4-三甲基戊烷(异辛烷)甲苯
2,2,4-三甲基戊烷(异辛烷)
2,2,4-三甲基戊烷(异辛烷)
直链烷烃(C2C18)
1-甲基萘
3模拟燃油的组分及其含量应符合表A4的规定。A3
3号油
33±13)
3号油
0. 921 3± 0. 006 0
0.918 1±0.006 0
1.5130±0.005
试验方法
试验方法
GB1884
含量,%(V/V)
2,2,4-三甲基戊烷
二异丁烯
2,2,4-三甲基戊烷
二异丁烯
2,2,4-三甲基戊烷
2,2,4-三甲基戊烷
A4模拟液体:
A4.1101液体
GB/T 1690—92
含量.%(V/V)
相当于液体1的84.5%(V/V)
由99.5%(m/m)的双-2-乙基已基癸二酸酯和0.5%(m/m)的盼噻嗪组成的混合物,用以模拟合成的二酯型润滑油。A4.2102液体由95%(m/m)的1号标准油与5%的烃类化合物油添加剂组成的混合物。添加剂中含有29.5%~33%的硫、1.5%~2%的磷和0.7%的氮,用来模拟某种高液压油。A4.3103液体此种液体为三-n-丁基磷酸盐,用来模拟在飞机上使用的磷酸脂液压油。A5化学试剂:
化学试剂应与橡胶制品使用时所接触的品种和浓度相同,或按有关的技术要求进行。附加说明:
本标准由中华人民共和国化学工业部提出。本标准由化学工业部北京橡胶工业研究设计院归口。本标准由沈阳第四橡胶厂负责起草。本标准主要起草人苗淑霞、吕和仁。本标准委托北京橡胶工业研究设计院负责解释。116
小提示:此标准内容仅展示完整标准里的部分截取内容,若需要完整标准请到上方自行免费下载完整标准文档。
标准图片预览:





- 其它标准
- 热门标准
- 国家标准(GB)
- GB/T30917—2014 /ISo 29941:2010 天然胶乳橡胶避孕套中可迁移亚硝胺的测定
- GB15193.5-2003 骨髓细胞微核试验
- GB/T29633.4-2020 南极地名 第4部分:罗马字母拼写
- GB29140-2024 纯碱单位产品能源消耗限额
- GB/T43929-2024 空间用纤维光学器件测试指南
- GB/T42970-2023 半导体集成电路 视频编解码电路测试方法
- GB/T43225-2023 空间物体登记要求
- GB/T4074.3-1999 绕组线试验方法 第3部分:机械性能
- GB15985-1995 丝虫病诊断标准及处理原则
- GB19159-2003 车用液化石油气
- GB/T5515-1985 粮食、油料检验 粗纤维素测定法
- GB/T7407-1997 中国及世界主要海运贸易港口代码
- GB/T10599-1998 多绳摩擦式提升机
- GB1913.2-1990 漂白浸渍绝缘纸
- GB14287.4-2014 电气火灾监控系统 第4部分:故障电弧探测器
- 行业新闻
请牢记:“bzxz.net”即是“标准下载”四个汉字汉语拼音首字母与国际顶级域名“.net”的组合。 ©2025 标准下载网 www.bzxz.net 本站邮件:bzxznet@163.com
网站备案号:湘ICP备2025141790号-2
网站备案号:湘ICP备2025141790号-2