- 您的位置:
- 标准下载网 >>
- 标准分类 >>
- 国家标准(GB) >>
- GB/T 223.69-1997 钢铁及合金化学分析方法 管式炉内燃烧后气体容量法测定碳含量
标准号:
GB/T 223.69-1997
标准名称:
钢铁及合金化学分析方法 管式炉内燃烧后气体容量法测定碳含量
标准类别:
国家标准(GB)
标准状态:
已作废-
发布日期:
1997-03-17 -
实施日期:
1997-09-01 -
作废日期:
2008-11-01 出版语种:
简体中文下载格式:
.rar.pdf下载大小:
1.49 MB
标准ICS号:
冶金>>77.080黑色金属中标分类号:
冶金>>金属化学分析方法>>H11钢铁与铁合金分析方法
点击下载
标准简介:
标准下载解压密码:www.bzxz.net
本标准规定了用管式炉内燃烧后气体容量法测定碳含量。本标准适用于铁、钢、高温合金和精密合金中0.10%(m/m)~2.00%(m/m)碳含量的测定。 GB/T 223.69-1997 钢铁及合金化学分析方法 管式炉内燃烧后气体容量法测定碳含量 GB/T223.69-1997
部分标准内容:
GB/T 223.69—1997
本标准是根据中华人民共和国国家标准GB/T1.11993标准化工作导则第1单元:标准的起草与表述规则第1部分:标准编写的基本规定和GB1.4-88标准化工作导则化学分析方法编写规定,对GB223.69一89钢铁及合金化学分析方法燃烧气体容量法测定碳量进行修订根据GB/T1.1—1993第4章4.2.3、4.3.3以及GB1.4-88第6章6.10的规定,这次修订中,增加了“前言”第2章引用标准”,第6章“取制样”和第10章试验报告”。本标准的附录A、附录B都是标准的附录,附录C、附录D都是提示的附录。本标准从生效之日起,同时代替GB223.69--89。本标准由中华人民共和国冶金工业部提出。本标准由全国钢标准化技术委员会技术归口。本标准由冶金工业部钢铁研究总院起草。本标准主要起草人:王玉兴,崔秋红;本标准1981年以GB223.1(二)—81首次发布,1989年以GB223.69--89进行了修订并确定了方法精密度。
1范围
中华人民共和国国家标准
钢铁及合金化学分析方法
管式炉内燃烧后气体容量法测定碳含量Methods for chemical analysis of iron,steel and alloyThe gas-volumetric method after combustion in the pipefurnace for the determination of carbon content本标准规定了用管式炉内燃烧后气体容量法测定碳含量。GB/T 223.69—1997
代替GB223.69—89
本标准适用于铁,钢、高温合金和精密合金中0.10%(m/m)~2.00%(m/m)碳含量的测定。2.引用标准
下列标准包含的条文,通过在本标准中引用而构成为本标准的条文。在标准出版时,所示版本均为有效。所有标准都会被修订,使用本标准的各方应探讨使用下列标准最新版本的可能性。GB222一84钢的化学分析用试样取样法及成品化学成分允许差GB6379--86测试方法的精密度通过实验室间试验确定标准测试方法的重复性和再现性3方法提要
试料与助熔剂在高温(1200℃1350℃)管式炉内通氧燃烧,碳被完全氧化成二氧化碳。除去二氧化硫后将混合气体收集于量气管中,测量其体积。然后以氢氧化钾溶液吸收二氧化碳,再测量剩余气体的体积。吸收前后气体体积之差即为二氧化碳之体积,以其计算碳含量。4试剂和材料
4.1氧纯度不低于99.5%(m/m)。若怀疑氧中含有机杂质,则必须在氧净化装置之前增加一只加热温度至450℃以上的氧化催化剂[氧化铜(I)或铂}管予以处理。4.2溶剂适于洗涤试样表面的油质或污垢,如丙酮等。4.3活性二氧化锰(或钒酸银),粒状。当没有适宜的化学活性品级的二氧化锰时,可按下述方法进行制备。为制备约50g的活性二氧化锰,在4L烧杯中将200g四合水硫酸锰(MnSO,·4H0)溶解于2.5L水中,用氨水(p0.90g/mL)调节成碱性后,加入1L新制备的过硫酸铵溶液(225g/L),将溶液加热至沸,继续煮沸10min。加热煮沸期间,为保持溶液呈氨性要不断地加氨水,让沉淀沉降。如果澄清液不清亮或沉淀沉降不快,可再加入50mL~100mL过硫酸铵溶液(225g/L),煮沸10min并保持溶液始终呈氨性。将溶液放置一些时间,让二氧化锰沉降完全,仔细虹吸出澄清液,用3I或4L温水,每次500mL~600mL以倾析法洗涤沉淀,在每次洗涤后和倾析之前,都要充分搅拌水中的二氧化锰,让其沉降。最后用很稀的硫酸溶液[每1000mL溶液中滴加2滴硫酸(p1.84g/mL)]以同样的方法再洗涤国家技术监督局1997-03-17批准1997-09-01实施
两次。
GB/T223.69—1997
在这期间,准备一只口径15cm漏斗,另取一只直径5cm的滤盘放置于漏斗上,并在滤盘上铺上一薄层净化过的石棉浆(也可用布氏瓷漏斗代替滤盘)。在最后一饮洗涤后,将二氧化锰移到过滤器上,用温水洗涤至无硫酸根离子为上,然后将其放于瓷盘上,在105℃的烘箱中烘于。在研钵中将二氧化锰研细以便它通过孔径0.8mm的筛,再于105℃下充分烘干。4.4高锰酸钾-氢氧化钾溶液
称取30g氢氧化钾溶于70mL高锰酸钾饱和溶液中。4.5硫酸封闭溶液1000mL水中加1mL硫酸(p1.84/ml),滴加数滴0.1%(m/V)的甲基橙溶液,至呈稳定的浅红色。
4.6氯化钠封闭溶液称取26g氯化钠溶于74mL水中,滴加数滴0.1%(m/V)的甲基橙溶液,滴加硫酸(1十2)至呈稳定的浅红色。4.7助熔剂锡粒、铜、氧化铜、五氧化二钒、铁粉。各助溶剂中碳的含量一般都不应超过0.0050%(m/m)。使用前应作空白试验,并从试料的测定值中扣去。4.8玻璃棉
5仪器与设备
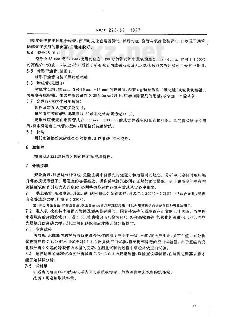
分析中,除下列规定外,仅用通常的实验室仪器、设备。仪器与设备装置见图1。
1一氧瓶:2一分压表(带流量计和缓冲阀);3-缓冲瓶;4--洗气瓶:5一洗气瓶I:6-干燥塔;7-供氧活塞;8玻璃磨口塞;9—管式炉:10—温度控制器(或调压器);11一球形干燥管12—除硫管:13--容量定碳仪(包括蛇形管 a、量气管 b、水准瓶c、吸收器d、小活塞e、三通活塞f);14-瓷管;15一瓷舟图1仪器与设备图
5.1氧净化装置
5.1.1缓冲瓶(见图1)
5.1.2洗气瓶1(见图1)内盛高锰酸钾-氢氧化钾溶液(4.4),溶液的装人量约为洗气瓶1容积的三分之一。
5.1.3洗气瓶I(见图1)内盛硫酸(p1.84g/mL),硫酸装入量约为洗气瓶容积的三分之-5.1.4干燥塔(见图1)上层装碱石棉(或碱石灰)、下层装无水氯化钙,中间隔以玻璃棉(4.8),底部及顶端也铺以玻璃棉。
5.2管式炉(见图1)
附热电偶与温度控制器。高温加热设备也可用高频加热装置。5.3瓷管(见图1)
瓷管长600mm、内径23mm(亦可采用近似规格的瓷管)。瓷管的粗口端连接玻璃磨口塞,锥形端24www.bzxz.net
GB/T 223.69
—1997
用橡皮管连接于球形干燥管。使用时先检查是否漏气。然后灼烧。瓷管与氧净化装置(5.1)以及干燥管、除硫管连接用的橡皮塞,用硅橡胶好。5.4瓷舟(见图1)
瓷舟长88mm或97mm,使用前应在1200℃的管式炉中通氧灼烧2min~4min。也可于1000℃的高温炉中灼烧1h以上,冷却后贮于盛有碱石棉或碱石灰及无水氯化钙的未涂油脂的干燥器中备用。5.5球形干燥管(见图1)
球形干燥管内装干燥的玻璃棉。5.6除硫管(见图1)
除硫管长约100mm、直径10mm~15mm的玻璃管、内装4g颗粒活性二氧化锰(或粒状钒酸银),两端塞有脱脂棉。如试样硫含量在0.20%(m/m)以上应增加除硫剂的用量,或多加一个除硫管。5.7定碳仪(气体体积测量仪)
部件及装置见定碳仪说明书。
量气管中装硫酸封闭溶液(4.5)或氯化钠封闭溶液(4.6)。定碳仪应装置在距离管式炉300mm~500mm的地方并避免阳光直接照射。量气管必须保持清洁,有水滴附着在气管内壁时,须用铬酸洗液清洗。5.8长钩
用低碳镍铬丝或耐热合金丝制成,用以推进、拉出瓷舟。6取制样
按照GB222或适当的铁的国家标准取制样。7分析步骤
安全须知:对燃烧分析来说,危险主要来自预先灼烧瓷舟和熔融时的烧伤。分析中无论何时取用瓷舟都必须使用镊子并用适宜的容器盛放。操作盛氧钢瓶必须有正规的预防措施。由于狭窄空间中存在高浓度氧时有引发火灾的危险,必须将燃烧过程的氧有效地从设备中排出。7.1装上瓷管,接通电源,升温。铁、碳钢和低合金钢试样,升温至1200℃~1250℃,中高合金钢、高温合金等难熔试样,升温至1350℃。注:部分高温合金,如钴基合金、钛基合金,用管式炉难以熔融,可以采用高频炉内燃烧后红外吸收法测定。7.2、通入氧,检查整个装置的管路及活塞是否漏气。调节并保持仪器装置在正常的工作状态。当更换水准瓶内的封闭溶液(4.5或4.6)玻璃棉(4.8),除硫剂(4.3)和高锰酸钾-氢氧化钾溶液(4.4)后,均应先燃烧几次高碳试样,以其二氧化碳饱和后才能开始分析操作。7.3空白试验
吸收瓶、水准瓶内的溶液与待测混合气体的温度应基本一致,不然,将会产生正、负空白值。在分析试样前应按7.6.1(但不加试样)和7.6.2反复做空白试验,直至得到稳定的空白试验值。由于室温的变化和分析中引起的冷凝管内水温的变动,在测量试料的过程中须经常做空白试验。7.4选择适当的标准试样按分析步骤7.5~7.6.3的规定测量,以检查仪器装置,在装置达到要求后才能开始试样分析。
7.5试料量
以适当的溶剂(4.2)洗涤试样表面的油质或污垢。加热蒸发除去残留的洗涤液。按表1规定称取试料量。
7.6测定
碳含量
%(m/m)
0.10~0. 50
>0.50~1.00
>1. 00~2. 00
GB/T 223.69—1997
表1试料量
试料量
2.00±0.01,准确至5mg
1.00+0.01,准确至1mg
0.50±0.01,准确至0.1mg
7.6.1将试料(7.5)置于瓷舟中,按表2规定取适量助熔剂(.4.7)覆盖于试料上。表2助熔剂量
加入量,8
试样种类
铁、碳钢和低合金钢
中高合金钢高温合金
等难熔试样
0. 25~0. 50
铜或氧化铜
0.25~~0.50
锡粒+铁粉
0.25~~0.50
氧化铜+铁粉
0.25~~0.50
五氧化二钒十铁粉
0.25~0.50
7.6.2启开玻璃磨口塞(见图注8),将装好试料和助熔剂的瓷舟放入瓷管内,用长钩推至瓷管加热区的中部,立即塞紧磨口塞,预热1min。按照定碳仪操作规程操作,记录读数(体积或含量),并从记录的读数中扣除所有的空白试验值。注:如分析高碳试样后要测低碳试样,应做空白试验(7.3),直至空白试验值稳定后,才能接着做低碳试样的分析。7.6.3启开玻璃磨口塞,用长钩将瓷舟拉出。检查试料是否燃烧完全。如熔渣不平,熔渣断面有气孔,表明燃烧不完全,须重新称试料测定。8分析结果及其表示
8.1当标尺的读数是体积(mL)时,以质量百分数表示的碳含量由式(1)计算:A·V·f
C[%(m/m)] :
式中:A-
温度16C、气压101.3kPa,封闭溶液液面上每毫升二氧化碳中含碳质量(g)。用硫酸封闭溶液作封闭时,A值为0.0005000g。用氯化钠封闭溶液作封闭时,A值为0.0005022g;吸收前与吸收后气体的体积差,即二氧化碳的体积,mL温度、气压补正系数,采用不同封闭溶液时其值不同,见附录A(标准的附录)或附录B(标准的附录);
m-试料量,g。
8.2采用水银气压计时,气压值按式(2)校正:P P'(1— 0. 000 163t 0. 002 6cos - 0. 000 000 2H)式中:P
校正后的气压值,kPa;
水银气压计测得的气压值,kPa;t-水银气压计所在处温度,C;
一水银气压计所在处纬度;
一水银气压计所在处海拔高度,m。(2)
8.3当标尺的刻度是碳含量[例如有的定碳仪把25mL体积刻成碳含量为1.250%(m/m),有的把26
GB/T 223.69
30mL体积刻成碳含量为1.500%(m/m)时,以质量百分数表示的碳含量由公式(3)计算:C%(m/m)} =A·:20:f × 100
式中:A、f、m所代表的意义与式(1)中的相同。(3)
标尺读数(碳含量)换算成二氧化碳气体体积(mL)的系数(即25/1.250或30/1.500)。8.4与8.2相同。
9精密度
本标准的精密度是在1988年由9个实验室以8个碳的水平,每个实验室对每个碳的永平按GB6379的规定测定三次所作的共同试验确定的。试验用试样见附录C(提示的附录)。各实验室报出的原始数据(测定值)见附录D(提示的附录)。测定值按照GB6379进行统计分析。精密度见表3。表3精密度
水平范围,%(m/m)
0.10~2.00
重复性r
-0.004870+0.01342m
再现性R
R= 0. 013 57- 0. 021 38 m
如果应用本标准得到的两个独立测定值之间的差值超过表3中所列精密度函数式计算出的重复性值或再现性值,则认为这两个测定值是可疑的。10试验报告
试验报告应当包括下列内容:
1)鉴别试样、实验室和分析日期的资料;2)遵守本标准的程度;
3)分析结果及其表示;
4)测定中观察到的异常现象;
5)对分析结果可能有影响而本标准中未包括的操作、或者任选的操作。t,C
P,io2 Pa
GB/T223.69—1997
(标准的
管式炉内燃烧后容量法测定碳量的温度15
0. 7740. 7710. 7680. 7640. 7610. 7570. 7540. 7500. 7460. 7430. 7390. 7350. 7320. 7280. 7240. 7200. 7160. 712jo. 7770. 7730. 7700. 7660. 763b. 7590. 7560. 7520. 7480. 7450. 7410. 7370. 7340. 7300. 7260. 7220. 7180. 714o.7790.7750.7720.7680.765b.7610.7580.754o.751o.7470.743b.7400.7360.7320.728o.7240. 7200. 716o.7810.7770.7740.770o.7670.7630.7600.7560. 7530.7490.7450.7420.7380.7340.7300.7260. 7220. 7180. 7830. 7790. 7760. 772o. 7690. 7650. 7620. 7580. 7550. 7510. 7470. 7440. 7400. 736l0. 7320. 7280. 7240. 720o.7850. 781b. 7780.7740.771o.7670.7640. 7600. 7570. 7530.7490.7460.7420.7380.7340.730o.726j0. 722o.7870. 7840.7800.7770.7730.7690.7660.7620. 7590.7550.751o.7480.7440.74Qo.7350.7320. 7280. 7240.7570.7530.7500.7460.7420.7380.7340.7300.726o. 7890. 7860. 7820. 7790.7750. 771b. 7680. 7640. 761o.0. 7910. 7880. 7840. 7810. 7770. 7740. 7700. 76o. 7630. 7590. 7550. 7520. 7480.7440. 740. 7360. 732o. 7280. 7930. 79ob. 7860. 7830. 779o. 776. 7720. 768o. 7650. 761o. 7570. 754o.750o. 7460. 7420. 7380. 7340. 730o. 7950. 7920. 788o. 7850.781o.7780. 7740. 7700. 7670. 7630. 7590. 7560. 7520. 7480. 7440.7400. 7360. 732o. 7970. 7940. 7900. 7870.7830.7800.776o. 7720. 7690. 7650. 7610. 7580. 7540. 7500.746o. 7420. 7380. 734o. 800o. 796o. 792o. 7890. 785o. 7820. 7780. 7740. 771o. 7670. 7630. 760o. 7560. 7520. 7480. 7440. 74Qo. 736o. 8020. 7980. 7956. 7910. 7870. 7840. 78o0. 7760. 773. 7690. 7650. 7620. 7580. 754b. 7500. 7460. 7420. 7380. 8040. 8000. 797o. 7930. 7890. 7860. 7820. 7780. 7750. 7710.7670.764o.7600. 7560. 7520. 7480. 7440. 740o. 8060. 8020. 799b. 7950. 7920. 7880. 7840. 7810. 7770. 7730. 7690. 766o. 7620. 7580. 7540. 75do. 7460. 742b. 8080. 8040. 801o. 7970. 7940. 79d0. 7860. 7830. 7790. 7750. 7710. 7680. 7640. 76Q0. 7560. 7520. 7480. 7440. 8100. 8060. 8030. 7990. 796j0.7920. 7880. 7850. 7810.7770. 7730. 7700. 7660. 7620. 7580. 7540. 7500. 746o. 8120. 8090. 8050. 8010. 7980. 794o. 79oo. 787o. 7830. 7790. 775b. 772o. 7680. 764o. 7600. 756o. 7520. 7480. 814o. 811o. 8070. 8030. 80Qo. 796o. 7920. 7890. 7850. 7810. 7770. 7740. 7700. 7660. 7620. 7580. 7540. 750A
附录)
GB/T223.69—1997
气压补正系数表用硫酸封闭溶液(4.5)作封闭溶液23
0. 708 0. 7040. 7000. 6960. 6920. 6870. 6830. 6780. 6740. 6690. 6640.6590. 6540. 6490. 6440, 6390. 6330. 6280. 6220. 6160. 710 lo. 706o. 7020. 6980. 694o. 6890. 6850. 6800. 6760. 6710. 6660. 6610. 656o. 6510. 6460. 6400. 6350. 6290. 624o. 6180.712 bo.7080.7040.7000. 6950. 6910. 6870. 6820.6770. 6730. 6680. 6630. 6580. 6530. 6480.6420. 6370.6310. 6260.6200.714
0.710o. 706o. 7020. 6970.6930.6890. 684o. 679o.675o.6700.6650. 660o. 655o.650o.644o. 6390.6330. 627o.6220. 716 0. 7120. 7080. 7040. 6990. 6950. 6910. 6860. 6810. 6770. 6720. 6670. 6620. 6570. 651i0. 6460. 6410. 6356. 6290. 6230. 718 0. 7140. 710. 706o. 701b. 697b. 6930. 6880. 6830. 6780. 6740. 6690. 6640. 6590. 6530. 6480. 6420. 6370. 6310. 6250.720 bo.716o.7120.7080.7030.6990.694o.6900.6850.6800.676o.6710.6660.660o.6550.650o.6440.639o.6330.6270. 722 o. 718b. 7140. 7100. 7050. 7010. 6960. 6920. 6870. 6820. 6770. 6720. 6670. 6620. 6570. 652. 6460. 6410. 6350. 6290. 7200. 7160. 7110. 7070. 7030. 6980. 6940. 6890. 6840. 6790. 6740. 6690. 6640. 6590. 6540. 6480. 6420. 6370. 6310.724
0. 726 0. 7220. 7180. 7130. 7090. 7050. 7000. 6960. 6910. 6860. 6810. 6760. 6710. 6660. 6610. 6550. 6500. 6440. 6380. 6330. 728 0. 7240. 7200. 7150. 7110. 7070. 7020. 6970. 6930. 6880. 6830. 6780. 6730. 6680. 6630. 6570. 6520. 6460. 6400. 6340. 730 0. 7260. 7220. 7170. 7130. 7080. 7040. 6990. 695b. 6900. 6850. 6800. 6750. 6700. 6650. 6590. 6540. 6480. 6420. 6360. 732 b. 7280. 7240. 7190. 7150. 7100. 7060. 701o. 6970. 6920. 6870. 6820. 6770. 6720. 6660. 6610. 6550. 6500. 6440. 6380. 734 o. 7300. 7250. 7210. 717b. 712. 7080. 7030. 6980. 6940. 6890. 6840. 6790. 6740. 6680. 6630. 6570. 6520. 6460. 64d0. 736 0. 7320. 7270. 7230. 7190. 7140. 7100. 7050. 7000. 6960. 6910. 6860. 6810. 6760. 6700. 6650. 6590. 6540. 6480. 6420. 738 0. 7340. 7290. 7250. 721b. 7166. 7120. 7070. 7020. 6980. 6930. 6880. 6830. 6780. 6720. 6670, 6610. 6550. 65Q0. 6440. 740 lo. 735b. 731b. 7270. 7220. 7180. 7140. 7090. 7040. 6990. 6950. 6900. 6840. 6790. 6740. 6680. 6630. 6570. 6510. 6450. 742 0. 7380. 7330. 7290. 7250. 72oo. 7160. 7110. 7060. 7010. 6960. 6910. 686. 681b. 676o. 670o. 6650. 6590. 6530. 6470. 744 0. 7390. 7350. 7310. 7260. 7220. 7170. 7130. 7080. 7030. 6980. 6930. 6880. 6830. 6780. 6720. 6670. 6610. 6550. 6490.746 0.7410.7370.7330.7280.7240.7190.7150.7100.7050.7000.6950.6900.6850.6800.6740. 6690. 6630.6570.65129
P,102Pa
GB/T 223.69—1997
0. 8160. 8130. 8090. 8050. 8020. 7980. 7940. 7910. 7870. 7830. 7790. 7760. 7720. 7680. 7640. 7600. 7560. 7520. 8180. 8150. 8110. 8080. 8040. 8000. 7960. 7930. 7890. 7850. 7820. 7780. 7740. 7700. 7660. 7620. 7580. 754. 8200. 8170. 8130. 8100. 8060. 8020. 7990. 7950. 7910. 7870. 7830.7800. 7760. 7720. 7680. 7640. 7600. 756b. 8230. 8190. 8150. 8120. 8080. 8040. 8010. 7970. 7930. 7890. 7850. 7820. 7780. 7740. 7700. 7660. 7620. 758b. 8250. 8210. 8170. 8140. 8100. 806o. 8030. 7990. 7950. 791b. 7880. 7840. 7800. 7760. 7720. 7680. 7640. 76oo. 8270. 8230.8190. 8160. 8120. 8080. 8050. 801l0.7970. 7930. 7900. 7860. 7820. 7780. 7740. 7700. 7660. 762o. 8290. 8250. 8220. 8180. 8140. 8100. 8070. 8030. 7990. 7950. 7920. 7880. 7840. 7800. 7760. 7720. 7680. 764p. 8310. 8270. 8240. 8200- 8160. 8120. 8090. 8050. 8010. 7970. 7940. 7900. 7860- 7820. 7780. 7740. 7700. 766b. 8330. 8290. 8260. 8220. 8180. 8150. 8110. 8070. 8030. 7990. 7960. 7920. 7880. 7840. 7800. 7760. 7720. 768b. 8350. 8310. 8280. 8240. 8200. 8170. 8130. 8090. 8050. 8020. 7980. 7940. 7900. 7860. 7820. 7780. 77410. 7700. 8370. 8330. 8300. 8260- 8220. 8190. 8150. 8110. 8070. 8040. 8000. 7960. 7920- 7880. 7840. 7800. 7760. 7710. 8390. 8360. 8320. 8280. 8240. 8210. 8170. 8130. 8090. 8060. 8020. 7980. 7940. 7900. 7860. 7820. 778(0. 7730. 8410. 8380. 8340. 8300. 8260. 8230. 8190. 8150. 8110. 8080. 8040. 8000. 796j0. 7920. 7880. 7840. 7800. 775o. 8430. 8400. 8360. 8320. 8290. 8250. 8210. 8170. 8130. 8100. 8060. 8020. 7980. 7940. 7900. 7860. 7820. 7770. 8450. 8420. 8380. 8340. 8310. 8270. 8230. 8190. 8160. 8120. 8080. 8040. 8000. 7960. 7920. 7880. 7840. 779o. 8480. 8440. 840o. 8360. 833. 8290. 8250. 8210. 8180. 8140. 81q0. 8060. 8020. 7980. 7940. 7900. 7860. 7810. 850o. 8460. 8420. 8380. 8350. 83110. 8270. 8230. 8200. 8160. 8120. 8080. 8040. 8000. 7960. 7920. 7880. 7830. 8520. 8480. 844b. 8410. 8370. 8330. 8290. 8250. 8220. 8180. 8140. 8100. 8060. 8020. 7980. 7940. 7890. 7850. 8540. 850o. 846b. 8430. 8390. 8350. 8310. 8270. 8240. 8200. 8160. 8120. 8080. 8040. 8000. 7960. 791o. 7870. 8560. 8520. 8480. 8450. 8410. 8370. 8330. 8300. 8260. 8220. 8180. 8140. 8100. 8060. 8020. 7980. 7930. 7890. 8580. 8540. 8500. 8470. 8430. 8390. 8350. 8320. 8280. 8240. 8200. 8160. 8120. 8080. 8040. 8000. 7950. 7910. 8600. 8560. 8530. 8490. 8450. 8410. 8370. 8340. 8300. 8260. 8220. 8180. 8140. 8100. 8060. 8020. 7970. 793(续)
GB/T223.69-1997
0. 748 0. 7430. 7390. 7350. 7300. 726o.7210. 7170. 7120. 7070. 7020. 6970. 6920. 6870. 681bo. 6760. 6700. 6650. 6590. 6530. 750 0. 7450. 741b0. 7370. 7320. 7280. 7230. 7190. 7140. 7090- 7040. 6990. 6940. 6890. 6830. 6780. 6720. 6670. 6610. 6550. 752 o. 7470. 7430. 7390. 7340. 7300.7250. 7200. 7160. 7110. 7060. 7010. 6960. 6910. 685l0. 6800. 6740. 6680. 6630. 6570.754
o. 7490. 7450. 7410. 7360. 7320. 7270. 7220. 7180. 7130. 7080. 7030. 6980. 6920. 6870. 6820. 6760. 67d0. 6640. 6585 0. 7510.7470.7430.7380.7340.7290. 7240.7200.7150.710b.7050.7000.6940.6890.6830.6780.6720.6660.6600.755
0. 757 b. 7530.7490. 7440. 7400. 7350. 7310. 7260. 7210. 7170. 7120. 7070. 7010. 6960. 6910. 6850. 6800. 6740. 6680. 6620.759 0.7550.7510. 7460. 7420. 7370. 7330. 7280.7230. 7180. 7140. 7080. 7030. 6980. 6930. 6870. 6820. 6760. 6700. 6640. 761 0. 7570.7530. 7480. 7440. 7390. 7350. 7300. 7250. 7200. 7150. 7100. 7050. 70Q0. 6940. 6890. 6830. 6780. 6720. 6660. 763 b. 7590. 7550. 750. 7460. 7410. 7370. 7320. 7270. 7220. 7170. 7120. 7070. 7020. 696l0. 6910. 6850. 6800. 6740. 6680. 7650. 7610.7570.7520.7480.7430.7390.7340.7290.7240.7190.7140. 7090. 7040.6980. 6930.6870.6810.675l0. 669o.763b.7590.7540.75oo.745o.
0.7410.7360.7310.7260.7210.7160.7110.7060.7000.6950.6890.6830.6770.6710.767
0. 769 0. 7650. 7600. 7560. 7520. 7470. 7420. 7380. 7330. 7280. 7230. 7180. 7130. 7070. 7020. 6960. 6910. 6850. 6790. 6731b. 7670. 762o. 758o. 754b. 749o. 744o. 74o. 7350. 7300. 7250. 7200. 7150. 7090. 7040. 6980. 6930. 6870. 6810. 6750.771
0. 773 jo. 7690. 7640. 7600. 756o. 751o. 7460. 7420. 7370. 7320. 7270. 722o. 716o. 711lo. 706o. 70oo. 694j0. 6890. 6830. 6770. 775 b. 7710. 7660.7620. 7570.7530.7480. 7430. 7390. 7340. 7290. 7240. 7180.7130.7080. 7020. 6960. 6910.6850.67970.7730.7680.7640.7590.7550.7500.7450.7400.7360.7310.7250.0.7200.7150.7090.7040.6980.6920.6860.6800.777
b. 7750. 7700.7660. 7610. 7570. 7520. 7470.7420. 7380. 7320.7270.7220. 7170. 7110. 706j0. 7000. 6940. 6880.6820.779
0. 7770. 7720. 7680. 7630. 7590. 754b. 7490. 7440. 7390. 7340. 7290. 7240. 7190. 7130. 7080. 7020. 6960. 6900. 6840.781
30.7790.7740.7700.7650.7600.7560.7510.7460.741j0.7360.7310.7260.7210. 7150.7100.7040.6980.6920.6860.783
50.781o.7760.7720. 7670. 7620. 7580. 7530. 7480. 7430.7380.7330.7280. 7220. 7170. 7110. 706o. 70q0.6940. 6880.785
0.7830.7780.7740.7690.7640.7600.7550.7500.7450.74Q0.7350.7300.7240.7190.7130.7080.7020.6960.6900. 789 fo. 7840. 78qo. 7760. 771o. 7660. 7620. 7570. 7520. 747l0. 742o. 7370. 7320. 7260. 721o. 7150. 7090. 7040. 6980. 69231
P,1o2 Pa
GB/T223.69—1997
0. 8620. 8580. 8550. 8510. 8470. 8430. 8390. 8360. 8320. 8280. 8240. 8200. 8160. 8120. 8080. 8040. 7990. 795to. 8640. 8600. 8570. 8530. 8490. 8450. 8420. 8380. 8340. 8300. 8260. 8220. 8180. 8140. 8100. 8060. 8010. 797o.8660. 8636.8590.8550.8510.8470.8440.8400.8360.8320.8280.8240. 820o.8160.8120. 8080.8030.7990. 8680. 8650. 8610. 8570. 8530. 8490. 8460. 8420. 8380. 8340. 8300. 8260. 8220. 8180. 8140. 8100. 8050. 8010. 8710. 8670. 8630. 8590. 8550. 8520. 8480. 8440. 8400. 8360. 8320. 8280. 8240. 8200. 8160. 8110. 8070. 803b. 8730. 8690. 865b. 861b. 8570. 8540. 8500. 8460. 8420. 8380. 8340. 8300. 8260. 8220. 8180. 8130. 8090. 805o.8750.8710o.8670.8630.8590. 8560.8520.8480.8440.84q0.8360.8320.8280. 8240. 8200.8150.811o.807b. 8770. 8730. 8690. 8650. 8620. 8580. 8540. 8500. 8460. 8420. 8380. 8340. 8300. 8260. 8220. 8170. 8130. 8090. 8790. 8750. 8710. 8670. 8640. 8600. 8560. 8520. 8480. 8440. 8400. 8360. 8320. 8280. 8240. 8190. 8150. 8110. 8810. 8770. 8730. 8700. 8660. 8620. 8580. 8540. 8500. 8460. 8420. 8380.8340. 8300. 8260. 8210. 8170. 813. 8830. 8790. 8750. 8720. 8680. 8640. 8600. 8560. 8520. 8480. 8440. 8400. 8360. 8320. 8280. 8230. 8190. 815b. 8850. 8810. 8780. 8740. 8700. 8660. 8620. 8580. 8540. 8500. 8460. 8420. 8380. 8340. 8300. 8250. 8210. 8170. 8870. 8830. 8800. 8766. 8720. 8680. 8640. 8600. 8560. 8520. 8480. 8440. 8400. 8360. 8320. 8270. 8230. 819o. 8890. 8860. 882. 8780. 8740. 8700. 8660. 8620. 8580. 8540. 8500. 8460. 8420. 8380. 8340. 8290. 825l0. 821o. 891l0. 8880. 884b. 880b. 8760. 8720. 8680. 8640. 8600. 8560. 8520. 8480. 8440. 8400. 8360. 8310. 8270. 8230. 8940. 8900. 8860. 8820. 8780. 8740. 8700. 8660. 8620. 8580. 8540. 8500. 8460. 8420. 8380. 8330. 8290. 825o. 8960. 8920. 8880. 8840. 8800. 8760. 8720. 8680. 8640. 8600. 8560. 8520. 8480. 8440. 8400. 8350. 8310. 8270. 8980. 8940. 890b. 8860. 8820. 8780. 8740. 8700. 8660. 8620. 8580. 8540. 8500. 8460. 8420. 8370. 8330. 829o. 900o. 8960. 8920. 8880. 8840. 8800. 8760. 8720. 8680. 864o. 8600. 8560. 8520. 8480o. 844o. 8390. 8350. 831o. 9020. 8980. 894k. 8900. 8860 8820. 8780. 8740. 8700. 8660. 8620. 8580. 8540. 8500. 8460. 8410. 8370. 8330. 9040. 9000. 8960. 8920. 8880. 8840. 8800. 8760. 8720. 8680. 8640. 8600. 8560. 8520. 8470. 8430. 8390. 834. 8700. 8660. 8620. 8580. 8540. 8490. 8450. 8410. 8360. 9060. 9020. 8980. 8940. 8900. 8860. 8820. 8780. 8740.o. 908o. 9040. 900o. 896o. 8920. 8880. 8840. 8800. 876o. 8720. 8680. 8640. 8600. 8560. 8510. 8470. 8430. 838(续)
GB/T223.69—1997
0. 791 o. 7860. 7820. 7770. 7730. 7680. 7640. 7590. 7540. 7490. 7440. 7390. 7330. 7280. 7230. 7170. 7110. 7060. 7000. 6930. 793 o. 7880.784o.779o.7750.770o. 766o.761b.756o.7510. 7460.7410. 7350. 730o. 7240.7190.7130. 7070. 701bo. 6950. 795 0. 7900. 7860. 781o.7770.7720. 7670.7630.758o.7530.7480. 7420. 7370. 7320.7260.7210. 7150. 7090. 7030. 6970. 797 b. 7920. 788o. 7830. 7790. 7740. 7690. 7640. 76o0. 7550. 75oo. 744. 7390. 7340. 728o. 7230. 7170. 7110. 7050. 699o. 799 bo. 794o. 79o0. 7850. 781o. 7760. 7710. 7660. 7620. 7560. 7510. 7460. 7410. 7360. 7300. 7240. 7190. 7130. 7070. 7010. 801 bo. 7960. 7920. 7870. 7830. 7780. 7730. 7680. 7630. 7580. 7530. 7480. 7430. 7380. 7320. 7260. 7210. 7150. 7090. 7030. 802 o. 798o. 7940. 7890. 7850. 78oo. 775o. 7700. 7650. 76oo. 7550. 75oo. 7450. 7390. 734o. 728b. 7220. 7170. 7110. 7040. 804 0. 8000. 7960. 7910. 7860. 7820. 7770. 7720. 7670. 7620. 7570. 7520. 7470. 7410. 7360. 730o. 724o. 7180. 7120. 7060.806
0.8020.7980
0.7840.7790.7740.7690.7640.7590.7540.7480.7430.7380.7320.7260.7200.7140.708.7930.7880.
o.8040. 8000.7950.7900.7860.7810.7760.7710. 766o. 761o. 7560.7500.7450. 7400.7340.7280. 7220.7160.710b.8060. 8010.7970. 7920. 7880. 7830.7780.7730.7680. 7630. 7580.7520.7470.741b. 7360. 7300. 7240.7180. 7120.810
.7990.7940.7900.7850.7800.7750.7700.7650.0.7600.7540.7490.7430.7380.7320.7260.7200.7140.8080.8030.
o. 810o. 8050. 801b. 7960. 7910. 7870. 7820. 7770. 7720. 7670. 7610.7560.7510. 7450. 7390. 734o. 7280.7220. 716.7630.7580.7520.7470.7410.7360.7300.7240.7170.816
0. 8120. 807. 8030. 7980. 7930. 7890. 7840. 7790. 77400.7680.
.7860.7810.7760.7700.7650.7600.7540.7490.7430.7370.7310.7250.7190. 818 0. 8140. 8090. 8050. 8000. 7950. 7910.0. 820 0. 8160. 8110. 8070. 8020. 7970. 7920. 7880. 7820. 7780. 7720. 7670. 7620. 7560. 7510. 7450. 7390. 7330. 7270. 721o. 8180. 8130. 8090. 8040. 7990. 794b. 7890. 7840. 7790. 7740. 7690.7640. 7580. 7530. 7470.7410. 7350. 7290. 7230.822
0. 824 0. 8200. 8150. 81q0. 8060. 8010. 796b. 7910. 7860. 7810. 776o. 7710.7660. 760. 7540. 7490. 7430. 7370. 731o. 7250. 8220.8170. 8120. 8080. 8030. 7980. 7930. 7880. 7830. 7780.7730. 7670. 7620. 7560. 7510. 7450. 7390. 7330. 7270.826
3b. 8240. 8190. 8140. 81Q0. 8050. 8000. 7950. 7900. 7850. 7800. 7750.7690. 7640. 7580. 7520. 7470. 7410. 7350. 7280.828
0. 830 l0. 826. 8210. 8160. 8120. 8070. 8020. 797b. 7920. 7870. 7820. 7760. 771o. 7660. 7600. 754. 7480. 7430. 7360. 730o. 8280. 8230. 8180. 8140. 8090. 8040. 7990. 7940. 7890. 7840. 7780. 7730. 7680. 7630. 7560. 7500. 7440. 7380. 7320.832
0.834 .8290. 825b. 8200. 8160.8110.8060. 8010. 7960. 7910. 7860.7800.7750. 7690. 7640. 7580. 7520. 7460.7400. 73433
小提示:此标准内容仅展示完整标准里的部分截取内容,若需要完整标准请到上方自行免费下载完整标准文档。
本标准是根据中华人民共和国国家标准GB/T1.11993标准化工作导则第1单元:标准的起草与表述规则第1部分:标准编写的基本规定和GB1.4-88标准化工作导则化学分析方法编写规定,对GB223.69一89钢铁及合金化学分析方法燃烧气体容量法测定碳量进行修订根据GB/T1.1—1993第4章4.2.3、4.3.3以及GB1.4-88第6章6.10的规定,这次修订中,增加了“前言”第2章引用标准”,第6章“取制样”和第10章试验报告”。本标准的附录A、附录B都是标准的附录,附录C、附录D都是提示的附录。本标准从生效之日起,同时代替GB223.69--89。本标准由中华人民共和国冶金工业部提出。本标准由全国钢标准化技术委员会技术归口。本标准由冶金工业部钢铁研究总院起草。本标准主要起草人:王玉兴,崔秋红;本标准1981年以GB223.1(二)—81首次发布,1989年以GB223.69--89进行了修订并确定了方法精密度。
1范围
中华人民共和国国家标准
钢铁及合金化学分析方法
管式炉内燃烧后气体容量法测定碳含量Methods for chemical analysis of iron,steel and alloyThe gas-volumetric method after combustion in the pipefurnace for the determination of carbon content本标准规定了用管式炉内燃烧后气体容量法测定碳含量。GB/T 223.69—1997
代替GB223.69—89
本标准适用于铁,钢、高温合金和精密合金中0.10%(m/m)~2.00%(m/m)碳含量的测定。2.引用标准
下列标准包含的条文,通过在本标准中引用而构成为本标准的条文。在标准出版时,所示版本均为有效。所有标准都会被修订,使用本标准的各方应探讨使用下列标准最新版本的可能性。GB222一84钢的化学分析用试样取样法及成品化学成分允许差GB6379--86测试方法的精密度通过实验室间试验确定标准测试方法的重复性和再现性3方法提要
试料与助熔剂在高温(1200℃1350℃)管式炉内通氧燃烧,碳被完全氧化成二氧化碳。除去二氧化硫后将混合气体收集于量气管中,测量其体积。然后以氢氧化钾溶液吸收二氧化碳,再测量剩余气体的体积。吸收前后气体体积之差即为二氧化碳之体积,以其计算碳含量。4试剂和材料
4.1氧纯度不低于99.5%(m/m)。若怀疑氧中含有机杂质,则必须在氧净化装置之前增加一只加热温度至450℃以上的氧化催化剂[氧化铜(I)或铂}管予以处理。4.2溶剂适于洗涤试样表面的油质或污垢,如丙酮等。4.3活性二氧化锰(或钒酸银),粒状。当没有适宜的化学活性品级的二氧化锰时,可按下述方法进行制备。为制备约50g的活性二氧化锰,在4L烧杯中将200g四合水硫酸锰(MnSO,·4H0)溶解于2.5L水中,用氨水(p0.90g/mL)调节成碱性后,加入1L新制备的过硫酸铵溶液(225g/L),将溶液加热至沸,继续煮沸10min。加热煮沸期间,为保持溶液呈氨性要不断地加氨水,让沉淀沉降。如果澄清液不清亮或沉淀沉降不快,可再加入50mL~100mL过硫酸铵溶液(225g/L),煮沸10min并保持溶液始终呈氨性。将溶液放置一些时间,让二氧化锰沉降完全,仔细虹吸出澄清液,用3I或4L温水,每次500mL~600mL以倾析法洗涤沉淀,在每次洗涤后和倾析之前,都要充分搅拌水中的二氧化锰,让其沉降。最后用很稀的硫酸溶液[每1000mL溶液中滴加2滴硫酸(p1.84g/mL)]以同样的方法再洗涤国家技术监督局1997-03-17批准1997-09-01实施
两次。
GB/T223.69—1997
在这期间,准备一只口径15cm漏斗,另取一只直径5cm的滤盘放置于漏斗上,并在滤盘上铺上一薄层净化过的石棉浆(也可用布氏瓷漏斗代替滤盘)。在最后一饮洗涤后,将二氧化锰移到过滤器上,用温水洗涤至无硫酸根离子为上,然后将其放于瓷盘上,在105℃的烘箱中烘于。在研钵中将二氧化锰研细以便它通过孔径0.8mm的筛,再于105℃下充分烘干。4.4高锰酸钾-氢氧化钾溶液
称取30g氢氧化钾溶于70mL高锰酸钾饱和溶液中。4.5硫酸封闭溶液1000mL水中加1mL硫酸(p1.84/ml),滴加数滴0.1%(m/V)的甲基橙溶液,至呈稳定的浅红色。
4.6氯化钠封闭溶液称取26g氯化钠溶于74mL水中,滴加数滴0.1%(m/V)的甲基橙溶液,滴加硫酸(1十2)至呈稳定的浅红色。4.7助熔剂锡粒、铜、氧化铜、五氧化二钒、铁粉。各助溶剂中碳的含量一般都不应超过0.0050%(m/m)。使用前应作空白试验,并从试料的测定值中扣去。4.8玻璃棉
5仪器与设备
分析中,除下列规定外,仅用通常的实验室仪器、设备。仪器与设备装置见图1。
1一氧瓶:2一分压表(带流量计和缓冲阀);3-缓冲瓶;4--洗气瓶:5一洗气瓶I:6-干燥塔;7-供氧活塞;8玻璃磨口塞;9—管式炉:10—温度控制器(或调压器);11一球形干燥管12—除硫管:13--容量定碳仪(包括蛇形管 a、量气管 b、水准瓶c、吸收器d、小活塞e、三通活塞f);14-瓷管;15一瓷舟图1仪器与设备图
5.1氧净化装置
5.1.1缓冲瓶(见图1)
5.1.2洗气瓶1(见图1)内盛高锰酸钾-氢氧化钾溶液(4.4),溶液的装人量约为洗气瓶1容积的三分之一。
5.1.3洗气瓶I(见图1)内盛硫酸(p1.84g/mL),硫酸装入量约为洗气瓶容积的三分之-5.1.4干燥塔(见图1)上层装碱石棉(或碱石灰)、下层装无水氯化钙,中间隔以玻璃棉(4.8),底部及顶端也铺以玻璃棉。
5.2管式炉(见图1)
附热电偶与温度控制器。高温加热设备也可用高频加热装置。5.3瓷管(见图1)
瓷管长600mm、内径23mm(亦可采用近似规格的瓷管)。瓷管的粗口端连接玻璃磨口塞,锥形端24www.bzxz.net
GB/T 223.69
—1997
用橡皮管连接于球形干燥管。使用时先检查是否漏气。然后灼烧。瓷管与氧净化装置(5.1)以及干燥管、除硫管连接用的橡皮塞,用硅橡胶好。5.4瓷舟(见图1)
瓷舟长88mm或97mm,使用前应在1200℃的管式炉中通氧灼烧2min~4min。也可于1000℃的高温炉中灼烧1h以上,冷却后贮于盛有碱石棉或碱石灰及无水氯化钙的未涂油脂的干燥器中备用。5.5球形干燥管(见图1)
球形干燥管内装干燥的玻璃棉。5.6除硫管(见图1)
除硫管长约100mm、直径10mm~15mm的玻璃管、内装4g颗粒活性二氧化锰(或粒状钒酸银),两端塞有脱脂棉。如试样硫含量在0.20%(m/m)以上应增加除硫剂的用量,或多加一个除硫管。5.7定碳仪(气体体积测量仪)
部件及装置见定碳仪说明书。
量气管中装硫酸封闭溶液(4.5)或氯化钠封闭溶液(4.6)。定碳仪应装置在距离管式炉300mm~500mm的地方并避免阳光直接照射。量气管必须保持清洁,有水滴附着在气管内壁时,须用铬酸洗液清洗。5.8长钩
用低碳镍铬丝或耐热合金丝制成,用以推进、拉出瓷舟。6取制样
按照GB222或适当的铁的国家标准取制样。7分析步骤
安全须知:对燃烧分析来说,危险主要来自预先灼烧瓷舟和熔融时的烧伤。分析中无论何时取用瓷舟都必须使用镊子并用适宜的容器盛放。操作盛氧钢瓶必须有正规的预防措施。由于狭窄空间中存在高浓度氧时有引发火灾的危险,必须将燃烧过程的氧有效地从设备中排出。7.1装上瓷管,接通电源,升温。铁、碳钢和低合金钢试样,升温至1200℃~1250℃,中高合金钢、高温合金等难熔试样,升温至1350℃。注:部分高温合金,如钴基合金、钛基合金,用管式炉难以熔融,可以采用高频炉内燃烧后红外吸收法测定。7.2、通入氧,检查整个装置的管路及活塞是否漏气。调节并保持仪器装置在正常的工作状态。当更换水准瓶内的封闭溶液(4.5或4.6)玻璃棉(4.8),除硫剂(4.3)和高锰酸钾-氢氧化钾溶液(4.4)后,均应先燃烧几次高碳试样,以其二氧化碳饱和后才能开始分析操作。7.3空白试验
吸收瓶、水准瓶内的溶液与待测混合气体的温度应基本一致,不然,将会产生正、负空白值。在分析试样前应按7.6.1(但不加试样)和7.6.2反复做空白试验,直至得到稳定的空白试验值。由于室温的变化和分析中引起的冷凝管内水温的变动,在测量试料的过程中须经常做空白试验。7.4选择适当的标准试样按分析步骤7.5~7.6.3的规定测量,以检查仪器装置,在装置达到要求后才能开始试样分析。
7.5试料量
以适当的溶剂(4.2)洗涤试样表面的油质或污垢。加热蒸发除去残留的洗涤液。按表1规定称取试料量。
7.6测定
碳含量
%(m/m)
0.10~0. 50
>0.50~1.00
>1. 00~2. 00
GB/T 223.69—1997
表1试料量
试料量
2.00±0.01,准确至5mg
1.00+0.01,准确至1mg
0.50±0.01,准确至0.1mg
7.6.1将试料(7.5)置于瓷舟中,按表2规定取适量助熔剂(.4.7)覆盖于试料上。表2助熔剂量
加入量,8
试样种类
铁、碳钢和低合金钢
中高合金钢高温合金
等难熔试样
0. 25~0. 50
铜或氧化铜
0.25~~0.50
锡粒+铁粉
0.25~~0.50
氧化铜+铁粉
0.25~~0.50
五氧化二钒十铁粉
0.25~0.50
7.6.2启开玻璃磨口塞(见图注8),将装好试料和助熔剂的瓷舟放入瓷管内,用长钩推至瓷管加热区的中部,立即塞紧磨口塞,预热1min。按照定碳仪操作规程操作,记录读数(体积或含量),并从记录的读数中扣除所有的空白试验值。注:如分析高碳试样后要测低碳试样,应做空白试验(7.3),直至空白试验值稳定后,才能接着做低碳试样的分析。7.6.3启开玻璃磨口塞,用长钩将瓷舟拉出。检查试料是否燃烧完全。如熔渣不平,熔渣断面有气孔,表明燃烧不完全,须重新称试料测定。8分析结果及其表示
8.1当标尺的读数是体积(mL)时,以质量百分数表示的碳含量由式(1)计算:A·V·f
C[%(m/m)] :
式中:A-
温度16C、气压101.3kPa,封闭溶液液面上每毫升二氧化碳中含碳质量(g)。用硫酸封闭溶液作封闭时,A值为0.0005000g。用氯化钠封闭溶液作封闭时,A值为0.0005022g;吸收前与吸收后气体的体积差,即二氧化碳的体积,mL温度、气压补正系数,采用不同封闭溶液时其值不同,见附录A(标准的附录)或附录B(标准的附录);
m-试料量,g。
8.2采用水银气压计时,气压值按式(2)校正:P P'(1— 0. 000 163t 0. 002 6cos - 0. 000 000 2H)式中:P
校正后的气压值,kPa;
水银气压计测得的气压值,kPa;t-水银气压计所在处温度,C;
一水银气压计所在处纬度;
一水银气压计所在处海拔高度,m。(2)
8.3当标尺的刻度是碳含量[例如有的定碳仪把25mL体积刻成碳含量为1.250%(m/m),有的把26
GB/T 223.69
30mL体积刻成碳含量为1.500%(m/m)时,以质量百分数表示的碳含量由公式(3)计算:C%(m/m)} =A·:20:f × 100
式中:A、f、m所代表的意义与式(1)中的相同。(3)
标尺读数(碳含量)换算成二氧化碳气体体积(mL)的系数(即25/1.250或30/1.500)。8.4与8.2相同。
9精密度
本标准的精密度是在1988年由9个实验室以8个碳的水平,每个实验室对每个碳的永平按GB6379的规定测定三次所作的共同试验确定的。试验用试样见附录C(提示的附录)。各实验室报出的原始数据(测定值)见附录D(提示的附录)。测定值按照GB6379进行统计分析。精密度见表3。表3精密度
水平范围,%(m/m)
0.10~2.00
重复性r
-0.004870+0.01342m
再现性R
R= 0. 013 57- 0. 021 38 m
如果应用本标准得到的两个独立测定值之间的差值超过表3中所列精密度函数式计算出的重复性值或再现性值,则认为这两个测定值是可疑的。10试验报告
试验报告应当包括下列内容:
1)鉴别试样、实验室和分析日期的资料;2)遵守本标准的程度;
3)分析结果及其表示;
4)测定中观察到的异常现象;
5)对分析结果可能有影响而本标准中未包括的操作、或者任选的操作。t,C
P,io2 Pa
GB/T223.69—1997
(标准的
管式炉内燃烧后容量法测定碳量的温度15
0. 7740. 7710. 7680. 7640. 7610. 7570. 7540. 7500. 7460. 7430. 7390. 7350. 7320. 7280. 7240. 7200. 7160. 712jo. 7770. 7730. 7700. 7660. 763b. 7590. 7560. 7520. 7480. 7450. 7410. 7370. 7340. 7300. 7260. 7220. 7180. 714o.7790.7750.7720.7680.765b.7610.7580.754o.751o.7470.743b.7400.7360.7320.728o.7240. 7200. 716o.7810.7770.7740.770o.7670.7630.7600.7560. 7530.7490.7450.7420.7380.7340.7300.7260. 7220. 7180. 7830. 7790. 7760. 772o. 7690. 7650. 7620. 7580. 7550. 7510. 7470. 7440. 7400. 736l0. 7320. 7280. 7240. 720o.7850. 781b. 7780.7740.771o.7670.7640. 7600. 7570. 7530.7490.7460.7420.7380.7340.730o.726j0. 722o.7870. 7840.7800.7770.7730.7690.7660.7620. 7590.7550.751o.7480.7440.74Qo.7350.7320. 7280. 7240.7570.7530.7500.7460.7420.7380.7340.7300.726o. 7890. 7860. 7820. 7790.7750. 771b. 7680. 7640. 761o.0. 7910. 7880. 7840. 7810. 7770. 7740. 7700. 76o. 7630. 7590. 7550. 7520. 7480.7440. 740. 7360. 732o. 7280. 7930. 79ob. 7860. 7830. 779o. 776. 7720. 768o. 7650. 761o. 7570. 754o.750o. 7460. 7420. 7380. 7340. 730o. 7950. 7920. 788o. 7850.781o.7780. 7740. 7700. 7670. 7630. 7590. 7560. 7520. 7480. 7440.7400. 7360. 732o. 7970. 7940. 7900. 7870.7830.7800.776o. 7720. 7690. 7650. 7610. 7580. 7540. 7500.746o. 7420. 7380. 734o. 800o. 796o. 792o. 7890. 785o. 7820. 7780. 7740. 771o. 7670. 7630. 760o. 7560. 7520. 7480. 7440. 74Qo. 736o. 8020. 7980. 7956. 7910. 7870. 7840. 78o0. 7760. 773. 7690. 7650. 7620. 7580. 754b. 7500. 7460. 7420. 7380. 8040. 8000. 797o. 7930. 7890. 7860. 7820. 7780. 7750. 7710.7670.764o.7600. 7560. 7520. 7480. 7440. 740o. 8060. 8020. 799b. 7950. 7920. 7880. 7840. 7810. 7770. 7730. 7690. 766o. 7620. 7580. 7540. 75do. 7460. 742b. 8080. 8040. 801o. 7970. 7940. 79d0. 7860. 7830. 7790. 7750. 7710. 7680. 7640. 76Q0. 7560. 7520. 7480. 7440. 8100. 8060. 8030. 7990. 796j0.7920. 7880. 7850. 7810.7770. 7730. 7700. 7660. 7620. 7580. 7540. 7500. 746o. 8120. 8090. 8050. 8010. 7980. 794o. 79oo. 787o. 7830. 7790. 775b. 772o. 7680. 764o. 7600. 756o. 7520. 7480. 814o. 811o. 8070. 8030. 80Qo. 796o. 7920. 7890. 7850. 7810. 7770. 7740. 7700. 7660. 7620. 7580. 7540. 750A
附录)
GB/T223.69—1997
气压补正系数表用硫酸封闭溶液(4.5)作封闭溶液23
0. 708 0. 7040. 7000. 6960. 6920. 6870. 6830. 6780. 6740. 6690. 6640.6590. 6540. 6490. 6440, 6390. 6330. 6280. 6220. 6160. 710 lo. 706o. 7020. 6980. 694o. 6890. 6850. 6800. 6760. 6710. 6660. 6610. 656o. 6510. 6460. 6400. 6350. 6290. 624o. 6180.712 bo.7080.7040.7000. 6950. 6910. 6870. 6820.6770. 6730. 6680. 6630. 6580. 6530. 6480.6420. 6370.6310. 6260.6200.714
0.710o. 706o. 7020. 6970.6930.6890. 684o. 679o.675o.6700.6650. 660o. 655o.650o.644o. 6390.6330. 627o.6220. 716 0. 7120. 7080. 7040. 6990. 6950. 6910. 6860. 6810. 6770. 6720. 6670. 6620. 6570. 651i0. 6460. 6410. 6356. 6290. 6230. 718 0. 7140. 710. 706o. 701b. 697b. 6930. 6880. 6830. 6780. 6740. 6690. 6640. 6590. 6530. 6480. 6420. 6370. 6310. 6250.720 bo.716o.7120.7080.7030.6990.694o.6900.6850.6800.676o.6710.6660.660o.6550.650o.6440.639o.6330.6270. 722 o. 718b. 7140. 7100. 7050. 7010. 6960. 6920. 6870. 6820. 6770. 6720. 6670. 6620. 6570. 652. 6460. 6410. 6350. 6290. 7200. 7160. 7110. 7070. 7030. 6980. 6940. 6890. 6840. 6790. 6740. 6690. 6640. 6590. 6540. 6480. 6420. 6370. 6310.724
0. 726 0. 7220. 7180. 7130. 7090. 7050. 7000. 6960. 6910. 6860. 6810. 6760. 6710. 6660. 6610. 6550. 6500. 6440. 6380. 6330. 728 0. 7240. 7200. 7150. 7110. 7070. 7020. 6970. 6930. 6880. 6830. 6780. 6730. 6680. 6630. 6570. 6520. 6460. 6400. 6340. 730 0. 7260. 7220. 7170. 7130. 7080. 7040. 6990. 695b. 6900. 6850. 6800. 6750. 6700. 6650. 6590. 6540. 6480. 6420. 6360. 732 b. 7280. 7240. 7190. 7150. 7100. 7060. 701o. 6970. 6920. 6870. 6820. 6770. 6720. 6660. 6610. 6550. 6500. 6440. 6380. 734 o. 7300. 7250. 7210. 717b. 712. 7080. 7030. 6980. 6940. 6890. 6840. 6790. 6740. 6680. 6630. 6570. 6520. 6460. 64d0. 736 0. 7320. 7270. 7230. 7190. 7140. 7100. 7050. 7000. 6960. 6910. 6860. 6810. 6760. 6700. 6650. 6590. 6540. 6480. 6420. 738 0. 7340. 7290. 7250. 721b. 7166. 7120. 7070. 7020. 6980. 6930. 6880. 6830. 6780. 6720. 6670, 6610. 6550. 65Q0. 6440. 740 lo. 735b. 731b. 7270. 7220. 7180. 7140. 7090. 7040. 6990. 6950. 6900. 6840. 6790. 6740. 6680. 6630. 6570. 6510. 6450. 742 0. 7380. 7330. 7290. 7250. 72oo. 7160. 7110. 7060. 7010. 6960. 6910. 686. 681b. 676o. 670o. 6650. 6590. 6530. 6470. 744 0. 7390. 7350. 7310. 7260. 7220. 7170. 7130. 7080. 7030. 6980. 6930. 6880. 6830. 6780. 6720. 6670. 6610. 6550. 6490.746 0.7410.7370.7330.7280.7240.7190.7150.7100.7050.7000.6950.6900.6850.6800.6740. 6690. 6630.6570.65129
P,102Pa
GB/T 223.69—1997
0. 8160. 8130. 8090. 8050. 8020. 7980. 7940. 7910. 7870. 7830. 7790. 7760. 7720. 7680. 7640. 7600. 7560. 7520. 8180. 8150. 8110. 8080. 8040. 8000. 7960. 7930. 7890. 7850. 7820. 7780. 7740. 7700. 7660. 7620. 7580. 754. 8200. 8170. 8130. 8100. 8060. 8020. 7990. 7950. 7910. 7870. 7830.7800. 7760. 7720. 7680. 7640. 7600. 756b. 8230. 8190. 8150. 8120. 8080. 8040. 8010. 7970. 7930. 7890. 7850. 7820. 7780. 7740. 7700. 7660. 7620. 758b. 8250. 8210. 8170. 8140. 8100. 806o. 8030. 7990. 7950. 791b. 7880. 7840. 7800. 7760. 7720. 7680. 7640. 76oo. 8270. 8230.8190. 8160. 8120. 8080. 8050. 801l0.7970. 7930. 7900. 7860. 7820. 7780. 7740. 7700. 7660. 762o. 8290. 8250. 8220. 8180. 8140. 8100. 8070. 8030. 7990. 7950. 7920. 7880. 7840. 7800. 7760. 7720. 7680. 764p. 8310. 8270. 8240. 8200- 8160. 8120. 8090. 8050. 8010. 7970. 7940. 7900. 7860- 7820. 7780. 7740. 7700. 766b. 8330. 8290. 8260. 8220. 8180. 8150. 8110. 8070. 8030. 7990. 7960. 7920. 7880. 7840. 7800. 7760. 7720. 768b. 8350. 8310. 8280. 8240. 8200. 8170. 8130. 8090. 8050. 8020. 7980. 7940. 7900. 7860. 7820. 7780. 77410. 7700. 8370. 8330. 8300. 8260- 8220. 8190. 8150. 8110. 8070. 8040. 8000. 7960. 7920- 7880. 7840. 7800. 7760. 7710. 8390. 8360. 8320. 8280. 8240. 8210. 8170. 8130. 8090. 8060. 8020. 7980. 7940. 7900. 7860. 7820. 778(0. 7730. 8410. 8380. 8340. 8300. 8260. 8230. 8190. 8150. 8110. 8080. 8040. 8000. 796j0. 7920. 7880. 7840. 7800. 775o. 8430. 8400. 8360. 8320. 8290. 8250. 8210. 8170. 8130. 8100. 8060. 8020. 7980. 7940. 7900. 7860. 7820. 7770. 8450. 8420. 8380. 8340. 8310. 8270. 8230. 8190. 8160. 8120. 8080. 8040. 8000. 7960. 7920. 7880. 7840. 779o. 8480. 8440. 840o. 8360. 833. 8290. 8250. 8210. 8180. 8140. 81q0. 8060. 8020. 7980. 7940. 7900. 7860. 7810. 850o. 8460. 8420. 8380. 8350. 83110. 8270. 8230. 8200. 8160. 8120. 8080. 8040. 8000. 7960. 7920. 7880. 7830. 8520. 8480. 844b. 8410. 8370. 8330. 8290. 8250. 8220. 8180. 8140. 8100. 8060. 8020. 7980. 7940. 7890. 7850. 8540. 850o. 846b. 8430. 8390. 8350. 8310. 8270. 8240. 8200. 8160. 8120. 8080. 8040. 8000. 7960. 791o. 7870. 8560. 8520. 8480. 8450. 8410. 8370. 8330. 8300. 8260. 8220. 8180. 8140. 8100. 8060. 8020. 7980. 7930. 7890. 8580. 8540. 8500. 8470. 8430. 8390. 8350. 8320. 8280. 8240. 8200. 8160. 8120. 8080. 8040. 8000. 7950. 7910. 8600. 8560. 8530. 8490. 8450. 8410. 8370. 8340. 8300. 8260. 8220. 8180. 8140. 8100. 8060. 8020. 7970. 793(续)
GB/T223.69-1997
0. 748 0. 7430. 7390. 7350. 7300. 726o.7210. 7170. 7120. 7070. 7020. 6970. 6920. 6870. 681bo. 6760. 6700. 6650. 6590. 6530. 750 0. 7450. 741b0. 7370. 7320. 7280. 7230. 7190. 7140. 7090- 7040. 6990. 6940. 6890. 6830. 6780. 6720. 6670. 6610. 6550. 752 o. 7470. 7430. 7390. 7340. 7300.7250. 7200. 7160. 7110. 7060. 7010. 6960. 6910. 685l0. 6800. 6740. 6680. 6630. 6570.754
o. 7490. 7450. 7410. 7360. 7320. 7270. 7220. 7180. 7130. 7080. 7030. 6980. 6920. 6870. 6820. 6760. 67d0. 6640. 6585 0. 7510.7470.7430.7380.7340.7290. 7240.7200.7150.710b.7050.7000.6940.6890.6830.6780.6720.6660.6600.755
0. 757 b. 7530.7490. 7440. 7400. 7350. 7310. 7260. 7210. 7170. 7120. 7070. 7010. 6960. 6910. 6850. 6800. 6740. 6680. 6620.759 0.7550.7510. 7460. 7420. 7370. 7330. 7280.7230. 7180. 7140. 7080. 7030. 6980. 6930. 6870. 6820. 6760. 6700. 6640. 761 0. 7570.7530. 7480. 7440. 7390. 7350. 7300. 7250. 7200. 7150. 7100. 7050. 70Q0. 6940. 6890. 6830. 6780. 6720. 6660. 763 b. 7590. 7550. 750. 7460. 7410. 7370. 7320. 7270. 7220. 7170. 7120. 7070. 7020. 696l0. 6910. 6850. 6800. 6740. 6680. 7650. 7610.7570.7520.7480.7430.7390.7340.7290.7240.7190.7140. 7090. 7040.6980. 6930.6870.6810.675l0. 669o.763b.7590.7540.75oo.745o.
0.7410.7360.7310.7260.7210.7160.7110.7060.7000.6950.6890.6830.6770.6710.767
0. 769 0. 7650. 7600. 7560. 7520. 7470. 7420. 7380. 7330. 7280. 7230. 7180. 7130. 7070. 7020. 6960. 6910. 6850. 6790. 6731b. 7670. 762o. 758o. 754b. 749o. 744o. 74o. 7350. 7300. 7250. 7200. 7150. 7090. 7040. 6980. 6930. 6870. 6810. 6750.771
0. 773 jo. 7690. 7640. 7600. 756o. 751o. 7460. 7420. 7370. 7320. 7270. 722o. 716o. 711lo. 706o. 70oo. 694j0. 6890. 6830. 6770. 775 b. 7710. 7660.7620. 7570.7530.7480. 7430. 7390. 7340. 7290. 7240. 7180.7130.7080. 7020. 6960. 6910.6850.67970.7730.7680.7640.7590.7550.7500.7450.7400.7360.7310.7250.0.7200.7150.7090.7040.6980.6920.6860.6800.777
b. 7750. 7700.7660. 7610. 7570. 7520. 7470.7420. 7380. 7320.7270.7220. 7170. 7110. 706j0. 7000. 6940. 6880.6820.779
0. 7770. 7720. 7680. 7630. 7590. 754b. 7490. 7440. 7390. 7340. 7290. 7240. 7190. 7130. 7080. 7020. 6960. 6900. 6840.781
30.7790.7740.7700.7650.7600.7560.7510.7460.741j0.7360.7310.7260.7210. 7150.7100.7040.6980.6920.6860.783
50.781o.7760.7720. 7670. 7620. 7580. 7530. 7480. 7430.7380.7330.7280. 7220. 7170. 7110. 706o. 70q0.6940. 6880.785
0.7830.7780.7740.7690.7640.7600.7550.7500.7450.74Q0.7350.7300.7240.7190.7130.7080.7020.6960.6900. 789 fo. 7840. 78qo. 7760. 771o. 7660. 7620. 7570. 7520. 747l0. 742o. 7370. 7320. 7260. 721o. 7150. 7090. 7040. 6980. 69231
P,1o2 Pa
GB/T223.69—1997
0. 8620. 8580. 8550. 8510. 8470. 8430. 8390. 8360. 8320. 8280. 8240. 8200. 8160. 8120. 8080. 8040. 7990. 795to. 8640. 8600. 8570. 8530. 8490. 8450. 8420. 8380. 8340. 8300. 8260. 8220. 8180. 8140. 8100. 8060. 8010. 797o.8660. 8636.8590.8550.8510.8470.8440.8400.8360.8320.8280.8240. 820o.8160.8120. 8080.8030.7990. 8680. 8650. 8610. 8570. 8530. 8490. 8460. 8420. 8380. 8340. 8300. 8260. 8220. 8180. 8140. 8100. 8050. 8010. 8710. 8670. 8630. 8590. 8550. 8520. 8480. 8440. 8400. 8360. 8320. 8280. 8240. 8200. 8160. 8110. 8070. 803b. 8730. 8690. 865b. 861b. 8570. 8540. 8500. 8460. 8420. 8380. 8340. 8300. 8260. 8220. 8180. 8130. 8090. 805o.8750.8710o.8670.8630.8590. 8560.8520.8480.8440.84q0.8360.8320.8280. 8240. 8200.8150.811o.807b. 8770. 8730. 8690. 8650. 8620. 8580. 8540. 8500. 8460. 8420. 8380. 8340. 8300. 8260. 8220. 8170. 8130. 8090. 8790. 8750. 8710. 8670. 8640. 8600. 8560. 8520. 8480. 8440. 8400. 8360. 8320. 8280. 8240. 8190. 8150. 8110. 8810. 8770. 8730. 8700. 8660. 8620. 8580. 8540. 8500. 8460. 8420. 8380.8340. 8300. 8260. 8210. 8170. 813. 8830. 8790. 8750. 8720. 8680. 8640. 8600. 8560. 8520. 8480. 8440. 8400. 8360. 8320. 8280. 8230. 8190. 815b. 8850. 8810. 8780. 8740. 8700. 8660. 8620. 8580. 8540. 8500. 8460. 8420. 8380. 8340. 8300. 8250. 8210. 8170. 8870. 8830. 8800. 8766. 8720. 8680. 8640. 8600. 8560. 8520. 8480. 8440. 8400. 8360. 8320. 8270. 8230. 819o. 8890. 8860. 882. 8780. 8740. 8700. 8660. 8620. 8580. 8540. 8500. 8460. 8420. 8380. 8340. 8290. 825l0. 821o. 891l0. 8880. 884b. 880b. 8760. 8720. 8680. 8640. 8600. 8560. 8520. 8480. 8440. 8400. 8360. 8310. 8270. 8230. 8940. 8900. 8860. 8820. 8780. 8740. 8700. 8660. 8620. 8580. 8540. 8500. 8460. 8420. 8380. 8330. 8290. 825o. 8960. 8920. 8880. 8840. 8800. 8760. 8720. 8680. 8640. 8600. 8560. 8520. 8480. 8440. 8400. 8350. 8310. 8270. 8980. 8940. 890b. 8860. 8820. 8780. 8740. 8700. 8660. 8620. 8580. 8540. 8500. 8460. 8420. 8370. 8330. 829o. 900o. 8960. 8920. 8880. 8840. 8800. 8760. 8720. 8680. 864o. 8600. 8560. 8520. 8480o. 844o. 8390. 8350. 831o. 9020. 8980. 894k. 8900. 8860 8820. 8780. 8740. 8700. 8660. 8620. 8580. 8540. 8500. 8460. 8410. 8370. 8330. 9040. 9000. 8960. 8920. 8880. 8840. 8800. 8760. 8720. 8680. 8640. 8600. 8560. 8520. 8470. 8430. 8390. 834. 8700. 8660. 8620. 8580. 8540. 8490. 8450. 8410. 8360. 9060. 9020. 8980. 8940. 8900. 8860. 8820. 8780. 8740.o. 908o. 9040. 900o. 896o. 8920. 8880. 8840. 8800. 876o. 8720. 8680. 8640. 8600. 8560. 8510. 8470. 8430. 838(续)
GB/T223.69—1997
0. 791 o. 7860. 7820. 7770. 7730. 7680. 7640. 7590. 7540. 7490. 7440. 7390. 7330. 7280. 7230. 7170. 7110. 7060. 7000. 6930. 793 o. 7880.784o.779o.7750.770o. 766o.761b.756o.7510. 7460.7410. 7350. 730o. 7240.7190.7130. 7070. 701bo. 6950. 795 0. 7900. 7860. 781o.7770.7720. 7670.7630.758o.7530.7480. 7420. 7370. 7320.7260.7210. 7150. 7090. 7030. 6970. 797 b. 7920. 788o. 7830. 7790. 7740. 7690. 7640. 76o0. 7550. 75oo. 744. 7390. 7340. 728o. 7230. 7170. 7110. 7050. 699o. 799 bo. 794o. 79o0. 7850. 781o. 7760. 7710. 7660. 7620. 7560. 7510. 7460. 7410. 7360. 7300. 7240. 7190. 7130. 7070. 7010. 801 bo. 7960. 7920. 7870. 7830. 7780. 7730. 7680. 7630. 7580. 7530. 7480. 7430. 7380. 7320. 7260. 7210. 7150. 7090. 7030. 802 o. 798o. 7940. 7890. 7850. 78oo. 775o. 7700. 7650. 76oo. 7550. 75oo. 7450. 7390. 734o. 728b. 7220. 7170. 7110. 7040. 804 0. 8000. 7960. 7910. 7860. 7820. 7770. 7720. 7670. 7620. 7570. 7520. 7470. 7410. 7360. 730o. 724o. 7180. 7120. 7060.806
0.8020.7980
0.7840.7790.7740.7690.7640.7590.7540.7480.7430.7380.7320.7260.7200.7140.708.7930.7880.
o.8040. 8000.7950.7900.7860.7810.7760.7710. 766o. 761o. 7560.7500.7450. 7400.7340.7280. 7220.7160.710b.8060. 8010.7970. 7920. 7880. 7830.7780.7730.7680. 7630. 7580.7520.7470.741b. 7360. 7300. 7240.7180. 7120.810
.7990.7940.7900.7850.7800.7750.7700.7650.0.7600.7540.7490.7430.7380.7320.7260.7200.7140.8080.8030.
o. 810o. 8050. 801b. 7960. 7910. 7870. 7820. 7770. 7720. 7670. 7610.7560.7510. 7450. 7390. 734o. 7280.7220. 716.7630.7580.7520.7470.7410.7360.7300.7240.7170.816
0. 8120. 807. 8030. 7980. 7930. 7890. 7840. 7790. 77400.7680.
.7860.7810.7760.7700.7650.7600.7540.7490.7430.7370.7310.7250.7190. 818 0. 8140. 8090. 8050. 8000. 7950. 7910.0. 820 0. 8160. 8110. 8070. 8020. 7970. 7920. 7880. 7820. 7780. 7720. 7670. 7620. 7560. 7510. 7450. 7390. 7330. 7270. 721o. 8180. 8130. 8090. 8040. 7990. 794b. 7890. 7840. 7790. 7740. 7690.7640. 7580. 7530. 7470.7410. 7350. 7290. 7230.822
0. 824 0. 8200. 8150. 81q0. 8060. 8010. 796b. 7910. 7860. 7810. 776o. 7710.7660. 760. 7540. 7490. 7430. 7370. 731o. 7250. 8220.8170. 8120. 8080. 8030. 7980. 7930. 7880. 7830. 7780.7730. 7670. 7620. 7560. 7510. 7450. 7390. 7330. 7270.826
3b. 8240. 8190. 8140. 81Q0. 8050. 8000. 7950. 7900. 7850. 7800. 7750.7690. 7640. 7580. 7520. 7470. 7410. 7350. 7280.828
0. 830 l0. 826. 8210. 8160. 8120. 8070. 8020. 797b. 7920. 7870. 7820. 7760. 771o. 7660. 7600. 754. 7480. 7430. 7360. 730o. 8280. 8230. 8180. 8140. 8090. 8040. 7990. 7940. 7890. 7840. 7780. 7730. 7680. 7630. 7560. 7500. 7440. 7380. 7320.832
0.834 .8290. 825b. 8200. 8160.8110.8060. 8010. 7960. 7910. 7860.7800.7750. 7690. 7640. 7580. 7520. 7460.7400. 73433
小提示:此标准内容仅展示完整标准里的部分截取内容,若需要完整标准请到上方自行免费下载完整标准文档。
标准图片预览:





- 热门标准
- 国家标准(GB)
- GB/T2828.1-2012 计数抽样检验程序 第1部分:按接收质量限(AQL)检索的逐批检验抽样计划
- GB/T18204.4-2000 公共场所毛巾、床上卧具微生物检验方法细菌总数测定
- GB/T23892.3-2009 滑动轴承 稳态条件下流体动压可倾瓦块止推轴承 第3部分:可倾瓦块止推轴承计算的许用值
- GB/T11839-1989 二氧化铀芯块中硼的测定 姜黄素萃取光度法
- GB/T6122.1-2002 圆角铣刀 第1部分:型式和尺寸
- GB/T7433-1987 对称电缆载波通信系统抗无线电广播和通信干扰的指标
- GB/T21238-2007 玻璃纤维增强塑料夹砂管
- GB/T28809-2012 轨道交通 通信、信号和处理系统 信号用安全相关电子系统
- GB/T9124.1-2019 钢制管法兰 第1部分:PN 系列
- GB17945-2024 消防应急照明和疏散指示系统
- GB15603-2022 危险化学品仓库储存通则
- GB6819-1996 溶解乙炔
- GB/T9239-1988 刚性转子平衡品质 许用不平衡的确定
- GB/T15917.3-1995 金属镝及氧化镝化学分析方法 对氯苯基荧光酮--溴化十六烷基三甲基胺分光光度法测定钽量
- GB/T5738-1995 瓶装酒、饮料塑料周转箱
- 行业新闻
请牢记:“bzxz.net”即是“标准下载”四个汉字汉语拼音首字母与国际顶级域名“.net”的组合。 ©2025 标准下载网 www.bzxz.net 本站邮件:bzxznet@163.com
网站备案号:湘ICP备2025141790号-2
网站备案号:湘ICP备2025141790号-2