- 您的位置:
- 标准下载网 >>
- 标准分类 >>
- 国家标准(GB) >>
- GB/T 43254-2023电动汽车用驱动电机系统功能安全要求及试验方法
标准号:
GB/T 43254-2023
标准名称:
电动汽车用驱动电机系统功能安全要求及试验方法
标准类别:
国家标准(GB)
英文名称:
Functional safety requirements and testing methods for drive motor system of electric vehicles标准状态:
现行-
发布日期:
2023-11-27 -
实施日期:
2024-06-01 出版语种:
简体中文下载格式:
.pdf .zip下载大小:
11.49 MB
手机扫码下载更方便
标准ICS号:
道路车辆工程>>43.040道路车辆装置中标分类号:
车辆>>车用电子、电气设备与仪表>>T35车用电子、电气设备与仪表综合
起草人:
熊志刚、王双全、刘畅、王海兵、李波、余建业、付越、陈磊、刘超、尚世亮、张茨、王斌、范江楠、黄洪剑、李勇、文彦东、谭皓原、陈伟、潘华、赵小坤、彭志远、毛向阳、梅友忠、马凯、姜莹、孔雪娟、张立、黄毅、李刚、赵慧超、薛剑波、李相华、张威、唐旺祥、周东东等起草单位:
中国汽车技术研究中心有限公司、泛亚汽车技术中心有限公司、中国长安汽车集团有限公司、苏州汇川联合动力系统有限公司、极氪汽车(宁波杭州湾新区)有限公司、株洲中车时代电气股份有限公司、北京汽车研究总院有限公司、合肥巨一动力系统有限公司等归口单位:
全国汽车标准化技术委员会(SAC/TC 114)提出单位:
中华人民共和国工业和信息化部发布部门:
国家市场监督管理总局 国家标准化管理委员会
部分标准内容:
ICS 43.040
CCS T 35
中华人民共和国国家标准
GB/T 43254—2023
电动汽车用驱动电机系统功能安全要求及试验方法
Functional safety requirements and testing methods for drive motor system of electric vehicles
发布:2023-11-27
实施:2024-06-01
发布机构:国家市场监督管理总局、国家标准化管理委员会
前言
本文件按照GB/T 1.1—2020《标准化工作导则 第1部分:标准化文件的结构和起草规则》的规定起草。
请注意,本文件的某些内容可能涉及专利。本文件的发布机构不承担识别专利的责任。
本文件由中华人民共和国工业和信息化部提出,由全国汽车标准化技术委员会(SAC/TC114)归口。
本文件起草单位包括:中国汽车技术研究中心有限公司、泛亚汽车技术中心有限公司、中国长安汽车集团有限公司、苏州汇川联合动力系统有限公司、极氪汽车(宁波杭州湾新区)有限公司、株洲中车时代电气股份有限公司、北京汽车研究总院有限公司、合肥巨一动力系统有限公司、中汽研新能源汽车检验中心(天津)有限公司、上海大郡动力控制技术有限公司、中车时代电动汽车股份有限公司、中国第一汽车股份有限公司、上海海拉电子有限公司、蔚来汽车(安徽)有限公司、比亚迪汽车工业有限公司、广州汽车集团股份有限公司、重庆长安新能源汽车科技有限公司、上海友道智途科技有限公司、上海汽车电驱动有限公司、华为数字能源技术有限公司、蜂巢传动系统(江苏)有限公司、舍弗勒(中国)有限公司、上海汽车集团股份有限公司技术中心、深圳市英威腾电动汽车驱动技术有限公司、华域麦格纳电驱动系统有限公司、上海金脉电子科技有限公司、一汽-大众汽车有限公司、上汽大众汽车有限公司、纬湃科技投资(中国)有限公司、中汽创智科技有限公司、联合汽车电子有限公司、采埃孚(中国)投资有限公司、吉利汽车研究院(宁波)有限公司、岚图汽车科技有限公司、广东美的白色家电技术创新中心有限公司、上汽通用五菱汽车股份有限公司、合众新能源汽车有限公司、北京车和家汽车科技有限公司、智马达汽车有限公司等。
本文件主要起草人包括:熊志刚、王双全、刘畅、王海兵、李波、余建业、付越、陈磊、刘超、尚世亮、张茨、王斌、范江楠、黄洪剑、李勇、文彦东、谭皓原、陈伟、潘华、赵小坤、彭志远、毛向阳、梅友忠、马凯、姜莹、孔雪娟、张立、黄毅、李刚、赵慧超、薛剑波、李相华、张威、唐旺祥、周东东、刘洋硕、林露、陈小虎、王宇、李珍珍、陈锐、明月、刘云、任夏楠、谢玉录、刘海龙、邵海贺、黎伟、毕先改、刘志腾、钱坤。
1 范围
本文件规定了电动汽车用驱动电机系统(以下简称“驱动电机系统”)的功能安全要求及试验方法。本文件适用于电动汽车用驱动电机系统,其他类型的驱动电机系统可参照执行。
2 规范性引用文件
下列文件中的内容通过规范性引用构成本文件必不可少的条款。凡是注日期的引用文件,仅该日期对应的版本适用于本文件;凡是不注日期的引用文件,其最新版本(包括所有修改单)适用于本文件。
GB 18384—2020 电动汽车安全要求
GB/T 18488(所有部分) 电动汽车用驱动电机系统
GB/T 34590.1~34590.12
3 术语和定义
本文件中涉及的术语和定义适用于本标准。
4 一般要求
规定驱动电机系统在功能安全方面的基本要求。
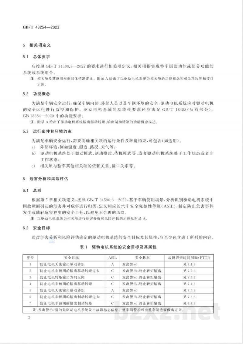
5 相关项定义
5.1 总体要求
5.2 功能概念
5.3 运行条件和环境约束
6 危害分析和风险评估
6.1 总则
6.2 安全目标
7 功能安全要求
7.1 防止电机无法输出驱动转矩
7.2 防止电机非预期输出驱动转矩过大
7.3 防止电机转矩输出方向反向
7.4 防止电机非预期输出驱动转矩
7.5 防止电机无法输出制动转矩
7.6 防止电机非预期输出制动转矩过大
7.7 防止电机非预期输出制动转矩
8 功能安全验证和确认
8.1 总体要求
8.2 功能安全验证
8.3 功能安全确认
附录A(资料性)驱动电机系统相关项的危害分析和风险评估(HARA)示例
A.1 相关项定义
A.2 整车层面危害识别及场景分析
A.3 ASIL等级的导出
A.4 安全目标和安全状态
附录B(资料性)故障容错时间间隔(FTTI)确定方法示例
B.1 故障容错时间间隔的定义说明
B.2 电机非预期输出驱动转矩过大故障的FTTI定义示例
参考文献
小提示:此标准内容仅展示完整标准里的部分截取内容,若需要完整标准请到上方自行免费下载完整标准文档。
标准图片预览:





- 其它标准
- 热门标准
- 国家标准
- GB/T12949-1991 滑动轴承覆有减摩塑料层的双金属轴套
- GB/T38627-2020 信息技术 实时定位 磁定位数据接口
- GB/T1182-2018 产品几何技术规范(GPS) 几何公差 形状、方向、位置和跳动公差标注
- GB/T15349-1994 化学试剂 溴甲酚绿
- GB/T8878—2014 棉针织内衣
- GB175-2023 通用硅酸盐水泥
- GB/T97.1-2002 平垫圈A级
- GB/T10125-2021 人造气氛腐蚀试验 盐雾试验
- GB/T228.1-2021 金属材料 拉伸试验 第1部分:室温试验方法
- GB/T43802-2024 绿色产品评价 物流周转箱
- GB31094-2014 防爆电梯制造与安装安全规范
- GB/T42970-2023 半导体集成电路 视频编解码电路测试方法
- GB9178-1988 集成电路术语
- GB/T7588.1-2020 电梯制造与安装安全规范第1部分:乘客电梯和载货电梯
- GB/T38987-2020 硬质合金螺旋孔棒材
- 行业新闻
请牢记:“bzxz.net”即是“标准下载”四个汉字汉语拼音首字母与国际顶级域名“.net”的组合。 ©2025 标准下载网 www.bzxz.net 本站邮件:wymp4wang@gmail.com