- 您的位置:
- 标准下载网 >>
- 标准分类 >>
- 其他行业标准 >>
- JB/T 11171-2011溴化锂吸收式空调机内用屏蔽电泵
标准号:
JB/T 11171-2011
标准名称:
溴化锂吸收式空调机内用屏蔽电泵
标准类别:
其他行业标准
英文名称:
Canned motor pump with lithium-bromide absorption type for conditioner标准状态:
已作废-
发布日期:
2011-08-15 -
实施日期:
2011-11-01 -
作废日期:
2025-11-01 出版语种:
简体中文下载格式:
.pdf .zip
替代情况:
被JB/T 11171-2025代替
点击下载
标准简介:
本标准规定了溴化锂吸收式空调机内用屏蔽电泵的型式与基本参数、技术要求、试验方法、检验规则、标志、包装、运输及贮存。
本标准适用于设计压力为0.5MPa,输送介质温度范围为0℃~150℃、不含固体颗粒的溴化锂溶液和冷剂水电泵。
部分标准内容:
ICS23.080
备案号:33604—2011
中华人民共和国机械行业标准 JB/T 11171-2011
溴化锂吸收式空调机内用屏蔽电泵Canned motor pump with lithium-bromide absorption type for conditioner2011-08-15发布
2011-11-01实施
中华人民共和国工业和信息化部发布前言
规范性引用文件.
术语和定义
型式与基本参数..
4.1型式...
型号.…
基本参数
技术要求..
试验方法.….
检验规则.
7.1总则..
出厂检验
型式试验.
标志、包装、运输与贮存
保证期..
表1冷剂泵的性能参数
表2溶液泵的性能参数..
表3冷却水流量
表4定子绕组温升限值.
最大允许振动烈度值..
噪声限值
JB/T 11171---2011
JB/T11171—2011
本标准按照GB/T1.1—2009给出的规则起草。本标准由中国机械工业联合会提出。本标准由全国泵标准化技术委员会(SAC/TC211)归口。本标准主要起草单位:合肥大元泵业股份有限公司、浙江腾宇泵阀设备有限公司、浙江省机电设计研究院有限公司、大连四方电泵有限公司、上海凯士比泵有限公司、浙江新界泵业有限公司。本标准主要起草人:韩元平、王瑞龙、乌骏、于海洋、潘再兵、许敏田、徐国锋、汪细权。本标准为首次发布。
1范围
溴化锂吸收式空调机内用屏蔽电泵JB/T11171-2011
本标准规定了溴化锂吸收式空调机内用屏蔽电泵(以下简称电泵)的术语和定义、型式与基本参数、技术要求、试验方法、检验规则、标志、包装、运输与贮存等。本标准适用于设计压力为0.5MPa,输送介质温度为0℃~150℃、不含固体颗粒的溴化锂溶液和冷剂水电泵。
2规范性引用文件
下列文件对于本文件的应用是必不可少的。凡是注日期的引用文件,仅注日期的版本适用于本文件。凡是不注日期的引用文件,其最新版本(包括所有的修改单)适用于本文件。GB/T191包装储运图示标志
GB755旋转电机定额和性能
GB/T1032三相异步电动机试验方法GB1971旋转电机线端标志与旋转方向GB/T3216一2005回转动力泵水力性能验收试验1级和2级爆炸性环境第1部分:设备通用要求GB3836.1
GB/T7021
离心泵名词术语
机械振动恒态(刚性)转子平衡品质要求GB/T9239.1
发第1部分:规范与平衡充差的检验GB/T13306
GB/T13384
GB/T22719.1
机电产品包装通用技术条件
交流低压电机散嵌绕组匝问绝缘第1部分:试验方法第2部分:试验限值
交流低压电机散嵌绕组匝间绝缘GB/T22719.2
泵的振动测量与评价方法
JB/T8097-1999
JB/T8098-1999泵的噪声测量与评价方法3术语和定义
GB/T7021界定的以及下列术语和定义适用于本文件。3.1
溶液泵solutionpump
在溴化锂机组中用于输送溴化锂溶液的电泵。3.2
冷剂泵cryogenicpump
在溴化锂机组中用于输送冷剂水的电泵。4型式与基本参数
4.1型式
4.1.1泵与电动机为同轴结构型式。4.1.2电动机为屏蔽式三相异步电动机,电动机定子内侧镶有屏蔽套,屏蔽套内侧和泵内连通,电动机转子外侧设有起防腐作用的屏蔽套。1
JB/T11171—2011
4.1.3泵的吸入、排出口采用法兰型式,泵进出口管道和泵法兰采用插入焊接。4.1.4从泵的吸入口看,叶轮为逆时针方向旋转。4.1.5电动机的冷却方式是电动机机壳表面冷却,同时通过定、转子之间的循环液体对电动机定转子进行冷却,如果输送介质温度较高,则可在电动机机壳上设置冷却水套,由外部冷却水对电动机进行冷却。
4.2型号
4.2.1型号表示方法
NPO ---□ □
带诱导轮(无诱导轮不表示)
电动机极数
额定功率,单位为kW
叶轮直径,单位为mm
排出口径,单位为mm
吸入口径,单位为mm
结构(H--焊接型,其他省略)
溴化锂吸收式空调机内用屏蔽电泵4.2.2标记示例
如额定功率为3.7kW,电动机极数为4极,吸入口径为125mm,排出口径为80mm,叶轮直径为200mm,带诱导轮的标准型溴化锂吸收式空调机内用电泵,其标记为NP125-80-200/3.7/4-F。如额定功率为1.5kW,电动机极数为2极,吸入口径为100mm,排出口径为50mm,叶轮直径为100mm,无诱导轮的焊接型溴化锂吸收式空调机内用电泵,其标记为NPH100-50-100/1.5/2。4.3基本参数
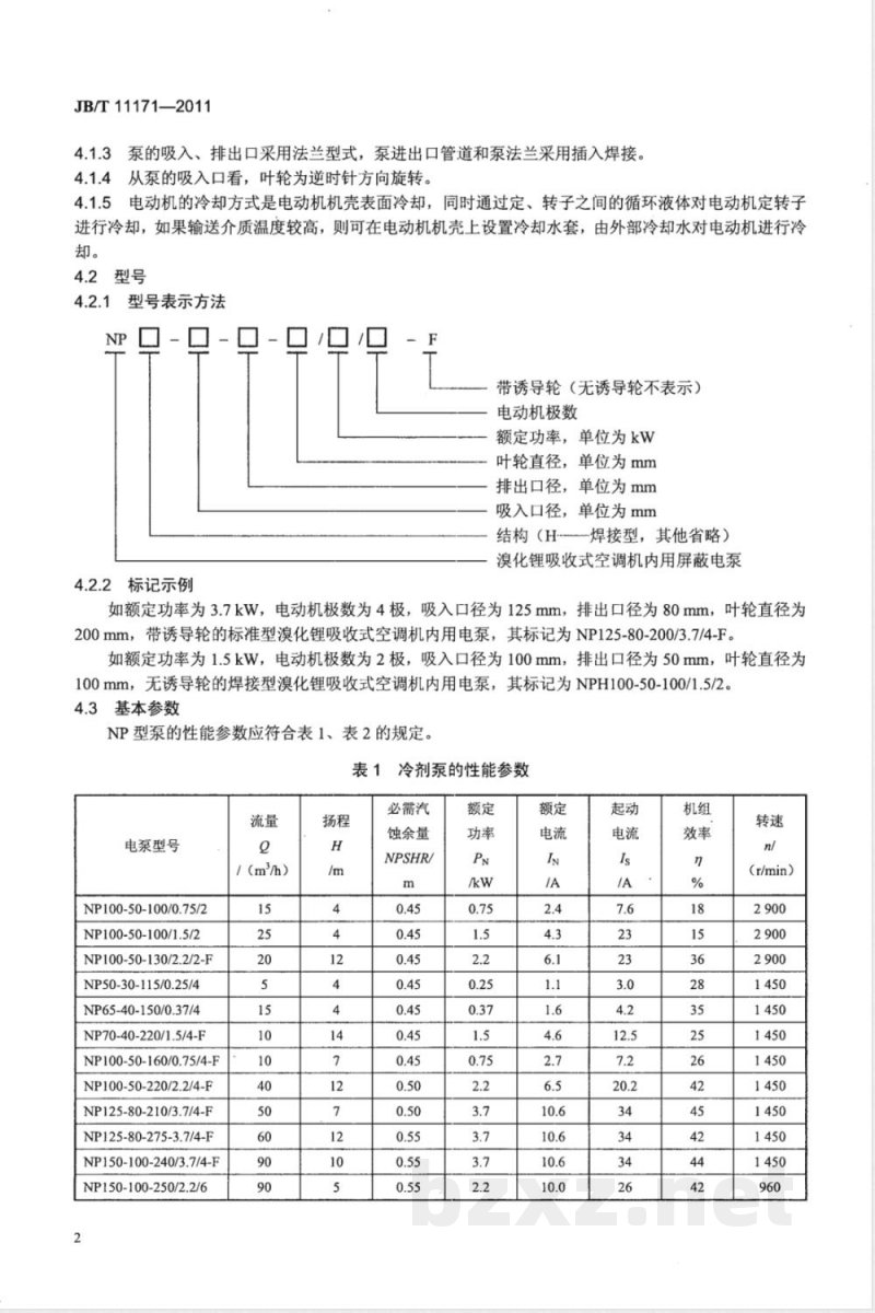
NP型泵的性能参数应符合表1、表2的规定。表 1冷剂泵的性能参数
电泵型号
NP100-50-100/0.75/2
NP100-50-100/1.5/2
NP100-50-130/2.2/2-F
NP50-30-115/0.25/4
NP65-40-150/0.37/4
NP70-40-220/1.5/4-F
NP100-50-160/0.75/4-F
NP100-50-220/2.2/4-F
NP125-80-210/3.7/4-F
NP125-80-275-3.7/4-F
NP150-100-240/3.7/4-F
NP150-100-250/2.2/6
/(m2/h)
必需汽
蚀余量
NPSHR/
(r/min)
电泵型号
NP80-40-150/2.2/2-F
NP80-40-150/3.0/2-F
NP100-50-100/1.3/2
NP100-50-100/2.2/2
NP100-50-130/3.0/2-F
NP100-50-150/5.5/2-F
NP100-60-130/5.5/2-F
NP70-40-220/2.2/4-F
NP100-50-160/1.5/4-F
NP100-50-220/3.7/4-F
NP125-80-275/7.5/4-F
NP125-80-300/15/4-F
NP150-100-240/7.5/4-F
NP150-100-300/15/4-F
NP150-125-260/15/4-F
NP200-150-240/15/4-F
NP150-100-310/7.5/6
NP200-150-310/7.5/6
技术要求
(m2/h)
溶液泵的性能参数
必需汽
蚀余量
NPSHR/
电泵应符合本标准的要求,并按照经规定程序批准的图样及技术文件制造。5.1
电泵在下列条件下使用时,能保证连续正常运行:a)环境空气温度-20℃~40℃时;JB/T 11171—-2011
效率n此内容来自标准下载网
b)当大气压力为86kPa~106kPa,环境温度为0℃~40℃时,空气相对湿度不超过85%;转速
(r/min)
c)带冷却水夹套的电泵,在工作时应充入温度为35℃以下的清水,冷却水流量不应低于表3的规定,冷却水不应结冰,以便能保证冷却水系统正常工作。表3冷却水流量
额定功率
kW/电动机极数
0.25/4、0.37/4、0.75/2、1.3/2、1.5/2、2.2/2、3.0/20.75/4、1.5/4、5.5/2
2.2/4、3.7/4
2.2/6、5.5/4、7.5/4
7.5/6、11/4、15/4
单位为升每分
电动机夹套冷却水流量
5.3用0℃~40℃清洁冷水试验时,电泵的性能参数应符合表1、表2的规定。5.4电泵应保证输送液体完全无泄漏。3
JB/T11171--2011
5.5电泵流量、扬程的容差应符合GB/T32162005中2级的规定。5.6电泵配用电动机的额定功率应符合表1、表2的规定。5.7
电泵在运行期间电源电压和频率与额定值的偏差应符合GB755的规定。5.8电泵采用F、H或C级绝缘,当使用条件符合5.2规定时,定子绕组的温升限值应不超过表4的规定。
表4定子绕组温升限值
热分级
温升限值
单位为摄氏度
5.9电泵在空载情况下,应能承受1.2倍额定转速的超速试验,持续时问为2min,试验后应无永久性的异常变形和不产生妨碍电动机正常运行的其他缺陷。5.10电泵的定子绕组的绝缘电阻在热状态时,温升试验后,应不低于0.5MQ,冷态绝缘电阻应不低于50M2。
5.11电泵的定子绕组应能承受历时1min的耐电压试验而不发生击穿。试验电压的频率为50Hz,并为正弦波形。试验电压的有效值为2U+1000V(U为额定电压)。5.12电泵定子绕组应能承受匝问冲击耐电压试验,冲击电压峰值按GB/T22719.2的规定。5.13三相平衡电源供电时,电泵的三相空载电流中任何一相与三相平均值的偏差应不大于平均值的10%。
5.14电泵的平衡和振动应满足下列条件:a)电泵的主要旋转零部件应进行动平衡试验,动平衡精度等级按GB/T9239.1中的G2.5级:b)电泵在额定工况点运行时,未过滤的振动烈度极限值应不超过表5的规定,数值的修约间隔为0.1mm/s。
表5最大允许振动烈度值
电泵中心高
≤225
振动烈度值mm/s
5.15电泵在额定工况点运行时,A计权平均声压级不应超过表6的规定,数值修约间隔为1dB。表6噪声限值
额定功率kW/电动机极数
0.25/4、0.37/4、0.75/2
0.75/4、1.5/4、1.3/2、1.5/2、2.2/2、3.0/22.2/4、3.7/4、5.5/2
2.2/6、5.5/4、7.5/4
7.5/6、11/4、15/4
噪声限值dB(A)
5.16接线盒内应设有接地螺栓,并在接地螺栓的附近设接地标志,此标志应保证电泵在整个使用期问不易磨灭。
5.17电源接线端的线端标志应符合GB1971的规定,当电源相序与接线端标志顺序相同时,电泵转4
向应符合本标准4.1.4的规定。
5.18电泵应转动自如,无卡滞现象。5.19电泵的碳素钢及铸铁件应进行磷化处理并涂防锈漆。JB/T11171-—2011
5.20电泵装配应完整正确,铭牌、标志应齐全,表面油漆应完全干燥,无污损、碰伤及裂痕等现象。5.21电泵中承受压力的零部件应进行保压时间不少于10min的水压试验而无泄漏。试验压力为1.5倍的工作压力。
5.22电泵应进行1.1倍设计压力的整机气密性试验,保压时间不少于3min,无泄漏现象。5.23
电泵应进行氢质谱检漏试验,漏率在1×10-8Pa·m\/s以下为合格。6试验方法
6.1电泵的运转试验、性能试验和汽蚀试验检测方法按GB/T3216一2005中的2级规定。性能试验时,试验管路系统抽真空,使额定流量下装置汽蚀余量等于必需汽蚀余量。电泵振动的测量方法按JB/T8097--1999中的B级规定。6.2
电泵噪声的测量方法按JB/T8098一1999中的C级规定。电动机的性能试验、最大转矩、最小转矩、短时过转矩试验及测定方法按GB/T1032的规定。6.4日
电动机的匝间耐冲击电压试验方法按GB/T22719.1的规定。在电泵的所有试验中,严禁无液运转。6.6
检验规则
7.1总则
每台电泵均应检查试验合格后,并附有产品合格证和使用说明书才可出厂。7.2出厂检验
出厂检验项目有:
a)安装尺寸、外形尺寸、表面质量检查;b)绕组对机壳及绕组相互间绝缘电阻的测定;c)耐电压试验;
d)空载试验(额定电压点);
e)堵转试验(额定电流点);
f)电泵的扬程、流量和汽蚀试验;g)电泵整机气密性试验:
h)氨质谱检漏试验。
7.3型式试验
7.3.1凡遇下列情况之一者,应进行型式试验:a)新产品或老产品转厂生产的试制定型鉴定:b)正式生产后,当结构、材料、工艺有较大改变,可能影响产品性能时;c)当出检查试验结果与上次型式试验结果有较大差异时;d)产品长期停产后,恢复生产时;e)国家质量监督机构提出进行型式试验的要求时。7.3.2型式试验项目:
a)出厂试验的全部项目;
b)泵性能试验(包括扬程、轴功率、电泵效率、转速及汽蚀余量与流量的性能曲线);c)电动机空载特性曲线测定;
d)电动机堵转特性曲线测定;
JB/T 11171--2011
e)电动机负载特性曲线测定(包括电动机效率、功率因数、输入功率、转差率、定子电流与输出功率的性能曲线);
f)电动机温升试验;
g)电动机短时过转矩试验;
h)电动机最大转矩的测定;
i)电动机起动过程中最小转矩的测定;j)电泵振动的测定;
k)电泵噪声的测定。
8标志、包装、运输与购存
每台电泵必须在明显位置安装铭牌,铭牌尺寸要求应符合GB/T13306中的规定。8.1
8.2铭牌上应标明的项目如下:
a)制造商名称;
b)产品型号及名称;
c)流量,单位为m2/h
d)扬程,单位为m;
e)电动机相数;
f)频率,单位为Hz;
g)额定电压,单位为V;
h)额定电流,单位为A;
i)功率,单位为kW;
j)热分级;
k)电动机转速,单位为r/min;1)设计压力,单位为MPa;
m)出厂编号:
n)出广日期:
o)质量(净重),单位为kg;
p)产品执行的标准编号。
8.3防爆电泵的防爆标志及包覆措施应符合GB3836.1的规定。8.4电泵产品的包装应符合GB/T13384的规定。8.5产品的包装应能保证在正常的运输条件下不致因包装不善而损坏,并应采取措施避免在运输过程中由于振动和碰撞引起轴承的损坏。8.6电泵的进出口应实施封堵,防止运输中损坏。8.7包装储运图示标志应符合GB/T191的规定。8.8每台电泵应附有下列随机文件:a)装箱单;
b)产品合格证;
c)电泵维护使用说明书;
d)安装及外形尺寸图。
8.9运输方式及要求可根据需要或按合同确定。8.10经检验合格的电泵应存放于干燥通风良好的仓库或简易仓库中。6
保证期
JB/T 111712011
在采购商遵守泵的运输、贮存、安装及使用规则的条件下,从制造商发货之日起12个月内或使用期不超过6个月,若产品因制造质量不良而发生损坏或不能正常工作,制造商应负责为采购商维修或更换零件或产品。
JB/T11171-2011
打印日期:2012年8月13日F009A中华人民共和国
机械行业标准
溴化锂吸收式空调机内用屏蔽电泵JB/T11171--2011
机械工业出版社出版发行
北京市百万庄大街22号
邮政编码:100037
210mm×297mm·0.75印张·19千字2012年3月第1版第1次印刷
定价:15.00元
书号:15111·10309
网址:http://www.cmpbook.com编辑部电话:
(010)88379778
直销中心电话:
(010)88379693
封面无防伪标均为盗版
版权专有
侵权必究
小提示:此标准内容仅展示完整标准里的部分截取内容,若需要完整标准请到上方自行免费下载完整标准文档。
备案号:33604—2011
中华人民共和国机械行业标准 JB/T 11171-2011
溴化锂吸收式空调机内用屏蔽电泵Canned motor pump with lithium-bromide absorption type for conditioner2011-08-15发布
2011-11-01实施
中华人民共和国工业和信息化部发布前言
规范性引用文件.
术语和定义
型式与基本参数..
4.1型式...
型号.…
基本参数
技术要求..
试验方法.….
检验规则.
7.1总则..
出厂检验
型式试验.
标志、包装、运输与贮存
保证期..
表1冷剂泵的性能参数
表2溶液泵的性能参数..
表3冷却水流量
表4定子绕组温升限值.
最大允许振动烈度值..
噪声限值
JB/T 11171---2011
JB/T11171—2011
本标准按照GB/T1.1—2009给出的规则起草。本标准由中国机械工业联合会提出。本标准由全国泵标准化技术委员会(SAC/TC211)归口。本标准主要起草单位:合肥大元泵业股份有限公司、浙江腾宇泵阀设备有限公司、浙江省机电设计研究院有限公司、大连四方电泵有限公司、上海凯士比泵有限公司、浙江新界泵业有限公司。本标准主要起草人:韩元平、王瑞龙、乌骏、于海洋、潘再兵、许敏田、徐国锋、汪细权。本标准为首次发布。
1范围
溴化锂吸收式空调机内用屏蔽电泵JB/T11171-2011
本标准规定了溴化锂吸收式空调机内用屏蔽电泵(以下简称电泵)的术语和定义、型式与基本参数、技术要求、试验方法、检验规则、标志、包装、运输与贮存等。本标准适用于设计压力为0.5MPa,输送介质温度为0℃~150℃、不含固体颗粒的溴化锂溶液和冷剂水电泵。
2规范性引用文件
下列文件对于本文件的应用是必不可少的。凡是注日期的引用文件,仅注日期的版本适用于本文件。凡是不注日期的引用文件,其最新版本(包括所有的修改单)适用于本文件。GB/T191包装储运图示标志
GB755旋转电机定额和性能
GB/T1032三相异步电动机试验方法GB1971旋转电机线端标志与旋转方向GB/T3216一2005回转动力泵水力性能验收试验1级和2级爆炸性环境第1部分:设备通用要求GB3836.1
GB/T7021
离心泵名词术语
机械振动恒态(刚性)转子平衡品质要求GB/T9239.1
发第1部分:规范与平衡充差的检验GB/T13306
GB/T13384
GB/T22719.1
机电产品包装通用技术条件
交流低压电机散嵌绕组匝问绝缘第1部分:试验方法第2部分:试验限值
交流低压电机散嵌绕组匝间绝缘GB/T22719.2
泵的振动测量与评价方法
JB/T8097-1999
JB/T8098-1999泵的噪声测量与评价方法3术语和定义
GB/T7021界定的以及下列术语和定义适用于本文件。3.1
溶液泵solutionpump
在溴化锂机组中用于输送溴化锂溶液的电泵。3.2
冷剂泵cryogenicpump
在溴化锂机组中用于输送冷剂水的电泵。4型式与基本参数
4.1型式
4.1.1泵与电动机为同轴结构型式。4.1.2电动机为屏蔽式三相异步电动机,电动机定子内侧镶有屏蔽套,屏蔽套内侧和泵内连通,电动机转子外侧设有起防腐作用的屏蔽套。1
JB/T11171—2011
4.1.3泵的吸入、排出口采用法兰型式,泵进出口管道和泵法兰采用插入焊接。4.1.4从泵的吸入口看,叶轮为逆时针方向旋转。4.1.5电动机的冷却方式是电动机机壳表面冷却,同时通过定、转子之间的循环液体对电动机定转子进行冷却,如果输送介质温度较高,则可在电动机机壳上设置冷却水套,由外部冷却水对电动机进行冷却。
4.2型号
4.2.1型号表示方法
NPO ---□ □
带诱导轮(无诱导轮不表示)
电动机极数
额定功率,单位为kW
叶轮直径,单位为mm
排出口径,单位为mm
吸入口径,单位为mm
结构(H--焊接型,其他省略)
溴化锂吸收式空调机内用屏蔽电泵4.2.2标记示例
如额定功率为3.7kW,电动机极数为4极,吸入口径为125mm,排出口径为80mm,叶轮直径为200mm,带诱导轮的标准型溴化锂吸收式空调机内用电泵,其标记为NP125-80-200/3.7/4-F。如额定功率为1.5kW,电动机极数为2极,吸入口径为100mm,排出口径为50mm,叶轮直径为100mm,无诱导轮的焊接型溴化锂吸收式空调机内用电泵,其标记为NPH100-50-100/1.5/2。4.3基本参数
NP型泵的性能参数应符合表1、表2的规定。表 1冷剂泵的性能参数
电泵型号
NP100-50-100/0.75/2
NP100-50-100/1.5/2
NP100-50-130/2.2/2-F
NP50-30-115/0.25/4
NP65-40-150/0.37/4
NP70-40-220/1.5/4-F
NP100-50-160/0.75/4-F
NP100-50-220/2.2/4-F
NP125-80-210/3.7/4-F
NP125-80-275-3.7/4-F
NP150-100-240/3.7/4-F
NP150-100-250/2.2/6
/(m2/h)
必需汽
蚀余量
NPSHR/
(r/min)
电泵型号
NP80-40-150/2.2/2-F
NP80-40-150/3.0/2-F
NP100-50-100/1.3/2
NP100-50-100/2.2/2
NP100-50-130/3.0/2-F
NP100-50-150/5.5/2-F
NP100-60-130/5.5/2-F
NP70-40-220/2.2/4-F
NP100-50-160/1.5/4-F
NP100-50-220/3.7/4-F
NP125-80-275/7.5/4-F
NP125-80-300/15/4-F
NP150-100-240/7.5/4-F
NP150-100-300/15/4-F
NP150-125-260/15/4-F
NP200-150-240/15/4-F
NP150-100-310/7.5/6
NP200-150-310/7.5/6
技术要求
(m2/h)
溶液泵的性能参数
必需汽
蚀余量
NPSHR/
电泵应符合本标准的要求,并按照经规定程序批准的图样及技术文件制造。5.1
电泵在下列条件下使用时,能保证连续正常运行:a)环境空气温度-20℃~40℃时;JB/T 11171—-2011
效率n此内容来自标准下载网
b)当大气压力为86kPa~106kPa,环境温度为0℃~40℃时,空气相对湿度不超过85%;转速
(r/min)
c)带冷却水夹套的电泵,在工作时应充入温度为35℃以下的清水,冷却水流量不应低于表3的规定,冷却水不应结冰,以便能保证冷却水系统正常工作。表3冷却水流量
额定功率
kW/电动机极数
0.25/4、0.37/4、0.75/2、1.3/2、1.5/2、2.2/2、3.0/20.75/4、1.5/4、5.5/2
2.2/4、3.7/4
2.2/6、5.5/4、7.5/4
7.5/6、11/4、15/4
单位为升每分
电动机夹套冷却水流量
5.3用0℃~40℃清洁冷水试验时,电泵的性能参数应符合表1、表2的规定。5.4电泵应保证输送液体完全无泄漏。3
JB/T11171--2011
5.5电泵流量、扬程的容差应符合GB/T32162005中2级的规定。5.6电泵配用电动机的额定功率应符合表1、表2的规定。5.7
电泵在运行期间电源电压和频率与额定值的偏差应符合GB755的规定。5.8电泵采用F、H或C级绝缘,当使用条件符合5.2规定时,定子绕组的温升限值应不超过表4的规定。
表4定子绕组温升限值
热分级
温升限值
单位为摄氏度
5.9电泵在空载情况下,应能承受1.2倍额定转速的超速试验,持续时问为2min,试验后应无永久性的异常变形和不产生妨碍电动机正常运行的其他缺陷。5.10电泵的定子绕组的绝缘电阻在热状态时,温升试验后,应不低于0.5MQ,冷态绝缘电阻应不低于50M2。
5.11电泵的定子绕组应能承受历时1min的耐电压试验而不发生击穿。试验电压的频率为50Hz,并为正弦波形。试验电压的有效值为2U+1000V(U为额定电压)。5.12电泵定子绕组应能承受匝问冲击耐电压试验,冲击电压峰值按GB/T22719.2的规定。5.13三相平衡电源供电时,电泵的三相空载电流中任何一相与三相平均值的偏差应不大于平均值的10%。
5.14电泵的平衡和振动应满足下列条件:a)电泵的主要旋转零部件应进行动平衡试验,动平衡精度等级按GB/T9239.1中的G2.5级:b)电泵在额定工况点运行时,未过滤的振动烈度极限值应不超过表5的规定,数值的修约间隔为0.1mm/s。
表5最大允许振动烈度值
电泵中心高
≤225
振动烈度值mm/s
5.15电泵在额定工况点运行时,A计权平均声压级不应超过表6的规定,数值修约间隔为1dB。表6噪声限值
额定功率kW/电动机极数
0.25/4、0.37/4、0.75/2
0.75/4、1.5/4、1.3/2、1.5/2、2.2/2、3.0/22.2/4、3.7/4、5.5/2
2.2/6、5.5/4、7.5/4
7.5/6、11/4、15/4
噪声限值dB(A)
5.16接线盒内应设有接地螺栓,并在接地螺栓的附近设接地标志,此标志应保证电泵在整个使用期问不易磨灭。
5.17电源接线端的线端标志应符合GB1971的规定,当电源相序与接线端标志顺序相同时,电泵转4
向应符合本标准4.1.4的规定。
5.18电泵应转动自如,无卡滞现象。5.19电泵的碳素钢及铸铁件应进行磷化处理并涂防锈漆。JB/T11171-—2011
5.20电泵装配应完整正确,铭牌、标志应齐全,表面油漆应完全干燥,无污损、碰伤及裂痕等现象。5.21电泵中承受压力的零部件应进行保压时间不少于10min的水压试验而无泄漏。试验压力为1.5倍的工作压力。
5.22电泵应进行1.1倍设计压力的整机气密性试验,保压时间不少于3min,无泄漏现象。5.23
电泵应进行氢质谱检漏试验,漏率在1×10-8Pa·m\/s以下为合格。6试验方法
6.1电泵的运转试验、性能试验和汽蚀试验检测方法按GB/T3216一2005中的2级规定。性能试验时,试验管路系统抽真空,使额定流量下装置汽蚀余量等于必需汽蚀余量。电泵振动的测量方法按JB/T8097--1999中的B级规定。6.2
电泵噪声的测量方法按JB/T8098一1999中的C级规定。电动机的性能试验、最大转矩、最小转矩、短时过转矩试验及测定方法按GB/T1032的规定。6.4日
电动机的匝间耐冲击电压试验方法按GB/T22719.1的规定。在电泵的所有试验中,严禁无液运转。6.6
检验规则
7.1总则
每台电泵均应检查试验合格后,并附有产品合格证和使用说明书才可出厂。7.2出厂检验
出厂检验项目有:
a)安装尺寸、外形尺寸、表面质量检查;b)绕组对机壳及绕组相互间绝缘电阻的测定;c)耐电压试验;
d)空载试验(额定电压点);
e)堵转试验(额定电流点);
f)电泵的扬程、流量和汽蚀试验;g)电泵整机气密性试验:
h)氨质谱检漏试验。
7.3型式试验
7.3.1凡遇下列情况之一者,应进行型式试验:a)新产品或老产品转厂生产的试制定型鉴定:b)正式生产后,当结构、材料、工艺有较大改变,可能影响产品性能时;c)当出检查试验结果与上次型式试验结果有较大差异时;d)产品长期停产后,恢复生产时;e)国家质量监督机构提出进行型式试验的要求时。7.3.2型式试验项目:
a)出厂试验的全部项目;
b)泵性能试验(包括扬程、轴功率、电泵效率、转速及汽蚀余量与流量的性能曲线);c)电动机空载特性曲线测定;
d)电动机堵转特性曲线测定;
JB/T 11171--2011
e)电动机负载特性曲线测定(包括电动机效率、功率因数、输入功率、转差率、定子电流与输出功率的性能曲线);
f)电动机温升试验;
g)电动机短时过转矩试验;
h)电动机最大转矩的测定;
i)电动机起动过程中最小转矩的测定;j)电泵振动的测定;
k)电泵噪声的测定。
8标志、包装、运输与购存
每台电泵必须在明显位置安装铭牌,铭牌尺寸要求应符合GB/T13306中的规定。8.1
8.2铭牌上应标明的项目如下:
a)制造商名称;
b)产品型号及名称;
c)流量,单位为m2/h
d)扬程,单位为m;
e)电动机相数;
f)频率,单位为Hz;
g)额定电压,单位为V;
h)额定电流,单位为A;
i)功率,单位为kW;
j)热分级;
k)电动机转速,单位为r/min;1)设计压力,单位为MPa;
m)出厂编号:
n)出广日期:
o)质量(净重),单位为kg;
p)产品执行的标准编号。
8.3防爆电泵的防爆标志及包覆措施应符合GB3836.1的规定。8.4电泵产品的包装应符合GB/T13384的规定。8.5产品的包装应能保证在正常的运输条件下不致因包装不善而损坏,并应采取措施避免在运输过程中由于振动和碰撞引起轴承的损坏。8.6电泵的进出口应实施封堵,防止运输中损坏。8.7包装储运图示标志应符合GB/T191的规定。8.8每台电泵应附有下列随机文件:a)装箱单;
b)产品合格证;
c)电泵维护使用说明书;
d)安装及外形尺寸图。
8.9运输方式及要求可根据需要或按合同确定。8.10经检验合格的电泵应存放于干燥通风良好的仓库或简易仓库中。6
保证期
JB/T 111712011
在采购商遵守泵的运输、贮存、安装及使用规则的条件下,从制造商发货之日起12个月内或使用期不超过6个月,若产品因制造质量不良而发生损坏或不能正常工作,制造商应负责为采购商维修或更换零件或产品。
JB/T11171-2011
打印日期:2012年8月13日F009A中华人民共和国
机械行业标准
溴化锂吸收式空调机内用屏蔽电泵JB/T11171--2011
机械工业出版社出版发行
北京市百万庄大街22号
邮政编码:100037
210mm×297mm·0.75印张·19千字2012年3月第1版第1次印刷
定价:15.00元
书号:15111·10309
网址:http://www.cmpbook.com编辑部电话:
(010)88379778
直销中心电话:
(010)88379693
封面无防伪标均为盗版
版权专有
侵权必究
小提示:此标准内容仅展示完整标准里的部分截取内容,若需要完整标准请到上方自行免费下载完整标准文档。
标准图片预览:





- 其它标准
- 热门标准
- 其他行业标准
- YS/T280-2011 丁钠黑药
- JB/T8118.2-2011 内燃机 活塞销 第2部分:金相检验
- HG/T3703-2009 荧光增白剂OB-1(C.I.荧光增白剂393)
- QB/T4911-2016 服装用水性聚氨酯合成革技术条件
- FZ/T52039-2014 再生聚苯硫醚短纤维
- FZ/T54088-2016 锦纶6全牵伸单丝
- DGJ32TJ94-2010 江苏省住宅信报箱建设标准
- CB/T3408-2011 船用柴油机球墨铸铁曲轴
- QB/T4621-2013 水平尺通用技术条件
- JB/T6726.1-2011 内燃机 冷凝式散热器 第1部分:技术条件
- QB/T4677-2014 空调器室内外机电源连接线技术要求
- QB/T4687-2014 电磁灶可靠性评价方法
- JB/T6014-2011 柴油机 高压油管组件 技术条件
- JB/T11313-2012 电袋复合除尘器用旁路阀
- JB/T7969-2011 拉刀术语
- 行业新闻
请牢记:“bzxz.net”即是“标准下载”四个汉字汉语拼音首字母与国际顶级域名“.net”的组合。 ©2025 标准下载网 www.bzxz.net 本站邮件:bzxznet@163.com
网站备案号:湘ICP备2025141790号-2
网站备案号:湘ICP备2025141790号-2