- 您的位置:
- 标准下载网 >>
- 标准分类 >>
- 其他行业标准 >>
- FZ/T 64006-2015复合保温材料 毛复合絮片
标准号:
FZ/T 64006-2015
标准名称:
复合保温材料 毛复合絮片
标准类别:
其他行业标准
英文名称:
Composite thermal insulation materials—Wool fiber composite wadding标准状态:
现行-
发布日期:
2015-07-14 -
实施日期:
2016-01-01 出版语种:
简体中文下载格式:
.pdf .zip
替代情况:
替代FZ/T 64006-1996
点击下载
标准简介:
本标准规定了作为保温制品填充料的毛复合絮片的产品分类、品种规格、要求、试验方法、检验规则、标志、包装、运输和贮存等。
本标准适用于以毛或毛与其他纤维混合材料为絮层原料,复合加工而成的絮片。其它类似产品可参照执行。
本标准按照GB/T1.1—2009给出的规则起草。
本标准代替FZ/T64006—1996《复合保温材料 毛型复合絮片》,与FZ/T64006—1996相比,主要变化如下:
———标准名称修改为“复合保温材料 毛复合絮片”;
———规范性引用文件中部分标准改为不注日期引用,增加了部分标准的引用;
———3.2产品规格中删除了幅宽的推荐值,增加了部分单位面积质量的推荐值;
———删除了3.3产品代号;
———增加了4.1毛复合絮片应符合GB18401、GB18383的要求;
———内在质量要求中单位面积质量删除了>250g/m2,归到>150g/m2 中,取消了断裂强力、透湿量的测定,热阻的考核指标做了调整;
———4.5外观质量按轻、重缺陷考核;
———第5章热阻测试方法改用GB/T11048—2008A 型仪器测试,压缩弹性采用GB/T24442.1—2009方法A 测试;
———增加了6.1抽样方案;
———删除附录A,将部分疵点的说明纳入表2中;
———删除附录B,将原附录B中的钻绒性作为参考项纳入内在质量的考核要求中,删除了柔软度的测试方法及考核要求。
本标准由中国纺织工业联合会提出。
本标准由全国纺织品标准化技术委员会(SAC/TC209)归口。
本标准起草单位:中纺标(北京)检验认证中心有限公司、深圳市富安娜家居用品股份有限公司。
本标准主要起草人:任鹤宁、吴忠波、王宝军、王颖、林国芳、施建平。
本标准所代替标准的历次版本发布情况为:
———FZ/T64006—1996。
下列文件对于本文件的应用是必不可少的。凡是注日期的引用文件,仅注日期的版本适用于本文件。凡是不注日期的引用文件,其最新版本(包括所有的修改单)适用于本文件。
GB/T2910(所有部分) 纺织品 定量化学分析
GB/T5453 纺织品 织物透气性的测定
GB/T8629—2001 纺织品 试验用家庭洗涤和干燥程序
GB/T8630 纺织品 洗涤和干燥后尺寸变化的测定
GB/T11048—2008 纺织品 生理舒适性 稳态条件下热阻和湿阻的测定
GB/T12705.2 纺织品 织物防钻绒性试验方法 第2部分:转箱法
GB18383 絮用纤维制品通用技术要求
GB18401 国家纺织产品基本安全技术规范
GB/T24218.1 纺织品 非织造布试验方法 第1部分:单位面积质量的测定
GB/T24442.1—2009 纺织品 压缩性能的测定 第1部分:恒定法
GB/T29862 纺织品 纤维含量的标识
部分标准内容:
中华人民共和国纺织行业标准
FZ/T64006-—2015
代替FZ/T64006—1996
复合保温材料
毛复合絮片
Composite thermal insulation materials-Wool fiber composite wadding2015-07-14发布
中华人民共和国工业和信息化部2016-01-01实施
本标准按照GB/T1.1—2009给出的规则起草。FZ/T64006—2015
本标准代替FZ/T64006—1996《复合保温材料毛型复合絮片》,与FZ/T64006—1996相比,主要变化如下:
标准名称修改为“复合保温材料毛复合絮片”;规范性引用文件中部分标准改为不注日期引用,增加了部分标准的引用;-3.2产品规格中删除了幅宽的推荐值,增加了部分单位面积质量的推荐值;删除了3.3产品代号;
增加了4.1毛复合絮片应符合GB18401、GB18383的要求;-内在质量要求中单位面积质量删除了>250g/m2,归到>150g/m2中,取消了断裂强力、透湿量的测定,热阻的考核指标做了调整;-4.5外观质量按轻、重缺陷考核;-第5章热阻测试方法改用GB/T11048—2008A型仪器测试,压缩弹性采用GB/T24442.1-2009方法A测试;
-增加了6.1抽样方案;
删除附录A,将部分疵点的说明纳入表2中;删除附录B,将原附录B中的钻绒性作为参考项纳人内在质量的考核要求中,删除了柔软度的测试方法及考核要求。
本标准由中国纺织工业联合会提出。本标准由全国纺织品标准化技术委员会(SAC/TC209)归口。本标准起草单位:中纺标(北京)检验认证中心有限公司、深圳市富安娜家居用品股份有限公司。本标准主要起草人:任鹤宁、吴忠波、王宝军、王颖、林国芳、施建平。本标准所代替标准的历次版本发布情况为:-FZ/T64006—1996。
1范围
复合保温材料毛复合絮片
FZ/T64006—2015
本标准规定了作为保温制品填充料的毛复合絮片的产品分类、规格、要求、试验方法、检验规则、包装、标志、运输和贮存等。
本标准适用于以毛或毛与其他纤维混合材料为絮层原料,复合加工而成的絮片。其他类似产品可参照执行。
2规范性引用文件
下列文件对于本文件的应用是必不可少的。凡是注日期的引用文件,仅注日期的版本适用于本文件。凡是不注日期的引用文件,其最新版本(包括所有的修改单)适用于本文件。GB/T2910(所有部分)纺织品定量化学分析GB/T5453纺织品织物透气性的测定GB/T8629—2001纺织品试验用家庭洗涤和干燥程序GB/T8630纺织品洗涤和干燥后尺寸变化的测定GB/T11048一2008纺织品生理舒适性稳态条件下热阻和湿阻的测定GB/T12705.2纺织品织物防钻绒性试验方法第2部分:转箱法GB18383絮用纤维制品通用技术要求GB18401国家纺织产品基本安全技术规范GB/T24218.1纺织品非织造布试验方法第1部分:单位面积质量的测定GB/T24442.1一2009纺织品压缩性能的测定第1部分:恒定法GB/T29862
3产品分类、规格
3.1产品分类
纺织品纤维含量的标识
毛复合絮片按用途可分为服装用、被盖用及其他填充用。2产品规格
产品主要规格为单位面积质量和幅宽,根据合同或需要确定。单位面积质量(g/m)推荐系列如下40,60,80,100,120,150,200,250300,350,400,500等。4要求
4.1毛复合絮片应符合GB18401、GB18383的要求。4.2毛复合絮片的品质等级分为优等品、一等品、合格品。4.3毛复合絮片的质量以卷(段)为单位评定,其品质等级由内在质量和外观质量综合评定,并以其中最低的品质等级作为该卷(段)的品质等级。1
FZ/T64006—2015
内在质量的品质等级以表1内1~7项要求中最低项评定。表1
内在质量技术要求
毛纤维含量偏差/%
单位面积质量偏差/%
热阻/(m2·K/W)
水洗性能”
透气率/(mm/s)
蓬松度/(cm/g)
压缩弹性率/%
钻绒/级
注:钻绒为参考项。
≤150g/m2
>150 g/m2
≤100g/m2
>100g/m2~200g/m2
>200 g/m~300 g/m2
>300g/m2
尺寸变化率/%
外观变化
使用说明中标注非水洗的产品不考核水洗性能。,尺寸变化率仅考核含有机织物、针织物、薄型非织造布的复合絮片。4.5
优等品
一等品
合格品
按GB/T29862考核
基本不变
—5.0~3.0
外观质量分为轻缺陷和重缺陷,见表2。外观质量评定:外观质量逐卷(段)检验,按卷(段)评定。每一卷产品上不允许存在重缺陷,轻缺陷每100m2优等品不超过8个、一等品不超过12个、合格品不超过15个,优等品不充许有散布性疵点存在。表2
疵点名称
分层、厚薄段、拼搭不良
折痕、针迹条纹、拉毛
边不良,刺破
油污渍
破损、锈渍
有效幅宽偏差率
散布性疵点
外观质量的评定
轻缺陷
不影响总体效果
每100cm
软质粗≤3mm
每50cm
每10cm
≤2cm
不影响总体效果
注1:以长度度量的轻缺陷疵点,超过极限值的划段计数。注2:未列出的症点参照相似疵点评定。2
重缺陷
影响总体效果
>300cm
硬质;软质粗>3mm
>200cm
超过一2%
影响总体效果
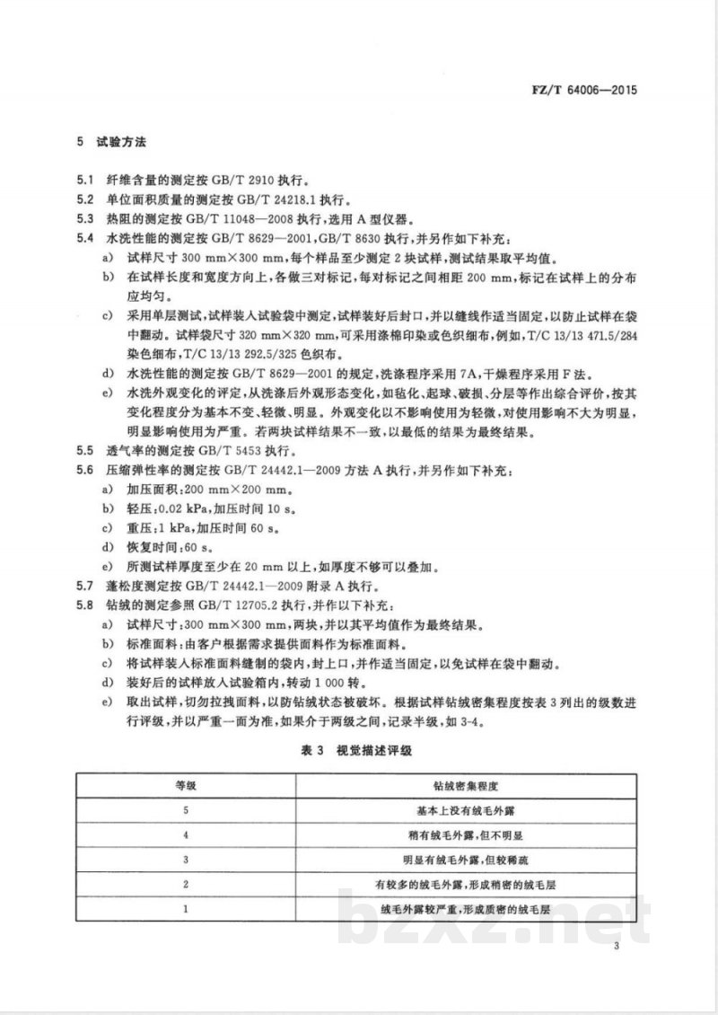
5试验方法
5.1纤维含量的测定按GB/T2910执行。5.2单位面积质量的测定按GB/T24218.1执行。5.3热阻的测定按GB/T11048—2008执行,选用A型仪器。5.4水洗性能的测定按GB/T8629—2001,GB/T8630执行,并另作如下补充:FZ/T64006—2015
a)试样尺寸300mmX300mm,每个样品至少测定2块试样,测试结果取平均值。在试样长度和宽度方向上,各做三对标记,每对标记之间相距200mm,标记在试样上的分布b)
应均匀。
采用单层测试,试样装人试验袋中测定,试样装好后封口,并以缝线作适当固定,以防止试样在袋中翻动。试样袋尺寸320mm×320mm,可采用涤棉印染或色织细布,例如,T/C13/13471.5/284染色细布,T/C13/13292.5/325色织布。水洗性能的测定按GB/T8629一2001的规定,洗涤程序采用7A,干燥程序采用F法。d)
水洗外观变化的评定,从洗涤后外观形态变化,如毡化、起球、破损、分层等作出综合评价,按其e)
变化程度分为基本不变、轻微、明显。外观变化以不影响使用为轻微,对使用影响不大为明显,明显影响使用为严重。若两块试样结果不一致,以最低的结果为最终结果。5透气率的测定按GB/T5453执行。5.5
6压缩弹性率的测定按GB/T24442.1一2009方法A执行,并另作如下补充:5.6
a)加压面积:200mm×200mm。
轻压:0.02kPa,加压时间10s。b)
重压:1kPa,加压时间60s。
恢复时间:60s。
所测试样厚度至少在20mm以上,如厚度不够可以叠加。5.7蓬松度测定按GB/T24442.1-2009附录A执行。5.8
钻绒的测定参照GB/T12705.2执行,并作以下补充:试样尺寸:300mmX300mm,两块,并以其平均值作为最终结果。a)
标准面料:由客户根据需求提供面料作为标准面料。b)
将试样装人标准面料缝制的袋内,封上口,并作适当固定,以免试样在袋中翻动。d)
装好后的试样放人试验箱内,转动1000转。e)取出试样,切勿拉拽面料,以防钻绒状态被破坏。根据试样钻绒密集程度按表3列出的级数进行评级,并以严重一面为准,如果介于两级之间,记录半级,如3-4。表3视觉描述评级
钻绒密集程度
基本上没有绒毛外露
稍有绒毛外露,但不明显
明显有绒毛外露,但较稀疏
有较多的绒毛外露,形成稍密的绒毛层绒毛外露较严重,形成质密的绒毛层3
FZ/T64006—2015
外观质量检验方法:
外观质量检验产品正面。正反面无明显区分时则检验工艺正面,但疵点延及两面时,以严重的一面为准。
外观质量检验应在水平检验台或检验机上进行,检验条件如下:检验光线以正常白昼北光为准。受条件所限时可采用日光灯照明(40W,24只),光源距台面1.2m左右,台面照度不低于750lx,检验速度不大于20m/min。检验规则
按交货批号的同一品种、同一规格的产品作为检验批。内在质量的检验抽样方案见表4,外观质量的检验抽样方案见表5。
内在质量检验抽样方案
批量N
26~150
1511200
≥1201
批量N
91~150
151~280
281~500
501~1200
≥1201
内在质量的判定
样本量n
接收数Ac
表5外观质量检验抽样方案
样本量n
接收数Ac
拒收数Re
拒收数Re
按4.4对批样的每个样本进行内在质量测定,符合4.4对应等级要求的,则为内在质量合格,否则为不合格。如果所有样本的内在质量合格,或不合格样本数不超过表4的接收数Ac,则该批产品内在质量合格。如果不合格样品数达到了表4的拒收数Re,则该批产品质量不合格。4
外观质量的判定bzxz.net
FZ/T64006—2015
按4.5对批样的每个样本进行外观质量评定,符合4.5对应等级要求的,则为外观质量合格,否则为不合格。如果所有样本的外观质量合格,或不合格样本数不超过表5的接收数Ac,则该批产品外观质量合格。如果不合格样本数达到了表5的拒收数Re,则该批产品质量不合格。6.4结果判定
按6.2和6.3判定均符合对应等级要求,则该批产品合格。7包装、标志、运输和贮存
7.1包装
7.1.1毛复合絮片按定长成卷包装。定长值根据产品规格或有关各方协商确定。7.1.2产品的拼件率应在15%以内,拼件产品每卷总长度应较7.1.1定长值加1m以上。每100m允许拼件3段,或由供需双方协商确定,但最短长度应在10m以上。优等品不得拼件。7.1.3长度在5m以下的小段产品可单独成包,作零头处理。7.1.4产品包装应保证不散落、不破损、不沾污,7.2标志
每卷产品明显位置应刷标志或挂标志牌,注明商标、产品名称、品质等级、长度、纤维含量、执行标准、生产厂名、生产日期、毛重、净重等。7.3运输和贮存
7.3.1产品在运输、贮存中不得沾污、雨淋、破损,不得长期曝晒、直立和重压。7.3.2产品应放置在干燥处,周围不得有酸、碱等腐蚀性介质,注意防潮、防火、防蛙。5
FZ/T64006-2015
打印日期:2015年10月3日F009
中华人民共和国纺织
行业标准
复合保温材料毛复合絮片
FZ/T64006—2015
中国标准出版社出版发行
北京市朝阳区和平里西街甲2号(100029)北京市西城区三里河北街16号(100045)网址www.spc.net.cn
总编室:(010)68533533
发行中心:(010)51780238
读者服务部:(010)68523946
中国标准出版社秦皇岛印刷厂印刷各地新华书店经销
开本880X×12301/16
印张0.75
5字数12千字
2015年9月第一版
2015年9月第一次印刷
书号:155066·2-28958定价16.00元如有印装差错由本社发行中心调换版权专有侵权必究
举报电话:(010)68510107
小提示:此标准内容仅展示完整标准里的部分截取内容,若需要完整标准请到上方自行免费下载完整标准文档。
标准图片预览:





- 其它标准
- 热门标准
- 其他行业标准
- CECS353-2013 生态格网结构技术规程
- HG/T3663-2014 胶鞋抗菌性能试验方法
- JB/T11313-2012 电袋复合除尘器用旁路阀
- SH/T3022-2011 石油化工设备和管道涂料防腐蚀设计规范
- FZ/T14020-2020 涂料染色水洗棉布
- QJLPK0001S-2016 吉林普康农业有限公司 胚芽米
- QB/T2289.4-2012 园艺工具 剪枝剪
- JB/T9678-2012 盘形悬式绝缘子用钢化玻璃绝缘件外观质量
- JB/T9123-2010 印刷机械 热熔胶订包封皮机
- YS/T349.4-2010 硫化钴精矿化学分析方法 第4部分:二氧化硅量的测定 氟硅酸钾容量法
- FZ/T72013-2022 服用经编间隔织物
- QDLBG0001S-2016 吉林绿波中药药业有限公司 桦褐孔菌茶
- QB/T1097-2010 钢制文件柜
- JB/T5332.4-2011 额定电压3.6/6kV及以下电动潜油泵电缆 第4部分:电动潜油泵圆形电力电缆
- QB/T1586.2-2010 箱包五金配件 箱走轮
- 行业新闻
网站备案号:湘ICP备2025141790号-2