- 您的位置:
- 标准下载网 >>
- 标准分类 >>
- 其他行业标准 >>
- FZ/T 66108-1995特种工业用维纶布
标准号:
FZ/T 66108-1995
标准名称:
特种工业用维纶布
标准类别:
其他行业标准
标准状态:
现行-
发布日期:
1995-12-01 -
实施日期:
1996-07-01 出版语种:
简体中文下载格式:
.pdf .zip
部分标准内容:
中华人民共和国纺织行业标准
FZ66108-1995
特种工业用维纶布
1995—12—01发布
中国纺织总会
1996-07—01实施
本标准在FZ544-85基础上进行修订,本标准根据GB/T1.1-1993《标准化工作导则标准编写的基本规定》进行编写,在技术内容上与FZ544一85基本一致,本标准中的所有计量单位都使用法定计量单位。
本标准进行修订时,对个别指标进行了修改(静水压水柱高不小于30cm)。本标准从1996年7月1日起实施。本标准从生效之日起,同时代替FZ544一85。本标准由中国纺织总会提出,上海纺织标准计量研究所归口。本标准起草单位:上海市纺织工业局本标准协助起草单位:陕西省纺织工业总公司本标准主要起草人:朱锦兰于沁112
1范围此内容来自标准下载网
中华人民共和国纺织行业标准
特种工业用维纶布
FZ66108-1995
代替FZ544-85
本标准规定了特种工业用维纶布的技术要求、外观疵点检验、试验方法、检验规则、标志、包装。本标准适用于鉴定特种工业用维纶布的品质。2引用标准
下列标准包含的条文,通过在本标准中引用而构成为本标准的条文。在标准出版时,所示版本均为有效。所有标准都会被修订,使用本标准的各方应探讨使用下列标准最新版本的可能性。GB
250-94
406-93
411-93
3920-83
65001-1995
65004-1995
65006-1995
65008-1995
3技术要求
评定变色用灰色样卡
棉本色布
棉印染布
纺织品耐摩擦色牢度试验方法
特种工业用织物物理机械性能试验方法特种工业用纺织品化学性能试验方法特种工业用纺织品
标志和包装
特种工业用纺织品
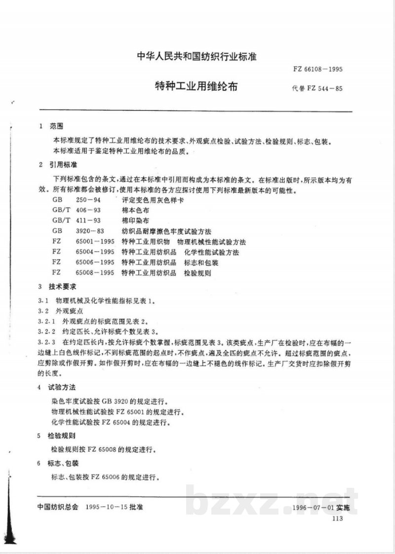
3.1物理机械及化学性能指标见表1。3.2外观疵点
3.2.1外观疵点的标疵范围见表2。3.2.2约定匹长、充许标疵个数见表3。检验规则
3.2.3在约定匹长内,按允许标疵个数掌握,标疵范围见表3。该类疵点,生产厂在检验时,应在布幅的一边缝上白色线作标记,不到标疵范围的起点时,不作疵点,遍及全匹的疵点不允许。超过标疵范围的疵点,应剪除或作假开剪。如作假开剪时,应在布幅的一边缝上不褪色的线作标记。生产厂交货时应扣除假开剪的长度。
4试验方法
染色牢度试验按GB3920的规定进行。物理机械性能试验按FZ65001的规定进行。化学性能试验按FZ65004的规定进行。5检验规则
检验规则按FZ65008的规定进行。6标志、包装
标志、包装按FZ65006的规定进行。中国纺织总会1995-10-15批准
1996—07—01实施
赠友证辣
FZ66108-1995
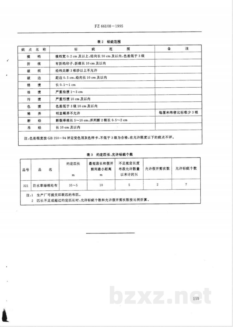
表2标症疵范围
横档宽0.2cm及以上,经向长50cm及以内,色差低于3级有折印子,折痕长10cm及以内
经纬共断3根纱以上不允许
距边0.5cm,经向长10cm及以内
长0.1~1cm
严重油渍1~3cm
严重污溃10 cm及以内
色差低于3级10cm及以内
明显稀弄不允许
断裂单根长5~10cm,并列断2根长0.5~2cm长10cm及以内
每厘米纬密比标准少3根
注:色差程度按GB250-94评定变色用灰色样卡,不低于3级为合格,在允许限度以下的疵点不评。表3约定匹长、允许标症个数
约定匹长
防水草绿维纶布
最短段长和假开
剪间最小距离
不足规定长度
布段允许数量
以米计的%
允许假开剪次数
生产厂可提交双联匹的布匹,
注:1
2匹长不足或超过约定匹长时,允许标疵个数和允许假开剪次数按比例折算。充允许标疵个数
小提示:此标准内容仅展示完整标准里的部分截取内容,若需要完整标准请到上方自行免费下载完整标准文档。
FZ66108-1995
特种工业用维纶布
1995—12—01发布
中国纺织总会
1996-07—01实施
本标准在FZ544-85基础上进行修订,本标准根据GB/T1.1-1993《标准化工作导则标准编写的基本规定》进行编写,在技术内容上与FZ544一85基本一致,本标准中的所有计量单位都使用法定计量单位。
本标准进行修订时,对个别指标进行了修改(静水压水柱高不小于30cm)。本标准从1996年7月1日起实施。本标准从生效之日起,同时代替FZ544一85。本标准由中国纺织总会提出,上海纺织标准计量研究所归口。本标准起草单位:上海市纺织工业局本标准协助起草单位:陕西省纺织工业总公司本标准主要起草人:朱锦兰于沁112
1范围此内容来自标准下载网
中华人民共和国纺织行业标准
特种工业用维纶布
FZ66108-1995
代替FZ544-85
本标准规定了特种工业用维纶布的技术要求、外观疵点检验、试验方法、检验规则、标志、包装。本标准适用于鉴定特种工业用维纶布的品质。2引用标准
下列标准包含的条文,通过在本标准中引用而构成为本标准的条文。在标准出版时,所示版本均为有效。所有标准都会被修订,使用本标准的各方应探讨使用下列标准最新版本的可能性。GB
250-94
406-93
411-93
3920-83
65001-1995
65004-1995
65006-1995
65008-1995
3技术要求
评定变色用灰色样卡
棉本色布
棉印染布
纺织品耐摩擦色牢度试验方法
特种工业用织物物理机械性能试验方法特种工业用纺织品化学性能试验方法特种工业用纺织品
标志和包装
特种工业用纺织品
3.1物理机械及化学性能指标见表1。3.2外观疵点
3.2.1外观疵点的标疵范围见表2。3.2.2约定匹长、充许标疵个数见表3。检验规则
3.2.3在约定匹长内,按允许标疵个数掌握,标疵范围见表3。该类疵点,生产厂在检验时,应在布幅的一边缝上白色线作标记,不到标疵范围的起点时,不作疵点,遍及全匹的疵点不允许。超过标疵范围的疵点,应剪除或作假开剪。如作假开剪时,应在布幅的一边缝上不褪色的线作标记。生产厂交货时应扣除假开剪的长度。
4试验方法
染色牢度试验按GB3920的规定进行。物理机械性能试验按FZ65001的规定进行。化学性能试验按FZ65004的规定进行。5检验规则
检验规则按FZ65008的规定进行。6标志、包装
标志、包装按FZ65006的规定进行。中国纺织总会1995-10-15批准
1996—07—01实施
赠友证辣
FZ66108-1995
表2标症疵范围
横档宽0.2cm及以上,经向长50cm及以内,色差低于3级有折印子,折痕长10cm及以内
经纬共断3根纱以上不允许
距边0.5cm,经向长10cm及以内
长0.1~1cm
严重油渍1~3cm
严重污溃10 cm及以内
色差低于3级10cm及以内
明显稀弄不允许
断裂单根长5~10cm,并列断2根长0.5~2cm长10cm及以内
每厘米纬密比标准少3根
注:色差程度按GB250-94评定变色用灰色样卡,不低于3级为合格,在允许限度以下的疵点不评。表3约定匹长、允许标症个数
约定匹长
防水草绿维纶布
最短段长和假开
剪间最小距离
不足规定长度
布段允许数量
以米计的%
允许假开剪次数
生产厂可提交双联匹的布匹,
注:1
2匹长不足或超过约定匹长时,允许标疵个数和允许假开剪次数按比例折算。充允许标疵个数
小提示:此标准内容仅展示完整标准里的部分截取内容,若需要完整标准请到上方自行免费下载完整标准文档。
标准图片预览:





- 其它标准
- 热门标准
- 其他行业标准
- CECS353-2013 生态格网结构技术规程
- HG/T3663-2014 胶鞋抗菌性能试验方法
- JB/T11313-2012 电袋复合除尘器用旁路阀
- QJLPK0001S-2016 吉林普康农业有限公司 胚芽米
- SH/T3022-2011 石油化工设备和管道涂料防腐蚀设计规范
- QB/T1733.5-2015 油炸花生仁
- YS/T935-2013 电子薄膜用高纯金属溅射靶材纯度等级及杂质含量分析和报告标准指南
- FZ/T14020-2020 涂料染色水洗棉布
- FZ/T64028-2021 衬纬经编针织粘合衬
- QDLBG0001S-2016 吉林绿波中药药业有限公司 桦褐孔菌茶
- JB/T5332.4-2011 额定电压3.6/6kV及以下电动潜油泵电缆 第4部分:电动潜油泵圆形电力电缆
- QB/T2289.4-2012 园艺工具 剪枝剪
- JB/T8337-2012 普通磨料 石榴石
- JB/T11122-2010 印刷机械 局部上光机
- FZ/T94009-2018 织机用铝合金综框
- 行业新闻
请牢记:“bzxz.net”即是“标准下载”四个汉字汉语拼音首字母与国际顶级域名“.net”的组合。 ©2025 标准下载网 www.bzxz.net 本站邮件:bzxznet@163.com
网站备案号:湘ICP备2025141790号-2
网站备案号:湘ICP备2025141790号-2