- 您的位置:
- 标准下载网 >>
- 标准分类 >>
- 其他行业标准 >>
- FZ/T 64002-2021复合保温材料 金属镀层复合絮片
标准号:
FZ/T 64002-2021
标准名称:
复合保温材料 金属镀层复合絮片
标准类别:
其他行业标准
英文名称:
Composed thermal insulation material—wadding composed of coated metal film标准状态:
现行-
发布日期:
2021-04-19 -
实施日期:
2021-07-01 出版语种:
简体中文下载格式:
.pdf .zip
替代情况:
替代FZ/T 64002-2011
点击下载
标准简介:
本标准规定了复合保温材料 金属镀层复合絮片的术语和定义、产品分类、技术要求、试验和检验方法、检验规则、包装、标志、运输和贮存。
本标准适用于以热塑性涤纶、锦纶等金属镀层织物与涤纶纤维絮片为主体原料,经复合加工而成的金属镀层复合絮片。
部分标准内容:
ICS _59. 080. 99
中华人民共和国纺织行业标准
FZ/T64002—2021
代替FZ/T64002—2011
复合保温材料
金属镀层复合絮片
Composed thermal insulation materialwadding composed of coated metal film2021-04-19发布
中华人民共和国工业和信息化部发布
2021-07-01 实施
FZ/T64002—2021
本文件按照GB/T1.1一2020《标准化工作导则第1部分:标准化文件的结构和起草规则》的规定起草。
本文件代替FZ/T64002—2011《复合保温材料金属涂层复合絮片》,与FZ/T64002—2011相比,主要技术变化如下:
文件名称调整为《复合保温材料金属镀层复合絮片》;一调整了分等规定(见5.1);
提升了断裂强力、热阻考核指标,调整了单位面积质量偏差率、透气率、透湿率、耐久洗涤次数考核指标(见表1);
一提升了散布性疵点要求,调整了局部性疵点、幅宽偏差率、每卷允许拼件数、段数考核要求(见表2);
一将原文件检验条件归入第6章试验方法(见6.10,2011年版的5.3.1)。删除原附录A,原附录B调整为附录A。请注意本文件的某些内容可能涉及专利。本文件的发布机构不承担识别专利的责任,本文件由中国纺织工业联合会提出。本文件由全国纺织品标准化技术委员会棉纺织品分技术委员会(SAC/TC209/SC10)归口。本文件起草单位:天诺光电材料股份有限公司、浙江中超新材料股份有限公司、中国产业用纺织品行业协会、上海市纺织工业技术监督所。本文件主要起草人:朱焰焰、李智慧、沈明荣、李桂梅、张宝庆、丁伟。本文件及其所代替文件的历次版本发布情况为:-FZ/T64002—1993、FZ/T64002—2011。I
1范围
复合保温材料金属镀层复合絮片FZ/T64002—2021
本文件规定了复合保温材料一一金属镀层复合察片的术语和定义、产品分类、技术要求、试验和检验方法、检验规则、包装、标志、运输和贮存。本文件适用于以热塑性涤纶、锦纶等金属镀层织物与涤纶纤维絮片为主体原料,经复合加工而成的金属镀层复合絮片。
2规范性引用文件
下列文件中的内容通过文中的规范性引用而构成本文件必不可少的条款。其中,注日期的引用文件,仅该日期对应的版本适用于本文件;不注日期的引用文件,其最新版本(包括所有的修改单)适用于本文件。
GB/T2910(所有部分)纺织品定量化学分析GB/T4666
GB/T5453
GB/T8170
GB/T11048
GB/T12704.1
GB18383
GB18401
纺织品织物长度和幅宽的测定
织物透气性的测定
纺织品
数值修约规则与极限数值的表示和判定纺织品生理舒适性稳定条件下热阻和湿阻的测定(蒸发热板法)纺织品织物透湿性试验方法第1部分:吸湿法絮用纤维制品通用技术要求
国家纺织产品基本安全技术规范第1部分:单位面积质量的测定
GB/T24218.1纺织品非织造布试验方法GB/T24218.2纺织品非织造布试验方法第2部分:厚度的测定GB/T24218.3纺织品非织造布试验方法去第3部分:断裂强力和断裂伸长率的测定(条样法)GB/T
纺织品纤维含量的标识
FZ/T01057(所有部分)纺织纤维鉴别试验方法FZ/T
絮片耐洗涤性能试验方法
3术语和定义
下列术语和定义适用于本文件。3.1
金属镀层织物
fabriccoatedmetalfiln
金属以原子形式沉降在织物表面,形成一层金属膜的功能性织物。3.2
wadding composed of coated metal film金属镀层复合絮片
在纤维絮片上通过衍缝、黏合等方式,与金属镀层织物复合的保温材料。FZ/T 64002—2021
4产品分类
金属镀层复合絮片按织物原料,可分为涤纶、锦纶等金属镀层复合絮片。5技术要求
5.1分等规定
5.1.1产品的评等分合格品与不合格品,低于合格品的为不合格品。5.1.2产品的评等分为理化性能和外观质量两个方面。理化性能包括纤维含量偏差、厚度偏差率、单位面积质量偏差率、断裂强力、热阻、透气率、透湿率、耐久洗涤次数、安全性能。外观质量包括幅宽偏差率、局部性疵点、散布性疵点、每卷允许拼件数和段数。5.1.3产品的理化性能按批评等,外观质量按卷评等,综合评等以其中最低的等级评定。5.2理化性能
产品的安全性能应符合GB18383、GB18401产品的理化性能应符合表1规定。5.2.2
的规定。
表1理化性能分等规定
纤维含量偏差/%
厚度偏差率/%
单位面积质量偏差率/%
断裂强力/N
热阻/(m2·K/W)
透气率/(mm/s)
透湿率/[g/(m2·24h)]]
耐久洗涤次数/次bZxz.net
絮层纤维
镀层织物
100g/m2~200
g/m2~200
注1:单位面积质量在70g/m2及以下的断裂强力,按贸易双方协议商定。注2:含油率按贸易双方协议商定合格品
按GB/T29862要求考核
—10.0~+10.0
—8. 0~+8. 0
7.0~+7.0
6.0~+6.0
≥180 N
≥70 N
≥100
≥4500
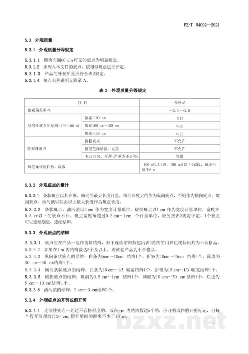
≥15,镀金属织物和絮片不分层5.3外观质量
5.3.1外观质量分等规定
5.3.1.1距离布面60cm可见的疵点为明显疵点。5.3.1.2未列入本文件的疵点,按相似疵点进行评定。5.3.1.3产品的外观质量应符合表2规定。5.3.1.4疵点名称说明见附录A。表2外观质量分等规定
幅宽偏差率/%
幅宽<100cm
局部性疵点的结辨辫/(个/100m)散布性疵点
每卷允许拼件数、段数
5.3.2外观症点的量计
幅宽100cm~150cm
幅宽>150cm
拼搭疵点
镀层色泽暗淡、发黑
絮片分层、厚薄(严重为不合格)FZ/T 64002—2021
合格品
-2.0~+2.0
不允许
不允许
100m以上3段,100m及以下为2段,每段不低于6m
5.3.2.1条状疵点以其在纵、横向的最大长度计量,纵向长度大的作为纵向疵点,否则作为横向疵点;破损疵点、油污渍以其面积上最大长度作为症疵点长度。5.3.2.2条状疵点、油污渍以2cm作为宽度计量单位,破损疵点以1cm作为宽度计量单位,宽度在0.5cm以下的疵点不计。疵点宽度每超过0.5cm~1cm个计量单位,应另按表2规定评定。1个疵点可以连续划定,连续结辫。
5.3.3外观疵点的结辫
5.3.3.1疵点应在产品一边作明显结辨,对于连续结辫数超出表2范围的用异色线标出判为不合格品。如果在1m内结辫数达5个及以上,则该卷产品为不合格品。5.3.3.23
5.3.3.3纵向条状疵点的结辫:白条为5cm~10cm结辫1个,折皱为10cm~15cm结辫1个,露边为30cm~50cm结辩1个。
5.3.3.4横向条状疵点的结辫:白条为10cm~1/5幅宽结辫1个,折皱为15cm~1/3幅宽结辫1个。5.3.3.5破损疵点的结辫:破洞为0.5cm~1cm结辩1个,刺破为10cm~30cm结辫1个,烂边为5cm~10cm结辫1个。
5.3.3.6油污渍的结辫:2cm~3cm结辫1个。5.3.4外观症点的开剪或假开剪
5.3.4.1连续性疵点一处达不合格程度的,或在1m内结辩数达5个的,应开剪或作假开剪标记,但每个假开剪须放尺20cm,假开剪间的距离不少于10m。FZ/T
64002—2021
5.3.4.2合格品允许假开剪3处/50m。5.3.4.3长度超过15cm的破洞、油污必须开剪,不允许作假开剪。6试验和检验方法
6.1纤维含量按GB/T2910、FZ/T01057执行。6.2厚度按GB/T24218.2执行,厚度偏差率计算按式(1),计算结果按GB/T8170修约至小数点后一位。
h, —ha
式中:
厚度偏差率,%;
厚度实测值,单位为毫米(mm)
厚度标准值,单位为毫米(mm)。.()
6.3单位面积质量按GB/T24218.1执行,单位面积质量偏差率计算按式(2),计算结果按GB/T8170修约至小数点后一位。
G=ml=mo×100
式中:
单位面积质量偏差率,%;
单位面积质量实测值,单位为克每平方米(g/m2);单位面积质量标准值,单位为克每平方米(g/m2)。6.4断裂强力按GB/T24218.3执行。6.5热阻按GB/T11048执行。
6.6透气率按GB/T5453执行。
6.7透湿率按GB/T12704.1执行。6.8耐久洗涤次数按FZ/T60014执行。6.9
幅宽按GB/T4666执行,幅宽偏差率计算按式(3),计算结果按GB/T8170修约至小数点后一位。Li-L×100
式中:
幅宽偏差率,%
幅宽实测值,单位为米(m);
幅宽标准值,单位为米(m)。
6.10外观疵点检验采用验布机或产品平摊在桌面上进行,灯光照度为4001x~6001x。检验时,金属镀层应朝向检验者,即检验镀层一面。7检验规则
7.1分批、取样规定
7.1.1分批规定:每批产品必须是原料配比、工艺条件和规格相同连续生产的产品组成。7.1.2取样规定:每批产品随机抽取供理化性能指标检验的试样长2.5m的全幅样品,在离卷头3m以上部位剪取,样品上不能有影响试验结果的疵点。7.2检验、验收
FZ/T64002—2021
7.2.1交货时,供货方根据产品评等检验结果,出具产品检验合格证。收货方应在15天内及时进行验收,并将验收结果及时通知供货方,如收货方不验收,应按供货方检验结果收货。7.2.2检验时,理化性能试验从该批产品中按交货量的2%3%随机取样,试样不得少于2卷,以各卷试验的平均值为最终结果,每块样品的检验结果均符合产品标准要求的作全批合格。外观质量检验抽取该批产品交货量的10%~15%进行检验,试样不得少于5卷,逐卷检验,如不符合产品超过8%,则该批产品外观质量为不合格。
7.2.3对产品质量有争议时,双方可会同复验或提请仲裁检验机构进行复验,以复验结果为最终结果。8包装、标志、运输和贮存
8.1包装、标志
8.1.1产品包装应保证产品不破损、不散落、不沾污,通常可以塑料薄膜为内包装,以塑料编织袋、麻袋或硬纸箱等为外包装,需长途运输时要捆扎牢固,8.1.2每卷产品内附产品铭牌,内容包括:产品名称、规格、等级、卷长、产品执行标准、生产企业名称和地址、生产日期、检验责任章、二维码或条码等。8.1.3每个包装明显位置须附产品名称、规格、等级、卷长、产品标准编号、生产企业名称和地址、生产日期、毛重、二维码或条码等。8.2运输和贮存
8.2.1产品在运输、贮存中,不得重压、沾污、受潮、直立。8.2.2产品应放置于通风、干燥处,注意防潮、防火。FZ/T64002—2021
(规范性)
疵点名称的说明
白条:未镀上金属的条痕或呈明显透光的金属层脱落。折皱:金属镀层及载体或絮片呈三层及以上折叠状皱条露边:产品边缘中,金属镀层织物没有完全覆盖絮片,絮片外露,A.4
破洞:复合材料的某些结构呈透孔或未透通的洞穴状。A.5
刺破:由于刺针异常(如断针、毛刺等)造成的金属镀层织物刺孔拉裂,呈连续或断续破损烂边:金属镀层织物边缘破损。拼搭疵点:金属镀层织物或絮片在拼搭时造成的局部不良厚薄段:复合材料厚度呈段厚、段薄,但在每个厚段或薄段内厚度均匀良好。A.8
厚度不匀:复合材料的厚度呈凹凸不匀状态。分层:产品中复合结构间复合不良,造成结构分离现象散布性疵点:局部性疵点散布全卷,或不易于计量的疵点(如镀层不良、脱落、色差、厚薄不匀等)。A.11
小提示:此标准内容仅展示完整标准里的部分截取内容,若需要完整标准请到上方自行免费下载完整标准文档。
中华人民共和国纺织行业标准
FZ/T64002—2021
代替FZ/T64002—2011
复合保温材料
金属镀层复合絮片
Composed thermal insulation materialwadding composed of coated metal film2021-04-19发布
中华人民共和国工业和信息化部发布
2021-07-01 实施
FZ/T64002—2021
本文件按照GB/T1.1一2020《标准化工作导则第1部分:标准化文件的结构和起草规则》的规定起草。
本文件代替FZ/T64002—2011《复合保温材料金属涂层复合絮片》,与FZ/T64002—2011相比,主要技术变化如下:
文件名称调整为《复合保温材料金属镀层复合絮片》;一调整了分等规定(见5.1);
提升了断裂强力、热阻考核指标,调整了单位面积质量偏差率、透气率、透湿率、耐久洗涤次数考核指标(见表1);
一提升了散布性疵点要求,调整了局部性疵点、幅宽偏差率、每卷允许拼件数、段数考核要求(见表2);
一将原文件检验条件归入第6章试验方法(见6.10,2011年版的5.3.1)。删除原附录A,原附录B调整为附录A。请注意本文件的某些内容可能涉及专利。本文件的发布机构不承担识别专利的责任,本文件由中国纺织工业联合会提出。本文件由全国纺织品标准化技术委员会棉纺织品分技术委员会(SAC/TC209/SC10)归口。本文件起草单位:天诺光电材料股份有限公司、浙江中超新材料股份有限公司、中国产业用纺织品行业协会、上海市纺织工业技术监督所。本文件主要起草人:朱焰焰、李智慧、沈明荣、李桂梅、张宝庆、丁伟。本文件及其所代替文件的历次版本发布情况为:-FZ/T64002—1993、FZ/T64002—2011。I
1范围
复合保温材料金属镀层复合絮片FZ/T64002—2021
本文件规定了复合保温材料一一金属镀层复合察片的术语和定义、产品分类、技术要求、试验和检验方法、检验规则、包装、标志、运输和贮存。本文件适用于以热塑性涤纶、锦纶等金属镀层织物与涤纶纤维絮片为主体原料,经复合加工而成的金属镀层复合絮片。
2规范性引用文件
下列文件中的内容通过文中的规范性引用而构成本文件必不可少的条款。其中,注日期的引用文件,仅该日期对应的版本适用于本文件;不注日期的引用文件,其最新版本(包括所有的修改单)适用于本文件。
GB/T2910(所有部分)纺织品定量化学分析GB/T4666
GB/T5453
GB/T8170
GB/T11048
GB/T12704.1
GB18383
GB18401
纺织品织物长度和幅宽的测定
织物透气性的测定
纺织品
数值修约规则与极限数值的表示和判定纺织品生理舒适性稳定条件下热阻和湿阻的测定(蒸发热板法)纺织品织物透湿性试验方法第1部分:吸湿法絮用纤维制品通用技术要求
国家纺织产品基本安全技术规范第1部分:单位面积质量的测定
GB/T24218.1纺织品非织造布试验方法GB/T24218.2纺织品非织造布试验方法第2部分:厚度的测定GB/T24218.3纺织品非织造布试验方法去第3部分:断裂强力和断裂伸长率的测定(条样法)GB/T
纺织品纤维含量的标识
FZ/T01057(所有部分)纺织纤维鉴别试验方法FZ/T
絮片耐洗涤性能试验方法
3术语和定义
下列术语和定义适用于本文件。3.1
金属镀层织物
fabriccoatedmetalfiln
金属以原子形式沉降在织物表面,形成一层金属膜的功能性织物。3.2
wadding composed of coated metal film金属镀层复合絮片
在纤维絮片上通过衍缝、黏合等方式,与金属镀层织物复合的保温材料。FZ/T 64002—2021
4产品分类
金属镀层复合絮片按织物原料,可分为涤纶、锦纶等金属镀层复合絮片。5技术要求
5.1分等规定
5.1.1产品的评等分合格品与不合格品,低于合格品的为不合格品。5.1.2产品的评等分为理化性能和外观质量两个方面。理化性能包括纤维含量偏差、厚度偏差率、单位面积质量偏差率、断裂强力、热阻、透气率、透湿率、耐久洗涤次数、安全性能。外观质量包括幅宽偏差率、局部性疵点、散布性疵点、每卷允许拼件数和段数。5.1.3产品的理化性能按批评等,外观质量按卷评等,综合评等以其中最低的等级评定。5.2理化性能
产品的安全性能应符合GB18383、GB18401产品的理化性能应符合表1规定。5.2.2
的规定。
表1理化性能分等规定
纤维含量偏差/%
厚度偏差率/%
单位面积质量偏差率/%
断裂强力/N
热阻/(m2·K/W)
透气率/(mm/s)
透湿率/[g/(m2·24h)]]
耐久洗涤次数/次bZxz.net
絮层纤维
镀层织物
100g/m2~200
g/m2~200
注1:单位面积质量在70g/m2及以下的断裂强力,按贸易双方协议商定。注2:含油率按贸易双方协议商定合格品
按GB/T29862要求考核
—10.0~+10.0
—8. 0~+8. 0
7.0~+7.0
6.0~+6.0
≥180 N
≥70 N
≥100
≥4500
≥15,镀金属织物和絮片不分层5.3外观质量
5.3.1外观质量分等规定
5.3.1.1距离布面60cm可见的疵点为明显疵点。5.3.1.2未列入本文件的疵点,按相似疵点进行评定。5.3.1.3产品的外观质量应符合表2规定。5.3.1.4疵点名称说明见附录A。表2外观质量分等规定
幅宽偏差率/%
幅宽<100cm
局部性疵点的结辨辫/(个/100m)散布性疵点
每卷允许拼件数、段数
5.3.2外观症点的量计
幅宽100cm~150cm
幅宽>150cm
拼搭疵点
镀层色泽暗淡、发黑
絮片分层、厚薄(严重为不合格)FZ/T 64002—2021
合格品
-2.0~+2.0
不允许
不允许
100m以上3段,100m及以下为2段,每段不低于6m
5.3.2.1条状疵点以其在纵、横向的最大长度计量,纵向长度大的作为纵向疵点,否则作为横向疵点;破损疵点、油污渍以其面积上最大长度作为症疵点长度。5.3.2.2条状疵点、油污渍以2cm作为宽度计量单位,破损疵点以1cm作为宽度计量单位,宽度在0.5cm以下的疵点不计。疵点宽度每超过0.5cm~1cm个计量单位,应另按表2规定评定。1个疵点可以连续划定,连续结辫。
5.3.3外观疵点的结辫
5.3.3.1疵点应在产品一边作明显结辨,对于连续结辫数超出表2范围的用异色线标出判为不合格品。如果在1m内结辫数达5个及以上,则该卷产品为不合格品。5.3.3.23
5.3.3.3纵向条状疵点的结辫:白条为5cm~10cm结辫1个,折皱为10cm~15cm结辫1个,露边为30cm~50cm结辩1个。
5.3.3.4横向条状疵点的结辫:白条为10cm~1/5幅宽结辫1个,折皱为15cm~1/3幅宽结辫1个。5.3.3.5破损疵点的结辫:破洞为0.5cm~1cm结辩1个,刺破为10cm~30cm结辫1个,烂边为5cm~10cm结辫1个。
5.3.3.6油污渍的结辫:2cm~3cm结辫1个。5.3.4外观症点的开剪或假开剪
5.3.4.1连续性疵点一处达不合格程度的,或在1m内结辩数达5个的,应开剪或作假开剪标记,但每个假开剪须放尺20cm,假开剪间的距离不少于10m。FZ/T
64002—2021
5.3.4.2合格品允许假开剪3处/50m。5.3.4.3长度超过15cm的破洞、油污必须开剪,不允许作假开剪。6试验和检验方法
6.1纤维含量按GB/T2910、FZ/T01057执行。6.2厚度按GB/T24218.2执行,厚度偏差率计算按式(1),计算结果按GB/T8170修约至小数点后一位。
h, —ha
式中:
厚度偏差率,%;
厚度实测值,单位为毫米(mm)
厚度标准值,单位为毫米(mm)。.()
6.3单位面积质量按GB/T24218.1执行,单位面积质量偏差率计算按式(2),计算结果按GB/T8170修约至小数点后一位。
G=ml=mo×100
式中:
单位面积质量偏差率,%;
单位面积质量实测值,单位为克每平方米(g/m2);单位面积质量标准值,单位为克每平方米(g/m2)。6.4断裂强力按GB/T24218.3执行。6.5热阻按GB/T11048执行。
6.6透气率按GB/T5453执行。
6.7透湿率按GB/T12704.1执行。6.8耐久洗涤次数按FZ/T60014执行。6.9
幅宽按GB/T4666执行,幅宽偏差率计算按式(3),计算结果按GB/T8170修约至小数点后一位。Li-L×100
式中:
幅宽偏差率,%
幅宽实测值,单位为米(m);
幅宽标准值,单位为米(m)。
6.10外观疵点检验采用验布机或产品平摊在桌面上进行,灯光照度为4001x~6001x。检验时,金属镀层应朝向检验者,即检验镀层一面。7检验规则
7.1分批、取样规定
7.1.1分批规定:每批产品必须是原料配比、工艺条件和规格相同连续生产的产品组成。7.1.2取样规定:每批产品随机抽取供理化性能指标检验的试样长2.5m的全幅样品,在离卷头3m以上部位剪取,样品上不能有影响试验结果的疵点。7.2检验、验收
FZ/T64002—2021
7.2.1交货时,供货方根据产品评等检验结果,出具产品检验合格证。收货方应在15天内及时进行验收,并将验收结果及时通知供货方,如收货方不验收,应按供货方检验结果收货。7.2.2检验时,理化性能试验从该批产品中按交货量的2%3%随机取样,试样不得少于2卷,以各卷试验的平均值为最终结果,每块样品的检验结果均符合产品标准要求的作全批合格。外观质量检验抽取该批产品交货量的10%~15%进行检验,试样不得少于5卷,逐卷检验,如不符合产品超过8%,则该批产品外观质量为不合格。
7.2.3对产品质量有争议时,双方可会同复验或提请仲裁检验机构进行复验,以复验结果为最终结果。8包装、标志、运输和贮存
8.1包装、标志
8.1.1产品包装应保证产品不破损、不散落、不沾污,通常可以塑料薄膜为内包装,以塑料编织袋、麻袋或硬纸箱等为外包装,需长途运输时要捆扎牢固,8.1.2每卷产品内附产品铭牌,内容包括:产品名称、规格、等级、卷长、产品执行标准、生产企业名称和地址、生产日期、检验责任章、二维码或条码等。8.1.3每个包装明显位置须附产品名称、规格、等级、卷长、产品标准编号、生产企业名称和地址、生产日期、毛重、二维码或条码等。8.2运输和贮存
8.2.1产品在运输、贮存中,不得重压、沾污、受潮、直立。8.2.2产品应放置于通风、干燥处,注意防潮、防火。FZ/T64002—2021
(规范性)
疵点名称的说明
白条:未镀上金属的条痕或呈明显透光的金属层脱落。折皱:金属镀层及载体或絮片呈三层及以上折叠状皱条露边:产品边缘中,金属镀层织物没有完全覆盖絮片,絮片外露,A.4
破洞:复合材料的某些结构呈透孔或未透通的洞穴状。A.5
刺破:由于刺针异常(如断针、毛刺等)造成的金属镀层织物刺孔拉裂,呈连续或断续破损烂边:金属镀层织物边缘破损。拼搭疵点:金属镀层织物或絮片在拼搭时造成的局部不良厚薄段:复合材料厚度呈段厚、段薄,但在每个厚段或薄段内厚度均匀良好。A.8
厚度不匀:复合材料的厚度呈凹凸不匀状态。分层:产品中复合结构间复合不良,造成结构分离现象散布性疵点:局部性疵点散布全卷,或不易于计量的疵点(如镀层不良、脱落、色差、厚薄不匀等)。A.11
小提示:此标准内容仅展示完整标准里的部分截取内容,若需要完整标准请到上方自行免费下载完整标准文档。
标准图片预览:





- 其它标准
- 热门标准
- 其他行业标准
- CECS353-2013 生态格网结构技术规程
- HG/T3663-2014 胶鞋抗菌性能试验方法
- JB/T11313-2012 电袋复合除尘器用旁路阀
- SH/T3022-2011 石油化工设备和管道涂料防腐蚀设计规范
- FZ/T14020-2020 涂料染色水洗棉布
- QJLPK0001S-2016 吉林普康农业有限公司 胚芽米
- QB/T2289.4-2012 园艺工具 剪枝剪
- JB/T9678-2012 盘形悬式绝缘子用钢化玻璃绝缘件外观质量
- JB/T9123-2010 印刷机械 热熔胶订包封皮机
- YS/T349.4-2010 硫化钴精矿化学分析方法 第4部分:二氧化硅量的测定 氟硅酸钾容量法
- FZ/T72013-2022 服用经编间隔织物
- QDLBG0001S-2016 吉林绿波中药药业有限公司 桦褐孔菌茶
- QB/T1097-2010 钢制文件柜
- JB/T5332.4-2011 额定电压3.6/6kV及以下电动潜油泵电缆 第4部分:电动潜油泵圆形电力电缆
- QB/T1586.2-2010 箱包五金配件 箱走轮
- 行业新闻
请牢记:“bzxz.net”即是“标准下载”四个汉字汉语拼音首字母与国际顶级域名“.net”的组合。 ©2025 标准下载网 www.bzxz.net 本站邮件:bzxznet@163.com
网站备案号:湘ICP备2025141790号-2
网站备案号:湘ICP备2025141790号-2