- 您的位置:
- 标准下载网 >>
- 标准分类 >>
- 其他行业标准 >>
- FZ/T 71007-2017粗梳牦牛绒针织绒线
标准号:
FZ/T 71007-2017
标准名称:
粗梳牦牛绒针织绒线
标准类别:
其他行业标准
英文名称:
Wollen yak hair knitting yarn标准状态:
现行-
发布日期:
2017-11-07 -
实施日期:
2018-04-01 出版语种:
简体中文下载格式:
.pdf .zip
替代情况:
替代FZ/T 71007-1999
点击下载
标准简介:
本标准规定了粗梳牦牛绒针织绒线的技术要求、试验方法、检验及验收规则、包装、标志。
本标准适用于鉴定粗梳牦牛绒针织绒线和含牦牛绒30%及以上的牦牛绒混纺针织绒线的品质。
部分标准内容:
ICS59.080.20
中华人民共和国纺织行业标准
FZ/T71007—2017此内容来自标准下载网
代替FZ/T71007—1999
粗梳耗牛绒针织绒线
Wollenyakhairknittingyarn
2017-11-07发布
中华人民共和国工业和信息化部发布
2018-04-01实施
本标准按照GB/T1.1一2009给出的规则起草,FZ/T71007—2017
本标准是对FZ/T71007一1999《粗梳耗牛绒针织绒线》的修订,与FZ/T71007一1999相比,主要技术变化如下:
-调整了规范性引用文件;
---增加了安全性要求应符合GB18401的规定;一分等改为优等品、一等品、合格品物理指标评等主要修改内容有:a)纤维含量改为按GB/T29862标准执行;将单根纱线平均断裂强力改为单根纱线平均断裂强度并列人表1;b)
增加了含油脂率合格品考核要求;d)删除了原表1中的注1。
染色牢度评等主要修改内容有:取消“优、一等品允许有一项低半级;凡有三项低于半级者或有一项低于一级、一项低于半a)
级者降为二等品;凡低于二等品者降为等外品”的规定;增加合格品指标要求;
增加耐汗渍(酸性)、耐干洗指标;c)
耐光深色产品一等品要求由3-4级改为4级;d)
耐洗、耐汗渍、耐水、耐干洗色泽变化、贴衬沾色修改为变色、沾色,并调整相应考核指标:耐干摩擦优等品由3-4级改4级、一等品由3级改为3-4(深色3级)。f)
试验方法主要修改内容有:
增加安全性要求检验方法;
耐汗渍试验改为使用两种方法(酸液、碱液);b)
c)物理指标抽样次数改为按FZ/T71002执行。-增加验收规则章节。
取消原附录A耗牛绒纤维含量的相关规定,色差改为不得低于4级,并将附录B内容放人附录A。
删除附录C。
本标准由中国纺织工业联合会提出。本标准由全国纺织品标准化技术委员会毛纺织品分会(SAC/TC209/SC3)归口。本标准起草单位:北京毛纺织科学研究所检验中心、浙江博泰纺织有限公司、北京雪莲集团有限公司、深圳市计量质量检测研究院。本标准主要起草人:考宾、石勇、赵俊杰、陈东军、范晓琴、李雅芳。本标准所代替标准的历次版本发布情况为:FZ/T71007—1999。
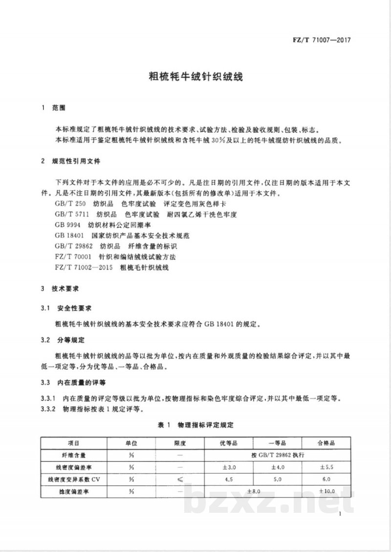
1范围
粗梳耗牛绒针织绒线
FZ/T71007—2017
本标准规定了粗梳耗牛绒针织绒线的技术要求、试验方法、检验及验收规则、包装、标志。本标准适用于鉴定粗梳耗牛绒针织绒线和含耗牛绒30%及以上的耗牛绒混纺针织绒线的品质。2规范性引用文件
下列文件对于本文件的应用是必不可少的。凡是注日期的引用文件,仅注日期的版本适用于本文件。凡是不注日期的引用文件,其最新版本(包括所有的修改单)适用于本文件。GB/T250纺织品色牢度试验评定变色用灰色样卡GB/T5711纺织品色牢度试验耐四氯乙烯干洗色牢度GB9994纺织材料公定回潮率
GB18401国家纺织产品基本安全技术规范GB/T29862
纺织品纤维含量的标识
FZ/T70001
针织和编结绒线试验方法
FZ/T71002—2015粗梳毛针织绒线3技术要求
3.1安全性要求
粗梳耗牛绒针织绒线的基本安全技术要求应符合GB18401的规定。3.2分等规定
粗梳耗牛绒针织绒线的品等以批为单位,按内在质量和外观质量的检验结果综合评定,并以其中最低一项定等,分为优等品、一等品、合格品。3.3内在质量的评等
3.3.1内在质量的评定等级以批为单位,按物理指标和染色牢度综合评定,并以其中最低一项定等。物理指标按表1规定评等。
表1物理指标评定规定
纤维含量
线密度偏差率
线密度变异系数CV
抢度偏差率
优等品
一等品
按GB/T29862执行
合格品
FZ/T71007—2017
格度变异系数CV
单根纱线断裂强度
强力变异系数
含油脂率
cN/tex
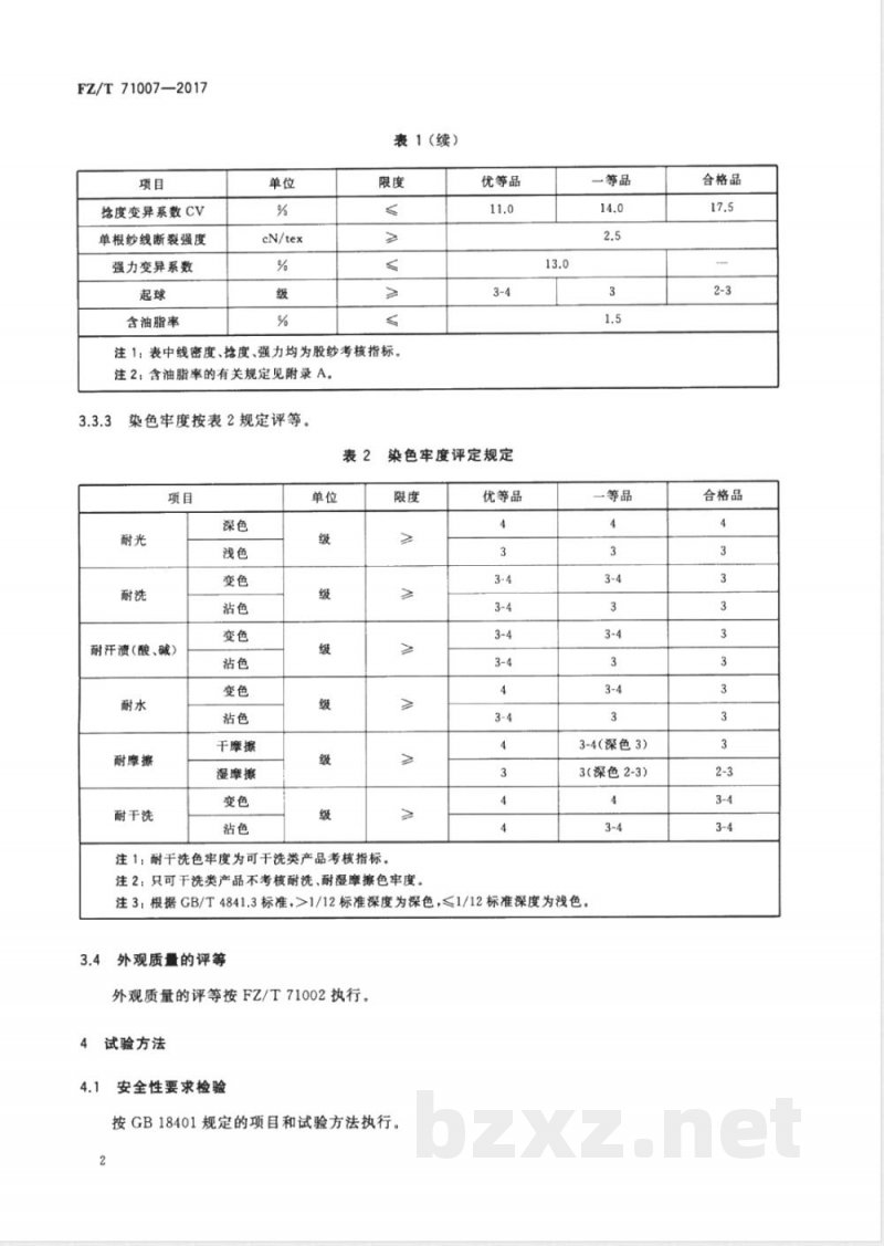
表1(续)
注1:表中线密度、拾度、强力均为股纱考核指标。注2:含油脂率的有关规定见附录A。3.3.3
染色牢度按表2规定评等。
耐汗渍(酸、碱)
耐摩擦
耐干洗
干摩擦
湿摩擦
优等品
染色牢度评定规定
注1:耐干洗色牢度为可干洗类产品考核指标。注2:只可干洗类产品不考核耐洗、耐湿摩擦色牢度。优等品
一等品
一等品
3-4(深色3)
3(深色2-3)
注3:根据GB/T4841.3标准,>1/12标准深度为深色,≤1/12标准深度为浅色。3.4
外观质量的评等
外观质量的评等按FZ/T71002执行。4试验方法
安全性要求检验
按GB18401规定的项目和试验方法执行。2
合格品
合格品
内在质量检验
各单项试验方法按FZ/T70001执行,其中耐干洗按GB/T5711执行。检验及验收规则
按FZ/T71002执行。
包装、标志
按FZ/T71002执行。
7其他
供需双方另有要求,可按合约规定执行。FZ/T71007—2017
FZ/T71007—2017
附录A
(规范性附录)
几项补充规定
色差按照GB/T250标准要求与封样进行对照评定,色差不得低于4级A.1
粗梳耗牛绒针织绒线考核洗后含油率,优等品、一等品和合格品考核指标为≤1.5%,当实际含油A.2
脂率超过规定含油脂率(3%)时,按式(A.1)折公量:m,×(1+R。)
×[1+a。-a,)]
式中:
公定质量,单位为千克(kg);实际质量,单位为千克(kg);公定回潮率,%;
实际回潮率,%;
规定含油脂率,%;
实际含油脂率,%。
纺织材料公定回潮率按GB9994执行。A.3
外观疵点说明及量计方法按FZ/T710022-2015中的附录B执行。
.........( A.1 )
小提示:此标准内容仅展示完整标准里的部分截取内容,若需要完整标准请到上方自行免费下载完整标准文档。
中华人民共和国纺织行业标准
FZ/T71007—2017此内容来自标准下载网
代替FZ/T71007—1999
粗梳耗牛绒针织绒线
Wollenyakhairknittingyarn
2017-11-07发布
中华人民共和国工业和信息化部发布
2018-04-01实施
本标准按照GB/T1.1一2009给出的规则起草,FZ/T71007—2017
本标准是对FZ/T71007一1999《粗梳耗牛绒针织绒线》的修订,与FZ/T71007一1999相比,主要技术变化如下:
-调整了规范性引用文件;
---增加了安全性要求应符合GB18401的规定;一分等改为优等品、一等品、合格品物理指标评等主要修改内容有:a)纤维含量改为按GB/T29862标准执行;将单根纱线平均断裂强力改为单根纱线平均断裂强度并列人表1;b)
增加了含油脂率合格品考核要求;d)删除了原表1中的注1。
染色牢度评等主要修改内容有:取消“优、一等品允许有一项低半级;凡有三项低于半级者或有一项低于一级、一项低于半a)
级者降为二等品;凡低于二等品者降为等外品”的规定;增加合格品指标要求;
增加耐汗渍(酸性)、耐干洗指标;c)
耐光深色产品一等品要求由3-4级改为4级;d)
耐洗、耐汗渍、耐水、耐干洗色泽变化、贴衬沾色修改为变色、沾色,并调整相应考核指标:耐干摩擦优等品由3-4级改4级、一等品由3级改为3-4(深色3级)。f)
试验方法主要修改内容有:
增加安全性要求检验方法;
耐汗渍试验改为使用两种方法(酸液、碱液);b)
c)物理指标抽样次数改为按FZ/T71002执行。-增加验收规则章节。
取消原附录A耗牛绒纤维含量的相关规定,色差改为不得低于4级,并将附录B内容放人附录A。
删除附录C。
本标准由中国纺织工业联合会提出。本标准由全国纺织品标准化技术委员会毛纺织品分会(SAC/TC209/SC3)归口。本标准起草单位:北京毛纺织科学研究所检验中心、浙江博泰纺织有限公司、北京雪莲集团有限公司、深圳市计量质量检测研究院。本标准主要起草人:考宾、石勇、赵俊杰、陈东军、范晓琴、李雅芳。本标准所代替标准的历次版本发布情况为:FZ/T71007—1999。
1范围
粗梳耗牛绒针织绒线
FZ/T71007—2017
本标准规定了粗梳耗牛绒针织绒线的技术要求、试验方法、检验及验收规则、包装、标志。本标准适用于鉴定粗梳耗牛绒针织绒线和含耗牛绒30%及以上的耗牛绒混纺针织绒线的品质。2规范性引用文件
下列文件对于本文件的应用是必不可少的。凡是注日期的引用文件,仅注日期的版本适用于本文件。凡是不注日期的引用文件,其最新版本(包括所有的修改单)适用于本文件。GB/T250纺织品色牢度试验评定变色用灰色样卡GB/T5711纺织品色牢度试验耐四氯乙烯干洗色牢度GB9994纺织材料公定回潮率
GB18401国家纺织产品基本安全技术规范GB/T29862
纺织品纤维含量的标识
FZ/T70001
针织和编结绒线试验方法
FZ/T71002—2015粗梳毛针织绒线3技术要求
3.1安全性要求
粗梳耗牛绒针织绒线的基本安全技术要求应符合GB18401的规定。3.2分等规定
粗梳耗牛绒针织绒线的品等以批为单位,按内在质量和外观质量的检验结果综合评定,并以其中最低一项定等,分为优等品、一等品、合格品。3.3内在质量的评等
3.3.1内在质量的评定等级以批为单位,按物理指标和染色牢度综合评定,并以其中最低一项定等。物理指标按表1规定评等。
表1物理指标评定规定
纤维含量
线密度偏差率
线密度变异系数CV
抢度偏差率
优等品
一等品
按GB/T29862执行
合格品
FZ/T71007—2017
格度变异系数CV
单根纱线断裂强度
强力变异系数
含油脂率
cN/tex
表1(续)
注1:表中线密度、拾度、强力均为股纱考核指标。注2:含油脂率的有关规定见附录A。3.3.3
染色牢度按表2规定评等。
耐汗渍(酸、碱)
耐摩擦
耐干洗
干摩擦
湿摩擦
优等品
染色牢度评定规定
注1:耐干洗色牢度为可干洗类产品考核指标。注2:只可干洗类产品不考核耐洗、耐湿摩擦色牢度。优等品
一等品
一等品
3-4(深色3)
3(深色2-3)
注3:根据GB/T4841.3标准,>1/12标准深度为深色,≤1/12标准深度为浅色。3.4
外观质量的评等
外观质量的评等按FZ/T71002执行。4试验方法
安全性要求检验
按GB18401规定的项目和试验方法执行。2
合格品
合格品
内在质量检验
各单项试验方法按FZ/T70001执行,其中耐干洗按GB/T5711执行。检验及验收规则
按FZ/T71002执行。
包装、标志
按FZ/T71002执行。
7其他
供需双方另有要求,可按合约规定执行。FZ/T71007—2017
FZ/T71007—2017
附录A
(规范性附录)
几项补充规定
色差按照GB/T250标准要求与封样进行对照评定,色差不得低于4级A.1
粗梳耗牛绒针织绒线考核洗后含油率,优等品、一等品和合格品考核指标为≤1.5%,当实际含油A.2
脂率超过规定含油脂率(3%)时,按式(A.1)折公量:m,×(1+R。)
×[1+a。-a,)]
式中:
公定质量,单位为千克(kg);实际质量,单位为千克(kg);公定回潮率,%;
实际回潮率,%;
规定含油脂率,%;
实际含油脂率,%。
纺织材料公定回潮率按GB9994执行。A.3
外观疵点说明及量计方法按FZ/T710022-2015中的附录B执行。
.........( A.1 )
小提示:此标准内容仅展示完整标准里的部分截取内容,若需要完整标准请到上方自行免费下载完整标准文档。
标准图片预览:





- 其它标准
- 上一篇: FZ/T 71006-2021山羊绒针织绒线
- 下一篇: 没有更多了
- 热门标准
- 其他行业标准
- QB/T4736-2014 手工羊毛地毯脱毛量试验方法
- YS/T227.7-2010 碲化学分析方法 第7部分:硫量的测定 电感耦合等离子体原子发射光谱法
- FZ/T12056-2017 对位芳纶(中长型)本色纱线
- YS/T1049-2015 异丁基黄原酸甲酸乙酯
- JB/T8972-2011 YA、YA-W、YA-WF1系列增安型三相异步电动机(机座号315~450)技术条件
- QB/T4645-2014 大茴香醛
- YS/T961-2014 空调与制冷设备用内螺纹铝包铜管
- YS/T990.17-2015 冰铜化学分析方法 第17部分:钴量的测定 原子吸收光谱法
- QB/T4845-2015 手动切纸机
- QB/T4578-2013 溶剂基喷绘墨水
- QX/T255-2015 供暖气象等级
- JB/T11120-2010 印刷机械 网版印刷紫外线光固机
- FZ/T01125-2014 纺织品 定量化学分析 壳聚糖纤维与某些其他纤维的混合物(胶体滴定法)
- HG/T2316-1992 硫磺悬浮剂
- FZ/T73068-2020 海藻纤维混纺针织服装
- 行业新闻
请牢记:“bzxz.net”即是“标准下载”四个汉字汉语拼音首字母与国际顶级域名“.net”的组合。 ©2025 标准下载网 www.bzxz.net 本站邮件:bzxznet@163.com
网站备案号:湘ICP备2025141790号-2
网站备案号:湘ICP备2025141790号-2