- 您的位置:
- 标准下载网 >>
- 标准分类 >>
- 其他行业标准 >>
- JB/T 20034-2004药用漩涡振动式筛分机
标准号:
JB/T 20034-2004
标准名称:
药用漩涡振动式筛分机
标准类别:
其他行业标准
英文名称:
Pharmaceutical eddy type vibration screening machine标准状态:
已作废-
发布日期:
2004-02-05 -
实施日期:
2004-06-01 -
作废日期:
2017-07-01 出版语种:
简体中文下载格式:
.pdf .zip
标准ICS号:
11.120.30中标分类号:
医药、卫生、劳动保护>>制药、安全机械与设备>>C91原料药加工机械与设备
部分标准内容:
ICS11.120.30
中华人民共和国制药机械行业标准JB 20034—2004
代替YY0098--1992
药用旋涡振动式筛分机
Pharmaceutical eddy type vibration screening machine2004-02-05发布
2004-06-01实施
国家发展和改革委员会发布
规范性引用文件
3术语和定义
分类和标记
5要求
试验方法
检验规则www.bzxz.net
标志、使用说明书、包装、运输和贮存8
一标准查询下载网
建筑321---
JB20034—2004
JB20034—2004
本标准是根据GB/T1.1一2000《标准化工作导则第1部分:标准的结构和编写规则》和GB/T1.2—2002《标准化工作导则第2部分:标准中规范性技术要素内容的确定方法》对YY0098—1992进行的修订。
本标准自实施之日起代替YY0098-1992。本标准中的有关技术内容做以下说明:a)对作废的引用标准做了修改,增添了引用标准的前言。b)根据制药机械产品型号编制法,对型号做了修改。删除了部分术语、符号和代号,保留了基本参数中无括号的优先数系。c
d)对原标准检验规则中的表2、表3、表4做了调整。e)电气安全性能要求根据新标准规定的内容执行。本标准由中国制药装备行业协会提出。本标准由制药装备行业标准化技术委员会归口。本标准起草单位:上海远东制药机械总厂。本标准主要起草人:林筱华、高云维。28
1范围
药用旋涡振动式筛分机
JB 20034--2004
本标准规定了药用旋涡振动式筛分机的术语和定义、分类和标记、要求、试验方法、检验规则和标志、使用说明书、包装、运输、贮存。本标准适用于药用旋涡振动式筛分机(以下简称旋振筛)。2规范性引用文件
下列文件中的条款通过本标准的引用而成为本标准的条款。凡是注日期的引用文件,其随后所有的修改单(不包括勘误的内容)或修订版均不适用于本标准,然而,鼓励根据本标准达成协议的各方研究是否可使用这些文件的最新版本。凡是不注日期的引用文件,其最新版本适用于本标准。GB/T191包装储运图示标志
GB/T321优先数和优先数系
GB5226.1一2002机械安全机械电气设备第1部分:通用技术条件GB/T9969.1工业产品使用说明书总则利用随机数殷子进行随机抽样的方法GB/T10111
工业玉米淀粉
GB/T12309
GB/T13306
机电产品包装通用技术条件
GB/T13384
GB/T16769金属切削机床噪声声压级测量方法JB/T7944
圆柱螺旋弹簧抽样检查
制药机械产品型号编制方法
YY/T0216
3术语和定义
下列术语和定义仅适用于本标准。3.1
筛下物minusmesh
装料量中通过筛子筛孔的部分。3.2
筛余物plusmesh
装料量中未通过筛子筛孔的部分。3.3
过筛率
meshratio
建筑321---标准查询下载网
JB20034—2004
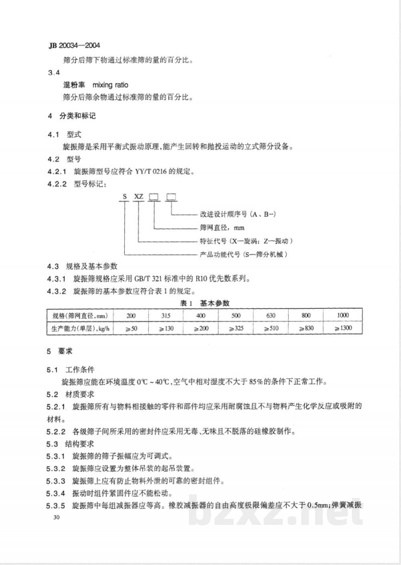
筛分后筛下物通过标准筛的量的百分比。3.4
混粉率mixingratio
筛分后筛余物通过标准筛的量的百分比。4分类和标记
4.1型式
旋振筛是采用平衡式振动原理,能产生回转和抛投运动的立式筛分设备。4.2型号
4.2.1旋振筛型号应符合YY/T0216的规定。4.2.2型号标记:
改进设计顺序号(A、B)
筛网直径,mm
特征代号(X一旋涡;Z一振动)产品功能代号(S-一筛分机械)4.3规格及基本参数
4.3.1旋振筛规格应采用GB/T321标准中的R10优先数系列。4.3.2旋振筛的基本参数应符合表1的规定。表1基本参数
规格(筛网直径,mm)
生产能力(单层),kg/h
5要求
5.1工作条件
≥130
≥200
≥325
≥510
≥830
旋振筛应能在环境温度0℃~40℃,空气中相对湿度不大于85%的条件下正常工作。5.2材质要求
≥1300
5.2.1,旋振筛所有与物料相接触的零件和部件均应采用耐腐蚀且不与物料产生化学反应或吸附的材料。
5.2.2各级筛子间所采用的密封件应采用无毒、无味且不脱落的硅橡胶制作。5.3结构要求
5.3.1旋振筛的筛子振幅应为可调式。5.3.2旋振筛应设置为整体吊装的起吊装置。5.3.3旋振筛上应有防止物料外泄的可靠的密封组件。5.3.4振动时组件紧固件应不能松动。5.3.5旋振筛中每组减振器应等高。橡胶减振器的自由高度极限偏差应不大于0.5mm;弹簧减振30
器的自由高度极限偏差应不大于1mm。5.3.6弹簧减振器的弹簧应符合JB/T7944中的有关规定。5.3.7筛网应牢固地固定在筛板上,不得出现波纹。5.3.8不锈钢筛框的表面粗糙度Ra值应不大于0.8um。5.4性能要求
5.4.1旋振筛工作时应平稳,无水平移动和纵向窜动。JB20034——2004
5.4.2旋振筛单层空载时的最大径向振幅应不小于4mm,额定振幅时应平稳,相对误差应不大于0.35mm,振动频率误差应小于±2%。5.4.3在额定工作电压时,振动频率的误差应不大于额定值的2%。5.4.4旋振筛在空载运动时的噪声应不大于80dB(A)。5.4.5旋振筛主轴承温升:空载运转时应不大于30℃;负载运转时应不大于35℃。5.4.6旋振筛主轴最高温度:空载运转时应不大于65℃;负载运转时应不大于70℃。5.4.7单层筛筛分后的筛下物的过筛率应不小于98%。5.4.8单层筛筛分后的筛余物的混粉率应不大于3%。5.5电气安全性能要求
5.5.1电气系统保护接地电路的连续性应符合GB5226.1一2002中19.2的规定。5.5.2电气系统的绝缘电阻应符合GB5226.1一2002中19.3的规定。5.5.3电气系统的耐压应符合CB5226.1--2002中19.4的规定。5.5.4电气系统的保护接地电路应符合CB5226.1一2002中8.2的规定。5.5.5电气系统的按钮应符合GB5226.1--2002中10.2的规定。5.5.6电气系统的指示灯和显示器应符合GB5226.1-2002中10.3的规定。5.5.7电气系统的配线应符合GB5226.1一2002中第14章的规定。5.5.8电气系统的标记、警告标志和项目代号应符合GB5226.1一2002中第17章的规定。5.6外观
5.6.1旋振筛不锈钢表面应平整、光滑,无明显划痕和凹陷。5.6.2油漆外表面的漆层应均匀、牢固,不得有明显的流痕,表面应无脱皮、裂纹、皱皮和气泡等缺陷。
6试验方法
6.1旋振筛中凡与物料接触的零件和部件及密封件采用的硅橡胶,应具有材质合格证明书。6.2生产能力检测
旋振筛在空载试验合格后,用筛孔内径$0.15mm(六号药筛)单筛,并用符合GB/T12309的玉米淀粉6kg进行生产能力测定,测定时间每次为10min,共测量三次,取其算术平均值,按式(1)计算生产能力。
Q=2含Q:(n =3: i=1,2.3...)
建筑321---标准查询下载网
JB20034~—2004
式中:
Q:—第i次测得的生产能力,kg/h。6.3结构要求检测
6.3.1通过偏心块以调整筛子振幅。6.3.2以目测法检验5.3.2、5.3.3和5.3.4的要求。6.3.3用高度尺测量旋振筛中的减振器的自由高度极限偏差。弹簧减振器中所使用的弹簧,按5.3.6中的规定。6.3.4
6.3.5用比较样块检测筛框的表面粗糙度。6.4性能要求检测
目测旋振筛的工作平稳性。
用振幅测量仪测定振动筛的最大径向振幅、振幅相对误差和振动频率误差。6.4.2
6.4.3用声级计按GB/T16769的有关规定测试旋振筛的空载噪声。6.4.4正常工作1h后,用误差小于1.5%的点温计测量旋振筛的主轴承温升和主轴最高温度。6.4.5旋振筛的过筛率用1.5kg的淀粉,$0.15mm的标准筛对筛分试验后的筛下物再进行筛分,共测量三次,取其算术平均值,按式(2)计算过筛率G。G=lP
×100%(n=3;i=1,2,3...)
式中:
P-第i次试验时装料中的筛下物;S;第i次筛分试验后的筛下物。
6.4.6旋振筛的混粉率用1.5kg的淀粉,p0.15mm的标准筛对筛分试验后的筛余物再进行筛分,共测量三次,取其算术平均值,按式(3)计算混粉率H。H=P
式中:
R;第i次筛分试验后的筛余物。
6.5电气安全性能试验
x100%(n=3;i=1,2,3...)
6.5.1电气系统的保护接地电路的连续性、绝缘电阻和耐压试验,应分别按GB5226.1--2002中19.2、19.3和19.4的规定进行。6.5.2电气系统的保护接地电路、按钮、指示灯和显示器、配线、标记、警告标志和项目代号,应分别按GB5226.1--2002中8.2、10.2、10.3、第14章和第17章的规定进行。6.6外观质量检测
以目视法检验旋振筛的外观质量。7检验规则
7.1每台旋振筛必须经制造单位检验部门检验合格后方能出厂。7.2旋振筛分出厂检验和型式检验。32
7.2.1出厂检验
7.2.1.1出厂产品必须按表2的规定逐台检验,合格的发给产品合格证。表2出厂检验项目
项目类别
一般性能
主要性能
检验项目
JB 20034—2004
表1,5.3.5,5.3.8,5.4.1,5.4.3,5.4.4,5.4.5,5.4.6,5.5.4,5.5.5,5.5.6,5.5.7, 5.5.8, 5.6
5.4.2,5.5.1,5.5.2,5.5.3
7.2.1.2旋振筛在检验过程中如发现不合格品时,充许退回修整并进行复验,仍不合格的则判定该产品为不合格品。
7.2.2型式检验
7.2.2.1型式检验按本标准的全部要求项目进行检验。7.2.2.2有下列情况之一时,应进行型式检验:a)新产品试制定型鉴定时;
b)产品的结构、材料、工艺有较大的改进时;c)长期停产2年后恢复生产时;d)质量认证或质量仲裁时。
7.2.2.3抽样检验:
型式检验的样机应从出厂检验合格的产品中按照GB/T10111规定的方法随机抽取10%(至少一台)进行检测。
7.2.2.4判定规则:
型式检验中若电气安全性能要求中电气系统保护接地电路的连续性、绝缘电阻、耐压、径向振幅、过筛率和混粉率有一项不合格,即判为不合格。其他项有一项不合格时,应加倍复测不合格项,仍不合格的则判为该产品型式检验不合格。8标志、使用说明书、包装、运输和贮存8.1每台旋振筛铭牌应固定在机上明显部位,铭牌的尺寸及技术要求应符合GB/T13306的有关规定。铭牌内容如下:
a)产品名称;
b)产品型号和规格;
c)生产能力、总功率、额定电压;d)制造厂名称;
e)产品编号和出厂日期;
f)产品标准编号。
8.2使用说明书
产品使用说明书应符合GB/T9969.1的有关规定。8.3包装标志
包装箱外壁的文字和标志应清晰,并有下列内容:33
建筑321---标准查询下载网
JB20034—2004
产品型号及名称;
到站、发站名;
收货单位及发货单位;
发货日期;
产品净重、毛重、体积:
产品出厂编号;
按GB/T191的规定在包装箱上印刷“向上”、“重心”、“禁止翻滚”、“由此起吊”等字样或标志。
8.4包装
8.4.1旋振筛的包装应符合GB/T13384的有关规定。8.4.2旋振筛包装箱内应附有下列文件:a)产品合格证;
b)产品使用说明书;
c)装箱单。
8.5运输
旋振筛在运输过程中,应牢固地固定在运输工具上,严禁翻滚、碰撞、挤压。8.6贮存
旋振筛装箱后,应存放在干燥、通风无腐蚀性气体的室内或有遮蔽的场所,不得露天存放。34
小提示:此标准内容仅展示完整标准里的部分截取内容,若需要完整标准请到上方自行免费下载完整标准文档。
中华人民共和国制药机械行业标准JB 20034—2004
代替YY0098--1992
药用旋涡振动式筛分机
Pharmaceutical eddy type vibration screening machine2004-02-05发布
2004-06-01实施
国家发展和改革委员会发布
规范性引用文件
3术语和定义
分类和标记
5要求
试验方法
检验规则www.bzxz.net
标志、使用说明书、包装、运输和贮存8
一标准查询下载网
建筑321---
JB20034—2004
JB20034—2004
本标准是根据GB/T1.1一2000《标准化工作导则第1部分:标准的结构和编写规则》和GB/T1.2—2002《标准化工作导则第2部分:标准中规范性技术要素内容的确定方法》对YY0098—1992进行的修订。
本标准自实施之日起代替YY0098-1992。本标准中的有关技术内容做以下说明:a)对作废的引用标准做了修改,增添了引用标准的前言。b)根据制药机械产品型号编制法,对型号做了修改。删除了部分术语、符号和代号,保留了基本参数中无括号的优先数系。c
d)对原标准检验规则中的表2、表3、表4做了调整。e)电气安全性能要求根据新标准规定的内容执行。本标准由中国制药装备行业协会提出。本标准由制药装备行业标准化技术委员会归口。本标准起草单位:上海远东制药机械总厂。本标准主要起草人:林筱华、高云维。28
1范围
药用旋涡振动式筛分机
JB 20034--2004
本标准规定了药用旋涡振动式筛分机的术语和定义、分类和标记、要求、试验方法、检验规则和标志、使用说明书、包装、运输、贮存。本标准适用于药用旋涡振动式筛分机(以下简称旋振筛)。2规范性引用文件
下列文件中的条款通过本标准的引用而成为本标准的条款。凡是注日期的引用文件,其随后所有的修改单(不包括勘误的内容)或修订版均不适用于本标准,然而,鼓励根据本标准达成协议的各方研究是否可使用这些文件的最新版本。凡是不注日期的引用文件,其最新版本适用于本标准。GB/T191包装储运图示标志
GB/T321优先数和优先数系
GB5226.1一2002机械安全机械电气设备第1部分:通用技术条件GB/T9969.1工业产品使用说明书总则利用随机数殷子进行随机抽样的方法GB/T10111
工业玉米淀粉
GB/T12309
GB/T13306
机电产品包装通用技术条件
GB/T13384
GB/T16769金属切削机床噪声声压级测量方法JB/T7944
圆柱螺旋弹簧抽样检查
制药机械产品型号编制方法
YY/T0216
3术语和定义
下列术语和定义仅适用于本标准。3.1
筛下物minusmesh
装料量中通过筛子筛孔的部分。3.2
筛余物plusmesh
装料量中未通过筛子筛孔的部分。3.3
过筛率
meshratio
建筑321---标准查询下载网
JB20034—2004
筛分后筛下物通过标准筛的量的百分比。3.4
混粉率mixingratio
筛分后筛余物通过标准筛的量的百分比。4分类和标记
4.1型式
旋振筛是采用平衡式振动原理,能产生回转和抛投运动的立式筛分设备。4.2型号
4.2.1旋振筛型号应符合YY/T0216的规定。4.2.2型号标记:
改进设计顺序号(A、B)
筛网直径,mm
特征代号(X一旋涡;Z一振动)产品功能代号(S-一筛分机械)4.3规格及基本参数
4.3.1旋振筛规格应采用GB/T321标准中的R10优先数系列。4.3.2旋振筛的基本参数应符合表1的规定。表1基本参数
规格(筛网直径,mm)
生产能力(单层),kg/h
5要求
5.1工作条件
≥130
≥200
≥325
≥510
≥830
旋振筛应能在环境温度0℃~40℃,空气中相对湿度不大于85%的条件下正常工作。5.2材质要求
≥1300
5.2.1,旋振筛所有与物料相接触的零件和部件均应采用耐腐蚀且不与物料产生化学反应或吸附的材料。
5.2.2各级筛子间所采用的密封件应采用无毒、无味且不脱落的硅橡胶制作。5.3结构要求
5.3.1旋振筛的筛子振幅应为可调式。5.3.2旋振筛应设置为整体吊装的起吊装置。5.3.3旋振筛上应有防止物料外泄的可靠的密封组件。5.3.4振动时组件紧固件应不能松动。5.3.5旋振筛中每组减振器应等高。橡胶减振器的自由高度极限偏差应不大于0.5mm;弹簧减振30
器的自由高度极限偏差应不大于1mm。5.3.6弹簧减振器的弹簧应符合JB/T7944中的有关规定。5.3.7筛网应牢固地固定在筛板上,不得出现波纹。5.3.8不锈钢筛框的表面粗糙度Ra值应不大于0.8um。5.4性能要求
5.4.1旋振筛工作时应平稳,无水平移动和纵向窜动。JB20034——2004
5.4.2旋振筛单层空载时的最大径向振幅应不小于4mm,额定振幅时应平稳,相对误差应不大于0.35mm,振动频率误差应小于±2%。5.4.3在额定工作电压时,振动频率的误差应不大于额定值的2%。5.4.4旋振筛在空载运动时的噪声应不大于80dB(A)。5.4.5旋振筛主轴承温升:空载运转时应不大于30℃;负载运转时应不大于35℃。5.4.6旋振筛主轴最高温度:空载运转时应不大于65℃;负载运转时应不大于70℃。5.4.7单层筛筛分后的筛下物的过筛率应不小于98%。5.4.8单层筛筛分后的筛余物的混粉率应不大于3%。5.5电气安全性能要求
5.5.1电气系统保护接地电路的连续性应符合GB5226.1一2002中19.2的规定。5.5.2电气系统的绝缘电阻应符合GB5226.1一2002中19.3的规定。5.5.3电气系统的耐压应符合CB5226.1--2002中19.4的规定。5.5.4电气系统的保护接地电路应符合CB5226.1一2002中8.2的规定。5.5.5电气系统的按钮应符合GB5226.1--2002中10.2的规定。5.5.6电气系统的指示灯和显示器应符合GB5226.1-2002中10.3的规定。5.5.7电气系统的配线应符合GB5226.1一2002中第14章的规定。5.5.8电气系统的标记、警告标志和项目代号应符合GB5226.1一2002中第17章的规定。5.6外观
5.6.1旋振筛不锈钢表面应平整、光滑,无明显划痕和凹陷。5.6.2油漆外表面的漆层应均匀、牢固,不得有明显的流痕,表面应无脱皮、裂纹、皱皮和气泡等缺陷。
6试验方法
6.1旋振筛中凡与物料接触的零件和部件及密封件采用的硅橡胶,应具有材质合格证明书。6.2生产能力检测
旋振筛在空载试验合格后,用筛孔内径$0.15mm(六号药筛)单筛,并用符合GB/T12309的玉米淀粉6kg进行生产能力测定,测定时间每次为10min,共测量三次,取其算术平均值,按式(1)计算生产能力。
Q=2含Q:(n =3: i=1,2.3...)
建筑321---标准查询下载网
JB20034~—2004
式中:
Q:—第i次测得的生产能力,kg/h。6.3结构要求检测
6.3.1通过偏心块以调整筛子振幅。6.3.2以目测法检验5.3.2、5.3.3和5.3.4的要求。6.3.3用高度尺测量旋振筛中的减振器的自由高度极限偏差。弹簧减振器中所使用的弹簧,按5.3.6中的规定。6.3.4
6.3.5用比较样块检测筛框的表面粗糙度。6.4性能要求检测
目测旋振筛的工作平稳性。
用振幅测量仪测定振动筛的最大径向振幅、振幅相对误差和振动频率误差。6.4.2
6.4.3用声级计按GB/T16769的有关规定测试旋振筛的空载噪声。6.4.4正常工作1h后,用误差小于1.5%的点温计测量旋振筛的主轴承温升和主轴最高温度。6.4.5旋振筛的过筛率用1.5kg的淀粉,$0.15mm的标准筛对筛分试验后的筛下物再进行筛分,共测量三次,取其算术平均值,按式(2)计算过筛率G。G=lP
×100%(n=3;i=1,2,3...)
式中:
P-第i次试验时装料中的筛下物;S;第i次筛分试验后的筛下物。
6.4.6旋振筛的混粉率用1.5kg的淀粉,p0.15mm的标准筛对筛分试验后的筛余物再进行筛分,共测量三次,取其算术平均值,按式(3)计算混粉率H。H=P
式中:
R;第i次筛分试验后的筛余物。
6.5电气安全性能试验
x100%(n=3;i=1,2,3...)
6.5.1电气系统的保护接地电路的连续性、绝缘电阻和耐压试验,应分别按GB5226.1--2002中19.2、19.3和19.4的规定进行。6.5.2电气系统的保护接地电路、按钮、指示灯和显示器、配线、标记、警告标志和项目代号,应分别按GB5226.1--2002中8.2、10.2、10.3、第14章和第17章的规定进行。6.6外观质量检测
以目视法检验旋振筛的外观质量。7检验规则
7.1每台旋振筛必须经制造单位检验部门检验合格后方能出厂。7.2旋振筛分出厂检验和型式检验。32
7.2.1出厂检验
7.2.1.1出厂产品必须按表2的规定逐台检验,合格的发给产品合格证。表2出厂检验项目
项目类别
一般性能
主要性能
检验项目
JB 20034—2004
表1,5.3.5,5.3.8,5.4.1,5.4.3,5.4.4,5.4.5,5.4.6,5.5.4,5.5.5,5.5.6,5.5.7, 5.5.8, 5.6
5.4.2,5.5.1,5.5.2,5.5.3
7.2.1.2旋振筛在检验过程中如发现不合格品时,充许退回修整并进行复验,仍不合格的则判定该产品为不合格品。
7.2.2型式检验
7.2.2.1型式检验按本标准的全部要求项目进行检验。7.2.2.2有下列情况之一时,应进行型式检验:a)新产品试制定型鉴定时;
b)产品的结构、材料、工艺有较大的改进时;c)长期停产2年后恢复生产时;d)质量认证或质量仲裁时。
7.2.2.3抽样检验:
型式检验的样机应从出厂检验合格的产品中按照GB/T10111规定的方法随机抽取10%(至少一台)进行检测。
7.2.2.4判定规则:
型式检验中若电气安全性能要求中电气系统保护接地电路的连续性、绝缘电阻、耐压、径向振幅、过筛率和混粉率有一项不合格,即判为不合格。其他项有一项不合格时,应加倍复测不合格项,仍不合格的则判为该产品型式检验不合格。8标志、使用说明书、包装、运输和贮存8.1每台旋振筛铭牌应固定在机上明显部位,铭牌的尺寸及技术要求应符合GB/T13306的有关规定。铭牌内容如下:
a)产品名称;
b)产品型号和规格;
c)生产能力、总功率、额定电压;d)制造厂名称;
e)产品编号和出厂日期;
f)产品标准编号。
8.2使用说明书
产品使用说明书应符合GB/T9969.1的有关规定。8.3包装标志
包装箱外壁的文字和标志应清晰,并有下列内容:33
建筑321---标准查询下载网
JB20034—2004
产品型号及名称;
到站、发站名;
收货单位及发货单位;
发货日期;
产品净重、毛重、体积:
产品出厂编号;
按GB/T191的规定在包装箱上印刷“向上”、“重心”、“禁止翻滚”、“由此起吊”等字样或标志。
8.4包装
8.4.1旋振筛的包装应符合GB/T13384的有关规定。8.4.2旋振筛包装箱内应附有下列文件:a)产品合格证;
b)产品使用说明书;
c)装箱单。
8.5运输
旋振筛在运输过程中,应牢固地固定在运输工具上,严禁翻滚、碰撞、挤压。8.6贮存
旋振筛装箱后,应存放在干燥、通风无腐蚀性气体的室内或有遮蔽的场所,不得露天存放。34
小提示:此标准内容仅展示完整标准里的部分截取内容,若需要完整标准请到上方自行免费下载完整标准文档。
标准图片预览:





- 其它标准
- 上一篇: JB/T 20033-2011热风循环烘箱
- 下一篇: JB/T 20034-2017药用旋涡式振动筛
- 热门标准
- 其他行业标准
- JB/T12150-2015 家用和类似用途电容性负载的电源开关
- QB/T4736-2014 手工羊毛地毯脱毛量试验方法
- YS/T227.7-2010 碲化学分析方法 第7部分:硫量的测定 电感耦合等离子体原子发射光谱法
- FZ/T12056-2017 对位芳纶(中长型)本色纱线
- YS/T1049-2015 异丁基黄原酸甲酸乙酯
- JB/T8972-2011 YA、YA-W、YA-WF1系列增安型三相异步电动机(机座号315~450)技术条件
- QB/T4645-2014 大茴香醛
- YS/T961-2014 空调与制冷设备用内螺纹铝包铜管
- YS/T1160-2016 工业硅粉定量相分析 二氧化硅含量的测定 X射线衍射K值法
- YS/T990.17-2015 冰铜化学分析方法 第17部分:钴量的测定 原子吸收光谱法
- QB/T4845-2015 手动切纸机
- QB/T4578-2013 溶剂基喷绘墨水
- QX/T255-2015 供暖气象等级
- JB/T11120-2010 印刷机械 网版印刷紫外线光固机
- QX/T535-2020 气候资料统计方法 地面气象辐射
- 行业新闻
请牢记:“bzxz.net”即是“标准下载”四个汉字汉语拼音首字母与国际顶级域名“.net”的组合。 ©2025 标准下载网 www.bzxz.net 本站邮件:bzxznet@163.com
网站备案号:湘ICP备2025141790号-2
网站备案号:湘ICP备2025141790号-2