- 您的位置:
- 标准下载网 >>
- 标准分类 >>
- 其他行业标准 >>
- YB/T 4496-2015焦炉煤气 硫化氢含量的测定 气相色谱法
标准号:
YB/T 4496-2015
标准名称:
焦炉煤气 硫化氢含量的测定 气相色谱法
标准类别:
其他行业标准
英文名称:
Coke oven gas. Determination of the hydrogen sulfide content. Gas chromatography标准状态:
现行-
发布日期:
2015-07-14 -
实施日期:
2016-01-01 出版语种:
简体中文下载格式:
.pdf .zip
标准ICS号:
化工技术>>有机化学>>71.080.15芳香烃中标分类号:
化工>>有机化工原料>>G17一般有机化工原料
点击下载
标准简介:
本标准规定了焦炉煤气中硫化氢含量的气相色谱测定的原理、仪器和材料、采样、分析步骤、结果计算、精密度和安全注意事项。
本标准适用于焦炉煤气中硫化氢含量的测定。
本标准按照GB/T 1.1-2009给出的规则起草。
本标准由中国钢铁工业协会提出。
本标准由全国钢标准化技术委员会(SAC/TC 183)归口。
本标准起草单位:武汉钢铁(集团)公司、冶金工业信息标准研究院。
本标准主要起草人:刘翠霞、王兰、张广义、谢广粤、张贺娟、张峥、白汉芳、郑景须。
本标准为首次发布。
下列文件对于本文件的应用是必不可少的。凡是注日期的引用文件,仅注日期的版本适用于本文件。凡是不注日期的引用文件,其最新版本(包括所有的修改单)适用于本文件。
GB/T 3723 工业用化学产品采样安全通则
GB/T 8170 数值修约规则与极限数值的表示和判定
部分标准内容:
ICS71.080.15
中华人民共和国黑色治金行业标准YB/T4496—2015
焦炉煤气
硫化氢含量的测定
气相色谱法
Coke oven gas-Determination of the hydrogen sulfidecontent---Gaschromatography
2015-07-14发布
中华人民共和国工业和信息化部2016-01-01实施
本标准按照GB/T1.1—2009给出的规则起草。本标准由中国钢铁工业协会提出。本标准由全国钢标准化技术委员会(SAC/TC183)归口。本标准起草单位:武汉钢铁(集团)公司、冶金工业信息标准研究院。本标准主要起草人:刘翠霞、王兰、张广义、谢广粤、张贺娟、张、白汉芳、郑景须。本标准为首次发布。
YB/T4496—2015
1范围
焦炉煤气硫化氢含量的测定
气相色谱法
YB/T4496—2015
本标准规定了焦炉煤气中硫化氢含量的气相色谱测定的原理、仪器和材料、采样、分析步骤、结果计算、精密度和安全注意事项。
本标适用于焦炉煤气中硫化氢含量的测定。2规范性引用文件
下列文件对于本文件的应用是必不可少的。凡是注日期的引用文件,仅注日期的版本适用于本文件。凡是不注日期的引用文件,其最新版本(包括所有的修改单)适用于本文件。GB/T3723工业用化学产品采样安全通则GB/T8170数值修约规则与极限数值的表示和判定3原理
用带有火焰光度检测器(FPD)的气相色谱仪,毛细管色谱柱进行分离检测焦炉煤气中硫化氢,通过外标法测定焦炉煤气中硫化氢的含量,以克/每立方米(g/m)表示。4仪器和材料
4.1气相色谱仪:具有火焰光度检测器(FPD)、安装毛细管色谱柱的接口及分流、不分流装置,检测限为≤5×10-1g/s的气相色谱仪。
4.2色谱工作站或色谱数据处理器。4.3色谱柱:GS-GASPRO石英弹性毛细管柱,30mX0.32mm,FFAP聚乙二醇类)石英弹性毛细管柱,30m×0.32mm×0.25μm,或能达到分离要求的毛细管色谱柱。4.4进样器:六通阀进样器,定量管体积为1mL,材质为不锈钢。4.5载气:氮气,体积分数≥99.99%,用5A分子筛净化管净化。4.6燃烧气:氢气,体积分数≥99.99%。4.7助燃气:净化空气,经活性炭和硅胶过滤。4.8硫化氢标准样品:用硫化氢标准物质配制成与待测样品浓度相近的标准气体,用氮气作背景气,4.9采样器:不应与试验样品发生反应及吸附。5采样
5.1采样安全应符合GB/T3723的规定。5.2采样点应选在气流平稳的直管段管道上,与管道弯曲部分和截面形状急剧变化部分的距离,不小于管道直径的1.5倍。将内径8mm,壁厚1mm的不锈钢取样管插入煤气主管中心1/3半径的断面内。取样管出口前装有取样阀。取样阀到取样容器之间用软质聚乙烯管或硅橡胶管连接,连接管应尽量短。5.3采样前先将煤气放散5min~10min。5.4可采用铝箔袋或100mL玻璃注射器采样,采样时注意不要带入外界空气,至少用标准气体吹洗三次。
5.5低浓度、高浓度样品的采样容器不能混用。1
YB/T4496—2015
取样时,采取适当的保温措施。5.6
分析步骤
仪器条件
表1为典型气相色谱操作条件,允许根据实际情况作适当调节,但需符合下列要求:a)
仪器的灵敏度控制在硫化氢的线性响应范围内。硫化氢与其他物质分离度R应大于1.5。表1
色谱柱
典型气相色谱操作条件
GS-GASPRO石英弹性毛细管柱30mX0.32mmFFAP(聚乙二醇类)石英弹性毛细管柱30m×0.32mmX0.25μm检测器
柱箱温度
进样器温度
检测器温度
分流比
色谱柱流量
氢气流量
空气流量
尾吹流量
6.2定性分析
150℃
200℃
2.5mL/min
50mL/min
60mL/min
50mL/min
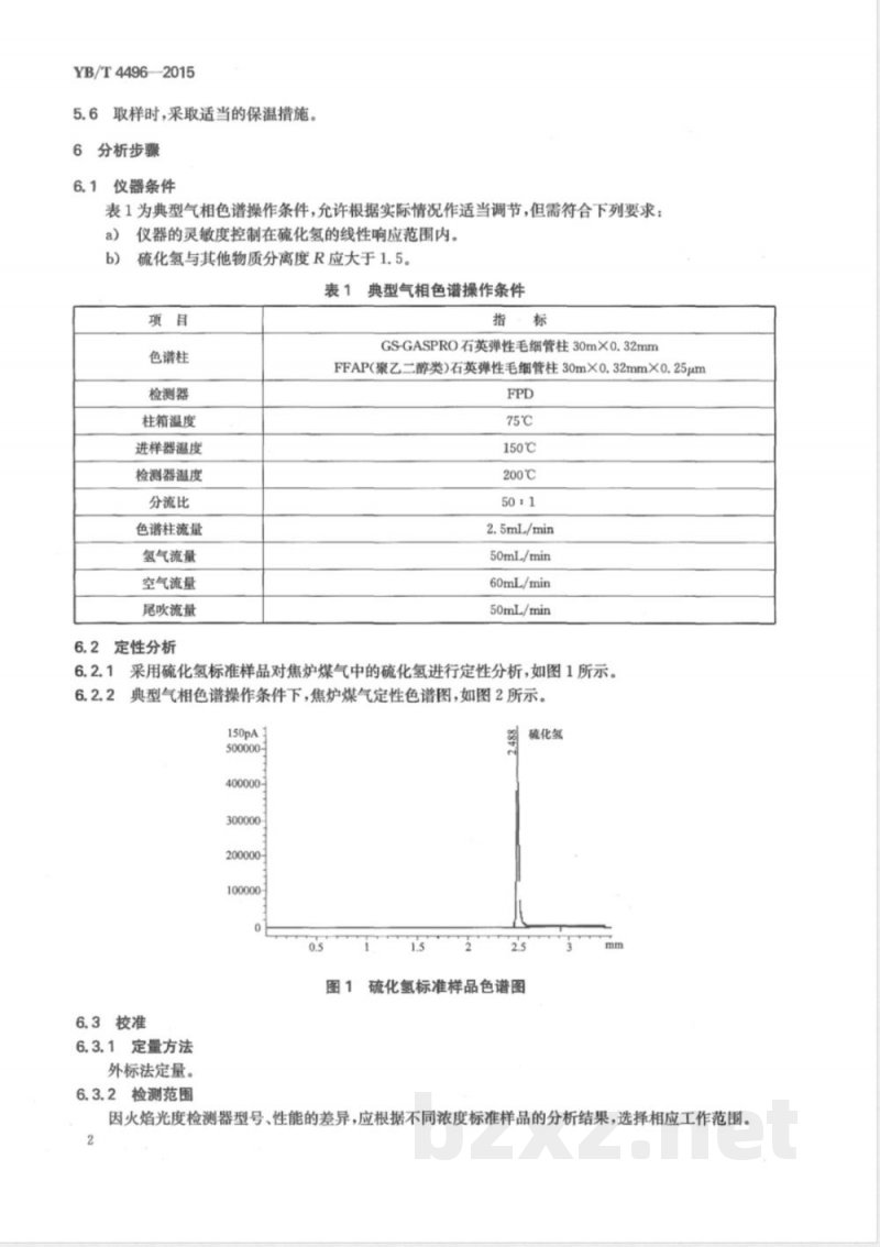
6.2.1采用硫化氢标准样品对焦炉煤气中的硫化氢进行定性分析,如图1所示。6.2.2
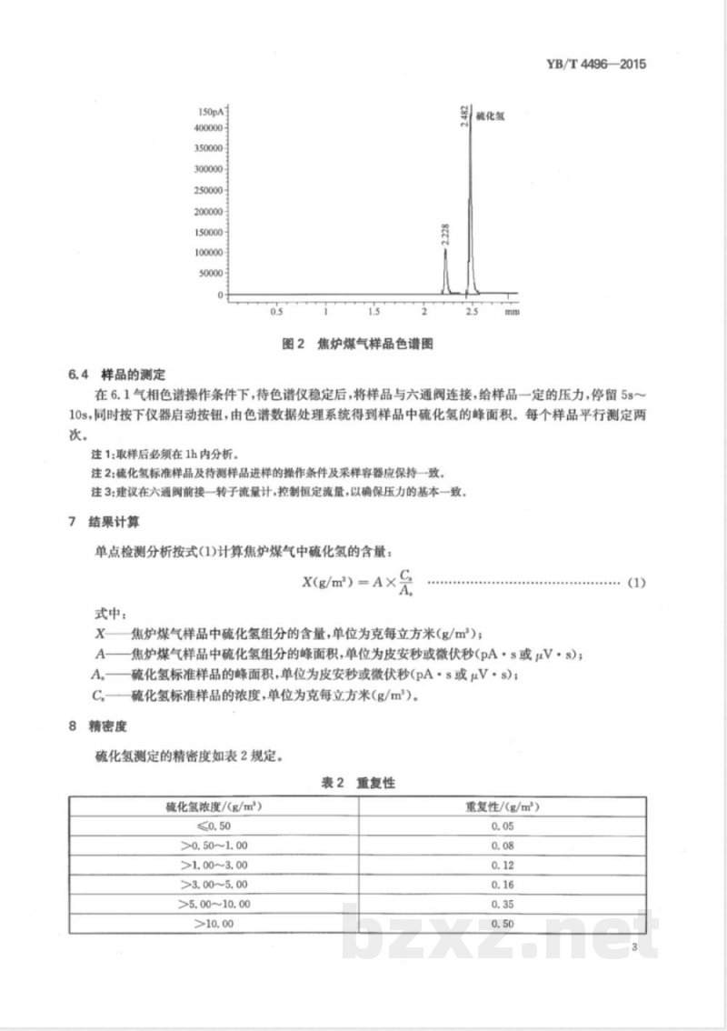
典型气相色谱操作条件下,焦炉煤气定性色谱图,如图2所示。150pA1
500000-
400000-免费标准下载网bzxz
300000-
100000-
6.3校准
6.3.1定量方法
外标法定量。
6.3.2检测范围
硫化氢
硫化氢标准样品色谱图
因火焰光度检测器型号、性能的差异,应根据不同浓度标准样品的分析结果,选择相应工作范围。6.4样品的测定
400000
350000
200000
150000
100000
焦炉煤气样品色谱图
等硫化氢
YB/T4496—2015
在6.1气相色谱操作条件下,待色谱仪稳定后,将样品与六通阀连接,给样品一定的压力,停留5s~10s,同时按下仪器启动按钮,由色谱数据处理系统得到样品中硫化氢的峰面积。每个样品平行测定两次。
注1:取样后必领在1h内分析。
注2:硫化氢标准样品及待测样品进样的操作条件及采样容器应保持一致。注3:建议在六通阀前接一转子流量计,控制恒定流量,以确保压力的基本一致。7
结果计算
单点检测分析按式(1)计算焦炉煤气中硫化氢的含量X(g/m)=AX
式中:
焦炉煤气样品中硫化氢组分的含量,单位为克每立方米(g/m\);A
焦炉煤气样品中硫化氢组分的峰面积,单位为皮安秒或微伏秒(pA·s或μV·s);硫化氢标准样品的峰面积,单位为皮安秒或微伏秒(pA·s或μV·s);A
硫化氢标准样品的浓度,单位为克每立方米(g/m)。8
精密度
硫化氢测定的精密度如表2规定。重复性
硫化氢浓度/(g/m)
>0.50~1.00
>1.00~3.00
>3.00~5.00
>5.00~10.00
重复性/(g/m)
YB/T4496—2015
9安全注意事项
9.1焦炉煤气含有多种对人体有害杂质如一氧化碳、苯族烃、硫化氢、氰化物、焦油雾、氨、萘等。9.2焦炉煤气中硫化氢是强烈的神经毒素,对黏膜有强烈的刺激作用。9.3高浓度硫化氢易燃,与空气混合能形成爆炸性混合物,遇明火、高热能引起燃烧爆炸,与浓硝酸、发烟硫酸或其他强氧化剂剧烈反应发生爆炸。9.4在工作场所取样时应站在上风口,必须使用个人防护用品(如一氧化碳报警器、防毒口罩、工作服、手套等)。
155024-0773
中华人民共和国黑色冶金
行业标准
焦炉煤气硫化氢含量的测定
气相色谱法
YB/T4496—2015
冶金工业出版社出版发行
北京北河沿大街嵩祝院北巷39号邮政编码:100009
北京七彩京通数码快印有限公司印刷各地新华书店经销
开本880×12301/16印张0.75字数14千字2015年11月第一版2015年11月第一次印刷*
统一书号:155024·0773
定价:25.00元
小提示:此标准内容仅展示完整标准里的部分截取内容,若需要完整标准请到上方自行免费下载完整标准文档。
中华人民共和国黑色治金行业标准YB/T4496—2015
焦炉煤气
硫化氢含量的测定
气相色谱法
Coke oven gas-Determination of the hydrogen sulfidecontent---Gaschromatography
2015-07-14发布
中华人民共和国工业和信息化部2016-01-01实施
本标准按照GB/T1.1—2009给出的规则起草。本标准由中国钢铁工业协会提出。本标准由全国钢标准化技术委员会(SAC/TC183)归口。本标准起草单位:武汉钢铁(集团)公司、冶金工业信息标准研究院。本标准主要起草人:刘翠霞、王兰、张广义、谢广粤、张贺娟、张、白汉芳、郑景须。本标准为首次发布。
YB/T4496—2015
1范围
焦炉煤气硫化氢含量的测定
气相色谱法
YB/T4496—2015
本标准规定了焦炉煤气中硫化氢含量的气相色谱测定的原理、仪器和材料、采样、分析步骤、结果计算、精密度和安全注意事项。
本标适用于焦炉煤气中硫化氢含量的测定。2规范性引用文件
下列文件对于本文件的应用是必不可少的。凡是注日期的引用文件,仅注日期的版本适用于本文件。凡是不注日期的引用文件,其最新版本(包括所有的修改单)适用于本文件。GB/T3723工业用化学产品采样安全通则GB/T8170数值修约规则与极限数值的表示和判定3原理
用带有火焰光度检测器(FPD)的气相色谱仪,毛细管色谱柱进行分离检测焦炉煤气中硫化氢,通过外标法测定焦炉煤气中硫化氢的含量,以克/每立方米(g/m)表示。4仪器和材料
4.1气相色谱仪:具有火焰光度检测器(FPD)、安装毛细管色谱柱的接口及分流、不分流装置,检测限为≤5×10-1g/s的气相色谱仪。
4.2色谱工作站或色谱数据处理器。4.3色谱柱:GS-GASPRO石英弹性毛细管柱,30mX0.32mm,FFAP聚乙二醇类)石英弹性毛细管柱,30m×0.32mm×0.25μm,或能达到分离要求的毛细管色谱柱。4.4进样器:六通阀进样器,定量管体积为1mL,材质为不锈钢。4.5载气:氮气,体积分数≥99.99%,用5A分子筛净化管净化。4.6燃烧气:氢气,体积分数≥99.99%。4.7助燃气:净化空气,经活性炭和硅胶过滤。4.8硫化氢标准样品:用硫化氢标准物质配制成与待测样品浓度相近的标准气体,用氮气作背景气,4.9采样器:不应与试验样品发生反应及吸附。5采样
5.1采样安全应符合GB/T3723的规定。5.2采样点应选在气流平稳的直管段管道上,与管道弯曲部分和截面形状急剧变化部分的距离,不小于管道直径的1.5倍。将内径8mm,壁厚1mm的不锈钢取样管插入煤气主管中心1/3半径的断面内。取样管出口前装有取样阀。取样阀到取样容器之间用软质聚乙烯管或硅橡胶管连接,连接管应尽量短。5.3采样前先将煤气放散5min~10min。5.4可采用铝箔袋或100mL玻璃注射器采样,采样时注意不要带入外界空气,至少用标准气体吹洗三次。
5.5低浓度、高浓度样品的采样容器不能混用。1
YB/T4496—2015
取样时,采取适当的保温措施。5.6
分析步骤
仪器条件
表1为典型气相色谱操作条件,允许根据实际情况作适当调节,但需符合下列要求:a)
仪器的灵敏度控制在硫化氢的线性响应范围内。硫化氢与其他物质分离度R应大于1.5。表1
色谱柱
典型气相色谱操作条件
GS-GASPRO石英弹性毛细管柱30mX0.32mmFFAP(聚乙二醇类)石英弹性毛细管柱30m×0.32mmX0.25μm检测器
柱箱温度
进样器温度
检测器温度
分流比
色谱柱流量
氢气流量
空气流量
尾吹流量
6.2定性分析
150℃
200℃
2.5mL/min
50mL/min
60mL/min
50mL/min
6.2.1采用硫化氢标准样品对焦炉煤气中的硫化氢进行定性分析,如图1所示。6.2.2
典型气相色谱操作条件下,焦炉煤气定性色谱图,如图2所示。150pA1
500000-
400000-免费标准下载网bzxz
300000-
100000-
6.3校准
6.3.1定量方法
外标法定量。
6.3.2检测范围
硫化氢
硫化氢标准样品色谱图
因火焰光度检测器型号、性能的差异,应根据不同浓度标准样品的分析结果,选择相应工作范围。6.4样品的测定
400000
350000
200000
150000
100000
焦炉煤气样品色谱图
等硫化氢
YB/T4496—2015
在6.1气相色谱操作条件下,待色谱仪稳定后,将样品与六通阀连接,给样品一定的压力,停留5s~10s,同时按下仪器启动按钮,由色谱数据处理系统得到样品中硫化氢的峰面积。每个样品平行测定两次。
注1:取样后必领在1h内分析。
注2:硫化氢标准样品及待测样品进样的操作条件及采样容器应保持一致。注3:建议在六通阀前接一转子流量计,控制恒定流量,以确保压力的基本一致。7
结果计算
单点检测分析按式(1)计算焦炉煤气中硫化氢的含量X(g/m)=AX
式中:
焦炉煤气样品中硫化氢组分的含量,单位为克每立方米(g/m\);A
焦炉煤气样品中硫化氢组分的峰面积,单位为皮安秒或微伏秒(pA·s或μV·s);硫化氢标准样品的峰面积,单位为皮安秒或微伏秒(pA·s或μV·s);A
硫化氢标准样品的浓度,单位为克每立方米(g/m)。8
精密度
硫化氢测定的精密度如表2规定。重复性
硫化氢浓度/(g/m)
>0.50~1.00
>1.00~3.00
>3.00~5.00
>5.00~10.00
重复性/(g/m)
YB/T4496—2015
9安全注意事项
9.1焦炉煤气含有多种对人体有害杂质如一氧化碳、苯族烃、硫化氢、氰化物、焦油雾、氨、萘等。9.2焦炉煤气中硫化氢是强烈的神经毒素,对黏膜有强烈的刺激作用。9.3高浓度硫化氢易燃,与空气混合能形成爆炸性混合物,遇明火、高热能引起燃烧爆炸,与浓硝酸、发烟硫酸或其他强氧化剂剧烈反应发生爆炸。9.4在工作场所取样时应站在上风口,必须使用个人防护用品(如一氧化碳报警器、防毒口罩、工作服、手套等)。
155024-0773
中华人民共和国黑色冶金
行业标准
焦炉煤气硫化氢含量的测定
气相色谱法
YB/T4496—2015
冶金工业出版社出版发行
北京北河沿大街嵩祝院北巷39号邮政编码:100009
北京七彩京通数码快印有限公司印刷各地新华书店经销
开本880×12301/16印张0.75字数14千字2015年11月第一版2015年11月第一次印刷*
统一书号:155024·0773
定价:25.00元
小提示:此标准内容仅展示完整标准里的部分截取内容,若需要完整标准请到上方自行免费下载完整标准文档。
标准图片预览:





- 其它标准
- 热门标准
- 其他行业标准
- JB/T11222-2011 低速汽车 钢板弹簧可靠性试验方法
- JB/T5331-2011 潜油电机用特种聚酰亚胺薄膜绕包铜圆线
- YS/T524-2011 合成白钨
- YS/T1050.8-2015 铅锑精矿化学分析方法 第8部分:金量和银量的测定 火试金法
- YS/T740-2010 氧化铝工业废水苛性碱度测定方法
- DGJ08-1997-2002 膜结构技术规程(附条文说明)
- CAS125-2005 在用机动车排放检测用油加注规范
- FZ/T14024-2022 棉与粘胶纤维混纺印染布
- QB/T4085-2010 磺基琥珀酸单酯二钠盐
- YS/T254.7-2011 铍精矿、绿柱石化学分析方法 第7部分:水分量的测定 重量法
- FZ/T14023-2021 涤(锦)纶防水透湿雨衣面料
- JB/T11154-2011 YZR系列起重及冶金用绕线转子三相异步电动机技术条件(机座号450~500)
- FZ/T12050-2015 针织用点子纱
- FZ/T01084-2017 粘合衬水洗后的外观及尺寸变化试验方法
- QX/T459-2018 气象视频节目中国地图地理要素的选取与表达
- 行业新闻
请牢记:“bzxz.net”即是“标准下载”四个汉字汉语拼音首字母与国际顶级域名“.net”的组合。 ©2025 标准下载网 www.bzxz.net 本站邮件:bzxznet@163.com
网站备案号:湘ICP备2025141790号-2
网站备案号:湘ICP备2025141790号-2