- 您的位置:
- 标准下载网 >>
- 标准分类 >>
- 其他行业标准 >>
- JB/T 9678-2012盘形悬式绝缘子用钢化玻璃绝缘件外观质量
标准号:
JB/T 9678-2012
标准名称:
盘形悬式绝缘子用钢化玻璃绝缘件外观质量
标准类别:
其他行业标准
英文名称:
Appearance quality of toughened glass insulator bodies for cap and pin insulators标准状态:
现行-
发布日期:
2012-05-24 -
实施日期:
2012-11-01 出版语种:
简体中文下载格式:
.pdf .zip
替代情况:
替代JB/T 9678-1999

部分标准内容:
ICS29.080.10
备案号:36572--2012
中华人民共和国机械行业标准
JB/T9678--2012
代替JB/T9678-1999
盘形悬式绝缘子用钢化玻璃绝缘件外观质量bzxz.net
Appearance quality of toughened glass insulator bodies for cap andpin insulators
2012-05-24发布
2012-11-01实施
中华人民共和国工业和信息化部发布前言
2规范性引用文件
3术语和定义
4玻璃件外观缺陷分类、描述与质量要求检查规则和方法
5.1逐个检查.
5.2判定检验..
检查方法..
图1玻璃件变形检查装置示意
表1玻璃件的外观缺陷分类、描述与质量要求次
JB/T9678--2012
JB/T9678—2012
本标准按照GB/T1.1-2009给出的规则起草。本标准代替JB/T9678--1999《盘形悬式玻璃绝缘子玻璃件外观质量》,与JB/T9678—1999相比主要技术变化如下:
调整了标准名称;
把术语和定义单独列为第3章,增加了玻璃件外观缺陷术语;把缺陷分类、描述和质量要求合并为一章;修改了JB/T9678一1999中结石、裂纹、缺料、气泡、痕迹、变形的描述;把JB/T9678—1999中的破损修改为剥落:把气泡直径最大充许值按照头部和其他部位分别列出:修改了痕迹缺陷的技术要求;
删除了有关气泡指数的表述;
一增加了检查规则与判定;
明确了各类缺陷的检查方法
本标准由中国机械工业联合会提出。本标准由全国绝缘子标准化技术委员会(SAC/TC80)归口。本标准起草单位:南京电气(集团)有限公司、西安高压电器研究院有限责任公司、国网电力科学研究院、自贡塞迪维尔钢化玻璃绝缘子有限公司、四川省宜宾市环球集团有限公司、浙江金利华电气股份有限公司、国家绝缘子避雷器质量监督检验中心等。本标准主要起草人:吴艳红、姚君瑞、顾瑞云、何勇、吴光亚、赵卉、司建龙、赵晓红、危鹏、胡文岐、王云鹏、石玉秉。
本标准所代替标准的历次版本发布情况为:ZBK50002-—1988;
-JB/T9678—1999。
1范围
盘形悬式绝缘子用钢化玻璃绝缘件外观质量JB/T9678—2012
本标准规定了盘形悬式绝缘子用钢化玻璃绝缘件(以下简称玻璃件)的外观质量要求和检查方法。本标准适用于盘形悬式玻璃绝缘子串元件用玻璃件。2规范性引用文件
下列文件对于本文件的应用是必不可少的。凡是注日期的引用文件,仅注日期的版本适用于本文件。凡是不注日期的引用文件,其最新版本(包括所有的修改单)适用于本文件。GB/T1001.1标称电压高于1000V的架空线路绝缘子第1部分:交流系统用瓷或玻璃绝缘子元件定义、试验方法和判定准则
GB/T2900.8电工术语绝缘子
3术语和定义
GB/T1001.1和GB/T2900.8界定的以及下列术语和定义适用于本文件。3.1
玻璃件外观缺陷appearancedefectofglassinsulatorbody绝缘子用玻璃件上的可见缺陷。玻璃件外观缺陷分类、描述与质量要求4
玻璃件的外观缺陷分类、描述与质量要求见表1。5检查规则和方法
5.1逐个检查
在玻璃件生产线上按照表1所列缺陷分类逐只检查玻璃件,直接剔除存在结石、裂纹、毛糙、缺料、开口泡、折痕缺陷的玻璃件,以及气泡、飞边、剥落、痕迹、变形等缺陷明显超出表1所述质量要求范围的玻璃件。
5.2判定检验
把存在气泡、飞边、剥落、痕迹、变形的缺陷,但缺陷大小及范围需采用测量工具、装置进行测量的玻璃件单独摆放,进行判定检验。判定准则见表1规定的质量要求。表1玻璃件的外观缺陷分类、描述与质量要求缺陷分类
开口泡
玻璃件内的固体杂质
玻璃件表面的可见开裂
玻璃件表面存在明显的不光滑
成型过程中因模具填充不完全造成的玻璃件外形残缺
玻璃件表面的破裂气泡
不允许
不允许
不允许
不允许
不允许
质量要求
JB/T9678-2012
缺陷分类
玻璃件表面形成的折叠痕迹
玻璃件内形成的气体占位
表1(续)
不允许
质量要求
头部:直径0.5mm以上不允许,0.5mm及以下不超过5个;其他部位:直径2mm以上不允许,2mm及以下不超过5个玻璃件在成型模具的合缝线处所形成的凸出部分
玻璃件相互之间或与外物相碰撞而引起的表面局部缺失
玻璃件表面形成的皱痕等印迹
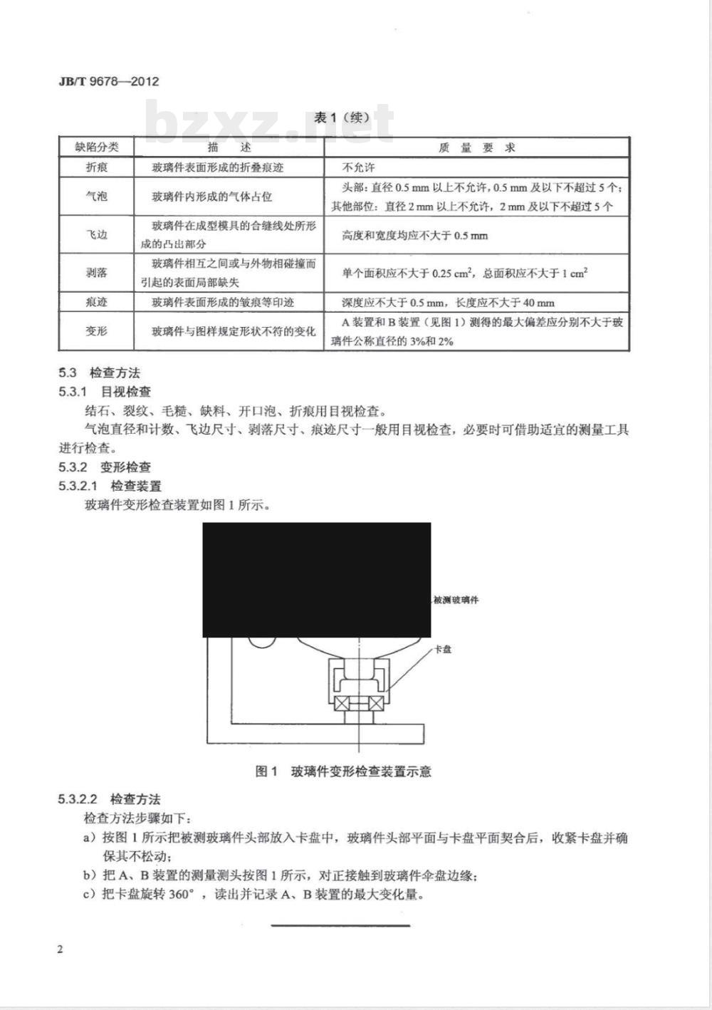
玻璃件与图样规定形状不符的变化5.3检查方法
5.3.1目视检查
高度和宽度均应不大于0.5mm
单个面积应不大于0.25cm2,总面积应不大于1cm2深度应不大于0.5mm,长度应不大于40mmA装置和B装置(见图1)测得的最大偏差应分别不大于玻璃件公称直径的3%和2%
结石、裂纹、毛糙、缺料、开口泡、折痕用目视检查。气泡直径和计数、飞边尺寸、剥落尺寸、痕迹尺寸一般用目视检查,必要时可借助适宜的测量工具进行检查。
5.3.2变形检查
5.3.2.1检查装置
玻璃件变形检查装置如图1所示。被测玻璃件
图1玻璃件变形检查装置示意
5.3.2.2检查方法
检查方法步骤如下:
a)按图1所示把被测玻璃件头部放入卡盘中,玻璃件头部平面与卡盘平面契合后,收紧卡盘并确保其不松动;
b)把A、B装置的测量测头按图1所示,对正接触到玻璃件伞盘边缘;c)把卡盘旋转360°,读出并记录A、B装置的最大变化量。2
9678-2012
中华人民共
机械行业标准
盘形悬式绝缘子用钢化玻璃绝缘件外观质量
JB/T9678—2012
机械工业出版社出版发行
北京市百万庄大街22号
邮政编码:100037
210mm×297mm?0.5印张?8千字
2012年12月第1版第1次印刷
书号:15111·10669
网址:http://www.cmpbook.com编辑部电话:
直销中心电话:
(010)88379778
(010)88379693
封面无防伪标均为盗版
版权专有
侵权必究
小提示:此标准内容仅展示完整标准里的部分截取内容,若需要完整标准请到上方自行免费下载完整标准文档。
备案号:36572--2012
中华人民共和国机械行业标准
JB/T9678--2012
代替JB/T9678-1999
盘形悬式绝缘子用钢化玻璃绝缘件外观质量bzxz.net
Appearance quality of toughened glass insulator bodies for cap andpin insulators
2012-05-24发布
2012-11-01实施
中华人民共和国工业和信息化部发布前言
2规范性引用文件
3术语和定义
4玻璃件外观缺陷分类、描述与质量要求检查规则和方法
5.1逐个检查.
5.2判定检验..
检查方法..
图1玻璃件变形检查装置示意
表1玻璃件的外观缺陷分类、描述与质量要求次
JB/T9678--2012
JB/T9678—2012
本标准按照GB/T1.1-2009给出的规则起草。本标准代替JB/T9678--1999《盘形悬式玻璃绝缘子玻璃件外观质量》,与JB/T9678—1999相比主要技术变化如下:
调整了标准名称;
把术语和定义单独列为第3章,增加了玻璃件外观缺陷术语;把缺陷分类、描述和质量要求合并为一章;修改了JB/T9678一1999中结石、裂纹、缺料、气泡、痕迹、变形的描述;把JB/T9678—1999中的破损修改为剥落:把气泡直径最大充许值按照头部和其他部位分别列出:修改了痕迹缺陷的技术要求;
删除了有关气泡指数的表述;
一增加了检查规则与判定;
明确了各类缺陷的检查方法
本标准由中国机械工业联合会提出。本标准由全国绝缘子标准化技术委员会(SAC/TC80)归口。本标准起草单位:南京电气(集团)有限公司、西安高压电器研究院有限责任公司、国网电力科学研究院、自贡塞迪维尔钢化玻璃绝缘子有限公司、四川省宜宾市环球集团有限公司、浙江金利华电气股份有限公司、国家绝缘子避雷器质量监督检验中心等。本标准主要起草人:吴艳红、姚君瑞、顾瑞云、何勇、吴光亚、赵卉、司建龙、赵晓红、危鹏、胡文岐、王云鹏、石玉秉。
本标准所代替标准的历次版本发布情况为:ZBK50002-—1988;
-JB/T9678—1999。
1范围
盘形悬式绝缘子用钢化玻璃绝缘件外观质量JB/T9678—2012
本标准规定了盘形悬式绝缘子用钢化玻璃绝缘件(以下简称玻璃件)的外观质量要求和检查方法。本标准适用于盘形悬式玻璃绝缘子串元件用玻璃件。2规范性引用文件
下列文件对于本文件的应用是必不可少的。凡是注日期的引用文件,仅注日期的版本适用于本文件。凡是不注日期的引用文件,其最新版本(包括所有的修改单)适用于本文件。GB/T1001.1标称电压高于1000V的架空线路绝缘子第1部分:交流系统用瓷或玻璃绝缘子元件定义、试验方法和判定准则
GB/T2900.8电工术语绝缘子
3术语和定义
GB/T1001.1和GB/T2900.8界定的以及下列术语和定义适用于本文件。3.1
玻璃件外观缺陷appearancedefectofglassinsulatorbody绝缘子用玻璃件上的可见缺陷。玻璃件外观缺陷分类、描述与质量要求4
玻璃件的外观缺陷分类、描述与质量要求见表1。5检查规则和方法
5.1逐个检查
在玻璃件生产线上按照表1所列缺陷分类逐只检查玻璃件,直接剔除存在结石、裂纹、毛糙、缺料、开口泡、折痕缺陷的玻璃件,以及气泡、飞边、剥落、痕迹、变形等缺陷明显超出表1所述质量要求范围的玻璃件。
5.2判定检验
把存在气泡、飞边、剥落、痕迹、变形的缺陷,但缺陷大小及范围需采用测量工具、装置进行测量的玻璃件单独摆放,进行判定检验。判定准则见表1规定的质量要求。表1玻璃件的外观缺陷分类、描述与质量要求缺陷分类
开口泡
玻璃件内的固体杂质
玻璃件表面的可见开裂
玻璃件表面存在明显的不光滑
成型过程中因模具填充不完全造成的玻璃件外形残缺
玻璃件表面的破裂气泡
不允许
不允许
不允许
不允许
不允许
质量要求
JB/T9678-2012
缺陷分类
玻璃件表面形成的折叠痕迹
玻璃件内形成的气体占位
表1(续)
不允许
质量要求
头部:直径0.5mm以上不允许,0.5mm及以下不超过5个;其他部位:直径2mm以上不允许,2mm及以下不超过5个玻璃件在成型模具的合缝线处所形成的凸出部分
玻璃件相互之间或与外物相碰撞而引起的表面局部缺失
玻璃件表面形成的皱痕等印迹
玻璃件与图样规定形状不符的变化5.3检查方法
5.3.1目视检查
高度和宽度均应不大于0.5mm
单个面积应不大于0.25cm2,总面积应不大于1cm2深度应不大于0.5mm,长度应不大于40mmA装置和B装置(见图1)测得的最大偏差应分别不大于玻璃件公称直径的3%和2%
结石、裂纹、毛糙、缺料、开口泡、折痕用目视检查。气泡直径和计数、飞边尺寸、剥落尺寸、痕迹尺寸一般用目视检查,必要时可借助适宜的测量工具进行检查。
5.3.2变形检查
5.3.2.1检查装置
玻璃件变形检查装置如图1所示。被测玻璃件
图1玻璃件变形检查装置示意
5.3.2.2检查方法
检查方法步骤如下:
a)按图1所示把被测玻璃件头部放入卡盘中,玻璃件头部平面与卡盘平面契合后,收紧卡盘并确保其不松动;
b)把A、B装置的测量测头按图1所示,对正接触到玻璃件伞盘边缘;c)把卡盘旋转360°,读出并记录A、B装置的最大变化量。2
9678-2012
中华人民共
机械行业标准
盘形悬式绝缘子用钢化玻璃绝缘件外观质量
JB/T9678—2012
机械工业出版社出版发行
北京市百万庄大街22号
邮政编码:100037
210mm×297mm?0.5印张?8千字
2012年12月第1版第1次印刷
书号:15111·10669
网址:http://www.cmpbook.com编辑部电话:
直销中心电话:
(010)88379778
(010)88379693
封面无防伪标均为盗版
版权专有
侵权必究
小提示:此标准内容仅展示完整标准里的部分截取内容,若需要完整标准请到上方自行免费下载完整标准文档。

标准图片预览:





- 其它标准
- 热门标准
- 其他行业标准
- FZ/T07002-2018 废旧纺织品再加工短纤维
- QX/T170-2012 台风灾害影响评估技术规范
- YS/T254.7-2011 铍精矿、绿柱石化学分析方法 第7部分:水分量的测定 重量法
- QJMS0005S-2016 焦作市米奇食品饮料有限公司 果汁饮料
- HG/T4670-2014 改性塑料用阻燃剂黑点和异色点的测定
- QB/T2025-2013 平版印铁油墨
- YS/T358.1-2011 钽铁、铌铁精矿化学分析方法 第1部分:钽、铌量的测定 纸上色层重量法
- 沪S/T306-2000 上海市建筑产品推荐性通用图集 44 SHF管道吊挂系统安装图
- QB/T4646-2014 丁酸二甲基苄基原酯
- YB/T4501-2016 耐磨耐火涂抹料
- 04SG309 钢筋焊接网混凝土楼板与剪力墙构造
- QBHC0004S-2016 芭夯餐饮管理有限公司 半固态复合调味料
- FZ/T93106-2019 上销
- QB/T4641-2014 苯乙酸苯乙酯
- 03S402 室内管道支架及吊架
- 行业新闻
请牢记:“bzxz.net”即是“标准下载”四个汉字汉语拼音首字母与国际顶级域名“.net”的组合。 ©2009 标准下载网 www.bzxz.net 本站邮件:bzxznet@163.com
网站备案号:湘ICP备2023016450号-1
网站备案号:湘ICP备2023016450号-1