- 您的位置:
- 标准下载网 >>
- 标准分类 >>
- 其他行业标准 >>
- YS/T 322-2015冶金用二氧化钛
标准号:
YS/T 322-2015
标准名称:
冶金用二氧化钛
标准类别:
其他行业标准
英文名称:
Titanium dioxide for metallurgy application标准状态:
现行-
发布日期:
2015-04-30 -
实施日期:
2015-10-01 出版语种:
简体中文下载格式:
.pdf .zip
标准ICS号:
冶金>>有色金属产品>>77.150.50钛产品中标分类号:
冶金>>有色金属及其合金产品>>H64稀有轻金属及其合金
替代情况:
替代YS/T 322-1994
点击下载
标准简介:
本标准规定了冶金用二氧化钛的要求、试验方法、检验规则及标志、包装、运输、贮存、质量证明书和订货单(或合同)内容。本标准适用于各种类型含钛产品、硬质合金以及对钛纯度要求较高的其他制品用二氧化钛。
本标准按照GB/T1.1—2009给出的规则起草。
本标准代替YS/T322—1994《冶金用二氧化钛技术条件》。
本标准与YS/T322—1994相比主要变化如下:
———化学成分新增加了Al2O3、Cr2O3、CaO 的要求,原有的单质除C外全部改为氧化物;
———取消等级,只保留牌号;
———规定灼烧减量和粒度的检测方法;
———对标准中的标志、包装、运输、贮存进行明确;
———补充了订货单的要求。
本标准由全国有色金属标准化技术委员会(SAC/TC243)提出并归口。
本标准起草单位:云南新立有色金属有限公司、宝钛集团有限公司、大连融德特种材料有限公司。
本标准主要起草人:刘建良、李保金、崔庆雄、杨正蕾、周燕、李永华、胡志杰、庆达嘎、乔敏、刘志光。
本标准所代替标准的历次版本发布情况为:
———YB523—1965;
———YB523—1982;
———YS/T322—1994。
下列文件对于本文件的应用是必不可少的。凡是注日期的引用文件,仅注日期的版本适用于本文件。凡是不注日期的引用文件,其最新版本(包括所有的修改单)适用于本文件。
GB/T19077.1 粒度分析 激光衍射法 第1部分:通则
GB25577—2010 食品安全国家标准 食品添加剂 二氧化钛
部分标准内容:
中华人民共和国有色金属行业标准YS/T322—2015
代替YS/T322—-1994
治金用二氧化钛
Titanium dioxide for metallurgy application2015-04-30发布
中华人民共和国工业和信息化部发布
2015-10-01实施
本标准按照GB/T1.1一2009给出的规则起草。本标准代替YS/T3221994《治金用二氧化钛技术条件》。本标准与YS/T322一1994相比主要变化如下:YS/T322--2015
化学成分新增加了Al2O3、Cr2O3、CaO的要求,原有的单质除C外全部改为氧化物;取消等级,只保留牌号;
-规定灼烧减量和粒度的检测方法;对标准中的标志、包装、运输、贮存进行明确;一补充了订货单的要求。
本标准由全国有色金属标准化技术委员会(SAC/TC243)提出并归口。本标准起草单位:云南新立有色金属有限公司、宝钛集团有限公司、大连融德特种材料有限公司。本标准主要起草人:刘建良、李保金、崔庆雄、杨正蕾、周燕、李永华、胡志杰、庆达嘎、乔敏、刘志光。本标准所代替标准的历次版本发布情况为:YB523-1965;
YB523—1982;
-YS/T322—1994。
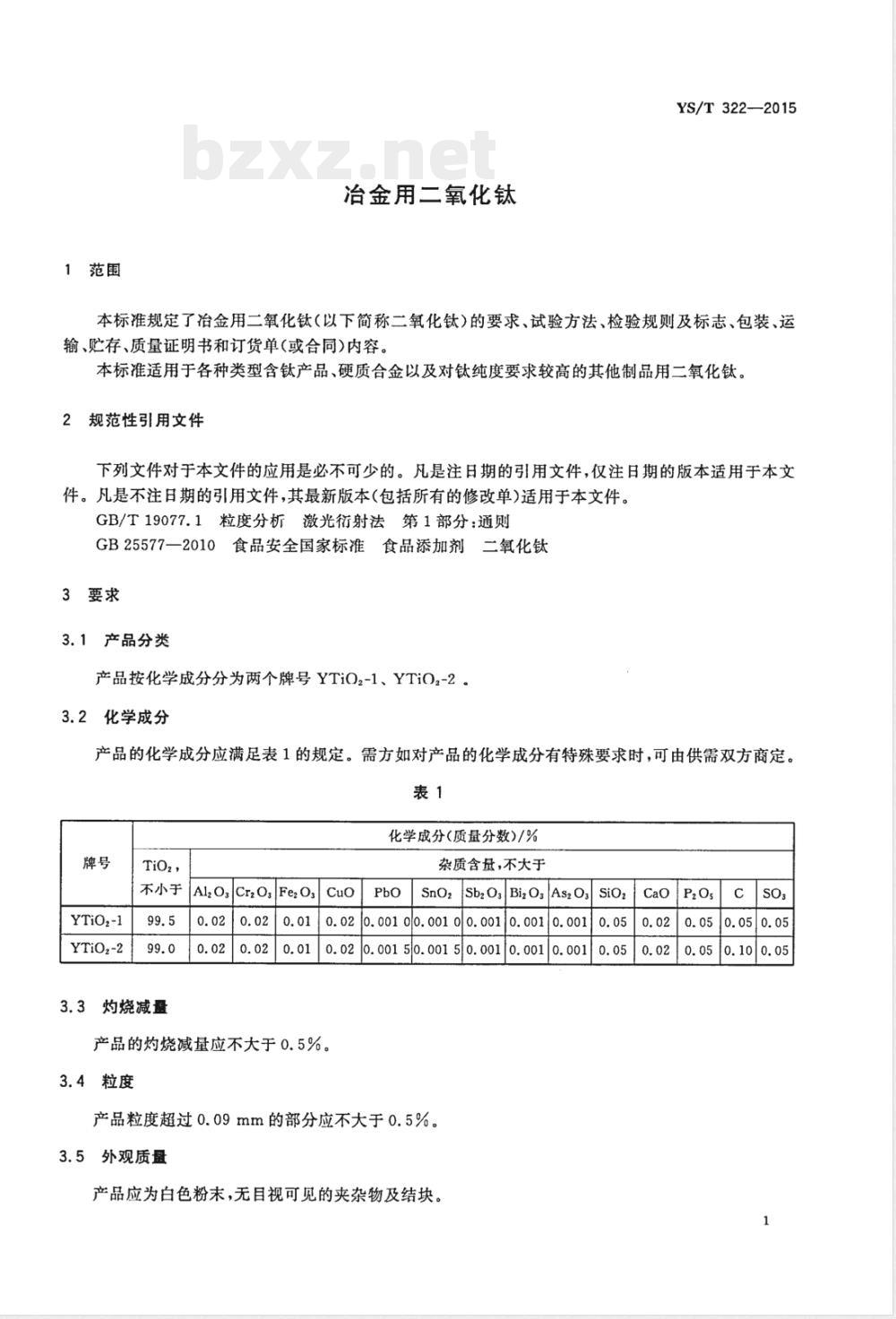
1范围
冶金用二氧化钛
YS/T322-—2015
本标准规定了冶金用二氧化钛(以下简称二氧化钛)的要求、试验方法、检验规则及标志、包装、运输、贮存、质量证明书和订货单(或合同)内容。本标准适用于各种类型含钛产品、硬质合金以及对钛纯度要求较高的其他制品用二氧化钛。2规范性引用文件
下列文件对于本文件的应用是必不可少的。凡是注日期的引用文件,仅注日期的版本适用于本文件。凡是不注日期的引用文件,其最新版本(包括所有的修改单)适用于本文件。GB/T19077.1粒度分析激光衍射法第1部分:通则GB25577一2010食品安全国家标准食品添加剂二氧化钛3要求
3.1产品分类
产品按化学成分分为两个牌号YTiO2-1、YTiO2-23.2化学成分
产品的化学成分应满足表1的规定。需方如对产品的化学成分有特殊要求时,可由供需双方商定。表1
化学成分(质量分数)/%
YTiO2-1
YTiO2-2
TiO2,
不小于
3.3灼烧减量
Al2O3Cr2O:Fe2 O3
杂质含,不大于
3/BizOAs2O
0.00100.00100.001
0.001 50.001 5|0.001
产品的灼烧减量应不大于0.5%。3.4粒度
产品粒度超过0.09mm的部分应不大于0.5%。3.5外观质盘
产品应为白色粉末,无目视可见的夹杂物及结块。Sio
YS/T322—2015
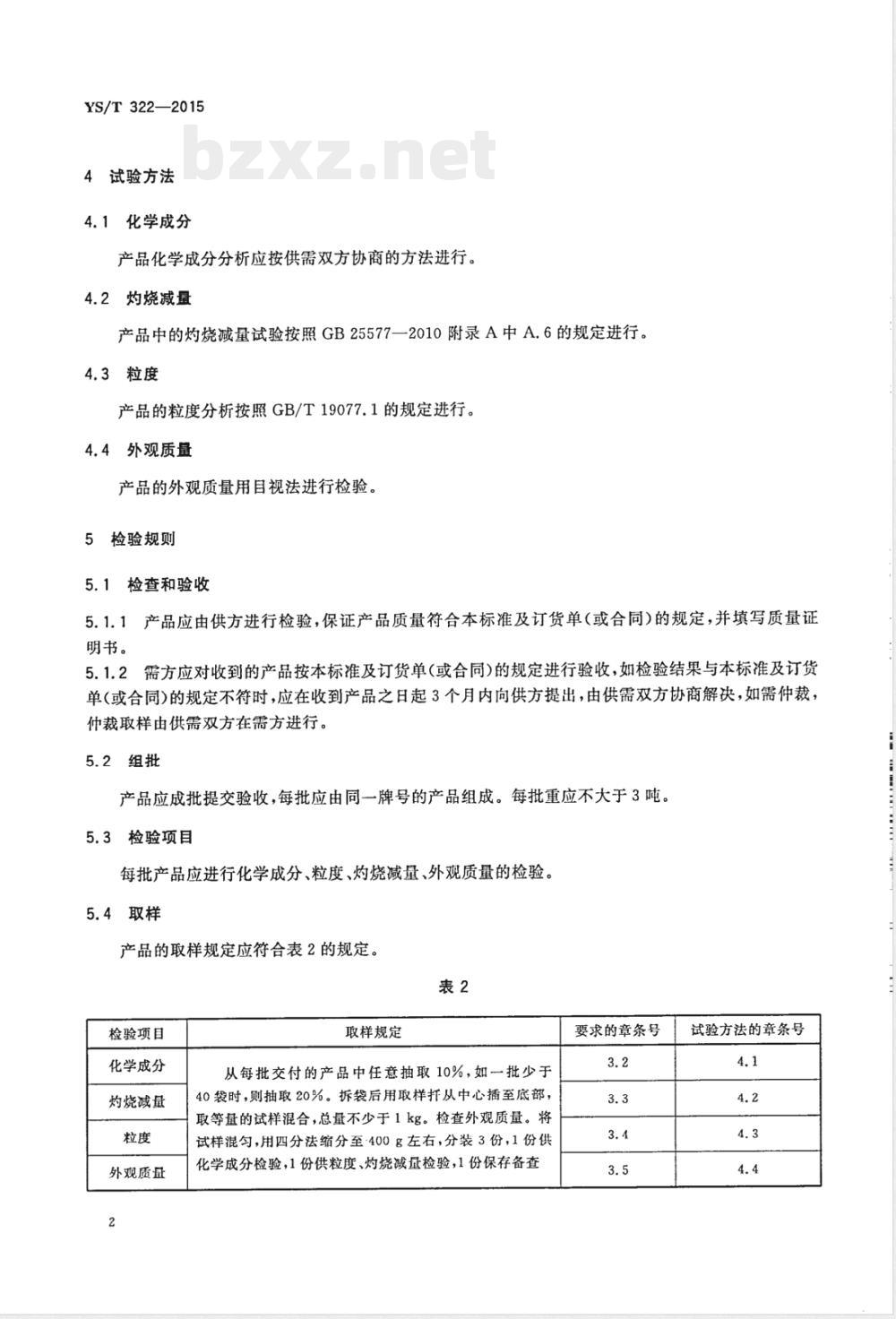
4试验方法
4.1化学成分
产品化学成分分析应按供需双方协商的方法进行。4.2灼烧减量
产品中的灼烧减量试验按照GB25577一2010附录A中A.6的规定进行。4.3粒度
产品的粒度分析按照GB/T19077.1的规定进行。4.4外观质量
产品的外观质量用目视法进行检验。5检验规则
5.1检查和验收
5.1.1产品应由供方进行检验,保证产品质量符合本标准及订货单(或合同)的规定,并填写质量证明书。
2需方应对收到的产品按本标准及订货单(或合同)的规定进行验收,如检验结果与本标准及订货5.1.2
单(或合同)的规定不符时,应在收到产品之日起3个月内向供方提出,由供需双方协商解决,如需仲裁:仲裁取样由供需双方在需方进行。5.2组批
产品应成批提交验收,每批应由同一牌号的产品组成。每批重应不大于3吨。5.3检验项目
每批产品应进行化学成分、粒度、灼烧减量、外观质量的检验。5.4取样
产品的取样规定应符合表2的规定。表2
检验项目
化学成分
灼烧减量
外观质盘
取样规定
从每批交付的产品中任意抽取10%,如一批少于40袋时,则抽取20%。拆袋后用取样打从中心插至底部,取等量的试样混合,总量不少于1kg。检查外观质量。将试样混匀,用四分法缩分至·400g左右,分装3份,1份供化学成分检验,1份供粒度、灼烧减量检验,1份保存备查要求的章条号
试验方法的章条号
5.5检验结果判定
5.5.1化学成分检验不合格,判定该批产品不合格。5.5.2灼烧减量检验不合格,判定该批产品不合格。5.5.3粒度检验不合格,判定该批产品不合格。5.5.4外观质量检验不合格,判定该批产品不合格。6标志、包装、运输、贮存和质证明书6.1标志
产品包装上应注明:
a)供方名称;
b)产品名称及牌号;
c)批号;
d)净重;
防潮;
轻放。
6.2包装
YS/T322—2015
产品可用塑料编织袋内衬塑料薄膜袋包装,也可用其他适宜的包装材料包装。每件产品净重10kg~25kg。
6.3运输
产品在运输过程中应采取措施,防止包装袋损伤、雨淋及化学药品的浸蚀。6.4存
产品应存放于通风、于燥的仓库中,防止其他化学品的浸蚀。6.5质量证明书
每批产品应附质量证明书,其中注明:供方名称、地址、电话,
b)产品名称及牌号;
产品批号、净重、件数;
各项分析结果及质量检验部门印记;e)
本标准编号;
出厂(或包装)日期。
7订货单(或合同)内容
订购本标准所列产品的订货单(或合同)应包括下列内容:a)产品名称;
YS/T322—2015bZxz.net
牌号,
数量(净重);
本标准编号;
其他需协商的内容。
小提示:此标准内容仅展示完整标准里的部分截取内容,若需要完整标准请到上方自行免费下载完整标准文档。
标准图片预览:





- 其它标准
- 热门标准
- 其他行业标准
- QXHS0004S-2016 西峡县华洋食品有限公司 香菇粉制品
- JB/T11222-2011 低速汽车 钢板弹簧可靠性试验方法
- QB/T2513-2013 电光源用玻壳通用技术条件
- FZ/T12058-2017 筒子染色涤纶低弹丝
- JB/T5331-2011 潜油电机用特种聚酰亚胺薄膜绕包铜圆线
- YS/T524-2011 合成白钨
- YS/T1050.8-2015 铅锑精矿化学分析方法 第8部分:金量和银量的测定 火试金法
- YS/T740-2010 氧化铝工业废水苛性碱度测定方法
- QLHM0001S-2016 泸州华明酒业集团有限公司 馥郁型白酒
- DGJ08-1997-2002 膜结构技术规程(附条文说明)
- CAS125-2005 在用机动车排放检测用油加注规范
- FZ/T14024-2022 棉与粘胶纤维混纺印染布
- QB/T4085-2010 磺基琥珀酸单酯二钠盐
- TB/T3523.3-2018 交流传动电力机车试验方法 第3部分:温升、电气保护及辅助机组试验
- DGJ08-2077-2010 危险性较大的分部分项工程安全管理规范
- 行业新闻
网站备案号:湘ICP备2025141790号-2