- 您的位置:
- 标准下载网 >>
- 标准分类 >>
- 轻工行业标准(QB) >>
- QBT 2171-2001 金属拉链
标准号:
QBT 2171-2001
标准名称:
金属拉链
标准类别:
轻工行业标准(QB)
标准状态:
现行出版语种:
简体中文下载格式:
.zip .pdf下载大小:
395.70 KB

点击下载
标准简介:
QBT 2171-2001.
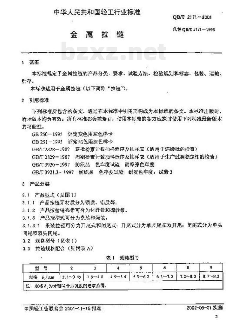
范围
QBT 2171规定了金属拉链的产品分类、要求、试验方法、检验规则和标志、包装、运输、贮存。
QBT 2171适用于金属拉链(以下简称“拉链”)。
2 引用标准
下列标准所包含的条文,通过在本标准中引用而构成为本标准的条文。本标准出版时,所示版本均为有效。所有标准都会被修订,使用本标准的各方应探讨使用下列标准最新版本的可能性。
GB 250-1995评定变色用灰色样卡GB 251-1995评定沾色用灰色样卡
GB/T 2828-1987逐批检查计数抽样程序及抽样表(适用于连续批的检查)
GB/T 2829-1987周期检查计数抽样程序及抽样表(适用于生产过程稳定性的检查)GB/T 3920--1997纺织品﹐色牢度试验耐摩擦色牢度
GB/T 3921.3一1997纺织品色牢度试验耐洗色牢度:试验3
3产品分类
3.1产品型式(见图1)
3.1.1产品按链牙材质分为铜质、铝质等。
3.1.2产品按拉链布带可分为化纤带和棉纱带。
3.1.3产品按型式可分为条装和码装。
3.1.3.1条装拉链可分为开尾式和闭尾式:开尾式分为单开尾和双开尾:闭尾式分为单头闭尾和双头闭尾。
3.2规格型号〔见表1>
3.3拉链规格配合(见附录A>
6 检验规则
6.1产品须经制造厂检验合格后才能出厂。
6.2产品检验分为出厂检验和型式检验,均采用每百单位产品不合格品数检验。
6.3出厂检验按GB/T 2828规定进行,采用正常检查一次抽样方案规定。
6.3.1条装拉链的出厂检验项目、不合格分类、合格质量水平和检查水平按表6规定。

部分标准内容:
蛋率号9494--9496-2001
中华人民共和国轻工行业标准
QB/T 2171~-2173-2001
拉链标准
金属拉链
2001-11-15发布
注塑拉链
中国轻工业联合会
尼龙拉链
2002-05-01实施
QD/T2171-2001
本标准是对QB217一1595金离应链的梦订,整内穿四下。制除康标准刘控链物理性能分等级《即优等、等、合格):别除原标准拆控强力指标
一像证解分原标准控链懿难性能指标:HKoNrKAa
整订了原标准中的规格型号:将原标准中型对应的规格(牙链资度》予以快订:增龙6号、8号金席拉链,将原10号金属拉链调整成为9号金病拉链:惨让了下止强力衡试方法
一培加拉头白锁强方、控必抗张强力及拉头垃片抗伍力的物理性能指标及测试方法:增加耐摩擦色车度和耐洗色步度要求及试验方法本标健范附录A是标催的附录。
本标准出中医轻工业联合会综合业务部提出,本标群由全国,用五金际准化中心归口。本标准由福建得兴集家公司多声起草。温州和备实业有限公司,江弥利锅粒链职沙有限公创、上海东龙拉链制造服公司、断汀华集雨行限公司、中国五金制协会拉链分会左起草。
本标准要起草人:施竿奖、李裕鑫、摩水审、戈存折、归希林、欧阳鬼、王智存自本际准实苑之日新,原国家轻T业高发布的行业标雅QB2171--1995(金属拉锋3度止。
中华人民共和国轻工行业标准
金属拉链
QET21712001
我营Q2171-1996
本标准规定工金拉整翁产品分类、要求、试验右法、检验规则和标志、危装、运翰、购存。
本标降道用于金属拉链(以下简称“拉链\)。2引用标准
下列标准所包含的条文,通注在本标满中引用而构感为本标准的条文,本标准出版时,所示版本的为有效。所行标准会被炼订,他用本标泄的各方应操过使用下列标准最新版本的可能性,
GE250-1995评定变色用求能偿卡GB251-1995许定沾色压灰色样长GB门2828一798?逐批检查让数地样起序及批祥表(用-于下连续批的抢查)GB/T2829一198?周期检套计数池样程序及推样表(适用于生产过程定性的控查)GB/T3920-1997纳织品色兰度试验耐色牛度GBT3921.3-1997纺织异色率夜试验对洗色牢度,试验33产品分类
3.1产品型式<见图1)
3.1.1产品按链牙材质分为钢质、钳质等3.1.2产乌按拉避布带可分为化纤借和确龄带,3.1.3产品按型式可分为条装和码装。8.1.3.1系装拉链可分为开尾式和闭尾式:刀尾式分为单尤尾在双开居,:团离式分为单头团港和双头闭尾。
3.2就格型号(见表1)
3.3扩链规格配合(见附录A)
表!规格型引
规格y/mm
2.5~3 xs
3 9--4 8
法:规落为才链站合后宽皮的选取范围,中国轻工业联合会2001-:1-16批准A
4 9~~5. 4
55-=62
6. 3--7.0.
2002-05-01实施
送头为是拉城
3.4尺小教数(鼎表2)
DB/T2171-2001
LH-HHG-OODO
单头道
表2参数
拉酵长校!
基本司
>3[5~0
631000
2515~530
>60~T0
315-·630
>63-10
极展的差
带宽室
产,1.拉链蓝本尺寸大于10G0拍m,拟展偏差为1%,2.开尾拉髓光后数,特殊代寸拉料计费时商定,4
fY KAaNer Kca
双天黑“ד)
从实开是性““型
前带头
后带卖
4要求
QB/T2171-201
4.1拉链的主要物理性能(见表3)表3拉链的上要物理性能
拉壁型号
平势强力,N
拉合轻将理,N
上止强力,N
下止强力,N
拉力,N
(包括双升尼拉额)
情这依强小,N
【包活从开隐说链】
控头拉片合强力,N
批头症片抗上,N+品
拉头抗张强力,
拉头自试湿力,
(双次)
负荷拉饮
单牙移位强力,
250:200
180350
亿纤期
3C01270
350 |315 370 |315
注:1。价兴控片杭拉要求儿证于空头排与拉片直表组合的拉买、2.范头抗张通力要求不适用于金属拉头12拉链的表而量
4.2.1拉链装而当泽鲜招,予够桑软、光、平,轰、瞻合良好。4.2.2拉性的半育度(见表4)
表1拉继的平直度
长通1
平直度
>150~315
>315~830
4.2.3整条拉链举部件齐企,链指刻整齐:不得有缺旁、牙。485
4.2.4拉的下止无明显歪余,拉开拉合时不得有控头卡位上止、下止的现象,4.2.5开尾拉链(包括双开尾拉常)插拨、启动灵活:加强胶带与布带粘合牢质:整齐4.2.6拉头电镀层率固、均勾致,无气泡、掉皮等缺陷,型腔平整光滑:拉片应翻动灵后,商标清晰。
4.2.7拉链尺小参数按3.4规定:鸣装等百米长度为(100上0.5)巾-4.2.8带单泽鲜绝,同特号中有带色差位达,(B251一1995想定的3级,[问条错QB/T 2171—2001
的行带,色差应达GB250-1999规定药4。4.2.9色牢度
- KANr KAa
4.2.9.1耐座换色率度链书经前摩接试疫所色半度应对合GB251-1995中3级-4级的规定
2.2.92洗色毕度销带经洗学后色产度应符合GB250-1595中3经-4级的频定。4.2.10码装链带每向米K度内楼头不得超过3个:4.2.11对拉继或控链的其他组件不含禁用偶氢,不含镍,过检针等特殊要求出供需双方两定。
6试验与法
5. 1平拉强力测试方法
5.1.1测试设备及夹具
5.1.1.1测试设备材料站鉴机。
5.1.1.2实范正2000N.
5. 1. 1. 3测试速安
(300±10)1un/mi.
5.1.1.4测试投备精度±0.5%F5.5.1.1.5具完要尺宽25mm,实紧也齿形夹角60,节距1.5mm,齿顶宽0.2mm。两片搅合光紧.到内齿3mm效期工皮低齿05m的平面:5.1.2测试方法及步释
取长虑人于75mm的拉链样本:\段,装来在上举来易中,装来时应将链牙脚和文具的来口部位对齐靠紧(乐国2)。启动测试仪,测试至脱牙或带破损为止,此时显示的激值取为平拉强力值。
52势合轻清度试方法
5.2.1测试设备及来具
5.2.1.1试设备由专感器、英具,传动和显尔系统等组股的仪器。5. 2. 1. 2 测试范围≤20N.
.5.2.1.3测试落度1200mm/min~1300mm/mim,5.2.1.4划试设需精度土0.5%FS.b.2.2测试方法及步票
取成品拉链一条,代取200mm长度(长度小十200mm的核实际长度>,乎往复拉动三次,然后以控开状态受半工作台上,分开带迅于推平,另一编载类在回定来具户,按片套6
QB/I2171—2001
在移位类具上(见图3)。启动测试仪拉会拉链率定点拉置,此移动过程中,记录的最大拉万值即为拉合轻滑度。
因定来具
5.3上止带力谢试方法
5.3.1跑试没备及实具
5. 3.1.1测试设备同5.1.1.1.
5.9.1.2别试速度e51.1.3:
5 3. 1. 3 类具
HOGOOACOOCESG
H5903362962NEC063
拉片卖兵根者拉片缩构选用穿入式或过式炎具。链带央具同 5.L.1.3,
53.2到试活及步强
取长拍人十50叫机带拉链头不上让节拉链详和一段,将按链一端装来在米具出,将起片券在快片央具你(图4),户动题试,试至拉链破损为,此附的费力慎出为上止强力。wwW.bzxz.Net
5.4下L-弱力测试方法
5.4.1试设备及央层
5.4.1.1测试设各同5,1.1.1.
间5.1.1.3。
5.4.1.2测试速度
5. 4. 1. 3 测试类具阅 5,1.1,5,5. 4. 2 测试方法及少骤
OB/T2171—2001
Y KoNr Ka-
取长度约50带拉头(自头应光排除自销功能)及下止的拉等样本一度,将控头拉至止(拉片别起,两节够分别装夹干上下夹具间(光去持一段约10m㎡链才),夹且乐声约75mu就密5),启动测试仪,测试率拉链破损为止,此时的通力值即火下止强力:.5.5开尾平拉强力测试方法
5.5.1期试设备及来具
5.5.1.1测试设备同5.1.1.1.
5.5.1.2测试炼度间5.1.1.3。
5. 5. 1. 3 刚试来具 问 5.1.1.5。5.5.2测试方决及步买
取长度大于50带分开件的拉链拌木一段,将分开件处装夹布上逆夹中,转时变具达缘必须与插官的内驾端(即带紧链牙:端)成·宜线,实口范案插告插座(见图6)。向动测试仪,测试至脱离或布带破报为止,此时的强为值即为开尾平拉力。252
5.6描座移位强力测试方法
6.6.1测试设备及来具
5.6.1.1测试设备同5.1.1.1。
5. 6. 1. 2测试速度品5.1 1,3.图7
5. 6. 1.3测试爽具上冬用新卡式来且,下来具同5.1.1.5。5.日.2测试方法及比骤
吸长度火于50mm带拓座的拉链样本:段,分开两牙整带,将插座端放翌于上火具卡中,另一端夹在下夹月中(见图7)。启动测试仪,划试全插座脱落或破损为止,此时的谨力值即为插座移流强力。
5.7拉买拉片结合强力测试方法
5. 1.1测试设备及来具
5.7.1.1测试我蛋同5.11.1。
5. 7.1.2观试跨度同3.1.1.3。
QF/T21712001
5.7.1.3彻试火具,上火具根据拉片特点选择穿入式或火灾具,下卖具采用隔板式来具。5.7.2别试方运及劳弹
取成品效链头一个,裁夹在夹具牛(见用8)。房动测试仪,划试至拉片或拉头体酸璃为止,此对的强力值即为拉头佳拉击结合强力。5.8头拉片抗扭力测试
5.B.1测试原理没技术指标
5.8.1.1势试原摄批头拉片抗担力激试原理见留9。类只
5.9.1.2糖度±1%FS。
5. 8. 1. 3托转速度1.5r/mim
5.9.2测试方法与求要
联板学
将拉头的拉头体置丁固定央具内交紧,再将拉片装夹于可是直拉头体旋转的央年内,并使案钳夹紧拉片中点位置,后动双试仪,测试军拉片柜对拉头体被纠断或破损为止,此时的引方借拉头拉相力。
5.9拉抗张强力测试方法
5.s.1测试原理设来员
5.5.1.1试原球技头抗张强力测试原见图10:5.5.1.2火具下卡乐排人哒台!1内2,5. 9.1.3转度
a)值显示系统持度土I%FS
b)过移票示系统精皮土0.01mm
5.9. 1. 4凯式速度10mul/mm
59.2别达方法转弹
a)调整上上卡瓜位置,海拉头喷含口卡在上下卡低上(同5.9.1.2);调节上下求位置到合理测试状态:g)启动测试装置,开始恶式案变形D.5mm时序止下作,些时记录的测试值即为拉头抗张些力:
QB/T2171—2001
d)判定以该拉头抗张盐力与表3中的对应值打比轻判定合格与否,书
五示东线
实形控制及
调登机构
5.10拉头自频频力测试方法
5. 1D. 1测试没备及史具
5. 10. 1. 1 热试设备间5.1.1.1。5.10.1.2测试速度问5.1.13
5.10.1.3试文具同5.1.1.5。
6.10.2测试为法及步察
-fTY KNr KAca-
取长度大于100m日带户锁拉头拉链样本一投,拉头拉至中间位置,分开端两边链带分别夹于上.下夹县,夹具距离约了5mm(见图11),启动纫试仪,测试至控头滑脱或放链被损为止,此时的强为值为验义自谈强力,6.11负荷拉饮的测试方法
5.11.1测试设备及类具
5.11.1.1测试设各由一幻火具和代复送法的传实系统和显示系统年成。器往宽次数30双次/1im,行理75mm,开闭角度;开30、闭60\5.11. :.2
拉斑规格在3.5mm-12mm以内。
5. 11.!.3
试夹强向宽251mam,数向宽10mm,夹紧而齿形夹案60,节距1.5tum齿顶宽0.2mm:
5.11.2测试方法及逆
5.11.2.1取长250mm以二的拉控链样本一条,正反山用石蜡各擦二次。5.1t.2.2检查拉次仪、使拉片夹停留在下极限,将拉链范夹在五个固定点上,并将拉片因定(见图12)
5.1:.2.3认试步媒
a)先将拉驾尾端(卜止端)粗略围在A周定点上(拉片向内)b将拉片固定在抗片来可.上
o)将拉链前端(上止端》周定在D、B点王:d)松开A固定点,将拉继是举向上拉起使得国定销落于平衡板孔中问,热后格A点类13
QB/T2171-2001
紧(此时耳D、E点在同一水平线工);)将横尚光块B、C松开,让拉链带两侧布张放入B,心来只中夹餐,夹口距牙脚的5mm,此时五个固定点声定完毕
十)将拉次仪语至上极跨,松开拉片火具,日测拉链尽否保势直线。如不符含要求,再彩调整自至整央全部光实
不同规挤链,分别在其横向和纵向该规定翌求机负荷(见衰5)。中
约15m
加监方间
拉链慎网和纵间加负荐
5.11.2.4启动拉次仪送按熟式完成促定的改数或至样本坛前破损为止,5.12单移位温力试方法
5.12.1测试设备及夹是
5.12.1.1测试投餐间5.1.1.1。
5.12.1.2测试速放
同5.1.1.3.
5.12.1.3上火具5.1.1.5。
5.12. 1.4下实是。采用咔口活入兴具5.12.2氏法没步强
a)取去度大于0mn的拉妊栏不一段,齐。分并两牙链带,分别从切处起,去掉一个链牙,留第兰牙,收采丁上达来具。装光时物去择二个牙后的第一牙扣入上火具,另一讲装夹下一夹具见图13)
:去链牙时不再扭坏带筋,不能动相邻的才,11
QB/T2171:2001
E:GHH
b)启动试仪,测试至脱牙为止,此时的力值单为单牙移位强力。5.13找件平真度测方洁
5.13.1量其150m和1000m期直尺各—把。5.13.2测量方法媒
-fY KNr KAca-
将拉链样术平放在平整的台板上、使拉链处十日然状牵。用手指沿鼓牙边缘两侧来回移动:次。将直尺邀间望习别常挑,然店用一宜尺盟取链牙与直尺之问的最人距尚(见14)。些距为梦大弯。
5.14拉链长度的测量方法
5. 14. 1 显具 米尺一把,
5.14.2别量方法及求累
取成配拉数条,平放在平整的台板上,使其处于拉合自然状态,按图1所示过行测盘、为拉链长境。
码装链带长度测些先将码装链带乎放宽于半整的平台上,以米尺测量5m后反草对折视量,利余部分以求以测罩。
5.15链带色差测试疗法按GB250进行深是。5.16链带色牢度测试方法
5.16.1前库擦声车度测试方法
a)试验样本制备
:将激链布带放在底板上,并将两端面定。12
小提示:此标准内容仅展示完整标准里的部分截取内容,若需要完整标准请到上方自行免费下载完整标准文档。

标准图片预览:





- 其它标准
- 热门标准
- QB轻工标准
- QB/T5396-2019 水晶自动研磨机
- QB/T1693-1993 制浆造纸机械设备术语
- QB/T2894-2007 丙烯腈-丁二烯-苯乙烯(ABS)色母料
- QB/T2578—2002 陶瓷原料化学成分光度分析方法
- QB/T5201-2017 冰衬疫苗保存箱
- QB/T2896-2007 纸和纸板湿拉毛和湿排 斥的测定
- QB/T2062-1994 贵金属首饰
- QB/T2232-1996 电动童车通用技术条件
- QB/T4625-2014 黄瓜罐头
- QB/T1670-1992 微控电子式抗张强度试验机
- QB/T4294.3-2018 服装机械直刀式数控裁剪机 第3部分:结构要求
- QB/T4338-2012 鞋类化学试验方法烷基酚聚氧乙烯醚的测定
- QB/T2677-2004 制鞋机械 打钉装跟机
- QB/T1704-1993 铝箔衬纸
- QB/T2157-1995 制革用揩光浆、颜料膏测试方法
- 行业新闻
网站备案号:湘ICP备2023016450号-1