- 您的位置:
- 标准下载网 >>
- 标准分类 >>
- 交通行业标准(JT) >>
- JT/T 264-2013 内河船舶柴油机主推进装置气动遥控一般技术要求
标准号:
JT/T 264-2013
标准名称:
内河船舶柴油机主推进装置气动遥控一般技术要求
标准类别:
交通行业标准(JT)
标准状态:
现行出版语种:
简体中文下载格式:
.zip .pdf下载大小:
2.46 MB

点击下载
标准简介:
JT/T 264-2013 General technical requirements of pressure-operated, remote control for main propeller of diesel engine for inland-waterways vessels.
1范围
JT/T 264规定了内河船舶柴油机主推进装置气动遥控一般技术要求。
JT/T 264适用于内河船舶,由驾驶室過控柴油机主推进装置(包括直接或通过离合器间接传动螺旋桨及可调螺距螺旋桨)的气动遥控系统的设计、制造和检验。
2遥控系统基本功能的要求
2.1应具备能按手动操作顺序自动完成全速换向(自全速顺车至全速倒车或自全速倒车至全速顺车)和调速的功能,并应具有自遥控至手控或自手控至遥控转换联锁.换向联锁、转车机联锁(设有时)和轴系刹车联锁(设有时)等安全联锁装置。
2.2主推 进装置遥控应采取措施,避开或防止主机长期在临界转速范围内运转。
2.3若主机的控制系统具有启动失败时能自动再启动的程序,则启动失败的连续次数应不多于三次。当第三次启动失败时,即应自动停止启动,并在驾驶室、机舱进行听觉视觉报警。
2.4设有离合器的主推进轴系,当主机超速时应能自动停车(柴油机额定功率小于或等于220kW可免设) ,并在驾驶室和机舱进行听觉和视觉报警。
2.5主推进装置遥控应能可靠、灵活地从遥控状态转换到机旁控制。其控制的转换装置应设在机旁控制处。各控制处所设有某控制处所正在进行控制的指示,控制转换应在得到应答后方可进行转换。
2.6驾驶室应设有 主机的紧急停车装置,该装置应与驾驶室遥控系统完全独立。紧急停车装置失电时,应自动转换至蓄电池供电。紧急停车装置应设有防止误操作的设施。紧急停车时,应给予机舱听觉和视觉报警指示。
2.7遥控 系统的操作手柄若与传令钟手柄合并为-一个, 而且当遥控系统失效,仍不影响传令钟的功能时,则可当传令钟使用。

部分标准内容:
备案号:
中华人民共和国交通运输行业标准JT/T264—2013
代替JT/T264—1995
内河船舶柴油机主推进装置
气动遥控一般技术要求
General technical requirements of pressure-operated, remote controlfor main propeller of diesel engine for inland-waterways vessels2013-10-09发布
中华人民共和国交通运输部
2014-01-01实施
遥控系统基本功能的要求
遥控系统技术性能的要求
JT/T264—2013
Hii KAoNni KAca
JT/T264—2013
本标准按照GB/T1.1—2009给出的规则起草。本标准代替JT/T264一1995《内河船舶柴油机主推进装置气动遥控一般技术要求》。本标准与JT/T264—1995相比,主要变化如下:增加了装置的越控功能(见2.14);修正了电气设备稳态的波动值(见表5):修正了由蓄电池供电的电气设备电压偏离值(见3.12):修正了船舶倾斜状况(见3.15)。本标准由全国内河船标准化技术委员会(SAC/TC130)提出并归口。本标准起草单位:长江船舶设计院。本标准修订主要起草人:王前进、苏国维。本部分所代替标准的历次版本发布情况为:CB*3241—84,JT/T264—1995。I
Ti KAoNni KAca
JT/T264—2013
内河船舶柴油机主推进装置气动遥控一般技术要求1范围
本标准规定了内河船舶柴油机主推进装置气动遥控一般技术要求。本标准适用于内河船舶,由驾驶室遥控柴油机主推进装置(包括直接或通过离合器间接传动螺旋桨及可调螺距螺旋桨)的气动遥控系统的设计、制造和检验。2遥控系统基本功能的要求
2.1应具备能按手动操作顺序自动完成全速换向(自全速顺车至全速倒车或自全速倒车至全速顺车)和调速的功能,并应具有自遥控至手控或自手控至遥控转换联锁、换向联锁、转车机联锁(设有时)和轴系刹车联锁(设有时)等安全联锁装置。2.2主推进装置遥控应采取措施,避开或防止主机长期在临界转速范围内运转。2.3若主机的控制系统具有启动失败时能自动再启动的程序,则启动失败的连续次数应不多于三次。当第三次启动失败时,即应自动停止启动,并在驾驶室、机舱进行听觉、视觉报警。2.4设有离合器的主推进轴系,当主机超速时应能自动停车(柴油机额定功率小于或等于220kW可免设),并在驾驶室和机舱进行听觉和视觉报警。2.5主推进装置遥控应能可靠、灵活地从遥控状态转换到机旁控制。其控制的转换装置应设在机旁控制处。各控制处所设有某控制处所正在进行控制的指示,控制转换应在得到应答后方可进行转换。
2.6驾驶室应设有主机的紧急停车装置,该装置应与驾驶室遥控系统完全独立。紧急停车装置失电时,应自动转换至蓄电池供电。紧急停车装置应设有防止误操作的设施。紧急停车时,应给予机舱听觉和视觉报警指示。
2.7遥控系统的操作手柄若与传令钟手柄合并为一个,而且当遥控系统失效,仍不影响传令钟的功能时,则可当传令钟使用。
2.8主推进装置遥控系统动力源失效时,应不致使被控制设备出现不安全状态,如使主机(或螺旋桨轴)增加速度,改变运转方向及主机的误启动,并应使主机(或螺旋桨轴)转速基本保持不变,直至操纵转换到机旁控制为止。
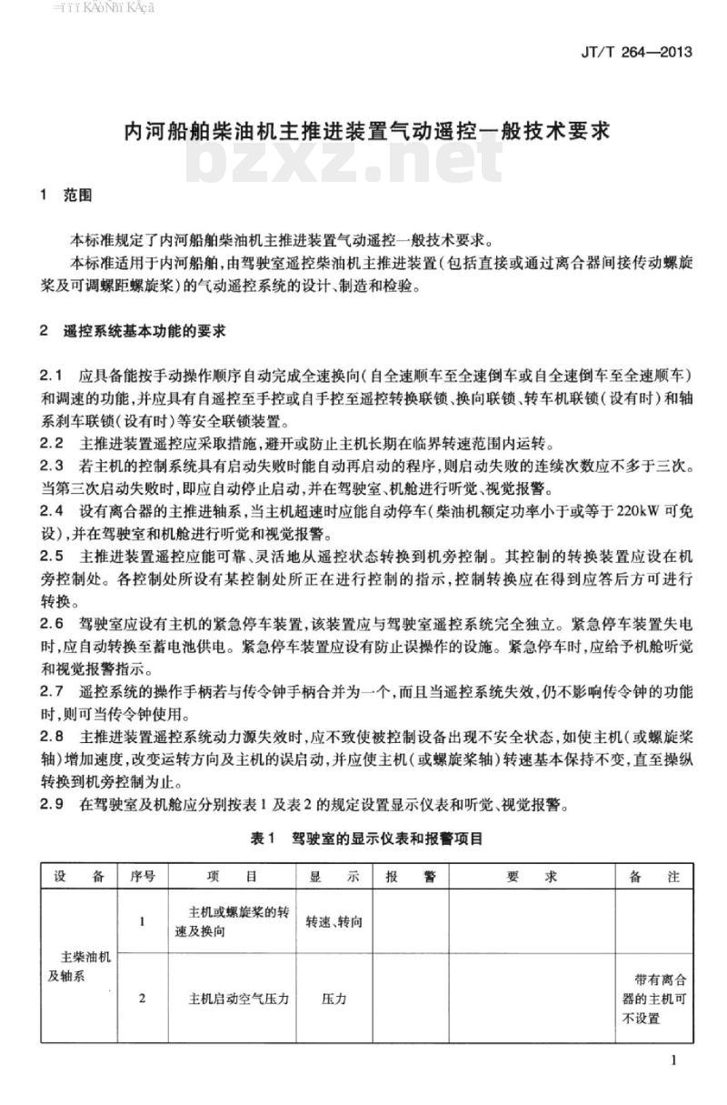
2.9在驾驶室及机舱应分别按表1及表2的规定设置显示仪表和听觉、视觉报警。表1
驾驶室的显示仪表和报誉项目
主柴油机
及轴系
主机或螺旋桨的转
速及换向
主机启动空气压力
转速、转向
带有离合
器的主机可
不设置
iKANni KAca
JT/T264—2013
主柴油机
及轴系
舵机系统
主柴油机
及轴系
主机超速
主机或离合器的
控制系统的动力
(电力、气压、液压)
离合器的动力(电
力、气压、液压)
舵机压力
能机过载
舵机油箱油位
舵机控制系统的
电、液压动力
主机或螺旋桨的转
速及换向
主机启动空气压力
滑油进机压力
滑油进齿轮箱压力
冷却水出机温度
齿轮箱滑油温度或
冷却水温度
主机超速
主机或离合器的
驾驶室遥控主机、
离合器的换向指示
表1(续)
超速时
设有离合器的主推进轴
系,当主机超速时应能自动
停车(柴油机额定功率小于
或等于220kW可免设)
报警应尽可能在装置仍在
运转时发出
机舱的显示仪表和报警项目
转速、转向
前进、后退
超速时
设有离合器的主推进轴
系,当主机超速时应能自动
停车(柴油机额定功率小于
或等于220kW可免设)
可为综合
有随机显
示仪表及报
警装置时,
可不需重复
Hii KAoNni KAca
主柴油机
及轴系
舵机系统
主机紧急停车
控制系统的动力
(电力、气压、液压)
离合器的动力(电
力、气压、液压)
舵机电力
能机过载
机油箱油位
舵机控制系统的
电、液压动力
表2(续)
电力指示
灯,气、液压
电力指示
灯,气、液压
动作时
JT/T264—2013
报警应尽可能在装置仍在
运转时发出
2.10对设有可调螺距螺旋桨的主推进轴系,在螺距控制的液压系统的压力及电液控制系统的电力不足时,应在驾驶室发出听觉和视觉报警,此报警应尽可能在装置仍在运转时发出。此外,尚应在驾驶室设有可调距螺旋桨的螺距或桨角、液压系统的液压及电液系统的供电等的显示。2.11报警系统的设置要求如下:a)报警系统的设计应尽可能与控制系统独立。当控制系统发生任何故障时,不应妨碍报警动作。
b)报警系统的警报应同时发出听觉和视觉信号,且应装设报警的应答消声装置。报警系统发出的警报经值班人员应答消声后,光信号应保留到故障消失为止。排除故障后,听觉,视觉报警器应能自动复位。
报警装置的各个听觉、视觉报警信号应设有显见的报警点地址:报警系统发出的警报经值班人员应答消声后,在第一个故障尚未排除而又发生第二个故障时,听觉、视觉报警器要能再次动作。
d)报警系统应有自检功能,应考虑在报警系统自身电源线路的熔丝熔断及传感器至报警装置的线路短路或断路等情况发生时,能进行报警。机械及其安全和控制系统的故障警报的听觉信号应与其他正常的信号、火警信号、电话信号e
和噪声易于区别。
报警系统应有对无意义的信号进行自动闭锁的设施,如对柴油机正常的启动和停机过程中的f)
滑油低压信号设置自动闭锁装置。g)对设备的故障点设有自动补救设施时,为了便于对自动纠正的短期故障进行查找,报警系统应在应答前使报警信号予以锁定。2.12报警系统主电源供电中断时应有听觉、视觉报警,并能自动从蓄电池电源获得持续供电,蓄电池供电时应有指标。
2.13驾驶室与机舱之间,应设有两套通信设备,其中之一为传令钟,另一通信设备为独立于主电源的声力通信系统。
HiiKAoNiKAca
JT/T264—2013
2.14为保证船舶安全,遥控系统一般应设有越控功能。如设有越控设施以解除安全系统的某些保护动作时,此设施应能防止由于疏忽而触动。当安全系统的越控设施投人工作时,在有关控制处所应予以指示并发出报警。当越控结束后,安全系统的保护功能应能自动恢复。遥控系统技术性能的要求
3.1若主机的控制系统具有自动再启动功能,则每一次启动时间(从发出启动指令开始至主机达到最低稳定工作转速止,且不包括间隔时间)见表3。表3
启动次数
时间(s)
3.2程序换向时间:遥控操纵主机或可倒、顺的传动离合器从最低转速转换到开始反向运转的时间,应不超过15s。
3.3程序换向时主机转速如下:
a)能换向的主柴油机应使其先换向而后启动,且应在主机低于换向转速时才能进行换向;带有离合器的主推进装置,脱开离合器时应使主机转速降至转速预定值运转,而合上离合器b)
亦应在相应的主机转速预定值时进行。3.4自遥控至手控或自手控至遥控的换向时间(人在机旁,从接到转换信号开始至转换完毕止)见表4。
主机单机额定功率(kW)
时间(s)
3.5准确度要求如下:
≤220
a)精密调压阀的重复和回差误差不大于±2%;b)执行机构的重复和回差误差不大于±2%。>220
3.6遥控操纵的调速范围应不超过主机额定转速的1.03倍,并应能维持主机最低工作稳定转速。3.7遥控操纵实际距离在超过40m时,应采取相应措施,以保证系统有良好的响应速度3.8气动控制系统的气动空气可由主机启动空气瓶或专用空气瓶供气,且应自动维持所需要的控制空气压力。供气管路中应设有安全阀,安全阀的开启压力应不大于工作压力的1.1倍。气动控制系统的空气应保持清洁、干燥。过滤精度不大于50um。3.9气动控制设备,在系统内压力变化为额定压力的±20%时应能正常工作,且在瞬时压力升高至1.5倍额定压力时应不致造成损坏。3.10气动控制管路安装或分组安装后,应对管路以1.25倍的设计压力进行密性试验。试验所用的介质,应为干燥空气。
3.11电气设备应能在规定的电源压力和频率偏离额定值的稳态和瞬态波动情况下可靠地工作(表5)。
3.12对于蓄电池供电的电气设备,其电压偏离额定值达-25%~+20%时,应能可靠地工作。对于蓄电池充电期间接有的电气设备,则应考虑由于充放电特性引起的电源电压偏离电气设备额定电压-25%和+30%的影响。
liiKAoNniKAca
电气设备
一般交流电气设备
般直流电气设备
电源参数
电池的谐波成分规定如下:
+6~-10
交流电气设备应能在供电电池的谐波成分不大于5%的情况下正常工作;a)
JT/T264—2013
恢复时间((s)
对于经过半导体变流器供电的电气设备,应能在供电电源可能产生较大的谐波成分的情况下b)
正常工作。
3.14电气设备热态绝缘电阻和耐电压试验如下:热态绝缘电阻值应符合下列规定:a)
1)对工作电压小于100V的电气设备,采用250V的直流高阻计测试,其值应不小于0.3MQ;2)对工作电压大于或等于100V的电气设备,采用500V或大于500V的直流高阻计测试,其值应不小于1MQ。
耐电压试验应符合表6中的规定。表6
额定工作电压
≤80V
80V~1000V
试验电压
1000V+2倍额定电压,但最低为2000V备
试验电压频率可以是25Hz~100Hz之间的任频率,历时1min应无击穿或闪烁现象试验时,应拆除半导体器件,同时允许不接测量仪表、电容器、指示灯等附属设备。应在所有带电部分与机壳间,以及各相(极)间进行试验。3.15
装置应能在下列环境下正常工作:a)环境空气温度如下:
1)一般封闭处所和有空调的封闭处所:+5℃~+55℃;2)有散热设备且无空调封闭处所:+5℃~+70℃;3)开散甲板,无保温措施的甲板室:-25℃~+70℃。振动要求见表7。bZxz.net
安装部位
一般处所
往复机械上,例如柴油机、空压机上及其他类似处所
频率范围(Hz)
25~100
位移±1mm
加速度±0.7g
位移±1.6mm
加速度±4.0g
注:如果设备在表7频率范围内发生共振,使振动超过规定值时,应采取适当措施予以抑制。TiKAoNni KAca
JT/T264—2013
环境空气湿度如下:
1)温度达40℃时,相对湿度为95%±3%;2)温度高于40℃时,相对湿度为70%±3%。船舶倾斜状况如下:
1)横倾:15;
2)或纵倾:10°。
能适应船上油雾、霉菌及灰尘等环境6本装置在控制气源额定压力范围内,元件寿命规定如下:3.16
控制元件寿命不小于100万次;
执行元件模片寿命不小于10万次。中华人民共和国
交通运输行业标准
内河船舶柴油机主推进装置气动遥控一般技术要求JT/T264—2013
人民交通出版社股份有限公司出版发行(100011北京市朝阳区安定门外外馆斜街3号)各地新华书店经销
北京交通印务实业公司印刷
开本:880x1230
印张:0.5字数:13千
2014年5月第1版
2014年5月
第1次印刷
统一书号:15114·1909
版权专有
定价:15.00元
侵权必究
举报电话:010-85285150
小提示:此标准内容仅展示完整标准里的部分截取内容,若需要完整标准请到上方自行免费下载完整标准文档。

标准图片预览:





- 其它标准
- 热门标准
- JT交通运输标准
- JTJ311-97 通航海轮桥梁通航标准
- JT/T852-2013 公路桥梁摩擦摆式减隔震支座
- JTG/TD21-2014 公路立体交叉设计细则
- JT/T832-2012 LED发光强度测试仪
- JT/T888-2014 公共汽车类型划分及等级评定
- JT/T1356.3-2020 城市公共交通IC卡检测规范第3部分:非接触卡片电气特性及通信协议
- JT/Z4003-80 柴油机零部件镀铬修复工艺
- JTGD81-2006 公路交通安全设施设计规范
- JTJ252-87 干船坞设计规范第二篇水工结构
- JT/T680.9-2007 船用通信导航设备的安装、使用、维护、修理技术要求第9部分:磁罗经
- JT/T29.6-93 交通行业工人技术等级标准港口衡器检定修理工
- JT/T29.5-1993 交通行业工人技术等级标准 港口 装卸机械电器修理工
- JTGD63-2007 公路桥涵地基与基础设计规范
- JT/T3150-1992 沥青延度仪
- JT/T314-2009 港口电动式起重机能源利用效率检测方
- 行业新闻
网站备案号:湘ICP备2023016450号-1