- 您的位置:
- 标准下载网 >>
- 标准分类 >>
- 商检行业标准(SN) >>
- SN/T 0329-94 出口一水硫酸锌化学分析方法
标准号:
SN/T 0329-94
标准名称:
出口一水硫酸锌化学分析方法
标准类别:
商检行业标准(SN)
标准状态:
现行出版语种:
简体中文下载格式:
.zip .pdf下载大小:
1.54 MB
点击下载
标准简介:
SN/T 0329-94.Method of chemical analysis of zinc sulphite monohydrate for export.
1主题内容 与适用范围
SN/T 0329规定了出口一水硫酸锌的主含量及铁、锰、铅、镉、砷的测定方法。
SN/T 0329适用于出口一水硫酸锌的主含量及杂质元素铁、锰、铅、镉、砷的含量测定。同时也适用于出口七水硫酸锌的主含量及杂质元素铁、锰、铅、镉、砷的含量测定。测定范围:主含量90%以上;铁、锰、铅、镉0.001%~0.02%.
2引用标准
GB 1.4标准化工作导则化学 分析方法标准编写规定
GB 601化学试剂标准溶液制 备方法
GB 602化学试剂杂质 标准溶液制备方法
GB 603化学试剂 制剂及制品制 备方法
GB6042化工产品用原子吸收光谱分析法标准编写格式
GB7686化工产品中砷含量测定的通用方法
3试验方法
本标准所用试剂和水,在没有注明其他要求时,均指分析纯试剂和蒸馏水或相应纯度的水。
测定中所需标准溶液、杂质标准溶液制剂及制品,在没有注明其他规定时,均按GB601、GB602、GB603之规定制备。
3.1硫酸锌 含量的测定
3.1.1 原理
将样品用水溶解后,加入乙酰丙酮.抗坏血酸和碘化钾消除铝、铁、镉等杂质干扰,以乙酸-乙酸钠缓冲溶液控制溶液的pH值为5~6,以二甲酚橙为指示剂,用乙二胺四乙酸二钠标准滴定溶液进行滴定,终点颜色由紫红色变为亮黄色。
在测定条件中,被滴定溶液中钙、镁及1 mg的铝;4 mg的镉;0.5 mg的铁对测定无干扰。锰定量与EDTA络合,方法中采用扣除锰量的方法求得一水硫酸锌主含量。
部分标准内容:
上海市技术蓝督赞汉研究所
登设QT966177
出口一水硫酸锌化学分析方法
Method of chemical analysis ofzinc sulphite monohydrate for export1994-12-26发布
中华人民共和国国家进出口商品检验局1995-05-01实施
中华人民共和国进出口商品检验行业标准出口一水硫酸锌化学分析方法
Method of chemical analysis ofzinc sulphite monohydrate for export主题内容与适用范围
本标准规定了出口一水硫酸锌的主含量及铁、锰、铅、镉、砷的测定方法SN/T0329—94
本标准适用于出口一水硫酸锌的主含量及杂质元素铁、锰、铅、镉、砷的含量测定。同时也适用于出口七水硫酸锌的主含量及杂质元素铁、锰、铅、镉、砷的含量测定。测定范围:主含量90%以上;铁、锰、铅、镉0.001%~0.02%。
2引用标准
标准化工作导则化学分析方法标准编写规定GB1.4
化学试剂标准溶液制备方法
化学试剂
杂质标准溶液制备方法
化学试剂制剂及制品制备方法
GB6042化工产品用原子吸收光谱分析法标准编写格式GB7686
化工产品中碑含量测定的通用方法3试验方法
本标准所用试剂和水,在没有注明其他要求时,均指分析纯试剂和蒸馏水或相应纯度的水。测定中所需标准溶液、杂质标准溶液、制剂及制品,在没有注明其他规定时均按GB601、GB602、GB603之规定制备。
3.1硫酸锌含量的测定
3.1.1原理
将样品用水溶解后,加入乙酰丙酮、抗坏血酸和碘化钾消除铝、铁、镉等杂质干扰,以乙酸-乙酸钠缓冲溶液控制溶液的pH值为5~6,以二甲酚橙为指示剂,用乙二胺四乙酸二钠标准滴定溶液进行滴定,终点颜色由紫红色变为亮黄色。在测定条件中,被滴定溶液中钙、镁及1mg的铝;4mg的镉;0.5mg的铁对测定无干扰。锰定量与EDTA络合,方法中采用扣除锰量的方法求得一水硫酸锌主含量。3.1.2试剂溶液
3.1.2.1.乙酸钠(无水)。
3.1.2.2抗坏血酸。
3.1.2.3碘化钾。
3.1.2.4乙酸(98%)。
硫酸(1十4)。
乙酰丙酮(1+9)。
中华人民共和国国家进出口商品检验局1994-12-26批准1995-05-01实施
SN/T0329—94
3.1.2.7乙酸-乙酸钠缓冲溶液(pH5.9):120g乙酸钠(3.1.2.1)溶于水中,加入9mL乙酸(3.1.2.4),用水稀释至1000mL,混勾。3.1.2.8乙二胺四乙酸二钠(EDTA)标准滴定溶液(c=0.05mol/L)配制:称取18.6g乙二酸四乙酸二钠,加热溶于1000mL水中,冷却,混匀。标定:称取1g于800℃灼烧至恒重的基准氧化锌,称准至0.0002g。用少量水湿润,加盐酸溶液(20%)至样品溶解,移入250mL容量瓶中,稀释至刻度,摇匀后取30.00~35.00mL,加70mL水,用氨水溶液(10%)中和至pH6~7,加入10mL乙酸-乙酸钠缓冲溶液(3.1.2.7)及2滴二甲酚橙指示剂(3.1.2.9),用配好的EDTA标准滴定溶液滴定至溶液由紫红色变成亮黄色。同时作空白试验。计算公式:
(V=V.)×0.08138
3.1.2.9二甲酚橙指示剂(0.2%)。3.1.3分析步骤
称取0.3g试样,精确至0.0002g,置于200mL三角瓶中,加30mL水及5滴硫酸(3.1.2.5)和约0.2g抗坏血酸(3.1.2.2)使试样溶解,加入5mL乙酰丙酮(3.1.2.6)和0.5g碘化钾(3.1.2.3),溶解后加入乙酸-乙酸钠缓冲溶液(3.1.2.7)10mL,加入指示剂(3.1.2.9)23滴,用EDTA标准滴定溶液(3.1.2.8)滴定至溶液由紫红色变成亮黄色为终点。3.1.4分析结果的表述
3.1.4.1一水硫酸锌的百分含量(X)按式(2)计算:X= ×V×0.179 5 ×100 - 3. 26 ×)m
3.1.4.2七水硫酸锌的百分含量(X)按式(3)计算:X c×V× 0. 287 5 ,
X100-5.23XY
式中:c
-EDTA标准滴定溶液的摩尔浓度;一滴定所消耗EDTA标准滴定溶液的体积,mL;一试样质量g
0.2875每毫摩尔七水硫酸锌的克数;0.1795每毫摩尔一水硫酸锌的克数;YMa
试样中锰的百分含量。
3.1.5精密度
水平范围
92.96%~98.62%
3.2铁、锰、铅、镉的测定
3.2.1原理
重现性r
r=1.4683-0.013815m
再现性R
R=5.9396-0.057596m
(2)
(3)
SN/T0329-94
试样用水溶解后,采用标准加入法,使用空气-乙炔火焰在原子吸收分光光度计上,按表2所列波长测量各元素的吸光度。
波长,nm
3.2.2试剂和溶液
3.2.2.1硝酸(1+4)。
3.2.2.2Fe、Mn、Pb、Cd标准溶液(0.1mg/mL)配制:
称取0.864g硫酸铁铵ENHFe(SO.)z·12HzO],溶于水,加10mL硫酸溶液(25%),移入1000mL容量瓶中,稀释至刻度。称取0.308g硫酸锰(MnSO·H,O),溶于水,移入1000mL容量瓶中,稀释至刻度。称取0.203g氯化镉(CdCl2·H,O),溶于水,移入1000mL容量瓶中,稀释至刻度。称取0.160g硝酸铅,用10mL硝酸溶液(1十9)溶解,移入1000mL容量瓶中,稀释至刻度。3.2.2.3混合标准溶液,取Fe、MnPb标准溶液(3.2.2.2)各20.00mL及Cd标准溶液(3.2.2.2)10.00mL,置于200mL容量瓶中,加水稀释至刻度,混勾。此溶液1mL分别含有10μgFe、Mn、Pb及5μgCd。
3.2.3仪器
a。原子吸收分光光度计,附铁、锰、铅、镉空心阴极灯。b.灵敏度,在测定条件下铁、锰、铅、镉的特征浓度应分别不大于0.1、0.1、0.2和0.05g/mL。特征浓度的计算见附录A(补充件)。仪器参考工作条件:见附录B(参考件)。3.2.4.分析步骤
称取试样5g,精确到0.01g,加50mL水.1mL硝酸(3.2.2.1),溶解后置于100mL.容量瓶中,用水稀释至刻度,混匀。分别移取20.00mL上述试液于一组4个100mL容量瓶中,分别加入0、10.00mL、20.00mL30.00mL混合标准溶液(3.2.2.3)后用水稀释至刻度,混匀。使用空气-乙炔火焰在原子吸收分光光度计上按表2所列波长,分别测定吸光度,然后作浓度对吸光度的曲线,将曲线反向延长与横轴相交,即得被测元素的浓度。3.2.5分析结果的表述
铁、锰、铅、镉的百分含量(X)分别由式(4)给出:X(%) = 5 ×c× 100
式中:c—在曲线上查得的被测元素浓度,ug/mL;试样质量,g。
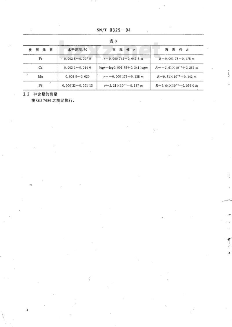
3.2.6.精密度
3.3碑含量的测量
水平范围,%
0.00280.0079
0.0031-0.0140
0.0039~0.020
0.000330.00113
按GB7686之规定执行
SN/T0329-94
重现性r
r=0.000742-0.0428m
logr=log0.00375+0.341logm
r=-0.000173+0.138m
r=2.21X10-4
再现性R
R=0.00178-0.178m
R=-2.61X10-5+0.257m
R=9.81X10-5+0.142m
R=9.64X10-4
0329—94
附录A
特征浓度的计算
(补充件)
对应于1%净吸收的待测元素浓度,或对应于0.0044吸光度的待测元素的浓度为特征浓度。计算公式:
式中:C-
特征浓度;
试液浓度:
吸光度。
附录B
仪器工作条件
(参考件)
使用PE3300型原子吸收分光光度计测定的参考工作条件如下:表B1
被测元素下载标准就来标准下载网
波长,nm
空气流量,L/min
乙炔流量,L/min
灯电流,mA
狭缝,μm
附加说明:
本标准由中华人民共和国国家进出口商品检验局提出。本标准由湖南进出口商品检验局负责起草。本标准主要起草人胡平。
(京)新登字023号
SN/TO329
中国标准出版社出版中国标准出版社秦皇岛印刷厂印刷1995年6月第一次印刷
1995年6月第一版
书号:155066-2-9934
小提示:此标准内容仅展示完整标准里的部分截取内容,若需要完整标准请到上方自行免费下载完整标准文档。
标准图片预览:





- 其它标准
- 热门标准
- SN商检标准
- SN/T2051-2008 食品、化妆品和饲料中牛羊猪源性成分检测方法实时PCR法
- SN/T4341-2015 黑颜果实蝇检疫鉴定方法
- SN/T0801.6-1999 进出口动植物油脂沉积物检验方法
- SN/T2431-2010 进出口食品中苄螨醚残留量的检测方法
- SN/T2925-2011 软体家具耐点燃性试验方法及评价
- SN/T4105-2015 进出口纺织品铬橙、铬酸铅、钼铬红的筛选检测方法
- SN/T4115-2015 天然气中硫化物的分析方法气相色谱硫化学发光检测器法
- SN0163-1992 出口水果中二溴乙烷残留量检验方法
- SN/T1667.2-2007 进出口机电产品检测方法 第2部分:彩色液晶显示器件电光性能的测量
- SN/T2866-2011 爬行动物检验检疫监管规程
- SN/T3203-2012 进出口危险化学品检验规程爆炸品基本要求
- SN/T3656.2-2013 进出口危险化学品测试技术规范第2部分:气体
- SN/T3296-2012 植物病原细菌分子生物学检测规范
- SN/T0839.3-1999 进出口工业甘油 重量法测定硫酸灰分
- SN/T0839.5-1999 进出口工业甘油 重量法测定灰分
- 行业新闻
网站备案号:湘ICP备2025141790号-2