- 您的位置:
- 标准下载网 >>
- 标准分类 >>
- 商检行业标准(SN) >>
- SN/T 0736.5-2010 进出口化肥检验方法 第5部分:氮含量的测定
标准号:
SN/T 0736.5-2010
标准名称:
进出口化肥检验方法 第5部分:氮含量的测定
标准类别:
商检行业标准(SN)
标准状态:
现行出版语种:
简体中文下载格式:
.rar .pdf下载大小:
部分标准内容:
中华人民共和国出入境检验检疫行业标准SN/T 0736.52010
代替 SN/T 0736.5--1999
进出口化肥检验方法
第5部分:氮含量的测定
Test method of inport and export fertilizers-Part 5 :Deternination of nitrogen content2010-11-01发布
中华人民共利国
国家质量监督检验检疫总
20t1-05-01实施
SN/T0736《进出口化肥检验方法》分为以下12个部分:---第 1 部分:取样和制样;
-—--第2部分:水分的测定;
第3部分,粒度的测定;
第4部分:火焰源子吸收光谱法测定钠量;::第5部分:氮含量的测定;
----第6 部分;磷的测定;
一第7部分:钾的测定;
一第8部分:缩二脲含量的测定:-第9部分:含最的测定;
-第10部分:游离酸的测定;
第11部分:自动分析仪测定氮含量:--第12部分:电感耦合等离子体质谱法测定有害元素砷、铬、、汞、铅。本部分为 SN/T0736的第5部分。SN/T 0736.5—2010
本部分是对SN/T0736.5--1999《进出口化肥检验方法氮含量的测定》进行的修订。
本部分与SN/T 0736.51999相比主要修改如下::-按照GB/T1.1—2009《标准化工作导则第」部分标准的结构和编写》和GB/T20001.4-2001《标准编写规则第4部分:化学分析方法》对原标准的结构进行了修政。。试验方法按蒸馏法、甲醛法进行编排。一增添含硝态氮,酰胺态氮,氰胺态氮和氨态氮的试样中氮含量的检验方法。本部分也国家认证认可监督管理委员会提出并归口。本部分负贵起草单位:中华人民共和国辽宁山人境检验检疫局。本部分主要起赏人:彪雪蓉、徐伟,建国、于一茫、李晓岚。本部分所代替的标准的历次版本发布情况为:---—ZB G 20004—1987;
----SN/T 0736. 5 - 1999.
1范围
进出口化肥检验方法
第5部分:氮含量的测定
SN/T0736的本部分规定了进出口化肥中氮含量的测定方法本部分适用于进出口含氮化肥的检活2规范性引用文件
SN/T0736.5-—2010
下列文件对于本文件的应用是必不可少的。凡是注日期的引用文件,仅注日期的版本适用于本文件。凡是不注日期的引用文件,其最新版本(包括所有的修改单)适用于本文件,GB/T601化学试剂标准滴定溶液的制备GB/T6682分析实验室用水规格和试验方法SN/T0736.1进出口化肥检验方法取样和制样3试样的制备
按SN/T0736.1进行。
4试验方法
4.1氮含量的测定—蒸馏法
4.1.1适用范围
适用于含有氨态氮、硝态氮,酰胺态氮氰胺态氮及其复合的化肥中氮合量的测定。4.1.2原理
试样经硝化或还原,使各种形态的氮转化为氨态氮,加人过量碱液,使铵盐分解,经蒸馅,将蒸出的氨用过量的硫酸标准溶液吸收,然后用氢氧化钠标准溶液反滴定4.1.3试剂和材料
除另有说明外,所用试剂均为分析纯,水为符合GB/T6682要求的实验室用=级水4.1.3.1
硫酸:密度为1.84g/ml
盐酸:密度为1.19g/mL。
铬粉:细度小于250um。
德瓦达合金(Cu50:A145:Zn5):研磨至约20月(细度小于850μm)。硫酸钾。
五水硫酸铜。
混合催化剂:将1000g硫酸钾和50g五水硫酸铜充分混匀,并仔细研磨。SN/T0736.5—2010
氢氧化钠溶液:400g/L。
氢氧化钠标准滴定溶液:c(NaOH)=0.5mo1/L,按GB/T601配制和标定。4.1.3.9
4.1.3.10硫酸标准溶液:c(1/2H.SO,)=0.5mol/L,按GB/T601配制。4.1.3.11
甲基红指示剂(10g/L):溶解1g甲基红于100mL乙醇中。4.1.4仪器
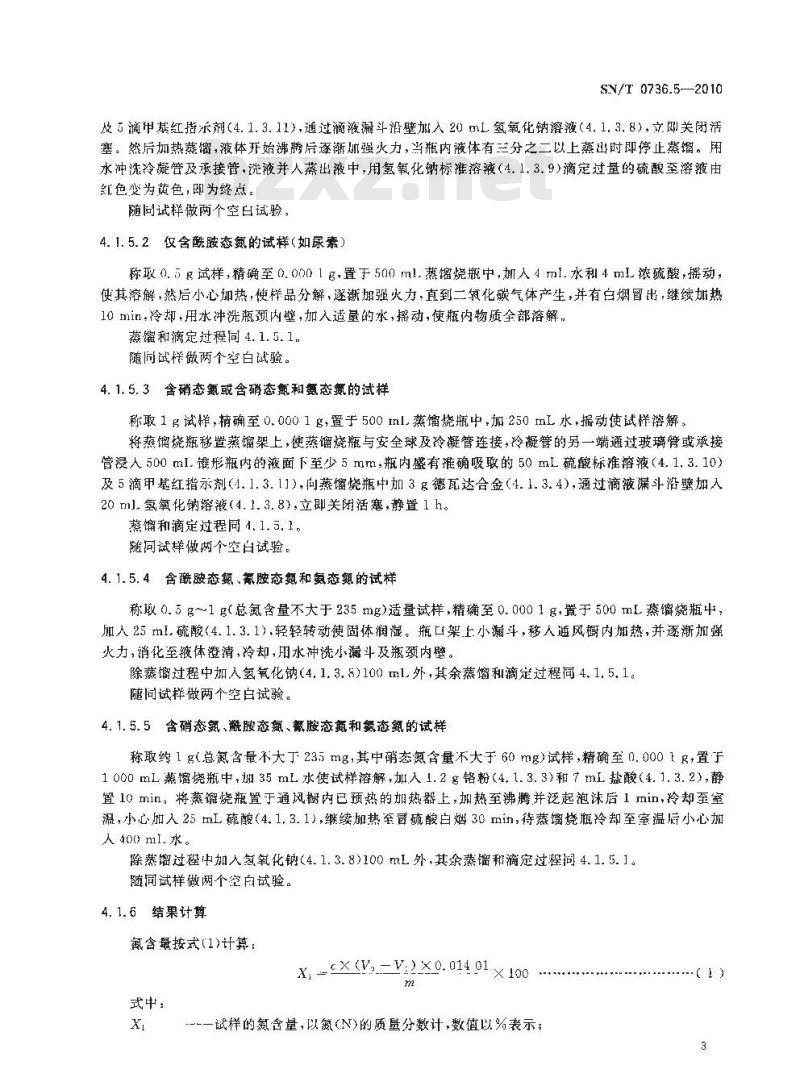
蒸馏装置:500mL或1000ml蒸馏烧瓶、球形冷凝管(有效长度不小于300mm)、500mL锥形瓶、滴液漏斗(容积约120ml)、防溅球(直径约80mm)。蒸馏装置示意图见图1。4.1.4.2移液管:5ml10ml.50mL
4.1.4.3碱式滴定管:50ml。
可自由调节高度的升降台。
加热设备:电炉或加热套。
分析天平:感量0.0001g、0.1g
①蒸馏烧瓶;
②滴液漏斗;
③——防溅球:
①——连接管;
球形冷凝管:
承接管;
锥形瓶:
加热设备:
升降台。
图1蒸馏装置示意图
4.1.5分析步骤
仅含氨态氮的试样(氯化铵、硫酸铵、磷酸氢二铵等)4.1.5.1
称取1g试样,精确至0.0001g,置于500mL蒸馅烧瓶中,加250ml水,摇动使试样溶解。将蒸馏烧瓶移置蒸馏架上,使蒸馏烧瓶与安全球及冷凝管连接冷凝管的另端通过玻璃管或承接管浸入500mL锥形瓶内的液面下至少5mm,瓶内盛有准确吸取的50mL硫酸标准溶液(4.1.3.10)2
SN/T 0736.5-2010
及5滴甲基红指示剂(4.1.3.11),通过滴液漏斗沿壁加入20mL氢氧化钠溶液(4.1.3.8),立即关闭活塞。然后加热蒸馏,液体开始沸后逐渐如强火力,当瓶内液体有三分之二以上蒸出时即停止蒸馏。用水冲洗冷凝管及承接管,洗液并人蒸出液中,用氢氧化钠标准溶液(4.1.3.9)滴定过量的硫酸至溶液由红色变为黄色,即为终点:
随同试样做两个空白试验。
4.1.5.2仅含酰胺态氮的试样(如尿素)称取0.5g试样,精确至0.0001g,置于500ml.蒸馅烧瓶中,加人4ml.水利4mL浓硫酸,播动,使其溶解,然后小心加热,便样品分解,逐渐加强火力,直到二辑化碳气体产生,并有白烟冒出,继续加热10 min.冷却,用水冲洗瓶颈内壁,加入适量的水,摇动,使瓶内物质全部溶解,蒸馏和漓定过程同4.1.5.1。
随同试样做两个空白试验。
4.1.5.3含硝态氮或含硝态氮和氨态氮的试样称取1g试样,确至0.0001g,置于5001nl.蒸馏烧瓶中,加250nL水,播动使试样溶解。将蒸馏烧瓶移置蒸馏架上,使蒸馏烧瓶与安全球及冷凝管连接,冷凝管的另一端通过玻璃管或承接管浸人500ml.罐形瓶内的液面下至少5mm,瓶内盛有推确吸取的50mL硫酸标准溶液(4.1.3.10)及5滴甲基红指示剂(4.1.3.11),向蒸馏烧瓶中加3g德瓦达合金(4.1.3.4).通过滴液漏斗沿璧加人20 ml.氢氧化溶(4..3.8),立即关闭活塞,静置1h。蒸馏和滴定过程同4.1.5.1。
随同试样做两个空白试验。
4.1.5.4含酰胺态氨、鼠腰态氮和氨态氟的试样称取0.5%~1g(总氮含量不大于235 mg)适量试样,精确至0.000 1%,置于500 mL蒸馏烧瓶中加人25 ml.硫酸(4.1.3.1),轻轻转动使固体润。瓶口架上小漏斗,移人通风橱内加热,并逐渐加强火力,消化至液体澄清,冷却,用水冲洗小漏斗及瓶颈内壁除蒸馏过程中加入氢氧化钠(4.1.3.8)100ml.外,其余蒸馏和滴定过程同4.1.5.1c随同试样做两个空白试验。
4.1.5.5含硝态氮、酰胺态氮、鼠胺态氮和氨态氮的试样称取约 1 g(总氮含量不大于235 mg,其中硝态氮含量不大于60 mg)试样,精确至 0.000 1 g,置于1000 mL蒸馏烧瓶中,35mL水使试溶解,加人1.2多铬粉(4.1.3.3)和7mL盐酸4.1.3.2),静置 10 min:将蒸馏烧瓶置于通风橱内已预热的加热器上,加热至沸腾并泛起泡沫后1 min,冷却至室温,小心加入 25 mL硫酸(4.1,3. 1),继续加热至冒硫酸白烟 30 mi,待蒸馏烧瓶冷却至室温后小心加人400m1.水。
除蒸馏过程中加人氢氧化钠(4.1.3.8)100mL外,其余馏和滴定过程同4.1.5.1随同试样做两个空白试验。
4.1.6结果计算
氟氮含最按式(1)计算:
X, -cX(Vs.-V2X0. 014.01 × 100m
--一试样的氮含量,以氮(N)的质量分数计,数值以%表示;1
SN/T0736.5—2010
-氢氧化钠标准滴定溶液浓度的准确数值,单位为摩尔每升(mol/L):Vo
-空白试验所用氢氧化钠标准滴定溶液(4.1.3.9)的体积的数值,单位为毫升(mL);滴定试样所用氢氧化钠标准滴定溶液(4.1.3.9)的体积的数值,单位为毫升(ml.);与1.00mL氢氧化钠标准溶液「c(NaOH)1.000mol/L相当的以克表示的氮的质量:
试样质量的数值,单位为克(g)。取两次平行测定结果的算术平均值作为测定结果4、1.7精密度
用以下精密度数据米判断结果的可靠性(95%置信概率),精密度数据见表1表1蒸馏法测定氨含量的精密度
化肥名称
复混(合肥
磷酸氢二铵
硫酸铵
硝酸钠
氮含量的测定
适用范围
甲醛法
重复性限
适用于硫酸铵、氯化铵、尿素中氨含量的测定4.2.2原理
再现性限R
在中性溶液中,铵盐和甲作用生成六亚甲基四胺L(CHN
同时放出相当于铵盐含量的游离酸,用氢氧化钠标准溶液滴定生成的酸4.2.3试剂
硫酸:密度为1.84g/mL。
硫酸标准溶液:c(1/2H.SO.)=0.1mol/L,按GB/T601配制。4.2.3.2
氢氧化钠标准滴定溶液:c(NaOH)=0.5mol/L,按GB/T601配制和标定。氢氧化钠溶液(200g/L)
氢氧化钠溶液[c(NaOH)=0.1mol/LI:用4.2.3.4稀释中性甲醛溶液:加等量水于甲醛溶液(含甲醇1%)中,加两滴酚酰指示剂,滴加氢氧化钠溶液(先用0.5mol/滴至接近终点,再用0.1mol/L)至溶液呈微红色。4.2.3.7
甲基红指示剂(10g/L):溶解1g甲基红于100mL乙醇中。酚指示剂(10g/L):溶解1g酚酰于100ml.乙醇中。4.2.4仪器
碱式滴定管:50ml.。
天平:感量0.0001g。
4.2.5分析步骤
试液制备
SN/T0736.5—2010
硫酸铵、氯化铵:称取试样1g(准确至0.0001g),置于500mL锥形瓶中,加50mL水溶解。加2滴~3滴甲基红指示剂(4.2.3.7),用氢氧化钠溶液(4.2.3.5)或硫酸标准溶液(4.2.3.2)中和至溶液黄色。
尿素:称取试样0.5g(准确至0.0001g),置于500mL锥形瓶中,加入4ml.水和4mL浓硫b
酸,摇动:使其溶解。在通风柜内缓慢加热,使二氧化碳逸尽,加热至冒白烟,继续加热10min,冷却后,用水冲洗瓶壁并稀释至50mL,加入2滴~3滴甲基红指示剂(4.2.3.7).在冰浴中,先用氧氧化钠溶液(4.2.3.中和至接近终点时改用氢氧化内溶液(4.2.3.5)中和至溶液呈黄色。
4.2.5.2滴定
在试液中,加人20mL中性甲醛溶液(4.23.6),用水稀释至200ml,加热至50℃(或在室温20℃~25℃放置5min),再加入5滴酚献指示剂(42.38),立即用氢氧化钠标准溶液(4.2.3.3)滴定,初时溶液由红色转变为浅黄色,继续滴定至有稳定的微红色,即为终点。随同试样做两个空白试验:
4.2.6分析结果的表述
氮含量按式(2)计算:
式中:
以氮(N的质量分计
试样的氮含量,Www.bzxZ.net
液浓度的准确数直,单位为摩尔每升(mol/L):氢氧化钠标准滴定溶酒
·(2)
滴定试样所用氧氧化钠标准滴定浴液(4.2.3.3)的体积的数值,单位为毫升(mL);空白试样所用氢氧化钢标准商定溶0.01401--与1.00mL氢氧化钠标准溶液c质量:
试样的质量的数值,单位为克
(4.2.33)的体积的数值,单位为毫升(mL);aOH
mol/LI相当的以克表示的氮的
取两次平行测定结果的算术平均值作为测定结果。精密度
用以下精密度数据来判断结果的可靠性(95%置信概率),精密度数据见表2表2甲醛法测定氨态氮的精密度
化肥名称
硫酸铵、氯化铵
重复性限?
再现性限R
小提示:此标准内容仅展示完整标准里的部分截取内容,若需要完整标准请到上方自行免费下载完整标准文档。
代替 SN/T 0736.5--1999
进出口化肥检验方法
第5部分:氮含量的测定
Test method of inport and export fertilizers-Part 5 :Deternination of nitrogen content2010-11-01发布
中华人民共利国
国家质量监督检验检疫总
20t1-05-01实施
SN/T0736《进出口化肥检验方法》分为以下12个部分:---第 1 部分:取样和制样;
-—--第2部分:水分的测定;
第3部分,粒度的测定;
第4部分:火焰源子吸收光谱法测定钠量;::第5部分:氮含量的测定;
----第6 部分;磷的测定;
一第7部分:钾的测定;
一第8部分:缩二脲含量的测定:-第9部分:含最的测定;
-第10部分:游离酸的测定;
第11部分:自动分析仪测定氮含量:--第12部分:电感耦合等离子体质谱法测定有害元素砷、铬、、汞、铅。本部分为 SN/T0736的第5部分。SN/T 0736.5—2010
本部分是对SN/T0736.5--1999《进出口化肥检验方法氮含量的测定》进行的修订。
本部分与SN/T 0736.51999相比主要修改如下::-按照GB/T1.1—2009《标准化工作导则第」部分标准的结构和编写》和GB/T20001.4-2001《标准编写规则第4部分:化学分析方法》对原标准的结构进行了修政。。试验方法按蒸馏法、甲醛法进行编排。一增添含硝态氮,酰胺态氮,氰胺态氮和氨态氮的试样中氮含量的检验方法。本部分也国家认证认可监督管理委员会提出并归口。本部分负贵起草单位:中华人民共和国辽宁山人境检验检疫局。本部分主要起赏人:彪雪蓉、徐伟,建国、于一茫、李晓岚。本部分所代替的标准的历次版本发布情况为:---—ZB G 20004—1987;
----SN/T 0736. 5 - 1999.
1范围
进出口化肥检验方法
第5部分:氮含量的测定
SN/T0736的本部分规定了进出口化肥中氮含量的测定方法本部分适用于进出口含氮化肥的检活2规范性引用文件
SN/T0736.5-—2010
下列文件对于本文件的应用是必不可少的。凡是注日期的引用文件,仅注日期的版本适用于本文件。凡是不注日期的引用文件,其最新版本(包括所有的修改单)适用于本文件,GB/T601化学试剂标准滴定溶液的制备GB/T6682分析实验室用水规格和试验方法SN/T0736.1进出口化肥检验方法取样和制样3试样的制备
按SN/T0736.1进行。
4试验方法
4.1氮含量的测定—蒸馏法
4.1.1适用范围
适用于含有氨态氮、硝态氮,酰胺态氮氰胺态氮及其复合的化肥中氮合量的测定。4.1.2原理
试样经硝化或还原,使各种形态的氮转化为氨态氮,加人过量碱液,使铵盐分解,经蒸馅,将蒸出的氨用过量的硫酸标准溶液吸收,然后用氢氧化钠标准溶液反滴定4.1.3试剂和材料
除另有说明外,所用试剂均为分析纯,水为符合GB/T6682要求的实验室用=级水4.1.3.1
硫酸:密度为1.84g/ml
盐酸:密度为1.19g/mL。
铬粉:细度小于250um。
德瓦达合金(Cu50:A145:Zn5):研磨至约20月(细度小于850μm)。硫酸钾。
五水硫酸铜。
混合催化剂:将1000g硫酸钾和50g五水硫酸铜充分混匀,并仔细研磨。SN/T0736.5—2010
氢氧化钠溶液:400g/L。
氢氧化钠标准滴定溶液:c(NaOH)=0.5mo1/L,按GB/T601配制和标定。4.1.3.9
4.1.3.10硫酸标准溶液:c(1/2H.SO,)=0.5mol/L,按GB/T601配制。4.1.3.11
甲基红指示剂(10g/L):溶解1g甲基红于100mL乙醇中。4.1.4仪器
蒸馏装置:500mL或1000ml蒸馏烧瓶、球形冷凝管(有效长度不小于300mm)、500mL锥形瓶、滴液漏斗(容积约120ml)、防溅球(直径约80mm)。蒸馏装置示意图见图1。4.1.4.2移液管:5ml10ml.50mL
4.1.4.3碱式滴定管:50ml。
可自由调节高度的升降台。
加热设备:电炉或加热套。
分析天平:感量0.0001g、0.1g
①蒸馏烧瓶;
②滴液漏斗;
③——防溅球:
①——连接管;
球形冷凝管:
承接管;
锥形瓶:
加热设备:
升降台。
图1蒸馏装置示意图
4.1.5分析步骤
仅含氨态氮的试样(氯化铵、硫酸铵、磷酸氢二铵等)4.1.5.1
称取1g试样,精确至0.0001g,置于500mL蒸馅烧瓶中,加250ml水,摇动使试样溶解。将蒸馏烧瓶移置蒸馏架上,使蒸馏烧瓶与安全球及冷凝管连接冷凝管的另端通过玻璃管或承接管浸入500mL锥形瓶内的液面下至少5mm,瓶内盛有准确吸取的50mL硫酸标准溶液(4.1.3.10)2
SN/T 0736.5-2010
及5滴甲基红指示剂(4.1.3.11),通过滴液漏斗沿壁加入20mL氢氧化钠溶液(4.1.3.8),立即关闭活塞。然后加热蒸馏,液体开始沸后逐渐如强火力,当瓶内液体有三分之二以上蒸出时即停止蒸馏。用水冲洗冷凝管及承接管,洗液并人蒸出液中,用氢氧化钠标准溶液(4.1.3.9)滴定过量的硫酸至溶液由红色变为黄色,即为终点:
随同试样做两个空白试验。
4.1.5.2仅含酰胺态氮的试样(如尿素)称取0.5g试样,精确至0.0001g,置于500ml.蒸馅烧瓶中,加人4ml.水利4mL浓硫酸,播动,使其溶解,然后小心加热,便样品分解,逐渐加强火力,直到二辑化碳气体产生,并有白烟冒出,继续加热10 min.冷却,用水冲洗瓶颈内壁,加入适量的水,摇动,使瓶内物质全部溶解,蒸馏和漓定过程同4.1.5.1。
随同试样做两个空白试验。
4.1.5.3含硝态氮或含硝态氮和氨态氮的试样称取1g试样,确至0.0001g,置于5001nl.蒸馏烧瓶中,加250nL水,播动使试样溶解。将蒸馏烧瓶移置蒸馏架上,使蒸馏烧瓶与安全球及冷凝管连接,冷凝管的另一端通过玻璃管或承接管浸人500ml.罐形瓶内的液面下至少5mm,瓶内盛有推确吸取的50mL硫酸标准溶液(4.1.3.10)及5滴甲基红指示剂(4.1.3.11),向蒸馏烧瓶中加3g德瓦达合金(4.1.3.4).通过滴液漏斗沿璧加人20 ml.氢氧化溶(4..3.8),立即关闭活塞,静置1h。蒸馏和滴定过程同4.1.5.1。
随同试样做两个空白试验。
4.1.5.4含酰胺态氨、鼠腰态氮和氨态氟的试样称取0.5%~1g(总氮含量不大于235 mg)适量试样,精确至0.000 1%,置于500 mL蒸馏烧瓶中加人25 ml.硫酸(4.1.3.1),轻轻转动使固体润。瓶口架上小漏斗,移人通风橱内加热,并逐渐加强火力,消化至液体澄清,冷却,用水冲洗小漏斗及瓶颈内壁除蒸馏过程中加入氢氧化钠(4.1.3.8)100ml.外,其余蒸馏和滴定过程同4.1.5.1c随同试样做两个空白试验。
4.1.5.5含硝态氮、酰胺态氮、鼠胺态氮和氨态氮的试样称取约 1 g(总氮含量不大于235 mg,其中硝态氮含量不大于60 mg)试样,精确至 0.000 1 g,置于1000 mL蒸馏烧瓶中,35mL水使试溶解,加人1.2多铬粉(4.1.3.3)和7mL盐酸4.1.3.2),静置 10 min:将蒸馏烧瓶置于通风橱内已预热的加热器上,加热至沸腾并泛起泡沫后1 min,冷却至室温,小心加入 25 mL硫酸(4.1,3. 1),继续加热至冒硫酸白烟 30 mi,待蒸馏烧瓶冷却至室温后小心加人400m1.水。
除蒸馏过程中加人氢氧化钠(4.1.3.8)100mL外,其余馏和滴定过程同4.1.5.1随同试样做两个空白试验。
4.1.6结果计算
氟氮含最按式(1)计算:
X, -cX(Vs.-V2X0. 014.01 × 100m
--一试样的氮含量,以氮(N)的质量分数计,数值以%表示;1
SN/T0736.5—2010
-氢氧化钠标准滴定溶液浓度的准确数值,单位为摩尔每升(mol/L):Vo
-空白试验所用氢氧化钠标准滴定溶液(4.1.3.9)的体积的数值,单位为毫升(mL);滴定试样所用氢氧化钠标准滴定溶液(4.1.3.9)的体积的数值,单位为毫升(ml.);与1.00mL氢氧化钠标准溶液「c(NaOH)1.000mol/L相当的以克表示的氮的质量:
试样质量的数值,单位为克(g)。取两次平行测定结果的算术平均值作为测定结果4、1.7精密度
用以下精密度数据米判断结果的可靠性(95%置信概率),精密度数据见表1表1蒸馏法测定氨含量的精密度
化肥名称
复混(合肥
磷酸氢二铵
硫酸铵
硝酸钠
氮含量的测定
适用范围
甲醛法
重复性限
适用于硫酸铵、氯化铵、尿素中氨含量的测定4.2.2原理
再现性限R
在中性溶液中,铵盐和甲作用生成六亚甲基四胺L(CHN
同时放出相当于铵盐含量的游离酸,用氢氧化钠标准溶液滴定生成的酸4.2.3试剂
硫酸:密度为1.84g/mL。
硫酸标准溶液:c(1/2H.SO.)=0.1mol/L,按GB/T601配制。4.2.3.2
氢氧化钠标准滴定溶液:c(NaOH)=0.5mol/L,按GB/T601配制和标定。氢氧化钠溶液(200g/L)
氢氧化钠溶液[c(NaOH)=0.1mol/LI:用4.2.3.4稀释中性甲醛溶液:加等量水于甲醛溶液(含甲醇1%)中,加两滴酚酰指示剂,滴加氢氧化钠溶液(先用0.5mol/滴至接近终点,再用0.1mol/L)至溶液呈微红色。4.2.3.7
甲基红指示剂(10g/L):溶解1g甲基红于100mL乙醇中。酚指示剂(10g/L):溶解1g酚酰于100ml.乙醇中。4.2.4仪器
碱式滴定管:50ml.。
天平:感量0.0001g。
4.2.5分析步骤
试液制备
SN/T0736.5—2010
硫酸铵、氯化铵:称取试样1g(准确至0.0001g),置于500mL锥形瓶中,加50mL水溶解。加2滴~3滴甲基红指示剂(4.2.3.7),用氢氧化钠溶液(4.2.3.5)或硫酸标准溶液(4.2.3.2)中和至溶液黄色。
尿素:称取试样0.5g(准确至0.0001g),置于500mL锥形瓶中,加入4ml.水和4mL浓硫b
酸,摇动:使其溶解。在通风柜内缓慢加热,使二氧化碳逸尽,加热至冒白烟,继续加热10min,冷却后,用水冲洗瓶壁并稀释至50mL,加入2滴~3滴甲基红指示剂(4.2.3.7).在冰浴中,先用氧氧化钠溶液(4.2.3.中和至接近终点时改用氢氧化内溶液(4.2.3.5)中和至溶液呈黄色。
4.2.5.2滴定
在试液中,加人20mL中性甲醛溶液(4.23.6),用水稀释至200ml,加热至50℃(或在室温20℃~25℃放置5min),再加入5滴酚献指示剂(42.38),立即用氢氧化钠标准溶液(4.2.3.3)滴定,初时溶液由红色转变为浅黄色,继续滴定至有稳定的微红色,即为终点。随同试样做两个空白试验:
4.2.6分析结果的表述
氮含量按式(2)计算:
式中:
以氮(N的质量分计
试样的氮含量,Www.bzxZ.net
液浓度的准确数直,单位为摩尔每升(mol/L):氢氧化钠标准滴定溶酒
·(2)
滴定试样所用氧氧化钠标准滴定浴液(4.2.3.3)的体积的数值,单位为毫升(mL);空白试样所用氢氧化钢标准商定溶0.01401--与1.00mL氢氧化钠标准溶液c质量:
试样的质量的数值,单位为克
(4.2.33)的体积的数值,单位为毫升(mL);aOH
mol/LI相当的以克表示的氮的
取两次平行测定结果的算术平均值作为测定结果。精密度
用以下精密度数据来判断结果的可靠性(95%置信概率),精密度数据见表2表2甲醛法测定氨态氮的精密度
化肥名称
硫酸铵、氯化铵
重复性限?
再现性限R
小提示:此标准内容仅展示完整标准里的部分截取内容,若需要完整标准请到上方自行免费下载完整标准文档。
标准图片预览:





- 热门标准
- 行业标准
- SN/T4242-2015 进出口钕铁硼永磁材料中钕、镝、镨、镧、钴、硼、铝的测定电感耦合等离子体原子发射光谱法
- SN/T3775.3-2014 (进)出口纺织品质量符合性验证规范第3部分:纺织织物
- SN/T3896.6-2017 进出口纺织品纤维定量分析近红外法第6部分:聚酯纤维与羊毛的混合物
- SN/T3777.3-2014 纺织产品出口企业分类规范第3部分:纺织织物
- SN/T3694.7-2014 进出口工业品中全氟烷基化合物测定第7部分:油漆和涂料液相色谱-串联质谱法
- SN/T4247-2015 自贸试验区进口再制造用途机电产品检验规程
- SN/T4304-2015 出口氯化钡中铝、镁、铅、硅的测定电感耦合等离子体原子发射光谱法
- SN/T3480.2-2013 进口电子电工行业成套设备检验技术要求第2部分:电线电缆制造专用设备
- SN/T4401.1-2015 临床检验标本中毒品成分的定性及定量分析方法.第1部分:氯胺酮
- SN/T4669-2016 进出口纺织品悬挂材料抗火焰传播性测试标准方法开 口测试箱法
- SN/T3981.5-2015 进出口纺织品质量符合性评价方法纺织原料第5部分:蚕丝类绢丝
- SN/T3696-2013 进口再制造用途机电产品检验风险评估方法指南
- SN/T3468.8-2013 钢材残损检验鉴定规程第8部分:钢丝绳
- SN/T3614-2013 进出口陶瓷制品质量风险评估规范
- SN/T1748-2006 进出口食品中寄生虫的检验方法
- 行业新闻
请牢记:“bzxz.net”即是“标准下载”四个汉字汉语拼音首字母与国际顶级域名“.net”的组合。 ©2025 标准下载网 www.bzxz.net 本站邮件:bzxznet@163.com
网站备案号:湘ICP备2025141790号-2
网站备案号:湘ICP备2025141790号-2