- 您的位置:
- 标准下载网 >>
- 标准分类 >>
- 交通行业标准(JT) >>
- JT/T 683-2009 通信管道静摩擦系数测量仪
标准号:
JT/T 683-2009
标准名称:
通信管道静摩擦系数测量仪
标准类别:
交通行业标准(JT)
标准状态:
现行-
发布日期:
2009-12-23 -
实施日期:
2010-04-01 出版语种:
简体中文下载格式:
.rar .pdf下载大小:
1.96 MB
替代情况:
代替JT/T 683-2007
部分标准内容:
ICS93.080.01:17.040.30
备案号:
中华人民共和国交通行业标准
JT/T683—2009
代替JT/T683-2007
通信管道静摩擦系数测量仪
Static friction coefficient measurer of communication conduct2009-12-23发布
2010-04-01实施
中华人民共和国交通运输部
规范性引用文件
技术要求
试验方法
检验规则
标志、包装、运输与储存
附录A(资料性附录)
平板法测定静态摩擦系数试验方法JT/T683—2009
JT/T683—2009
本标准代替JT/T683--2007《通信管道静摩擦系数测量仪》。本标准与JT/T683-—2007相比,主要变化如下:测量仪的测量范围由0°~25°修改为0°~45°(见3.3.1.1);—修改了标准试棒直径的允差规定[见3.3.3a)];修改了标准试棒表面材料邵氏D型硬度的允差规定[见3.3.3c)];一对标准试棒表面粗糙度Ra值的技术要求进行了修改[见3.3.3e],同时Ra值的测试方法由表面粗糙度比较样块测试方法更改为触针式表面粗糙度测量仪测试方法[见4.5.3d)]。本标准的附录A为资料性附录。
本标准由全国交通工程设施(公路)标准化技术委员会(SAC/TC223)提出并归口。本标准起草单位:交通部公路科学研究院、国家交通安全设施质量监督检验中心、北京中交华安科技有限公司。
本标准主要起草人:陆宇红、郭东华、马骏、马学锋、刘恒权、包敏。本标准所代替标准的历次版本发布情况为:-JT/T683—2007。
1范围
通信管道静摩擦系数测量仪
JT/T683—2009
本标准规定了通信管道静摩擦系数测量仪(以下简称“测量仪”)的技术要求、试验方法、检验规则以及标志、包装、运输与储存等内容。本标准适用于公路地下通信管道用高密度聚乙烯硅芯塑料管平板法静摩擦系数测量仪的制造和修理。
2规范性引用文件
下列文件对于本文件的应用是必不可少的。凡是注日期的引用文件,仅注日期的版本适用于本文件。凡是不注日期的引用文件,其最新版本(包括所有的修改单)适用于本文件。塑料和硬橡胶使用硬度计测定压痕硬度(邵氏硬度)(GB/T2411—2008,IS0868:GB/T2411
2003,IDT)
GB/T2918
CB/T4956
1982.IDT)
塑料试样状态调节和试验的标准环境(GB/T2918—1998,idt,IS0291:1997)磁性基体上非磁性覆盖层覆盖层厚度测量磁性法(CB/T4956—2003,IS02178:4机电产品包装通用技术条件
GB/T13384
5公路地下通信管道高密度聚乙烯硅芯塑料管JT/T496
3技术要求
3.1结构与外观
3.1.1结构
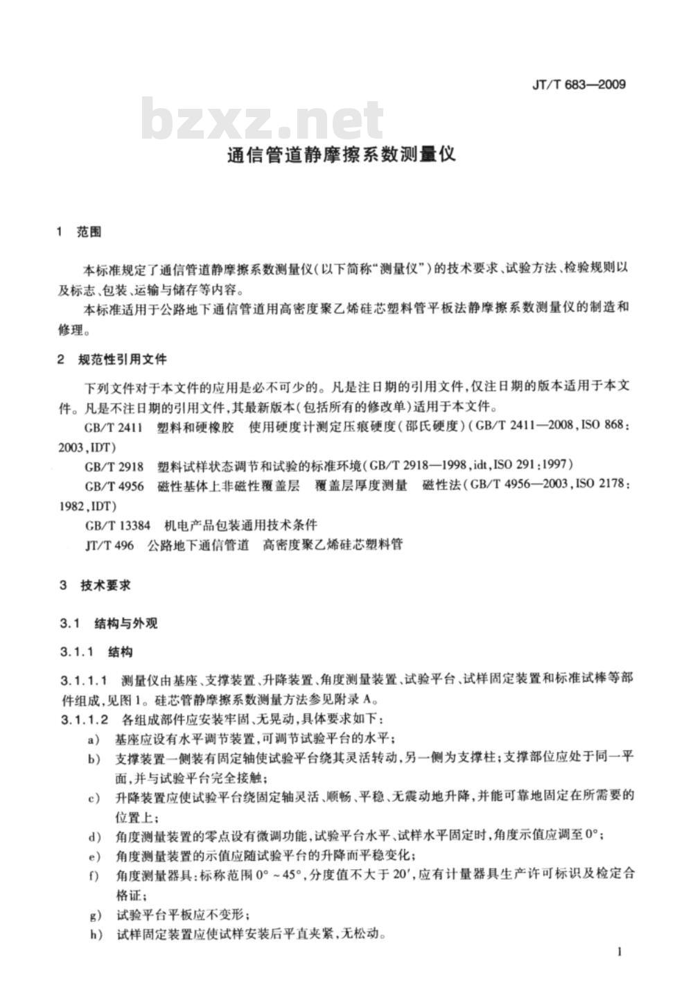
3.1.1.1测量仪由基座、支撑装置、升降装置、角度测量装置、试验平台、试样固定装置和标准试棒等部件组成,见图1。硅芯管静摩擦系数测量方法参见附录A。3.1.1.2各组成部件应安装牢固、无晃动,具体要求如下:基座应设有水平调节装置,可调节试验平台的水平;a)
支撑装置一侧装有周定轴使试验平台绕其灵活转动,另一侧为支撑柱;支撑部位应处于同一平面,并与试验平台完全接触;
升降装置应使试验平台绕固定轴灵活、顺畅、平稳、无震动地升降,并能可靠地固定在所需要的位置上;
角度测量装置的零点设有微调功能,试验平台水平、试样水平固定时,角度示值应调至0°;角度测量装置的示值应随试验平台的升降而平稳变化;角度测量器具:标称范用0°~45°,分度值不大于20°,应有计量器具生产许可标识及检定合格证;
试验平台平板应不变形;
试样固定装置应使试样安装后平直夹紧,无松动。h)
JT/T683-—2009
1—支撑装置;
—基座;
3—垂线;
4—铅锤;
5-标准试棒;
6角度测量装置;
3.1.2外观
和损伤。
支撑装置;
手柄:
一升降装置;bzxZ.net
10—试验平台;
11—试样固定装置。
图1通信管道静库擦系数测量仪
测量仪各部件表面应光滑、色泽均匀一致,无明显的瑕疵、划痕、裂纹,丝杠与滑动部位无毛刺部件防腐层表面颜色均匀一致,层间结合牢固,无剥离、裂纹、气泡、砂眼等缺陷。3.2材料要求
测量仪各部件材料应具有足够的刚度。部件使用钢铁材料制作时,应进行钝化、涂塑或喷漆等必要的防腐处理。
3.2.2标准试棒由铜质棒芯和高密度聚乙烯外套组成,且质心平衡。3.3性能要求
3.3.1工作特性
测量仪的测量范围0°~45°。
测量仪角度示值误差不大于20'。3.3.1.3采用铅锤加垂线方式读数时,垂线应均匀、光滑,且不易变形,直径不大于角度测量装置分度值间距的1/4。
3.3.1.4试样固定装置的长度应不小于500mm。3.3.2
防腐性能
对采用涂塑或喷漆处理的防腐部件,其防腐层厚度应为76μm~150μm。3标准试棒
标准试棒应符合JT/T496的要求,其结构示意图见图2。对标准试棒的具体要求如下:a)直径:20.0mm±0.5mm;
长度:150.0mm±0.5mm;
表层材料邵氏D型硬度:59±3;质量:270g±10g;
表面粗糙度Ra值:0.20um~0.50μm。2中5.0×10螺孔
图2标准试棒结构示意图
4试验方法
试验条件
JT/T683-—2009
单位为毫米
除特殊规定外,应按GB/T2918的规定在23℃±2℃、相对湿度50%±10%的环境条件下进行状态调节和检验。
试验仪器
试验仪器如下:
水平尺:长度不小于600mm,等级1级;万能角度尺:角度测量范围为0°~320°,分度值为2';宽座直角尺:315mm×200mm,等级1级;标准方铁:不大于500mm,相互垂直度不大于1.5μm;激光测径仪:量程10mm,分度值0.002mm;钢板尺或钢卷尺:长度1000mm,分度值不大于1mm,等级1级;硬度计:邵氏D型,分度值不大于1度;卡尺:量程200mm,分度值不大于0.02mm,等级1级;天平:量程1000g,分度值不大于0.1g,等级级;电子涂层测厚仪(磁性):量程1200μm,分度值1μm,示值误差不大于±5μm;触针式表面粗糙度测量仪。
结构与外观
目测和手动检查。
4.4材料要求
目测和手动检查。
4.5性能要求
工作特性
手动检查测量仪的测量范围。
JT/T683—2009
4.5.1.2对测量仪示值为2°、8°、14°、20°、25°五个位置进行示值误差测量,具体测量方法如下:调整测量仪使角度示值为0°,缓慢平稳地转动手柄使试验平台达到指定测试点,用万能角度尺、宽座直角尺或标准方铁在固定轴一侧测量试验平台的倾角,并记录,如此重复三次,取平均值为一个测试点的测量结果。
4.5.1.3目测检查垂线外观,用激光测径仪测量垂线的直径,取三次测量的平均值为测量结果。4.5.1.4用钢板尺或钢卷尺测量试样固定装置的长度,取三次测量的平均值为测量结果。4.5.2
防腐性能
用电子涂层测厚仪(磁性)按GB/T4956的方法测量防腐层厚度。4.5.3标准试棒
对标准试棒的具体测试要求如下:a)用卡尺沿圆周方向均匀测量长度和直径,取三次测量的平均值为测量结果;用硬度计按CB/T2411的方法测量工作面处的硬度;b)
用天平称量标准试棒的质量,取三次测量的平均值为测量结果;c)
d)按取样长度2.5mm,评定长度12.5mm,沿标准试棒轴线方向用触针式表面粗糙度测量仪进行测量,读取表面粗糙度Ra值为测量结果。5检验规则
静摩擦系数测量仪的检验分为出厂检验和型式检验。有下列情况之一时,应进行型式检验:5.1
a)新产品定型鉴定时;
当设计、工艺、材料有重大改变时;b)
定型产品每两年至少检验一次;c)
d)国家质量监督机构提出进行型式检验的要求时。5.2出厂检验时,应按全部项目进行逐台检验。型式检验除对全部项目进行检验外,还应按技术图纸和产品说明书的要求进行检验。
5.3若检验中出现任意一项不合格,即判为该测量仪不合格。6标志、包装、运输与储存
6.1标志
铭牌标志应包括以下内容:
a)产品名称及型号;
制造厂名或商标;
产品执行标准号;
d)产品编号;
生产日期。
6.2包装
包装应符合GB/T13384的规定。
6.3运输
装车应整齐、平稳、牢固,搬运和放置按照运输箱上的标志及有关规定进行。6.4储存
应储存于通风、干燥、无高温热源或明火、无酸碱及腐蚀性气体的专用仪器库房内JT/T6832009
JT/T683—2009
A.1测试原理
测试原理如图A.1所示。
式中:
μ-摩擦系数;
附录A
(资料性附录)
平板法测定静态摩擦系数试验方法mg
图A.1平板法测定静态摩擦系数原理图F
mg·sina
mg·cosax
F斜面对物体的摩擦力,F=mg·sinα;N—斜面对物体的正压力,N=mg·cosa。A.2测试方法
测试前将试样放在温度为23℃±2℃条件下进行状态调节24h。将长度500mm的硅芯管放置在测试斜面上,硅芯管的母线与斜面中心线平行并与斜面紧固,将标准试棒放置在硅芯管内,长度方向与硅芯管轴线平行,试棒露出硅芯管的距离大于20mm。用升降装置将斜面缓慢升起,直到试棒向下滑动时止,记下水平标尺和垂直标尺的数值或角度值,并按式(A.2)计算摩擦系数。如此共试验九次,每次都应将硅芯管旋转一个角度,取九次的算术平均值作为测试结果。6
中华人民共和
交通行业标准
通信管道静摩擦系数测量仪
JT/T683—2009
(100011
人民交通出版社出版发行
北京市朝阳区安定门外外馆斜街3号)北京交通印务实业公司印刷
各地新华书店经销
开本:880×1230
印张:0.5
5字数:12千
2010年3月
第1版
2010年3月
第1次印刷
统一书号:15114·1474
版权专有
定价:10.00元
侵权必究
举报电话:010-85285848
小提示:此标准内容仅展示完整标准里的部分截取内容,若需要完整标准请到上方自行免费下载完整标准文档。
备案号:
中华人民共和国交通行业标准
JT/T683—2009
代替JT/T683-2007
通信管道静摩擦系数测量仪
Static friction coefficient measurer of communication conduct2009-12-23发布
2010-04-01实施
中华人民共和国交通运输部
规范性引用文件
技术要求
试验方法
检验规则
标志、包装、运输与储存
附录A(资料性附录)
平板法测定静态摩擦系数试验方法JT/T683—2009
JT/T683—2009
本标准代替JT/T683--2007《通信管道静摩擦系数测量仪》。本标准与JT/T683-—2007相比,主要变化如下:测量仪的测量范围由0°~25°修改为0°~45°(见3.3.1.1);—修改了标准试棒直径的允差规定[见3.3.3a)];修改了标准试棒表面材料邵氏D型硬度的允差规定[见3.3.3c)];一对标准试棒表面粗糙度Ra值的技术要求进行了修改[见3.3.3e],同时Ra值的测试方法由表面粗糙度比较样块测试方法更改为触针式表面粗糙度测量仪测试方法[见4.5.3d)]。本标准的附录A为资料性附录。
本标准由全国交通工程设施(公路)标准化技术委员会(SAC/TC223)提出并归口。本标准起草单位:交通部公路科学研究院、国家交通安全设施质量监督检验中心、北京中交华安科技有限公司。
本标准主要起草人:陆宇红、郭东华、马骏、马学锋、刘恒权、包敏。本标准所代替标准的历次版本发布情况为:-JT/T683—2007。
1范围
通信管道静摩擦系数测量仪
JT/T683—2009
本标准规定了通信管道静摩擦系数测量仪(以下简称“测量仪”)的技术要求、试验方法、检验规则以及标志、包装、运输与储存等内容。本标准适用于公路地下通信管道用高密度聚乙烯硅芯塑料管平板法静摩擦系数测量仪的制造和修理。
2规范性引用文件
下列文件对于本文件的应用是必不可少的。凡是注日期的引用文件,仅注日期的版本适用于本文件。凡是不注日期的引用文件,其最新版本(包括所有的修改单)适用于本文件。塑料和硬橡胶使用硬度计测定压痕硬度(邵氏硬度)(GB/T2411—2008,IS0868:GB/T2411
2003,IDT)
GB/T2918
CB/T4956
1982.IDT)
塑料试样状态调节和试验的标准环境(GB/T2918—1998,idt,IS0291:1997)磁性基体上非磁性覆盖层覆盖层厚度测量磁性法(CB/T4956—2003,IS02178:4机电产品包装通用技术条件
GB/T13384
5公路地下通信管道高密度聚乙烯硅芯塑料管JT/T496
3技术要求
3.1结构与外观
3.1.1结构
3.1.1.1测量仪由基座、支撑装置、升降装置、角度测量装置、试验平台、试样固定装置和标准试棒等部件组成,见图1。硅芯管静摩擦系数测量方法参见附录A。3.1.1.2各组成部件应安装牢固、无晃动,具体要求如下:基座应设有水平调节装置,可调节试验平台的水平;a)
支撑装置一侧装有周定轴使试验平台绕其灵活转动,另一侧为支撑柱;支撑部位应处于同一平面,并与试验平台完全接触;
升降装置应使试验平台绕固定轴灵活、顺畅、平稳、无震动地升降,并能可靠地固定在所需要的位置上;
角度测量装置的零点设有微调功能,试验平台水平、试样水平固定时,角度示值应调至0°;角度测量装置的示值应随试验平台的升降而平稳变化;角度测量器具:标称范用0°~45°,分度值不大于20°,应有计量器具生产许可标识及检定合格证;
试验平台平板应不变形;
试样固定装置应使试样安装后平直夹紧,无松动。h)
JT/T683-—2009
1—支撑装置;
—基座;
3—垂线;
4—铅锤;
5-标准试棒;
6角度测量装置;
3.1.2外观
和损伤。
支撑装置;
手柄:
一升降装置;bzxZ.net
10—试验平台;
11—试样固定装置。
图1通信管道静库擦系数测量仪
测量仪各部件表面应光滑、色泽均匀一致,无明显的瑕疵、划痕、裂纹,丝杠与滑动部位无毛刺部件防腐层表面颜色均匀一致,层间结合牢固,无剥离、裂纹、气泡、砂眼等缺陷。3.2材料要求
测量仪各部件材料应具有足够的刚度。部件使用钢铁材料制作时,应进行钝化、涂塑或喷漆等必要的防腐处理。
3.2.2标准试棒由铜质棒芯和高密度聚乙烯外套组成,且质心平衡。3.3性能要求
3.3.1工作特性
测量仪的测量范围0°~45°。
测量仪角度示值误差不大于20'。3.3.1.3采用铅锤加垂线方式读数时,垂线应均匀、光滑,且不易变形,直径不大于角度测量装置分度值间距的1/4。
3.3.1.4试样固定装置的长度应不小于500mm。3.3.2
防腐性能
对采用涂塑或喷漆处理的防腐部件,其防腐层厚度应为76μm~150μm。3标准试棒
标准试棒应符合JT/T496的要求,其结构示意图见图2。对标准试棒的具体要求如下:a)直径:20.0mm±0.5mm;
长度:150.0mm±0.5mm;
表层材料邵氏D型硬度:59±3;质量:270g±10g;
表面粗糙度Ra值:0.20um~0.50μm。2中5.0×10螺孔
图2标准试棒结构示意图
4试验方法
试验条件
JT/T683-—2009
单位为毫米
除特殊规定外,应按GB/T2918的规定在23℃±2℃、相对湿度50%±10%的环境条件下进行状态调节和检验。
试验仪器
试验仪器如下:
水平尺:长度不小于600mm,等级1级;万能角度尺:角度测量范围为0°~320°,分度值为2';宽座直角尺:315mm×200mm,等级1级;标准方铁:不大于500mm,相互垂直度不大于1.5μm;激光测径仪:量程10mm,分度值0.002mm;钢板尺或钢卷尺:长度1000mm,分度值不大于1mm,等级1级;硬度计:邵氏D型,分度值不大于1度;卡尺:量程200mm,分度值不大于0.02mm,等级1级;天平:量程1000g,分度值不大于0.1g,等级级;电子涂层测厚仪(磁性):量程1200μm,分度值1μm,示值误差不大于±5μm;触针式表面粗糙度测量仪。
结构与外观
目测和手动检查。
4.4材料要求
目测和手动检查。
4.5性能要求
工作特性
手动检查测量仪的测量范围。
JT/T683—2009
4.5.1.2对测量仪示值为2°、8°、14°、20°、25°五个位置进行示值误差测量,具体测量方法如下:调整测量仪使角度示值为0°,缓慢平稳地转动手柄使试验平台达到指定测试点,用万能角度尺、宽座直角尺或标准方铁在固定轴一侧测量试验平台的倾角,并记录,如此重复三次,取平均值为一个测试点的测量结果。
4.5.1.3目测检查垂线外观,用激光测径仪测量垂线的直径,取三次测量的平均值为测量结果。4.5.1.4用钢板尺或钢卷尺测量试样固定装置的长度,取三次测量的平均值为测量结果。4.5.2
防腐性能
用电子涂层测厚仪(磁性)按GB/T4956的方法测量防腐层厚度。4.5.3标准试棒
对标准试棒的具体测试要求如下:a)用卡尺沿圆周方向均匀测量长度和直径,取三次测量的平均值为测量结果;用硬度计按CB/T2411的方法测量工作面处的硬度;b)
用天平称量标准试棒的质量,取三次测量的平均值为测量结果;c)
d)按取样长度2.5mm,评定长度12.5mm,沿标准试棒轴线方向用触针式表面粗糙度测量仪进行测量,读取表面粗糙度Ra值为测量结果。5检验规则
静摩擦系数测量仪的检验分为出厂检验和型式检验。有下列情况之一时,应进行型式检验:5.1
a)新产品定型鉴定时;
当设计、工艺、材料有重大改变时;b)
定型产品每两年至少检验一次;c)
d)国家质量监督机构提出进行型式检验的要求时。5.2出厂检验时,应按全部项目进行逐台检验。型式检验除对全部项目进行检验外,还应按技术图纸和产品说明书的要求进行检验。
5.3若检验中出现任意一项不合格,即判为该测量仪不合格。6标志、包装、运输与储存
6.1标志
铭牌标志应包括以下内容:
a)产品名称及型号;
制造厂名或商标;
产品执行标准号;
d)产品编号;
生产日期。
6.2包装
包装应符合GB/T13384的规定。
6.3运输
装车应整齐、平稳、牢固,搬运和放置按照运输箱上的标志及有关规定进行。6.4储存
应储存于通风、干燥、无高温热源或明火、无酸碱及腐蚀性气体的专用仪器库房内JT/T6832009
JT/T683—2009
A.1测试原理
测试原理如图A.1所示。
式中:
μ-摩擦系数;
附录A
(资料性附录)
平板法测定静态摩擦系数试验方法mg
图A.1平板法测定静态摩擦系数原理图F
mg·sina
mg·cosax
F斜面对物体的摩擦力,F=mg·sinα;N—斜面对物体的正压力,N=mg·cosa。A.2测试方法
测试前将试样放在温度为23℃±2℃条件下进行状态调节24h。将长度500mm的硅芯管放置在测试斜面上,硅芯管的母线与斜面中心线平行并与斜面紧固,将标准试棒放置在硅芯管内,长度方向与硅芯管轴线平行,试棒露出硅芯管的距离大于20mm。用升降装置将斜面缓慢升起,直到试棒向下滑动时止,记下水平标尺和垂直标尺的数值或角度值,并按式(A.2)计算摩擦系数。如此共试验九次,每次都应将硅芯管旋转一个角度,取九次的算术平均值作为测试结果。6
中华人民共和
交通行业标准
通信管道静摩擦系数测量仪
JT/T683—2009
(100011
人民交通出版社出版发行
北京市朝阳区安定门外外馆斜街3号)北京交通印务实业公司印刷
各地新华书店经销
开本:880×1230
印张:0.5
5字数:12千
2010年3月
第1版
2010年3月
第1次印刷
统一书号:15114·1474
版权专有
定价:10.00元
侵权必究
举报电话:010-85285848
小提示:此标准内容仅展示完整标准里的部分截取内容,若需要完整标准请到上方自行免费下载完整标准文档。
标准图片预览:





- 其它标准
- 热门标准
- 交通行业标准(JT)
- JT/T860.1-2013 沥青混合料改性添加剂 第1部分:抗车辙剂
- JT/T30.1-1993 交通行业工人技术等级标准 航道疏浚 疏浚管线工
- JT/GQS024-1983 公路桥涵设计图 装配式预应力混凝土简支梁
- JT/T32.3-93 交通行业工人技术等级标准航标航测内河航标工
- JT/T32.10-93 交通行业工人技术等级标准航标航测无线电导航机电工
- JT/T307.1-1997 公路及主要构筑物、管理养护单位代码省干线公路代码
- JT/T33.19-93 交通行业工人技术等级标准公路工程与航务工程铲运机操作工
- JTJ024-1985 公路桥涵地基与基础设计规范(附条文说明)
- JTG/TB06-03-2007 公路工程机械台班费用定额
- JTGTE61-2014 公路路面技术状况自动化检测规程
- JT/T1061-2016 桥墩附着式柔性防车撞装置
- JT/T515-2004 公路工程土工合成材料土工模袋
- JT/T31.6-93 交通行业工人技术等级标准救助打捞潜水衣工
- JT/T299-1996 汽车车轮螺母拆装机汽车钢板弹簧U形螺栓拆装机
- JT469-2002 船用儿童救生衣
- 行业新闻
请牢记:“bzxz.net”即是“标准下载”四个汉字汉语拼音首字母与国际顶级域名“.net”的组合。 ©2025 标准下载网 www.bzxz.net 本站邮件:bzxznet@163.com
网站备案号:湘ICP备2025141790号-2
网站备案号:湘ICP备2025141790号-2