- 您的位置:
- 标准下载网 >>
- 标准分类 >>
- 机械行业标准(JB) >>
- JB/T 9038-2010 充气搅拌式浮选机
标准号:
JB/T 9038-2010
标准名称:
充气搅拌式浮选机
标准类别:
机械行业标准(JB)
标准状态:
现行-
发布日期:
2010-02-11 出版语种:
简体中文下载格式:
.rar .pdf下载大小:
2.03 MB
替代情况:
替代JB/T 9038-1999
点击下载
标准简介:
标准下载解压密码:www.bzxz.net
本标准规定了充气搅拌式浮选机的产品分类、技术要求、试验方法、检验规则、标志、标签、使用说明书、包装、运输及贮存。本标准适用于充气搅拌式浮选机。该机主要用于粒度和密度较大的难选的有色金属及非金属矿物的浮选作业。 JB/T 9038-2010 充气搅拌式浮选机 JB/T9038-2010
部分标准内容:
ICS73.120
备案号:28623—2010
中华人民共和国机械行业标准
JB/T9038—2010
代替JB/T9038—1999
充气搅拌式浮选机
Sub-aeration flotation machine with external blower2010-02-11发布
2010-07-01实施
中华人民共和国工业和信息化部发布前言,
范围,
2规范性引用文件
3产品分类.
3.1型式,
3.2型号..
3.3基本参数
4技术要求..
5试验方法..
6检验规则..
6.1检验分类
6.2出厂检验,
6.3型式检验.
7标志、标签和使用说明书
8包装、运输及贮存
JB/T9038—2010免费标准bzxz.net
JB/T9038—2010
本标准代替JB/T9038—1999.《充气搅拌式浮选机》。本标准与JB/T9038一1999相比,主要变化如下:明确了浮选机的预定使用范围;增加了产品规格;
-增加了浮选机的环境适应性要求;增加了对轴承部位温升和最高温度、工作噪声的要求;——补充了外观质量要求;
完善了浮选机的贮存要求,补充了贮存期的养护要求。本标准由中国机械工业联合会提出。本标准由全国矿山机械标准化技术委员会(SAC/TC88)归口。本标准起草单位:沈阳矿山机械(集团)有限责任公司。本标准主要起草人:姜磊、杨好志、郑广智、张吉、付金壁。本标准所代替标准历次版本发布情况为:ZBD96011—1990;
-JB/T9038—1999。
1范围
充气搅拌式浮选机
JB/T9038—2010
本标准规定了充气搅拌式浮选机的产品分类、技术要求、试验方法、检验规则、标志、标签、使用说明书、包装、运输及贮存。
本标准适用于充气搅拌式浮选机(以下简称浮选机)。该机主要用于粒度和密度较大的难选的有色金属及非金属矿物的浮选作业。2规范性引用文件
下列文件中的条款通过本标准的引用而成为本标准的条款。凡是注日期的引用文件,其随后所有的修改单(不包括勘误的内容)或修订版均不适用于本标准,然而,鼓励根据本标准达成协议的各方研究是否可使用这些文件的最新版本。凡是不注日期的引用文件,其最新版本适用于本标准。GB/T191包装储运图示标志(GB/T191—2008,ISO780:1997,MOD)GB/T17201979漆膜附着力测定法反射面上方采用包络测量表面的简易法(GB/TGB/T3768声学声压法测定噪声源声功率级3768—1996,eqvISo3746:1995)GB/T6388运输包装收发货标志
GB/T9239.1一2006机械振动恒态(刚性)转子平衡品质要求第1部分:规范与平衡允差的检验(ISO1940-1:2003,IDT)
工业产品使用说明书总则
GB/T9969
GB/T13306
机电产品包装通用技术条件
GB/T13384
JB/T1604矿山机械产品型号编制方法JB/T5000.12重型机械通用技术条件第12部分:涂装3重型机械通用技术条件第13部分:包装JB/T5000.13
3产品分类
3.1型式
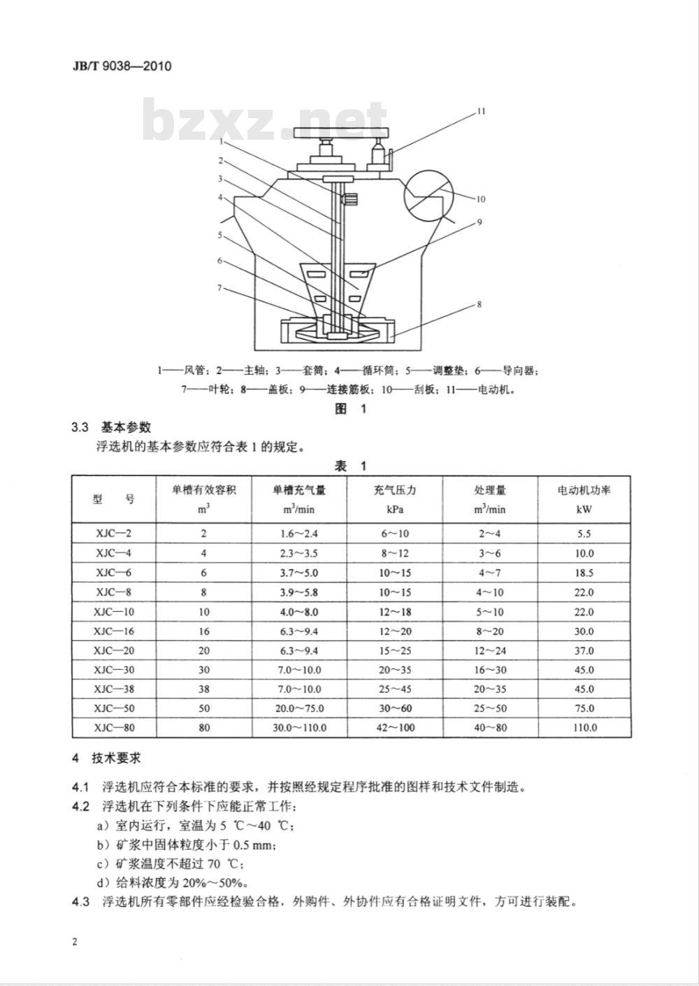
浮选机是由电动机经传动装置驱动主轴带动叶轮搅拌,压缩空气强制导入,刮泡机构单独驱动的机器,见图1。浮选机有单边刮泡和双边刮泡两种型式。单边刮泡浮选机的安装型式分左、右两种。注:面对泡沫刮板,矿浆从左给入者为左式,反之为右式。3.2型号
浮选机的型号表示方法应符合JB/T1604的规定。型号表示方法如下:X℃-
标记示例:
单槽有效容积,单位为m
充气式
机械搅拌式
浮选机
单槽有效容积为8m2的充气搅拌式浮选机,其标记为:XJC-8浮选机
JB/T9038—2010
1——风管;2—主轴;3——套筒;4—一循环筒:5-
-调整垫;6——导向器;
7—叶轮;8—盖板;9—连接筋板;10——刮板;11——电动机。图1
3.3基本参数
浮选机的基本参数应符合表1的规定。1
XJC—2
XJC—4
XJC—6
XJC—8
XJC—10
XJC—16
XJC—20
XJC-30
XJC-38
XJC-50
XJC—80
技术要求
单槽有效容积
单槽充气量
20.0~75.0
30.0~110.0
充气压力
42~100
处理量
m2/min
浮选机应符合本标准的要求,
并按照经规定程序批准的图样和技术文件制造。2浮选机在下列条件下应能正常工作:4.2
a)室内运行,室温为5℃~40℃;b)矿浆中固体粒度小于0.5mm;c)矿浆温度不超过70℃;
d)给料浓度为20%~50%。
电动机功率
3浮选机所有零部件应经检验合格,外购件、外协件应有合格证明文件,方可进行装配。4.3
JB/T9038-2010
4.4叶轮体与定子应采用钢骨架结构,且表面应衬耐酸碱橡胶或耐油橡胶,其橡胶的物理力学性能应符合表2的要求。
参数名称
橡胶与金属的粘合强度
扯断强度
扯断伸长率
硬度(邵尔A)
弹性(冲击)
阿克隆磨耗
老化系数(70℃×48h)
cm2/1.61km
耐酸碱橡胶
耐油橡胶
5叶轮和V带轮应进行静平衡试验,其平衡品质等级应符合GB/T9239.1一2006中G16的规定。4.5
6导向器与定子间的距离应符合表3的规定,并在此范围内可调。4.6
导向器与定子间距离
导向器与定子间距离
XJC—2
XJC-20
90~120
XJC—4
50~70
XJC-30
90~120
50~100
XJC-38
130170
XJC—8
75~100
XJC-50
130170
XJC—10
90~120
XJC-80
130~170
XJC-16
90~120
4.7槽体(包括上部风道)、给矿槽、中间槽和尾矿槽等焊接件不应渗漏。其焊缝应平整,不允许有烧穿、裂缝、夹渣和咬边等缺陷。4.8槽体对接时应符合下列要求:a)溢流堰沿机器全长平直,其平行度和直线度误差每米槽长不应大于3mm;b)槽体、给矿槽、中间槽、尾矿槽之间连接应紧密贴合。两槽体对接间隙不应大于3mm。4.9浮选机叶轮体应运转灵活、平稳。4.10浮选机所有润滑油路应畅通,并不得渗漏油。4.11
轴承温升不应超过30℃,最高温度不应超过70℃。浮选机工作时噪声不应大于85dB(A)。4.12
外露的运动部件应有安全防护措施。4.13
4.14浮选机外露非加工金属表面应涂两层底漆(包括保养底漆)和两层面漆。涂漆应均匀,不得有脱漆、剥落、流痕和裂纹等缺陷。漆膜总厚度不应小于100um,漆膜附着力不应低于GB/T1720—1979中的2级,涂漆颜色应符合JB/T5000.12的要求。4.15浮选机成套供货范围应包括:a)全套机械部分;
b)电动机。
5试验方法
5.1静平衡试验应按GB/T9239.1的规定进行。5.2焊缝外观质量目测检验,渗漏应在涂漆前采用透油法检验。5.3浮选机总装后进行不小于2h空运转试验,检验叶轮运转的平稳性,并用点温计检测轴承部位的温升和最高温度。
5.4噪声应按照GB/T3768的规定检验。3
JB/T9038—2010
5.5涂漆外观质量目测检验,漆膜厚度用电磁式膜厚计测量,漆膜附着力按GB/T1720中规定的方法检验。
6检验规则
6.1检验分类
浮选机的检验分为出厂检验和型式检验。6.2出厂检验
6.2.1每台浮选机须经制造厂质量检验部门检验合格后方可出厂,出厂时应附有证明产品质量合格的文件。
6.2.2出厂检验下列各项:
a)浮选机结构要求的完整性、正确性;b)4.6、4.9~4.11、4.13和4.14。6.3型式检验
6.3.1有下列情况之一时,浮选机应进行型式检验:a)新产品或老产品转厂生产时;b)正式生产后,产品结构、工艺或材料有较大改动,可能影响产品性能时;c)产品停产一年以上恢复生产时;d)出广检验的结果与上次型式检验有较大差异时:e)正常生产的产品,每三年进行一次型式检验;f)国家质量监督检验机构提出型式检验要求时,6.3.2型式检验应符合本标准的全部要求。6.3.3型式检验应从出厂检验合格的产品中抽取一台进行。如检验不合格应加倍抽检,若仍不合格则判定型式检验不合格。
7标志、标签和使用说明书
7.1每台浮选机均应在适当而明显的位置固定产品标牌。标牌应符合GB/T13306的规定,并应标明下列内容:
a)制造厂名称及地址;
b)产品名称及型号;
c)主要技术参数;
d)产品执行的标准编号;
e)出厂编号和制成日期。
7.2浮选机的使用说明书应符合GB/T9969的规定。7.3浮选机的包装标志应符合GB/T191和GB/T6388的规定。其内容包括:a)收货站及收货单位名称;
b)发货站及发货单位名称;
c)合同号及产品名称、型号;
d)毛重、净重、箱号及外形尺寸;e)起吊作业标志和储运图示标志。8包装、运输及购存
8.1浮选机的包装应符合GB/T13384和JB/T5000.13的规定,并应符合陆路或水路运输要求。8.2浮选机分为封闭包装、裸装和捆装等。箱装时零、部件应在箱内固定牢固。4
JB/T9038—2010
3浮选机外露加工表面应进行防腐处理,并用油纸或塑料薄膜包扎,防腐期不应少于一年。8.3
4浮选机的槽壁应采取措施防止在运输时挤坏。8.4
5浮选机应随机附带下列技术文件:8.5
a)产品质量合格证明文件;
b)产品使用说明书;
c)装箱清单及成套发货明细表;d)产品安装图;
e)随机备件和附件清单。
6浮选机的贮存应符合下列要求:8.6
a)浮选机应在不低于-5℃的库房或棚下贮存;b)库房或棚下应通风,防雨、雪,防日光直射;c)裸装件和捆扎件应单放,不允许码放。8.7浮选机每贮存一年,应进行一次养护。5
中华人民共和
机械行业标准
充气搅拌式浮选机
JB/T9038—2010
机械工业出版社出版发行
北京市百万庄大街22号
邮政编码:100037
210mm×297mm·0.5印张·15千字2010年7月第1版第1次印刷
定价:10.00元
书号:15111·9743
小提示:此标准内容仅展示完整标准里的部分截取内容,若需要完整标准请到上方自行免费下载完整标准文档。
备案号:28623—2010
中华人民共和国机械行业标准
JB/T9038—2010
代替JB/T9038—1999
充气搅拌式浮选机
Sub-aeration flotation machine with external blower2010-02-11发布
2010-07-01实施
中华人民共和国工业和信息化部发布前言,
范围,
2规范性引用文件
3产品分类.
3.1型式,
3.2型号..
3.3基本参数
4技术要求..
5试验方法..
6检验规则..
6.1检验分类
6.2出厂检验,
6.3型式检验.
7标志、标签和使用说明书
8包装、运输及贮存
JB/T9038—2010免费标准bzxz.net
JB/T9038—2010
本标准代替JB/T9038—1999.《充气搅拌式浮选机》。本标准与JB/T9038一1999相比,主要变化如下:明确了浮选机的预定使用范围;增加了产品规格;
-增加了浮选机的环境适应性要求;增加了对轴承部位温升和最高温度、工作噪声的要求;——补充了外观质量要求;
完善了浮选机的贮存要求,补充了贮存期的养护要求。本标准由中国机械工业联合会提出。本标准由全国矿山机械标准化技术委员会(SAC/TC88)归口。本标准起草单位:沈阳矿山机械(集团)有限责任公司。本标准主要起草人:姜磊、杨好志、郑广智、张吉、付金壁。本标准所代替标准历次版本发布情况为:ZBD96011—1990;
-JB/T9038—1999。
1范围
充气搅拌式浮选机
JB/T9038—2010
本标准规定了充气搅拌式浮选机的产品分类、技术要求、试验方法、检验规则、标志、标签、使用说明书、包装、运输及贮存。
本标准适用于充气搅拌式浮选机(以下简称浮选机)。该机主要用于粒度和密度较大的难选的有色金属及非金属矿物的浮选作业。2规范性引用文件
下列文件中的条款通过本标准的引用而成为本标准的条款。凡是注日期的引用文件,其随后所有的修改单(不包括勘误的内容)或修订版均不适用于本标准,然而,鼓励根据本标准达成协议的各方研究是否可使用这些文件的最新版本。凡是不注日期的引用文件,其最新版本适用于本标准。GB/T191包装储运图示标志(GB/T191—2008,ISO780:1997,MOD)GB/T17201979漆膜附着力测定法反射面上方采用包络测量表面的简易法(GB/TGB/T3768声学声压法测定噪声源声功率级3768—1996,eqvISo3746:1995)GB/T6388运输包装收发货标志
GB/T9239.1一2006机械振动恒态(刚性)转子平衡品质要求第1部分:规范与平衡允差的检验(ISO1940-1:2003,IDT)
工业产品使用说明书总则
GB/T9969
GB/T13306
机电产品包装通用技术条件
GB/T13384
JB/T1604矿山机械产品型号编制方法JB/T5000.12重型机械通用技术条件第12部分:涂装3重型机械通用技术条件第13部分:包装JB/T5000.13
3产品分类
3.1型式
浮选机是由电动机经传动装置驱动主轴带动叶轮搅拌,压缩空气强制导入,刮泡机构单独驱动的机器,见图1。浮选机有单边刮泡和双边刮泡两种型式。单边刮泡浮选机的安装型式分左、右两种。注:面对泡沫刮板,矿浆从左给入者为左式,反之为右式。3.2型号
浮选机的型号表示方法应符合JB/T1604的规定。型号表示方法如下:X℃-
标记示例:
单槽有效容积,单位为m
充气式
机械搅拌式
浮选机
单槽有效容积为8m2的充气搅拌式浮选机,其标记为:XJC-8浮选机
JB/T9038—2010
1——风管;2—主轴;3——套筒;4—一循环筒:5-
-调整垫;6——导向器;
7—叶轮;8—盖板;9—连接筋板;10——刮板;11——电动机。图1
3.3基本参数
浮选机的基本参数应符合表1的规定。1
XJC—2
XJC—4
XJC—6
XJC—8
XJC—10
XJC—16
XJC—20
XJC-30
XJC-38
XJC-50
XJC—80
技术要求
单槽有效容积
单槽充气量
20.0~75.0
30.0~110.0
充气压力
42~100
处理量
m2/min
浮选机应符合本标准的要求,
并按照经规定程序批准的图样和技术文件制造。2浮选机在下列条件下应能正常工作:4.2
a)室内运行,室温为5℃~40℃;b)矿浆中固体粒度小于0.5mm;c)矿浆温度不超过70℃;
d)给料浓度为20%~50%。
电动机功率
3浮选机所有零部件应经检验合格,外购件、外协件应有合格证明文件,方可进行装配。4.3
JB/T9038-2010
4.4叶轮体与定子应采用钢骨架结构,且表面应衬耐酸碱橡胶或耐油橡胶,其橡胶的物理力学性能应符合表2的要求。
参数名称
橡胶与金属的粘合强度
扯断强度
扯断伸长率
硬度(邵尔A)
弹性(冲击)
阿克隆磨耗
老化系数(70℃×48h)
cm2/1.61km
耐酸碱橡胶
耐油橡胶
5叶轮和V带轮应进行静平衡试验,其平衡品质等级应符合GB/T9239.1一2006中G16的规定。4.5
6导向器与定子间的距离应符合表3的规定,并在此范围内可调。4.6
导向器与定子间距离
导向器与定子间距离
XJC—2
XJC-20
90~120
XJC—4
50~70
XJC-30
90~120
50~100
XJC-38
130170
XJC—8
75~100
XJC-50
130170
XJC—10
90~120
XJC-80
130~170
XJC-16
90~120
4.7槽体(包括上部风道)、给矿槽、中间槽和尾矿槽等焊接件不应渗漏。其焊缝应平整,不允许有烧穿、裂缝、夹渣和咬边等缺陷。4.8槽体对接时应符合下列要求:a)溢流堰沿机器全长平直,其平行度和直线度误差每米槽长不应大于3mm;b)槽体、给矿槽、中间槽、尾矿槽之间连接应紧密贴合。两槽体对接间隙不应大于3mm。4.9浮选机叶轮体应运转灵活、平稳。4.10浮选机所有润滑油路应畅通,并不得渗漏油。4.11
轴承温升不应超过30℃,最高温度不应超过70℃。浮选机工作时噪声不应大于85dB(A)。4.12
外露的运动部件应有安全防护措施。4.13
4.14浮选机外露非加工金属表面应涂两层底漆(包括保养底漆)和两层面漆。涂漆应均匀,不得有脱漆、剥落、流痕和裂纹等缺陷。漆膜总厚度不应小于100um,漆膜附着力不应低于GB/T1720—1979中的2级,涂漆颜色应符合JB/T5000.12的要求。4.15浮选机成套供货范围应包括:a)全套机械部分;
b)电动机。
5试验方法
5.1静平衡试验应按GB/T9239.1的规定进行。5.2焊缝外观质量目测检验,渗漏应在涂漆前采用透油法检验。5.3浮选机总装后进行不小于2h空运转试验,检验叶轮运转的平稳性,并用点温计检测轴承部位的温升和最高温度。
5.4噪声应按照GB/T3768的规定检验。3
JB/T9038—2010
5.5涂漆外观质量目测检验,漆膜厚度用电磁式膜厚计测量,漆膜附着力按GB/T1720中规定的方法检验。
6检验规则
6.1检验分类
浮选机的检验分为出厂检验和型式检验。6.2出厂检验
6.2.1每台浮选机须经制造厂质量检验部门检验合格后方可出厂,出厂时应附有证明产品质量合格的文件。
6.2.2出厂检验下列各项:
a)浮选机结构要求的完整性、正确性;b)4.6、4.9~4.11、4.13和4.14。6.3型式检验
6.3.1有下列情况之一时,浮选机应进行型式检验:a)新产品或老产品转厂生产时;b)正式生产后,产品结构、工艺或材料有较大改动,可能影响产品性能时;c)产品停产一年以上恢复生产时;d)出广检验的结果与上次型式检验有较大差异时:e)正常生产的产品,每三年进行一次型式检验;f)国家质量监督检验机构提出型式检验要求时,6.3.2型式检验应符合本标准的全部要求。6.3.3型式检验应从出厂检验合格的产品中抽取一台进行。如检验不合格应加倍抽检,若仍不合格则判定型式检验不合格。
7标志、标签和使用说明书
7.1每台浮选机均应在适当而明显的位置固定产品标牌。标牌应符合GB/T13306的规定,并应标明下列内容:
a)制造厂名称及地址;
b)产品名称及型号;
c)主要技术参数;
d)产品执行的标准编号;
e)出厂编号和制成日期。
7.2浮选机的使用说明书应符合GB/T9969的规定。7.3浮选机的包装标志应符合GB/T191和GB/T6388的规定。其内容包括:a)收货站及收货单位名称;
b)发货站及发货单位名称;
c)合同号及产品名称、型号;
d)毛重、净重、箱号及外形尺寸;e)起吊作业标志和储运图示标志。8包装、运输及购存
8.1浮选机的包装应符合GB/T13384和JB/T5000.13的规定,并应符合陆路或水路运输要求。8.2浮选机分为封闭包装、裸装和捆装等。箱装时零、部件应在箱内固定牢固。4
JB/T9038—2010
3浮选机外露加工表面应进行防腐处理,并用油纸或塑料薄膜包扎,防腐期不应少于一年。8.3
4浮选机的槽壁应采取措施防止在运输时挤坏。8.4
5浮选机应随机附带下列技术文件:8.5
a)产品质量合格证明文件;
b)产品使用说明书;
c)装箱清单及成套发货明细表;d)产品安装图;
e)随机备件和附件清单。
6浮选机的贮存应符合下列要求:8.6
a)浮选机应在不低于-5℃的库房或棚下贮存;b)库房或棚下应通风,防雨、雪,防日光直射;c)裸装件和捆扎件应单放,不允许码放。8.7浮选机每贮存一年,应进行一次养护。5
中华人民共和
机械行业标准
充气搅拌式浮选机
JB/T9038—2010
机械工业出版社出版发行
北京市百万庄大街22号
邮政编码:100037
210mm×297mm·0.5印张·15千字2010年7月第1版第1次印刷
定价:10.00元
书号:15111·9743
小提示:此标准内容仅展示完整标准里的部分截取内容,若需要完整标准请到上方自行免费下载完整标准文档。
标准图片预览:





- 其它标准
- 热门标准
- 机械行业标准(JB)
- JB/T7893.1-1999 立式振动离心机
- JB/T7899-1999 填充聚四氟乙烯软带导轨 技术条件
- JB/T7938-1999 液压泵站油箱公称容量系列
- JB/T1625-2002 工业锅炉焊接管孔
- JB/T7850-1995 手夹快换接头
- JB/T8009.4-1999 机床夹具零件及部件 弧形压块
- JB/T7936-1999 直廓环面蜗杆减速器
- JB/T7939-1999 单活塞杆液压缸两腔面积比
- JB/T7941.2-1995 旋入式圆形油杯
- JB/T7946.2-1999 铸造铝硅合金过烧
- JB/T7925.2-1995 滑动轴承 多层轴承减摩合金硬度检验方法
- JB/T6375-1992 气动阀用橡胶密封圈 尺寸系列和公差
- JB/T7945-1999 灰铸铁机械性能试验方法
- JB/T7966.3-1999 模具铣刀 第 3 部分:莫氏锥柄圆柱形球头立铣刀
- JB/T7946.3-1999 铸造铝合金针孔
- 行业新闻
请牢记:“bzxz.net”即是“标准下载”四个汉字汉语拼音首字母与国际顶级域名“.net”的组合。 ©2025 标准下载网 www.bzxz.net 本站邮件:bzxznet@163.com
网站备案号:湘ICP备2025141790号-2
网站备案号:湘ICP备2025141790号-2