- 您的位置:
- 标准下载网 >>
- 标准分类 >>
- 机械行业标准(JB) >>
- JB/T 7888-2010 JTP型矿用提升绞车
标准号:
JB/T 7888-2010
标准名称:
JTP型矿用提升绞车
标准类别:
机械行业标准(JB)
标准状态:
现行-
发布日期:
2010-02-11 出版语种:
简体中文下载格式:
.rar .pdf下载大小:
2.73 MB
替代情况:
替代JB/T 7888.1-1999
点击下载
标准简介:
标准下载解压密码:www.bzxz.net
本标准规定了JTP型矿用提升绞车的型式与基本参数、技术要求、试验方法、检验规则、标志、包装、运输和贮存。本标准适用于煤矿、金属矿、非金属矿的倾斜巷道和小型竖井用来升降物料和人员的绞车。 JB/T 7888-2010 JTP型矿用提升绞车 JB/T7888-2010
部分标准内容:
ICS73.100.40
备案号:28618—2010
中华人民共和国机械行业标准
JB/T7888—2010
代替JB/T7888.1-1999
JTP型矿用提升绞车
JTPTypeminewinder
2010-02-11发布
2010-07-01实施
中华人民共和国工业和信息化部发布前言
规范性引用文件
型式与基本参数
技术要求
综合要求..
主轴装置,
盘形制动器装置
减速器.
液压站,
深度指示器系统
安全防护
成套供货范围
试验方法.
检验规则
出厂检验,
型式检验.
抽样要求及判别规则
7标志、包装、运输及贮存
产品标志
运输及贮存
JB/T7888—2010
JB/T7888--2010
本标准代替JB/T7888.1一1999《JTP型矿用提升绞车》。本标准与JB/T7888.11999相比,主要变化如下:型号表示方法中增加了参数:卷筒宽度;增加了四个产品型号规格;
一根据技术发展水平,对第46章内容进行了重新编写;增加了防锈包装的要求;
部分章节进行了合并(1999年版第7章和第8章合并为本版的第7章)。本标准由中国机械工业联合会提出。本标准由全国矿山机械标准化技术委员会(SAC/TC88)归口。本标准负责起草单位:上海冶金矿山机械厂。本标准参加起草单位:山西新富升机器制造公司、河南理工大学、重庆泰丰矿山机器有限公司、株洲力达液压机械有限责任公司。本标准主要起草人:姚宏、朱华富、安琴、齐新民、梁开谧、李建设、李晋卫。本标准所代替标准的历次版本发布情况为:-JB2258—1977;
—JB2610—1979
——JB/T7888—1995;
-JB/T7888.1—1999。
1范围
JTP型矿用提升绞车
JB/T7888—2010
本标准规定了JTP型矿用提升绞车(以下简称绞车)的型式与基本参数、技术要求、试验方法、检验规则、标志、包装、运输和贮存。本标准适用于煤矿、金属矿、非金属矿的倾斜巷道和小型竖井用来升降物料和人员的绞车。2规范性引用文件
下列文件中的条款通过本标准的引用而成为本标准的条款。凡是注日期的引用文件,其随后所有的修改单(不包括勘误的内容)或修订版均不适用于本标准,然而,鼓励根据本标准达成协议的各方研究是否可使用这些文件的最新版本。凡是不注日期的引用文件,其最新版本适用于本标准。
GB/T191包装储运图示标志(GB/T191—2008,ISO780:1997,MOD)GB/T4879防锈包装
GB/T8923--1988涂装前钢材表面锈蚀等级和除锈等级(eqvISO8501-1:1988)GB/T10095.1圆柱齿轮精度制第1部分:轮齿同侧齿面偏差的定义和允许值(GB/T10095.1—2008,ISO1328-1:1995,IDT)GB/T10095.2圆柱齿轮精度制第2部分:径向综合偏差与径向跳动的定义和允许值(GB/T10095.2—2008,ISO1328-2:1997,IDT)GB/T11345一1989钢焊缝手工超声波探伤方法和探伤结果分级GB/T13306标牌
操作者位置噪声测量的基本准则(工程级)(GB/T13325-GB/T13325机器和设备辐射的噪声:1991,neqIsO6081:1986)
GB/T13384机电产品包装通用技术条件金属非金属矿山安全规程
GB16423
矿井提升机和矿用提升绞车安全要求GB20181
JB/T1581
汽轮机、汽轮发电机转子和主轴锻件超声波探伤方法矿山机械产品型号编制方法
JB/T1604
矿井提升机和矿用提升绞车液压站JB/T3277
矿井提升机盘形制动器闸瓦此内容来自标准下载网
JB/T3721
JB/T3812矿井提升机和矿用绞车盘形制动器用碟形弹簧JB8519矿井提升机和矿用提升绞车盘形制动器《煤矿安全规程》国家煤矿安全监察局10号令(2006年版)3型式与基本参数
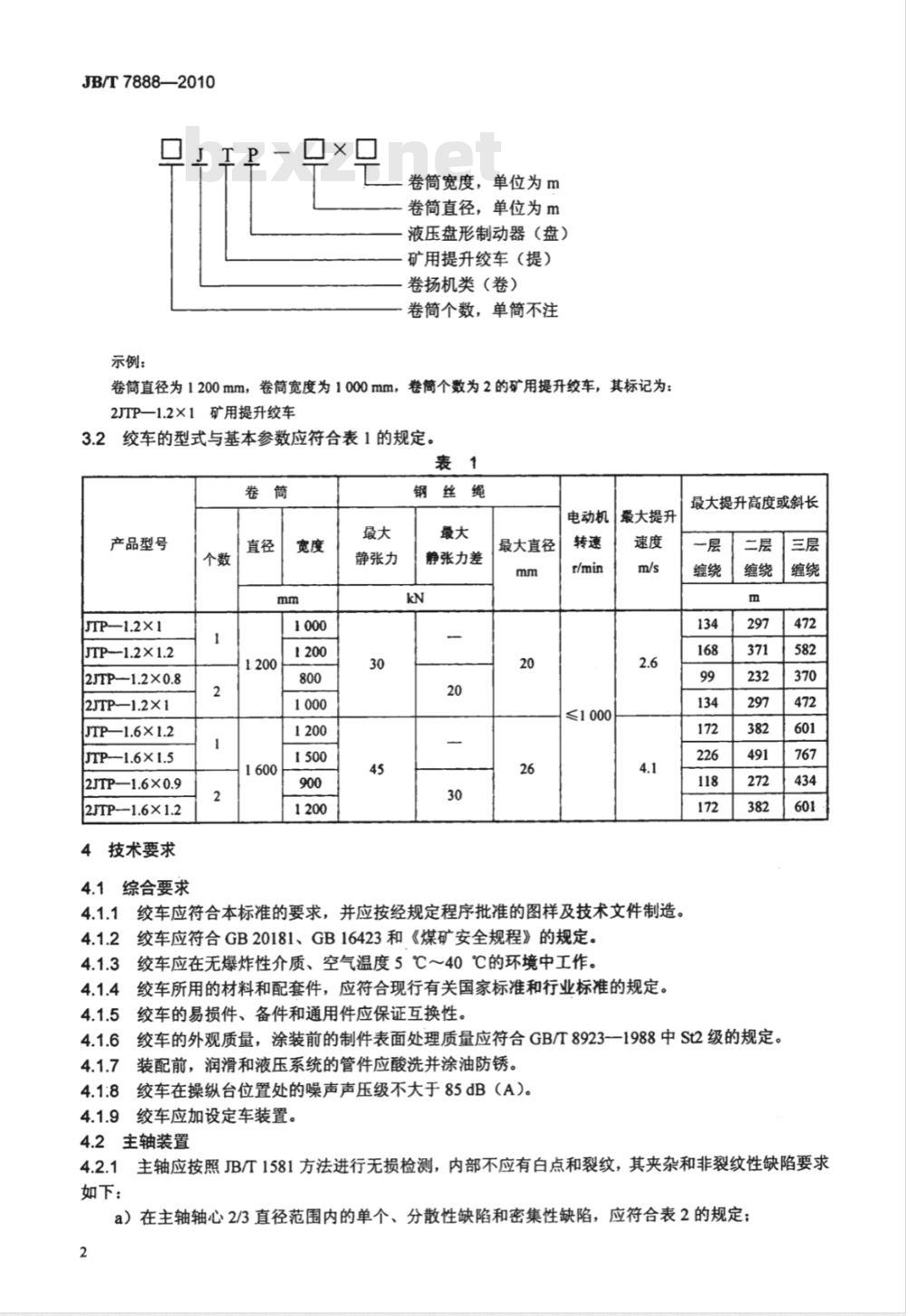
3.1型号应符合JB/T1604的规定,其表示方法如下:JB/T7888—2010
示例:
卷筒宽度,单位为m
卷筒直径,单位为m
液压盘形制动器(盘)
矿用提升绞车(提)
卷扬机类(卷)
卷筒个数,单筒不注
卷筒直径为1200mm,卷简宽度为1000mm,卷筒个数为2的矿用提升绞车,其标记为:2JTP—1.2×1矿用提升绞车
3.2绞车的型式与基本参数应符合表1的规定。表1
产品型号
JTP1.2×1
JTP--1.2×1.2
2JTP—1.2×0.8
2JTP—1.2×1
JTP—1.6×1.2
JTP-1.6×1.5
2JTP—1.6×0.9
2JTP—1.6×1.2
技术要求
4.1综合要求
静张力
钢丝绳
静张力差
最大直径
电动机
≤1000
最大提升
绞车应符合本标准的要求,并应按经规定程序批准的图样及技术文件制造。绞车应符合GB20181、GB16423和《煤矿安全规程》的规定。绞车应在无爆炸性介质、空气温度5℃~40℃的环境中工作。绞车所用的材料和配套件,应符合现行有关国家标准和行业标准的规定。绞车的易损件、备件和通用件应保证互换性。最大提升高度或斜长
绞车的外观质量,涂装前的制件表面处理质量应符合GB/T89231988中St2级的规定。装配前,润滑和液压系统的管件应酸洗并涂油防锈。绞车在操纵台位置处的噪声声压级不大于85dB(A)。4.1.9
绞车应加设定车装置。
4.2主轴装置
4.2.1主轴应按照JB/T1581方法进行无损检测,内部不应有白点和裂纹,其夹杂和非裂纹性缺陷要求如下:
a)在主轴轴心2/3直径范围内的单个、分散性缺陷和密集性缺陷,应符合表2的规定;2
允许存在的单个、分散性缺陷
最大当量直径
个数/100cm2
表2主轴缺陷限定值
允许存在的密集性缺陷
最大当量直径
占截面总面积
JB/T7888--2010
起始灵敏度
b)在主轴轴心2/3直径以外范围,允许存在不大于$5mm的当量单个、分散性缺陷六个;允许存在小于Φ4mm的当量密集性缺陷,但缺陷区面积不应超过被探面积的5%。4.2.2卷筒、闸盘的主要焊缝均应进行无损检测,并应达到GB/T11345一1989中规定的II级焊缝要求。卷筒焊后进行消除内应力处理。4.2.3卷筒径向全跳动量应不大于4mm。4.2.4制动盘装配后端面全跳动量应不大于0.5mm,表面粗糙度数值Ra为3.2μm。4.2.5主轴承温升不应超过20℃,最高温度不应超过60℃。4.2.6调绳离合器各运动部分动作应灵活、可靠,应能顺利离合,油缸及管路系统不应渗油。4.3盘形制动器装置
4.3.1盘形制动器装置应符合JB8519的规定。4.3.2碟形弹簧应符合JB/T3812的规定。4.3.3盘形制动器闸瓦应符合JB/T3721的规定。4.3.4盘形制动器安全制动空行程时间不应超过0.3S。松闸和制动操纵机构与提升机操纵机构之间应设置联锁装置。
4.4减速器
4.4.1减速器齿轮精度应符合GB/T10095.1和GB/T10095.2的规定。4.4.2减速器润滑油清洁度用0.075mm的筛网所滤得的脏物重量不大于3.4amg(a为减速器的各级中心距之和,单位为mm)。
4.4.3减速器轴承温升不应超过40℃,最高温度不应超过75℃。箱内润滑油温升不应超过35℃。4.4.4减速器、润滑站各密封部位不应有渗油现象。4.5液压站
液压站应符合JB/T3277的规定。4.6深度指示器系统
4.6.1深度指示器系统应能准确地指示出提升容器在井筒中的位置,并应能迅速而准确地发出减速、并口二级制动解除、停车以及过卷等信号。4.6.2深度指示器系统中应设置失效保护装置。4.6.3机械式深度指示器系统所指示的提升容器实际位置误差满足容器停车要求,系统中各运动环节在运动中应灵活、平稳,不应有卡阻和振动现象,减速、限速及过卷装置动作灵活、可靠并应能及时、准确复位。
4.6.4数字式深度指示器的显示精度应为cm级。数字式深度指示器应有位置校正和判断显示数据正确的措施,信号应由可编程序控制器(PLC)或微机直接发出。4.7安全防护
4.7.1卷筒、联轴器等外露回转件部位应装设防护装置。4.7.2盘形制动器装置和调绳离合器油路系统的设置,应避免渗漏的油液甩到制动盘上,以免影响制动盘和闸瓦之间的摩擦因数。
4.7.3绞车应设置减速、限速,以及防止过卷、超速、过负荷和欠电压、主电动机及油泵电动机的启动和停止、调绳离合器的离合、闸瓦磨损及蝶形弹簧失效指示、液压站和润滑油站温度保护等机电联锁机构以及深度指示器失效等各种保护装置,并符合GB20181的规定。3
JB/T7888-2010
4.8成套供货范围
4.8.1绞车机械部分应按成套发货表及装箱清单发货(包括备件、附件和专用工具在内)。4.8.2随机供应的图样和技术文件:a)产品机械部分总图、基础图、主要零部件安装图、安装使用说明书、成套发货表及装箱清单以及备件目录等;
b)电气原理图、接线图和电控设备使用说明书等(电控厂家提供);c)产品出厂合格证。
5试验方法
5.1整机噪声按GB/T13325规定的试验方法进行。5.2卷筒径向全跳动量及制动盘端面全跳动量用百分表进行测量。5.3调绳离合器应以1.25倍设计压力进行密封性试验,压力保持5min,各密封处和管路系统不应有渗漏现象。运动零部件动作应灵活、可靠。调绳离合器啮合部分,当试验压力达到设计压力时,应能顺利脱开或合上。
5.4盘形制动器装置试验应符合JB8519的规定。5.5减速器空负荷试验,正、反向运转各不少于2h,试验转速应为额定转速;减速器应做跑合试验,试验负荷不应低于额定工作负荷的15%,要求运转平稳,不应有周期性冲击和振动以及周期性不正常噪声,各部温升及润滑系统压力正常。5.6液压站试验应符合JB/T3277的规定。6检验规则
6.1出厂检验
6.1.1绞车须经制造厂质量检验部门检验合格后方能出厂,出厂时应随机附有产品合格证。6.1.2出厂检验项目:
a)卷筒径向全跳动量及制动盘端面全跳动量;b)调绳离合器;
c)盘形制动器装置;
d)减速器空负荷试验;
e)液压站。
6.2型式检验
6.2.1有下列情况之一时,应进行型式检验:一一研制的新产品或转厂生产的试制定型产品;一一产品的设计、工艺或材料等改变可能影响产品性能时;一一产品停产三年后恢复生产时:一批量生产的产品定期每五年进行一次检验;一国家质量监督机构提出型式检验要求时。6.2.2型式检验项目按第4章的规定。6.3抽样要求及判别规则
6.3.1绞车出厂检验应每台进行。6.3.2绞车型式检验抽样数量不少于一台,如不合格时,允许调整一次。6.3.3所进行的试验项目应全部符合试验要求,则判定该产品合格,否则为不合格。4
7标志、包装、运输及购存
7.1产品标志
JB/T7888—2010
每台绞车应在适当的明显位置固定产品标牌,标牌的型式与尺寸应符合GB/T13306的规定,其内容如下:
一产品的型号、规格及名称;
一主要技术参数;
制造日期;
—出厂编号;
一产品执行标准编号;
制造厂名称。
2包装
7.2.1包装体外面的文字和标志应符合GB/T191的规定7.2.2绞车的包装应符合GB/T13384的规定,7.2.3绞车外露加工表面应进行防锈包装,并应符合GB/T4879的规定。7.3运输及购存
7.3.1绞车应符合水路、陆路运输的有关规定。7.3.2用户应对绞车的防锈状况定期进行检查,每半年不少于一次。绞车应存放在棚内,以防被雨、雪淋坏。装在箱内的小型零部件应存放在室内。5
机械行业标准
JTP型矿用提升绞车
JB/T7888—2010
机械1业出版社出版发行
北京市白万庄大街22号
邮政编码:100037
210mm×297mm·0.5印张·15千字2010年7月第1版第1次印刷
定价:10.00元
书号:15111·9738
网址:http://www.cmpbook.com编辑部电话:
直销中心电话:
(010)88379778
(010)88379693
小提示:此标准内容仅展示完整标准里的部分截取内容,若需要完整标准请到上方自行免费下载完整标准文档。
备案号:28618—2010
中华人民共和国机械行业标准
JB/T7888—2010
代替JB/T7888.1-1999
JTP型矿用提升绞车
JTPTypeminewinder
2010-02-11发布
2010-07-01实施
中华人民共和国工业和信息化部发布前言
规范性引用文件
型式与基本参数
技术要求
综合要求..
主轴装置,
盘形制动器装置
减速器.
液压站,
深度指示器系统
安全防护
成套供货范围
试验方法.
检验规则
出厂检验,
型式检验.
抽样要求及判别规则
7标志、包装、运输及贮存
产品标志
运输及贮存
JB/T7888—2010
JB/T7888--2010
本标准代替JB/T7888.1一1999《JTP型矿用提升绞车》。本标准与JB/T7888.11999相比,主要变化如下:型号表示方法中增加了参数:卷筒宽度;增加了四个产品型号规格;
一根据技术发展水平,对第46章内容进行了重新编写;增加了防锈包装的要求;
部分章节进行了合并(1999年版第7章和第8章合并为本版的第7章)。本标准由中国机械工业联合会提出。本标准由全国矿山机械标准化技术委员会(SAC/TC88)归口。本标准负责起草单位:上海冶金矿山机械厂。本标准参加起草单位:山西新富升机器制造公司、河南理工大学、重庆泰丰矿山机器有限公司、株洲力达液压机械有限责任公司。本标准主要起草人:姚宏、朱华富、安琴、齐新民、梁开谧、李建设、李晋卫。本标准所代替标准的历次版本发布情况为:-JB2258—1977;
—JB2610—1979
——JB/T7888—1995;
-JB/T7888.1—1999。
1范围
JTP型矿用提升绞车
JB/T7888—2010
本标准规定了JTP型矿用提升绞车(以下简称绞车)的型式与基本参数、技术要求、试验方法、检验规则、标志、包装、运输和贮存。本标准适用于煤矿、金属矿、非金属矿的倾斜巷道和小型竖井用来升降物料和人员的绞车。2规范性引用文件
下列文件中的条款通过本标准的引用而成为本标准的条款。凡是注日期的引用文件,其随后所有的修改单(不包括勘误的内容)或修订版均不适用于本标准,然而,鼓励根据本标准达成协议的各方研究是否可使用这些文件的最新版本。凡是不注日期的引用文件,其最新版本适用于本标准。
GB/T191包装储运图示标志(GB/T191—2008,ISO780:1997,MOD)GB/T4879防锈包装
GB/T8923--1988涂装前钢材表面锈蚀等级和除锈等级(eqvISO8501-1:1988)GB/T10095.1圆柱齿轮精度制第1部分:轮齿同侧齿面偏差的定义和允许值(GB/T10095.1—2008,ISO1328-1:1995,IDT)GB/T10095.2圆柱齿轮精度制第2部分:径向综合偏差与径向跳动的定义和允许值(GB/T10095.2—2008,ISO1328-2:1997,IDT)GB/T11345一1989钢焊缝手工超声波探伤方法和探伤结果分级GB/T13306标牌
操作者位置噪声测量的基本准则(工程级)(GB/T13325-GB/T13325机器和设备辐射的噪声:1991,neqIsO6081:1986)
GB/T13384机电产品包装通用技术条件金属非金属矿山安全规程
GB16423
矿井提升机和矿用提升绞车安全要求GB20181
JB/T1581
汽轮机、汽轮发电机转子和主轴锻件超声波探伤方法矿山机械产品型号编制方法
JB/T1604
矿井提升机和矿用提升绞车液压站JB/T3277
矿井提升机盘形制动器闸瓦此内容来自标准下载网
JB/T3721
JB/T3812矿井提升机和矿用绞车盘形制动器用碟形弹簧JB8519矿井提升机和矿用提升绞车盘形制动器《煤矿安全规程》国家煤矿安全监察局10号令(2006年版)3型式与基本参数
3.1型号应符合JB/T1604的规定,其表示方法如下:JB/T7888—2010
示例:
卷筒宽度,单位为m
卷筒直径,单位为m
液压盘形制动器(盘)
矿用提升绞车(提)
卷扬机类(卷)
卷筒个数,单筒不注
卷筒直径为1200mm,卷简宽度为1000mm,卷筒个数为2的矿用提升绞车,其标记为:2JTP—1.2×1矿用提升绞车
3.2绞车的型式与基本参数应符合表1的规定。表1
产品型号
JTP1.2×1
JTP--1.2×1.2
2JTP—1.2×0.8
2JTP—1.2×1
JTP—1.6×1.2
JTP-1.6×1.5
2JTP—1.6×0.9
2JTP—1.6×1.2
技术要求
4.1综合要求
静张力
钢丝绳
静张力差
最大直径
电动机
≤1000
最大提升
绞车应符合本标准的要求,并应按经规定程序批准的图样及技术文件制造。绞车应符合GB20181、GB16423和《煤矿安全规程》的规定。绞车应在无爆炸性介质、空气温度5℃~40℃的环境中工作。绞车所用的材料和配套件,应符合现行有关国家标准和行业标准的规定。绞车的易损件、备件和通用件应保证互换性。最大提升高度或斜长
绞车的外观质量,涂装前的制件表面处理质量应符合GB/T89231988中St2级的规定。装配前,润滑和液压系统的管件应酸洗并涂油防锈。绞车在操纵台位置处的噪声声压级不大于85dB(A)。4.1.9
绞车应加设定车装置。
4.2主轴装置
4.2.1主轴应按照JB/T1581方法进行无损检测,内部不应有白点和裂纹,其夹杂和非裂纹性缺陷要求如下:
a)在主轴轴心2/3直径范围内的单个、分散性缺陷和密集性缺陷,应符合表2的规定;2
允许存在的单个、分散性缺陷
最大当量直径
个数/100cm2
表2主轴缺陷限定值
允许存在的密集性缺陷
最大当量直径
占截面总面积
JB/T7888--2010
起始灵敏度
b)在主轴轴心2/3直径以外范围,允许存在不大于$5mm的当量单个、分散性缺陷六个;允许存在小于Φ4mm的当量密集性缺陷,但缺陷区面积不应超过被探面积的5%。4.2.2卷筒、闸盘的主要焊缝均应进行无损检测,并应达到GB/T11345一1989中规定的II级焊缝要求。卷筒焊后进行消除内应力处理。4.2.3卷筒径向全跳动量应不大于4mm。4.2.4制动盘装配后端面全跳动量应不大于0.5mm,表面粗糙度数值Ra为3.2μm。4.2.5主轴承温升不应超过20℃,最高温度不应超过60℃。4.2.6调绳离合器各运动部分动作应灵活、可靠,应能顺利离合,油缸及管路系统不应渗油。4.3盘形制动器装置
4.3.1盘形制动器装置应符合JB8519的规定。4.3.2碟形弹簧应符合JB/T3812的规定。4.3.3盘形制动器闸瓦应符合JB/T3721的规定。4.3.4盘形制动器安全制动空行程时间不应超过0.3S。松闸和制动操纵机构与提升机操纵机构之间应设置联锁装置。
4.4减速器
4.4.1减速器齿轮精度应符合GB/T10095.1和GB/T10095.2的规定。4.4.2减速器润滑油清洁度用0.075mm的筛网所滤得的脏物重量不大于3.4amg(a为减速器的各级中心距之和,单位为mm)。
4.4.3减速器轴承温升不应超过40℃,最高温度不应超过75℃。箱内润滑油温升不应超过35℃。4.4.4减速器、润滑站各密封部位不应有渗油现象。4.5液压站
液压站应符合JB/T3277的规定。4.6深度指示器系统
4.6.1深度指示器系统应能准确地指示出提升容器在井筒中的位置,并应能迅速而准确地发出减速、并口二级制动解除、停车以及过卷等信号。4.6.2深度指示器系统中应设置失效保护装置。4.6.3机械式深度指示器系统所指示的提升容器实际位置误差满足容器停车要求,系统中各运动环节在运动中应灵活、平稳,不应有卡阻和振动现象,减速、限速及过卷装置动作灵活、可靠并应能及时、准确复位。
4.6.4数字式深度指示器的显示精度应为cm级。数字式深度指示器应有位置校正和判断显示数据正确的措施,信号应由可编程序控制器(PLC)或微机直接发出。4.7安全防护
4.7.1卷筒、联轴器等外露回转件部位应装设防护装置。4.7.2盘形制动器装置和调绳离合器油路系统的设置,应避免渗漏的油液甩到制动盘上,以免影响制动盘和闸瓦之间的摩擦因数。
4.7.3绞车应设置减速、限速,以及防止过卷、超速、过负荷和欠电压、主电动机及油泵电动机的启动和停止、调绳离合器的离合、闸瓦磨损及蝶形弹簧失效指示、液压站和润滑油站温度保护等机电联锁机构以及深度指示器失效等各种保护装置,并符合GB20181的规定。3
JB/T7888-2010
4.8成套供货范围
4.8.1绞车机械部分应按成套发货表及装箱清单发货(包括备件、附件和专用工具在内)。4.8.2随机供应的图样和技术文件:a)产品机械部分总图、基础图、主要零部件安装图、安装使用说明书、成套发货表及装箱清单以及备件目录等;
b)电气原理图、接线图和电控设备使用说明书等(电控厂家提供);c)产品出厂合格证。
5试验方法
5.1整机噪声按GB/T13325规定的试验方法进行。5.2卷筒径向全跳动量及制动盘端面全跳动量用百分表进行测量。5.3调绳离合器应以1.25倍设计压力进行密封性试验,压力保持5min,各密封处和管路系统不应有渗漏现象。运动零部件动作应灵活、可靠。调绳离合器啮合部分,当试验压力达到设计压力时,应能顺利脱开或合上。
5.4盘形制动器装置试验应符合JB8519的规定。5.5减速器空负荷试验,正、反向运转各不少于2h,试验转速应为额定转速;减速器应做跑合试验,试验负荷不应低于额定工作负荷的15%,要求运转平稳,不应有周期性冲击和振动以及周期性不正常噪声,各部温升及润滑系统压力正常。5.6液压站试验应符合JB/T3277的规定。6检验规则
6.1出厂检验
6.1.1绞车须经制造厂质量检验部门检验合格后方能出厂,出厂时应随机附有产品合格证。6.1.2出厂检验项目:
a)卷筒径向全跳动量及制动盘端面全跳动量;b)调绳离合器;
c)盘形制动器装置;
d)减速器空负荷试验;
e)液压站。
6.2型式检验
6.2.1有下列情况之一时,应进行型式检验:一一研制的新产品或转厂生产的试制定型产品;一一产品的设计、工艺或材料等改变可能影响产品性能时;一一产品停产三年后恢复生产时:一批量生产的产品定期每五年进行一次检验;一国家质量监督机构提出型式检验要求时。6.2.2型式检验项目按第4章的规定。6.3抽样要求及判别规则
6.3.1绞车出厂检验应每台进行。6.3.2绞车型式检验抽样数量不少于一台,如不合格时,允许调整一次。6.3.3所进行的试验项目应全部符合试验要求,则判定该产品合格,否则为不合格。4
7标志、包装、运输及购存
7.1产品标志
JB/T7888—2010
每台绞车应在适当的明显位置固定产品标牌,标牌的型式与尺寸应符合GB/T13306的规定,其内容如下:
一产品的型号、规格及名称;
一主要技术参数;
制造日期;
—出厂编号;
一产品执行标准编号;
制造厂名称。
2包装
7.2.1包装体外面的文字和标志应符合GB/T191的规定7.2.2绞车的包装应符合GB/T13384的规定,7.2.3绞车外露加工表面应进行防锈包装,并应符合GB/T4879的规定。7.3运输及购存
7.3.1绞车应符合水路、陆路运输的有关规定。7.3.2用户应对绞车的防锈状况定期进行检查,每半年不少于一次。绞车应存放在棚内,以防被雨、雪淋坏。装在箱内的小型零部件应存放在室内。5
机械行业标准
JTP型矿用提升绞车
JB/T7888—2010
机械1业出版社出版发行
北京市白万庄大街22号
邮政编码:100037
210mm×297mm·0.5印张·15千字2010年7月第1版第1次印刷
定价:10.00元
书号:15111·9738
网址:http://www.cmpbook.com编辑部电话:
直销中心电话:
(010)88379778
(010)88379693
小提示:此标准内容仅展示完整标准里的部分截取内容,若需要完整标准请到上方自行免费下载完整标准文档。
标准图片预览:





- 其它标准
- 热门标准
- 机械行业标准(JB)
- JB/T7893.1-1999 立式振动离心机
- JB/T7899-1999 填充聚四氟乙烯软带导轨 技术条件
- JB/T7938-1999 液压泵站油箱公称容量系列
- JB/T1625-2002 工业锅炉焊接管孔
- JB/T7850-1995 手夹快换接头
- JB/T8009.4-1999 机床夹具零件及部件 弧形压块
- JB/T7936-1999 直廓环面蜗杆减速器
- JB/T7939-1999 单活塞杆液压缸两腔面积比
- JB/T7941.2-1995 旋入式圆形油杯
- JB/T7946.2-1999 铸造铝硅合金过烧
- JB/T7925.2-1995 滑动轴承 多层轴承减摩合金硬度检验方法
- JB/T6375-1992 气动阀用橡胶密封圈 尺寸系列和公差
- JB/T7945-1999 灰铸铁机械性能试验方法
- JB/T7966.3-1999 模具铣刀 第 3 部分:莫氏锥柄圆柱形球头立铣刀
- JB/T7946.3-1999 铸造铝合金针孔
- 行业新闻
请牢记:“bzxz.net”即是“标准下载”四个汉字汉语拼音首字母与国际顶级域名“.net”的组合。 ©2025 标准下载网 www.bzxz.net 本站邮件:bzxznet@163.com
网站备案号:湘ICP备2025141790号-2
网站备案号:湘ICP备2025141790号-2