- 您的位置:
- 标准下载网 >>
- 标准分类 >>
- 机械行业标准(JB) >>
- JB/T 10995-2010 矿井提升机天轮和导向轮用衬块
标准号:
JB/T 10995-2010
标准名称:
矿井提升机天轮和导向轮用衬块
标准类别:
机械行业标准(JB)
标准状态:
现行-
发布日期:
2010-02-11 出版语种:
简体中文下载格式:
.rar .pdf下载大小:
1.98 MB
点击下载
标准简介:
标准下载解压密码:www.bzxz.net
本标准规定了矿井提升机天轮和导向轮用衬块的型号、规格、技术要求、试验方法、检验规则、标志、包装、运输和贮存。本标准适用于矿井提升机天轮和导向轮用衬块。天轮、导向轮衬垫主要应用于煤炭、冶金等矿山用单绳缠绕式提升机天轮、多绳摩擦式提升机导向轮,以及类似的、利用天轮、导向轮改变钢丝绳方向的提升设备上。 JB/T 10995-2010 矿井提升机天轮和导向轮用衬块 JB/T10995-2010
部分标准内容:
ICS73.100.40
备案号:28627—2010
中华人民共和国机械行业标准
JB/T10995—2010
矿并提升机天轮和导向轮用衬块Lining block for sheave wheel of mine hoist2010-02-11发布
2010-07-01实施
中华人民共和国工业和信息化部发布管理
1.范围.
2规范性引用文件
3规格和型号
技术要求
实验方法
5.1磨损率实验
5.2硬度实验..
5.3冲击实验..
检验规则..
6.1出厂检验
型式检验.
7标志、包装、运输和贮存
表1衬块尺寸
JB/T10995—2010
JB/T10995—2010
本标准由中国机械工业联合会提出。前言
本标准由全国矿山机械标准化技术委员会(SAC/TC88)归口。本标准负责起草单位:中信重型机械公司实业总公司工程塑料厂本标准参加起草单位:洛阳矿山机械工程设计研究院有限责任公司。本标准主要起草人:楚广成、孙召俊、林玉芬、张步斌、胡松岭、蔡京英、陈华。本标准为首次发布。
矿并提升机天轮和导向轮用衬块JB/T10995-2010
本标准规定了矿井提升机天轮和导向轮用衬块的型号、规格、技术要求、试验方法、检验规则、标包装、运输和贮存。
本标准适用于矿井提升机天轮和导向轮用衬块。天轮、导向轮衬垫主要应用于煤炭、冶金等矿山用单绳缠绕式提升机天轮、多绳摩擦式提升机导向轮,以及类似的、利用天轮、导向轮改变钢丝绳方向的提升设备上。
规范性引用文件
下列文件中的条款通过本标准的引用而成为本标准的条款。凡是注日期的引用文件,其随后所有的修改单(不包括勘误的内容)或修改版均不适用于本标准,然而,鼓励本标准达成协议的各方研究是否可使用这些文件的最新版本。凡是不注日期的引用文件,其最新版本适用于本标准。GB/T1043:1·塑料简支梁冲击试验性能的测定.第.1部分:非仪器化冲击试验(GB/T1043.1-2008,ISO179-1:2000,IDT)
GB/1689硫化橡胶耐磨性能的测定(用阿克隆磨耗机)(GB/Ti1689—1998,neq:BS903:PartA9:1988)
GB/T2411
2003,IDT)
塑料和硬橡胶使用硬度计测定压痕硬度(邵氏硬度)(GB/T2411-—2008,ISO868:GB/T13384'机电产品包装通用技术条件GB/T14486
塑料模塑件尺寸公差(GB/T14486—2008,DIN16901:1982;NEQ)MT113.煤矿井下用聚合物制品阻燃抗静电性通用试验方法和判定规则3规格和型号
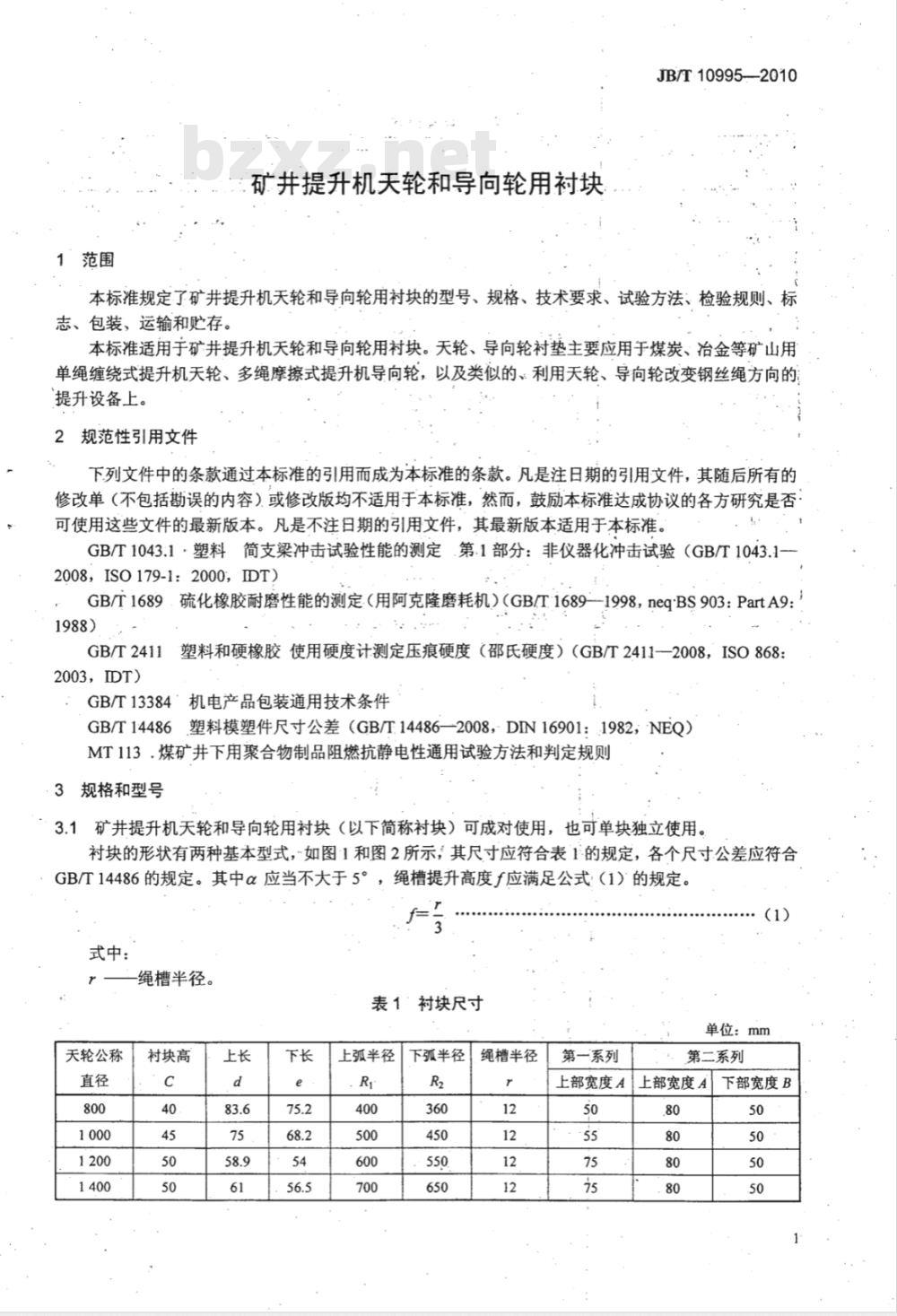
3.1矿井提升机天轮和导向轮用衬块(以下简称衬块)可成对使用,也可单块独立使用。衬块的形状有两种基本型式,如图1和图2所示,其尺寸应符合表1的规定,各个尺寸公差应符合GB/T14486的规定。其中α应当不大于5°,绳槽提升高度f应满足公式:(1)的规定。(1)
式中:
绳槽半径。
衬块尺寸
单位:mm
天轮公称
衬块高
上弧半径
下弧半径
绳槽半径
第一系列
上部宽度A
第二系列
下部宽度B
上部宽度A
JB/T10995—2010
天轮公称
衬块高
衬块尺寸(续)
上弧半径
1245、
注:第一系列的下部宽度B与上部宽度A相等。2
下弧半径
绳槽半径
第一系列
上部宽度A
第二系列
上部宽度A
下部宽度B
3.2衬块的标记由产品名称和天轮规格、产品标准号组成。标记方法如图3所示。TK □/□×□ ×□
衬块高度,单位为mm
JB/T10995—2010
衬块下部宽度(如果是第一系列、可省略该参数),单位为mm衬块上部宽度,单位为mm
天轮-(导向轮)-公称直径,单位为mm天轮(导向轮)衬块
标注示例:
天轮公称直径为3.5m,衬块上、.下部宽度均为.90mm,衬块高度为60的衬块:TK3500/90×60天轮衬块
导向轮公称直径为3.5m,衬块上部宽度为100mm、下部宽度为65mm,衬块高度为60的衬块TK3500/100X65X60
4技术要求
4.1衬块磨损率不大于0.08cm3。4.2衬块冲击强度不小于12kJ/m2。4.3.衬块应能承受不小于3.0MPa的工作压力。4.4邵氏硬度不低于40HD。
4.5外观光滑,色泽均匀。
4.6衬块的组织均匀,不应有气孔、夹渣及夹层等缺陷。导向轮衬块
JB/T10995—2010
4.7衬块材料不应含有污染环境、有害人体健康及损伤钢丝绳的物质。4.8应用于煤矿下的衬块还应符合MT113的规定。5实验方法
5.1磨损率实验
磨损率的实验按GB/T1689的规定进行。5.2硬度实验
硬度的测定按GB/T2411.的规定进行。5.3冲击实验
冲击强度的测定按GB/T1043.1的规定进行。6检验规则
6.1出厂检验
6.1.1制造厂应对每块衬块进行外观和尺寸检验。6.1.2每一批次1的衬块应随机抽取1块或2块制成标准样块进行性能检验。性能检验应检验下列项目:一磨损率;
邵氏硬度(HD)。
如果衬块材质为硬质塑料,检验项目还应包括冲击强度。6.1.3如果性能检验不合格应加倍取样,对不合格项目进行复检。如仍不合格,则该批衬块不合格。衬块必须经制造厂质量检验部门检验合格后方可出厂,出厂时应附有证明产品质量合格的文件。6.2型式检验
6.2.1衬块有下列情况之一时应进行型式检验:a)产品采用新工艺、新配方、新材质,对产品性能有较大影响时;b)停产两年后恢复生产,或原料有较大变动;c)国家质量监督部门要求进行型式检验;d)正常生产每五年进行一次型式检验。6.2.2检验项目应包含4.1~4.7中要求的所有项目,如果是用于煤矿并下的衬块,还应当按照MT113要求对产品阻燃和抗静电性能进行检测。标志、包装、运输和购存此内容来自标准下载网
7.1每块衬块顶部绳槽旁边应标志出制造商标记。7.2衬块的包装应符合GBT13384的规定和水陆运输的要求。包装箱(袋)外部应标明:制造厂名称、商标及厂址:
-产品名称及规格;
一件数;
毛重;
出厂日期。
7.3衬块的包装应附带下列技术文件:产品质量合格证明文件;
一使用说明书。
7.4产品质量合格证明文件应包含下列内容:制造广名称;
1)同一配方、同一批原料生产的天轮、导向轮衬块为一个批次。4
产品名称、材质、规格(图号);-产品数量;
一制造日期;
一检验人员签章和质量检验部门签章。7.5.使用说明书应包含下列内容:使用条件:包括表面状态、压力、速度和温度等:失效条件和失效辨别方法;
贮存条件和时间,过期的处理方法。JB/T10995—2010
人民共
机械行业标准
矿井提升机天轮和导向轮用衬块JB/T10995—2010
机械汇业出版社出版发行
北京市百万庄大街22号
邮政编码:100037
210mm×297mm·0.5印张·15千字2010年7月第1版第1次印刷
定价:10.00元
书号:15111·9747
网址:http://www.cmpbook.com编辑部电话:(010)88379778
直销中心电话:(010)88379693封面无防伪标均为盗版
侵权必究
版权专有
小提示:此标准内容仅展示完整标准里的部分截取内容,若需要完整标准请到上方自行免费下载完整标准文档。
备案号:28627—2010
中华人民共和国机械行业标准
JB/T10995—2010
矿并提升机天轮和导向轮用衬块Lining block for sheave wheel of mine hoist2010-02-11发布
2010-07-01实施
中华人民共和国工业和信息化部发布管理
1.范围.
2规范性引用文件
3规格和型号
技术要求
实验方法
5.1磨损率实验
5.2硬度实验..
5.3冲击实验..
检验规则..
6.1出厂检验
型式检验.
7标志、包装、运输和贮存
表1衬块尺寸
JB/T10995—2010
JB/T10995—2010
本标准由中国机械工业联合会提出。前言
本标准由全国矿山机械标准化技术委员会(SAC/TC88)归口。本标准负责起草单位:中信重型机械公司实业总公司工程塑料厂本标准参加起草单位:洛阳矿山机械工程设计研究院有限责任公司。本标准主要起草人:楚广成、孙召俊、林玉芬、张步斌、胡松岭、蔡京英、陈华。本标准为首次发布。
矿并提升机天轮和导向轮用衬块JB/T10995-2010
本标准规定了矿井提升机天轮和导向轮用衬块的型号、规格、技术要求、试验方法、检验规则、标包装、运输和贮存。
本标准适用于矿井提升机天轮和导向轮用衬块。天轮、导向轮衬垫主要应用于煤炭、冶金等矿山用单绳缠绕式提升机天轮、多绳摩擦式提升机导向轮,以及类似的、利用天轮、导向轮改变钢丝绳方向的提升设备上。
规范性引用文件
下列文件中的条款通过本标准的引用而成为本标准的条款。凡是注日期的引用文件,其随后所有的修改单(不包括勘误的内容)或修改版均不适用于本标准,然而,鼓励本标准达成协议的各方研究是否可使用这些文件的最新版本。凡是不注日期的引用文件,其最新版本适用于本标准。GB/T1043:1·塑料简支梁冲击试验性能的测定.第.1部分:非仪器化冲击试验(GB/T1043.1-2008,ISO179-1:2000,IDT)
GB/1689硫化橡胶耐磨性能的测定(用阿克隆磨耗机)(GB/Ti1689—1998,neq:BS903:PartA9:1988)
GB/T2411
2003,IDT)
塑料和硬橡胶使用硬度计测定压痕硬度(邵氏硬度)(GB/T2411-—2008,ISO868:GB/T13384'机电产品包装通用技术条件GB/T14486
塑料模塑件尺寸公差(GB/T14486—2008,DIN16901:1982;NEQ)MT113.煤矿井下用聚合物制品阻燃抗静电性通用试验方法和判定规则3规格和型号
3.1矿井提升机天轮和导向轮用衬块(以下简称衬块)可成对使用,也可单块独立使用。衬块的形状有两种基本型式,如图1和图2所示,其尺寸应符合表1的规定,各个尺寸公差应符合GB/T14486的规定。其中α应当不大于5°,绳槽提升高度f应满足公式:(1)的规定。(1)
式中:
绳槽半径。
衬块尺寸
单位:mm
天轮公称
衬块高
上弧半径
下弧半径
绳槽半径
第一系列
上部宽度A
第二系列
下部宽度B
上部宽度A
JB/T10995—2010
天轮公称
衬块高
衬块尺寸(续)
上弧半径
1245、
注:第一系列的下部宽度B与上部宽度A相等。2
下弧半径
绳槽半径
第一系列
上部宽度A
第二系列
上部宽度A
下部宽度B
3.2衬块的标记由产品名称和天轮规格、产品标准号组成。标记方法如图3所示。TK □/□×□ ×□
衬块高度,单位为mm
JB/T10995—2010
衬块下部宽度(如果是第一系列、可省略该参数),单位为mm衬块上部宽度,单位为mm
天轮-(导向轮)-公称直径,单位为mm天轮(导向轮)衬块
标注示例:
天轮公称直径为3.5m,衬块上、.下部宽度均为.90mm,衬块高度为60的衬块:TK3500/90×60天轮衬块
导向轮公称直径为3.5m,衬块上部宽度为100mm、下部宽度为65mm,衬块高度为60的衬块TK3500/100X65X60
4技术要求
4.1衬块磨损率不大于0.08cm3。4.2衬块冲击强度不小于12kJ/m2。4.3.衬块应能承受不小于3.0MPa的工作压力。4.4邵氏硬度不低于40HD。
4.5外观光滑,色泽均匀。
4.6衬块的组织均匀,不应有气孔、夹渣及夹层等缺陷。导向轮衬块
JB/T10995—2010
4.7衬块材料不应含有污染环境、有害人体健康及损伤钢丝绳的物质。4.8应用于煤矿下的衬块还应符合MT113的规定。5实验方法
5.1磨损率实验
磨损率的实验按GB/T1689的规定进行。5.2硬度实验
硬度的测定按GB/T2411.的规定进行。5.3冲击实验
冲击强度的测定按GB/T1043.1的规定进行。6检验规则
6.1出厂检验
6.1.1制造厂应对每块衬块进行外观和尺寸检验。6.1.2每一批次1的衬块应随机抽取1块或2块制成标准样块进行性能检验。性能检验应检验下列项目:一磨损率;
邵氏硬度(HD)。
如果衬块材质为硬质塑料,检验项目还应包括冲击强度。6.1.3如果性能检验不合格应加倍取样,对不合格项目进行复检。如仍不合格,则该批衬块不合格。衬块必须经制造厂质量检验部门检验合格后方可出厂,出厂时应附有证明产品质量合格的文件。6.2型式检验
6.2.1衬块有下列情况之一时应进行型式检验:a)产品采用新工艺、新配方、新材质,对产品性能有较大影响时;b)停产两年后恢复生产,或原料有较大变动;c)国家质量监督部门要求进行型式检验;d)正常生产每五年进行一次型式检验。6.2.2检验项目应包含4.1~4.7中要求的所有项目,如果是用于煤矿并下的衬块,还应当按照MT113要求对产品阻燃和抗静电性能进行检测。标志、包装、运输和购存此内容来自标准下载网
7.1每块衬块顶部绳槽旁边应标志出制造商标记。7.2衬块的包装应符合GBT13384的规定和水陆运输的要求。包装箱(袋)外部应标明:制造厂名称、商标及厂址:
-产品名称及规格;
一件数;
毛重;
出厂日期。
7.3衬块的包装应附带下列技术文件:产品质量合格证明文件;
一使用说明书。
7.4产品质量合格证明文件应包含下列内容:制造广名称;
1)同一配方、同一批原料生产的天轮、导向轮衬块为一个批次。4
产品名称、材质、规格(图号);-产品数量;
一制造日期;
一检验人员签章和质量检验部门签章。7.5.使用说明书应包含下列内容:使用条件:包括表面状态、压力、速度和温度等:失效条件和失效辨别方法;
贮存条件和时间,过期的处理方法。JB/T10995—2010
人民共
机械行业标准
矿井提升机天轮和导向轮用衬块JB/T10995—2010
机械汇业出版社出版发行
北京市百万庄大街22号
邮政编码:100037
210mm×297mm·0.5印张·15千字2010年7月第1版第1次印刷
定价:10.00元
书号:15111·9747
网址:http://www.cmpbook.com编辑部电话:(010)88379778
直销中心电话:(010)88379693封面无防伪标均为盗版
侵权必究
版权专有
小提示:此标准内容仅展示完整标准里的部分截取内容,若需要完整标准请到上方自行免费下载完整标准文档。
标准图片预览:





- 其它标准
- 热门标准
- 机械行业标准(JB)
- JB/T7893.1-1999 立式振动离心机
- JB/T7899-1999 填充聚四氟乙烯软带导轨 技术条件
- JB/T7938-1999 液压泵站油箱公称容量系列
- JB/T1625-2002 工业锅炉焊接管孔
- JB/T7850-1995 手夹快换接头
- JB/T8009.4-1999 机床夹具零件及部件 弧形压块
- JB/T7936-1999 直廓环面蜗杆减速器
- JB/T7939-1999 单活塞杆液压缸两腔面积比
- JB/T7941.2-1995 旋入式圆形油杯
- JB/T7946.2-1999 铸造铝硅合金过烧
- JB/T7925.2-1995 滑动轴承 多层轴承减摩合金硬度检验方法
- JB/T6375-1992 气动阀用橡胶密封圈 尺寸系列和公差
- JB/T7945-1999 灰铸铁机械性能试验方法
- JB/T7966.3-1999 模具铣刀 第 3 部分:莫氏锥柄圆柱形球头立铣刀
- JB/T7946.3-1999 铸造铝合金针孔
- 行业新闻
请牢记:“bzxz.net”即是“标准下载”四个汉字汉语拼音首字母与国际顶级域名“.net”的组合。 ©2025 标准下载网 www.bzxz.net 本站邮件:bzxznet@163.com
网站备案号:湘ICP备2025141790号-2
网站备案号:湘ICP备2025141790号-2