- 您的位置:
- 标准下载网 >>
- 标准分类 >>
- 机械行业标准(JB) >>
- JB/T 10997-2010 矿渣水泥立磨
标准号:
JB/T 10997-2010
标准名称:
矿渣水泥立磨
标准类别:
机械行业标准(JB)
标准状态:
现行-
发布日期:
2010-02-11 出版语种:
简体中文下载格式:
.rar .pdf下载大小:
6.51 MB
部分标准内容:
ICS73.120
备案号:28629—2010
中华人民共和国机械行业标准
JB/T10997—2010
矿渣水泥立磨
Slagverticalrollermill
2010-02-11发布
2010-07-01实施
中华人民共和国工业和信息化部发布管理
应用程序工具
D:V小牛
前言,
2、规范性引用文件.
3形式和基本参数..
3.1.形式..
3.2·型号..
3.3基本参数..
4技术要求,
基本要求..
整机要求.
主要零部件要求
安装要求.
安全要求
涂装要求.
成套性,
调试操作与试运转要求
空负荷试运转要求..
负荷试运转要求,
试验方法,
检验规则:
检验分类
出厂检验
型式试验,
8标志、包装、运输和贮存
·标志.
运输,
贮存……
表1MLKF型矿渣水泥立磨基本参数表2MLK型矿渣水泥立磨基本参数.目
JB/T10997-20.10
JB/T10997-—2010
本标准由中国机械工业联合会提出。前言
本标准由全国矿山机械标准化委员会(SAC/TC88)归口。本标准起草单位:中信重工机械股份有限公司、沈阳重型机械集团有限责任公司。本标准主要起草人:张路明、王刚、黄敏、任云鹏、郭明。本标准为首次发布。
矿渣水泥立磨
JB/T10997---2010
本标准规定了矿渣水泥立磨的型式和基本参数、技术要求、试验方法、检验规则及标志、包装、运输和贮存。
本标准适用于粉磨高炉水渣、水泥熟料、脱硫石灰石的立式辊磨机(以下简称立磨)。2规范性引用文件
下列文件中的条款通过本标准的引用而成为本标准的条款。凡是注日期的引用文件,其随后所用的修改单(不包括勘误的内容)或修订版均不适用于本标准,然而,鼓励根据本标准达成协议的各方研究是否可使用这些文件的最新版本。凡是不注日期的引用文件,其最新版本适用于本标准。GB/T1184—1996形状和位置公差未注公差值(eqvISO2768-2:1989)GB/T1801—2009产品几何技术规范(GPS).极限与配合公差带和配合的选择(ISO1829:1975,MOD)
0一般公差未注公差的线性和角度尺寸的公差(eqvISO2768-1:1989)GB/T1804—2000
GB/T3766液压系统通用技术条件(GB/T3766—2001,eqvISO4413:1998)GB.5226.1·机械电气安全机械电气设备第1部分:通用技术条件(GB5226.12008,IEC60204-1:2005,IDT)
GB/T7233—1987
铸钢件超声探伤及质量评级方法GB/T7935液压元件通用技术条件GB/T8074水泥比表面积测定方法勃氏法GB/T9239.1一2006机械振动恒态(刚性)转子平衡品质要求第1部分:规范与平衡允差的检验(ISO1940-1:2003,IDT)
GB/T9444-2007铸钢件磁粉检测(ISO4986:1992,IDT)GB/T10095.1一2008圆柱齿轮精度制第1部分:轮齿同侧齿面偏差的定义和允许值(ISO1328-1:1995,IDT)
GB/T10095.2一2008圆柱齿轮精度制第2部分:径向综合偏差与径向跳动的定义和允许值(ISO1328-2:1997,IDT)
GB/T11345—1989钢焊缝手工超声波探伤方法和探伤结果分级GB/T13306标牌
GB/T13384
机电产品包装通用技术条件
GB/T14039—2002液压传动油液·固体颗粒污染等级代号(ISO4406:1999,MOD)JB/T1604矿山机械产品型号编制方法JB/T9043.1
JB/T5000.3
JB/T5000.6
ZK行星齿轮减速器
重型机械通用技术条件第3部分:焊接件重型机械通用技术条件第6部分:铸钢件JB/T5000.8重型机械通用技术条件第8部分:锻件重型机械通用技术条件第12部分:涂装JB/T5000.12
锻钢件无损探伤第15部分:锻钢件无损检测JB/T5000.15
JB/T6061-2007无损检测焊缝磁粉检测(ISO17638:2003,MOD)2
JB/T10997-2010
3形式和基本参数
3.1形式
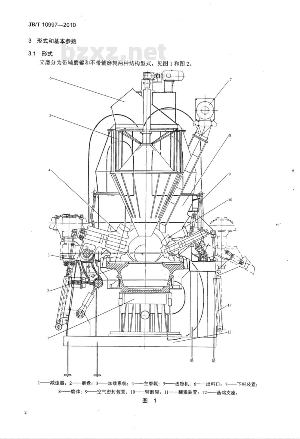
立磨分为带辅磨辊和不带辅磨辊两种结构型式,见图1和图2。1——减速器;2-
一磨盘:3-
一磨体;9
一加载系统;
空气密封装置:10
主磨辊:5-
辅磨辊:11-
-选粉机:6-
一出料口:7-
翻辊装置:12-
-下料装置:
基础支座。
密封空气管路;2-
分离器:8
3.2型号
磨辊部;3-
架体:9
磨辊润滑系统;4
磨盘部:10
减速器:
立磨的型号编制方法应符合JB/T1604的规定。ML
限位装置
JB/T10997--2010
液压加载系统:6
慢速传动装置:12
磨盘直径,单位为dm
磨辊直径,单位为.dm
基础部:
主电动机。
F为具有辅磨辊结构型式,无辅磨辊的不标注
矿渣、水泥
JB/T10997—2010
标记示例:
磨盘直径为4600mm,磨辊直径为2400mm的带辅磨辊的矿渣水泥立磨:MLKF--4624矿渣水泥立磨
磨盘直径为2650mm,磨辊直径为2020mm的矿渣水泥立磨:MLK—2620矿渣水泥立磨
3.3基本参数
立磨的基本参数应符合表1和表2的规定。表1MLKF型矿渣水泥立磨基本参数磨辊+辅辊
MLKF—4020
(LGMS4020)
MLKF-4624Www.bzxZ.net
(LGMS4624)
MLKF—5225
(LGMS5225)
MLKF—5725
(LGMS5725)
磨盘直径
注1:主电动机功率和生产能力以下列条件为基础:磨辊直径
a)物料的比功耗(位于联轴器端)不大于28kWh/t;b)入磨物料含水量不大于18%;c)入料粒度不大于10mm;
d)产品细度:不小于4200cm2/g(勃氏);e)产品残留水分不大于1%。
注2:括号内的型号为习惯用型号。表2
磨辊数量
MLK-1612
(MLK1600)
MLK-1713
(MLK1700)
MLK—1914
(MLK1900)
MLK2217
(MLK2250)
磨盘直径
生产能力
MLK型矿渣水泥立磨基本参数
磨辊直径
磨辊宽度
生产能力
主电动机
主电动机
磨盘转速
磨盘转速
MLK—2620
(MLK2650)
MLK—2922
(MLK2900)
MLK—3224
(MLK3250)
MLK—3426
(MLK3450)
MLK—3728
(MLK3750)
MLK—4131
(MLK4150)
MLK-4534
(MLK4500)
磨辊数量
表2MLK型矿渣水泥立磨基本参数(续)磨盘直径
磨辊直径
注1:主电动机功率和生产能力以下列条件为基础:磨辊宽度
a)物料的比功耗(位于联轴器端)不大于28kWh/t;b)入磨物料含水量不大于18%;c)入料粒度不大于10mm;
d)产品细度不小于4200cm/g(勃氏)。注2:括号内的型号为习惯用型号。4技术要求
4.1基本要求
生产能力
JB/T10997—2010
主电动机
4.1.1立磨应符合本标准的规定,并按照经规定程序批准的图样及技术文件制造。磨盘转速
.27.93
4.1.2制造立磨所用的标准件、材料和配套件均应符合现行有关国家标准或行业标准的要求。4.1.3铸钢件应符合JB/T5000.6的规定。4.1.4锻件应符合JB/T5000.8的规定。4.1.5焊接件应符合JB/T5000.3的规定,4.1.6磨机支座、磨体、选粉机壳体的重要焊缝不应低于GB/T11345一1989中B级焊缝的要求,其他件的重要焊缝不应低于A级焊缝的要求。4.1.7图样上的尺寸和形状位置的未注公差:a)切削加工部位应符合GB/T1804—2000中m级的要求;b)焊接件非切削加工部位应符合JB/T5000.3中的规定;c)未注形状和位置公差应符合GB/T1184的规定。4.1.8
立磨上液压润滑油管、电缆线应固定,排列整齐,安全可靠。在进行翻辊、装拆减速器时应拆JB/T10997-2010
装方便且不损坏。
4.1.9立磨结构应保证在现场能进行一般性维修、补焊和更换易损件。4.2整机要求
4.2.1立磨主要设备参数和工艺参数应适应系统工艺的要求。4.2.2主减速器应能在立磨不大拆的情况下方便地装拆。4.2.3磨辊应有稀油循环润滑系统。4.2.4立磨应配有翻辊装置,方便磨辊装拆和维护。4.2.5选粉机转子转速应能方便调节。4.2.6辅磨辊应能可靠地完成料床准备工作,选粉机导向叶片角度应能方便调节。磨辊加载力应采用液气弹簧形式,液压缸应连有蓄能器。4.2.7
4.2.8磨辊加载力应能方便调节。4.2.9
立磨应设置气密封系统,增加磨辊密封可靠性。各液压、润滑、空气管路应密封良好无泄漏。立磨第一次大修前的使用期限不应低于20,000h。磨体、下机体、下料装置和选粉机各动静密封处应密封良好,漏风率不高于5%。立磨应配有实时监控系统,联锁保护可靠。磨辊加载系统应设置机械限位,防让磨辊与磨盘刚性接触。4.2.14
立磨应设置料位检测装置。
选粉机应设置速度检测装置
立磨应设置慢速传动装置。
:立磨应有安装及检修工具。
4.3主要零部件要求
4.3.1基础支座
铸钢件超声检测应符合GB/T7233--1987中2级的规定。磨辊、辅磨辊立柱焊后整体去应力,轴承座孔、液压缸铰轴孔焊后加工。下部筒体在制造、运输、储存过程中应加工艺支撑。减速器底板底面喷砂处理,上表面平面度公差不应低于GB/T1184—1996中的9级。4.3.1.4
须设置主减速器滑道。
4.3.1.6·厂内试装配,磨辊的曲臂轴承座孔距离误差不应大于士1mm,相对于基础框架水平中心线的平行度公差不应大于0.5mm,相对于基础框架上表面的平行度公差不应大于2mm。4.3.2主减速器
4.3.2.1减速器齿轮精度不应低于GB/T10095.1—2008和GB/T/10095.22008中的6级规定,并按无限寿命计算。
满负荷连续工作时,服务系数不小于2.5。4.3.2.2
所有大小齿轮的齿面硬度均为(60土2)HRC(内齿圈齿面硬度为286HBW~341HBW)。滚动轴承计算理论连续使用寿命不应少于80000.h,一滑动轴承为无限寿命。减速器满负荷时的最大允许噪声不应超过95dB(A)。减速器底板底面平面度公差不应低于GB/T1184—1996中的9级。多片瓦止推轴承须设置温度检测、油流量检测和油压力检测。减速器正常使用寿命不应低于10年。4.3.2.9润滑油清洁度不应低于GB/T14039—2002中-/19/16级的规定。4.3.3磨盘
4.3.3.1磨盘体应标出超声检测和磁粉检测区域,磁粉检测应符合GB/T94442007中2级的规定;6
超声检测应符合GB/T7233一1987中.2级的规定。JB/T10997-—2010
4.3.3.2磨盘衬板应进行无损检测,磁粉检测应符合GB/T9444一2007中的2级的规定;超声检测应符合GB/T7233-1987中2级的规定。4.3.3.3,磨盘衬板硬度(60±2)HRC,使用寿命不小于15000h,允许补焊次数不少于10次;磨耗不大于3.5g/t。
4.3.3.4磨盘衬板与磨盘接合面接触面积不应小于75%。4.3.4磨辊
4.3.4.1″磨辊轴超声检测不应低于JB/T5000.15-2007中V级的规定。4.3.4.2磨辊轴的基准尺寸公差等级不应低于GB//1801—2009中的f6级;装轴承处表面粗糙度Ra的最大允许值为1.6μm。两装轴承处同轴度公差不应低于GB/T1184一—1996中的6级,圆柱度公差不应低于GB/T11841996中的6级。
4.3.4.3磨辊辊体应标出超声检测和磁粉检测区域,磁粉检测执行GB/9444—2007中的2级;超声检测执行GB/T7233—1987中的2级。4.3.4.4磨辊辊体的基准尺寸公差等级不应低于GBT1801一2009中的f6级,与磨辊轴承配合的两处圆柱孔表面粗糙度Ra的最大允许值为1.6μm,同轴度公差不应低于GB/1184一1996中的6级,圆柱度公差不应低于GB/T1184—1996中的6级:与辊套配合的圆柱和圆锥表面粗糙度Ra的最大允许值为1.6um,与辊套配合的圆柱圆柱度公差不应低于GB/1184一1996中的8级,与辊套配合的圆锥圆跳动公差不应低于GB/T1184十1996中的7级。4.3.4.5磨辊辑套体应进行无损检测,磁粉检测执行GB/T94442007中的2级;超声检测执行GB/T7233—1987中的2级。
4.3.4.6磨辊辊套的基准尽寸公差等级不应低于GB/T1801一2009中的f6级,与磨辊体配合的圆柱孔和圆锥孔表面粗糙度Ra的最夫允许值为-1:6-um;一辊套与辊体配合的圆柱孔圆柱度公差不应低于'GB/T1184—1996中的8级,与辊体配合的圆锥孔圆跳动公差不应低于GB/T1184—1996中的7级。4.3.4.7磨辊辊套表面堆焊硬度(60±2)HRC,使用寿命不小于15000h,允许补焊次数不少于10次。磨耗不大于3.5g/t。
4.3.4.8·磨辊轴承内腔稀油密封应做打压试验,试验状态应模拟磨辊旋转,试验压力为0.1MPa不泄漏。
4.3.5辅磨辑
4.3.5.1十字套应进行无损检测,磁粉检测执行GB/T94442007中的2级;超声检测执行GB/T72331987中的2级。
4.3.5.2十字套横向销轴孔和纵向涨套孔的垂直度公差不应低于GB/T1184-1996中的7级,横向两销轴孔和纵向两涨套孔的同轴度公差不应低于GB/T1184—1996中的8级。4.3.5.3涨套装配在锥面长度上至少95%以上紧密接触。4.3.5.4.磨辑轴超声检测不应低于JB/T5000.15—2007中的V级。4.3.5.5磨辊轴的基准尺寸公差等级不应低于GB/T1801一2009中的f6级,装轴承处表面粗糙度Ra的最大允许值为1.6μm。两装轴承处同轴度公差不应低于GB/T1184一1996中的6级,圆柱度公差不应低于GB/T1184--1996中的6级。4.3.5.6.磨辊辊体的基准尺寸公差等级不应低于GB/T1801一2009中的f6级,与磨辑轴承配合的两处圆柱孔表面粗糙度Ra的最大允许值为1.6um,同轴度公差不应低于GB/T1184一1996中的6级,圆柱度公差不应低于GB/T1184一1996中的6级。与辊套配合的两个圆柱表面粗糙度Ra的最大允许值为1.6μum,与辊套配合的两个圆柱面圆柱度公差不应低于GB/T1184一1996中的8级,同轴度公差不应低于GB/T1184—1996中的7级。
4.3.5.7辊套上两个与辊体配合的圆柱孔的同轴度公差不应低于GB/T1184一1996中的7级。JB/T10997—2010
4.3.5.8磨辊辊套表面堆焊硬度(60土2)HRC。4.3.5.9磨辊轴承内腔稀油密封应做打压试验,试验状态应模拟磨辊旋转,试验压力为0.1MPa不泄漏。
4.3.6加载系统
4.3.6.1压力臂应标出超声检测和磁粉区域,磁粉检测执行GB/T9444一2007中的2级;超声检测执行GB/T7233—1987中的2级。
4.3.6.2压力臂的基准尺寸公差等级不应低于GB/T1801一2009中的f6级,与支撑轴涨套配合的两处圆柱孔表面粗糙度Ra的最大允许值为3.2μm,同轴度公差不应低于GB/T1184一1996中的6级;与磨辊轴套体连接销轴涨套配合的两处圆柱孔表面粗糙度Ra的最大允许值为3.2μm,同轴度公差不应低于GB/T1184一1996中的6级。
4.3.6.3磨辊轴套体应标出超声检测和磁粉区域,磁粉检测执行GB/T9444-2007中的2级;超声检测执行GB/T7233—1987中的2级。4.4.6.4磨辊轴套体的基准尺寸公差等级不应低于GB/T1801一2009中的f6级,与磨辊轴涨套配合的两处圆柱孔表面粗糙度Ra的最大允许值为3.2μm,同轴度公差不应低于.GB/T1184一1996中的6级;与压力臂连接销轴涨套配合的两处圆柱孔表面粗糙度Ra的最大允许值为3.2um,同轴度公差不应低于GB/T1184一1996中的6级;与支撑轴相配的两处圆柱孔表面粗糙度Ra的最大允许值为3.2μm,同轴度公差不应低于GB/T1184—1996中的6级。4.3.6.5支撑轴超声检测不应低于JB/T5000.15-2007中的V级。4.3.6.6支撑轴各圆柱面表面粗糙度Ra的最大允许值为3.2μm,同轴度公差不应低于GB/T1184-1996中的6级。
4.3.6.7端面轴承装配时,动静环之间受力侧间隙为零,另一侧间隙为0.2mm~0.3mm。4.3.7磨体
4.3.7.1磨体焊缝质量按GB/T11345—1989中检查缺陷B级要求执行。4.3.7.2磨体上应装有在磨辊摆动工作时仍能良好密封的磨辊罩门。4.3.8下料装置
4.3.8.1阀体焊接的焊缝质量按GB/T11345--1989中检查缺陷B类II级要求执行。4.3.8.2应设有通热风进口。
4.3.9选粉机
4.3.9.1机体焊接的焊缝质量按GB/T11345-1989中检查缺陷B级要求执行。4.3.9.2转子轴焊缝磁粉检测执行JB/T60612007中的2级。4.3.9.3转子轴两装配轴承处圆柱面表面粗糙度Ra的最大允许值为3.2um,同轴度公差不应低于GB/T1184—1996中的6级。
4.3.9.4选粉机转子应做静平衡试验,平衡品质等级按GB/T9239.1--2006中的G16级。4.3.10电气系统
4.3.10.1电气设备的设计应符合GB5226.1的规定。4.3.10.2控制内容应包括除主电动机控制以外的所有电气设备的控制。整机控制采用PLC。4.3.10.3具有中控控制、现场控制、现场检修三种操作功能。4.3.10.4根据工艺要求进行显示、调节、控制、报警,各种过程参数及本系统运行状况可选择通过通信协议或点对点方式上传至大系统DCS中。4.3.10.5电控系统应设置以下各种保护单元:a)振动值超限报警跳停;
b)进出口压差超限报警跳停:
c)出磨温度超限报警;
小提示:此标准内容仅展示完整标准里的部分截取内容,若需要完整标准请到上方自行免费下载完整标准文档。
备案号:28629—2010
中华人民共和国机械行业标准
JB/T10997—2010
矿渣水泥立磨
Slagverticalrollermill
2010-02-11发布
2010-07-01实施
中华人民共和国工业和信息化部发布管理
应用程序工具
D:V小牛
前言,
2、规范性引用文件.
3形式和基本参数..
3.1.形式..
3.2·型号..
3.3基本参数..
4技术要求,
基本要求..
整机要求.
主要零部件要求
安装要求.
安全要求
涂装要求.
成套性,
调试操作与试运转要求
空负荷试运转要求..
负荷试运转要求,
试验方法,
检验规则:
检验分类
出厂检验
型式试验,
8标志、包装、运输和贮存
·标志.
运输,
贮存……
表1MLKF型矿渣水泥立磨基本参数表2MLK型矿渣水泥立磨基本参数.目
JB/T10997-20.10
JB/T10997-—2010
本标准由中国机械工业联合会提出。前言
本标准由全国矿山机械标准化委员会(SAC/TC88)归口。本标准起草单位:中信重工机械股份有限公司、沈阳重型机械集团有限责任公司。本标准主要起草人:张路明、王刚、黄敏、任云鹏、郭明。本标准为首次发布。
矿渣水泥立磨
JB/T10997---2010
本标准规定了矿渣水泥立磨的型式和基本参数、技术要求、试验方法、检验规则及标志、包装、运输和贮存。
本标准适用于粉磨高炉水渣、水泥熟料、脱硫石灰石的立式辊磨机(以下简称立磨)。2规范性引用文件
下列文件中的条款通过本标准的引用而成为本标准的条款。凡是注日期的引用文件,其随后所用的修改单(不包括勘误的内容)或修订版均不适用于本标准,然而,鼓励根据本标准达成协议的各方研究是否可使用这些文件的最新版本。凡是不注日期的引用文件,其最新版本适用于本标准。GB/T1184—1996形状和位置公差未注公差值(eqvISO2768-2:1989)GB/T1801—2009产品几何技术规范(GPS).极限与配合公差带和配合的选择(ISO1829:1975,MOD)
0一般公差未注公差的线性和角度尺寸的公差(eqvISO2768-1:1989)GB/T1804—2000
GB/T3766液压系统通用技术条件(GB/T3766—2001,eqvISO4413:1998)GB.5226.1·机械电气安全机械电气设备第1部分:通用技术条件(GB5226.12008,IEC60204-1:2005,IDT)
GB/T7233—1987
铸钢件超声探伤及质量评级方法GB/T7935液压元件通用技术条件GB/T8074水泥比表面积测定方法勃氏法GB/T9239.1一2006机械振动恒态(刚性)转子平衡品质要求第1部分:规范与平衡允差的检验(ISO1940-1:2003,IDT)
GB/T9444-2007铸钢件磁粉检测(ISO4986:1992,IDT)GB/T10095.1一2008圆柱齿轮精度制第1部分:轮齿同侧齿面偏差的定义和允许值(ISO1328-1:1995,IDT)
GB/T10095.2一2008圆柱齿轮精度制第2部分:径向综合偏差与径向跳动的定义和允许值(ISO1328-2:1997,IDT)
GB/T11345—1989钢焊缝手工超声波探伤方法和探伤结果分级GB/T13306标牌
GB/T13384
机电产品包装通用技术条件
GB/T14039—2002液压传动油液·固体颗粒污染等级代号(ISO4406:1999,MOD)JB/T1604矿山机械产品型号编制方法JB/T9043.1
JB/T5000.3
JB/T5000.6
ZK行星齿轮减速器
重型机械通用技术条件第3部分:焊接件重型机械通用技术条件第6部分:铸钢件JB/T5000.8重型机械通用技术条件第8部分:锻件重型机械通用技术条件第12部分:涂装JB/T5000.12
锻钢件无损探伤第15部分:锻钢件无损检测JB/T5000.15
JB/T6061-2007无损检测焊缝磁粉检测(ISO17638:2003,MOD)2
JB/T10997-2010
3形式和基本参数
3.1形式
立磨分为带辅磨辊和不带辅磨辊两种结构型式,见图1和图2。1——减速器;2-
一磨盘:3-
一磨体;9
一加载系统;
空气密封装置:10
主磨辊:5-
辅磨辊:11-
-选粉机:6-
一出料口:7-
翻辊装置:12-
-下料装置:
基础支座。
密封空气管路;2-
分离器:8
3.2型号
磨辊部;3-
架体:9
磨辊润滑系统;4
磨盘部:10
减速器:
立磨的型号编制方法应符合JB/T1604的规定。ML
限位装置
JB/T10997--2010
液压加载系统:6
慢速传动装置:12
磨盘直径,单位为dm
磨辊直径,单位为.dm
基础部:
主电动机。
F为具有辅磨辊结构型式,无辅磨辊的不标注
矿渣、水泥
JB/T10997—2010
标记示例:
磨盘直径为4600mm,磨辊直径为2400mm的带辅磨辊的矿渣水泥立磨:MLKF--4624矿渣水泥立磨
磨盘直径为2650mm,磨辊直径为2020mm的矿渣水泥立磨:MLK—2620矿渣水泥立磨
3.3基本参数
立磨的基本参数应符合表1和表2的规定。表1MLKF型矿渣水泥立磨基本参数磨辊+辅辊
MLKF—4020
(LGMS4020)
MLKF-4624Www.bzxZ.net
(LGMS4624)
MLKF—5225
(LGMS5225)
MLKF—5725
(LGMS5725)
磨盘直径
注1:主电动机功率和生产能力以下列条件为基础:磨辊直径
a)物料的比功耗(位于联轴器端)不大于28kWh/t;b)入磨物料含水量不大于18%;c)入料粒度不大于10mm;
d)产品细度:不小于4200cm2/g(勃氏);e)产品残留水分不大于1%。
注2:括号内的型号为习惯用型号。表2
磨辊数量
MLK-1612
(MLK1600)
MLK-1713
(MLK1700)
MLK—1914
(MLK1900)
MLK2217
(MLK2250)
磨盘直径
生产能力
MLK型矿渣水泥立磨基本参数
磨辊直径
磨辊宽度
生产能力
主电动机
主电动机
磨盘转速
磨盘转速
MLK—2620
(MLK2650)
MLK—2922
(MLK2900)
MLK—3224
(MLK3250)
MLK—3426
(MLK3450)
MLK—3728
(MLK3750)
MLK—4131
(MLK4150)
MLK-4534
(MLK4500)
磨辊数量
表2MLK型矿渣水泥立磨基本参数(续)磨盘直径
磨辊直径
注1:主电动机功率和生产能力以下列条件为基础:磨辊宽度
a)物料的比功耗(位于联轴器端)不大于28kWh/t;b)入磨物料含水量不大于18%;c)入料粒度不大于10mm;
d)产品细度不小于4200cm/g(勃氏)。注2:括号内的型号为习惯用型号。4技术要求
4.1基本要求
生产能力
JB/T10997—2010
主电动机
4.1.1立磨应符合本标准的规定,并按照经规定程序批准的图样及技术文件制造。磨盘转速
.27.93
4.1.2制造立磨所用的标准件、材料和配套件均应符合现行有关国家标准或行业标准的要求。4.1.3铸钢件应符合JB/T5000.6的规定。4.1.4锻件应符合JB/T5000.8的规定。4.1.5焊接件应符合JB/T5000.3的规定,4.1.6磨机支座、磨体、选粉机壳体的重要焊缝不应低于GB/T11345一1989中B级焊缝的要求,其他件的重要焊缝不应低于A级焊缝的要求。4.1.7图样上的尺寸和形状位置的未注公差:a)切削加工部位应符合GB/T1804—2000中m级的要求;b)焊接件非切削加工部位应符合JB/T5000.3中的规定;c)未注形状和位置公差应符合GB/T1184的规定。4.1.8
立磨上液压润滑油管、电缆线应固定,排列整齐,安全可靠。在进行翻辊、装拆减速器时应拆JB/T10997-2010
装方便且不损坏。
4.1.9立磨结构应保证在现场能进行一般性维修、补焊和更换易损件。4.2整机要求
4.2.1立磨主要设备参数和工艺参数应适应系统工艺的要求。4.2.2主减速器应能在立磨不大拆的情况下方便地装拆。4.2.3磨辊应有稀油循环润滑系统。4.2.4立磨应配有翻辊装置,方便磨辊装拆和维护。4.2.5选粉机转子转速应能方便调节。4.2.6辅磨辊应能可靠地完成料床准备工作,选粉机导向叶片角度应能方便调节。磨辊加载力应采用液气弹簧形式,液压缸应连有蓄能器。4.2.7
4.2.8磨辊加载力应能方便调节。4.2.9
立磨应设置气密封系统,增加磨辊密封可靠性。各液压、润滑、空气管路应密封良好无泄漏。立磨第一次大修前的使用期限不应低于20,000h。磨体、下机体、下料装置和选粉机各动静密封处应密封良好,漏风率不高于5%。立磨应配有实时监控系统,联锁保护可靠。磨辊加载系统应设置机械限位,防让磨辊与磨盘刚性接触。4.2.14
立磨应设置料位检测装置。
选粉机应设置速度检测装置
立磨应设置慢速传动装置。
:立磨应有安装及检修工具。
4.3主要零部件要求
4.3.1基础支座
铸钢件超声检测应符合GB/T7233--1987中2级的规定。磨辊、辅磨辊立柱焊后整体去应力,轴承座孔、液压缸铰轴孔焊后加工。下部筒体在制造、运输、储存过程中应加工艺支撑。减速器底板底面喷砂处理,上表面平面度公差不应低于GB/T1184—1996中的9级。4.3.1.4
须设置主减速器滑道。
4.3.1.6·厂内试装配,磨辊的曲臂轴承座孔距离误差不应大于士1mm,相对于基础框架水平中心线的平行度公差不应大于0.5mm,相对于基础框架上表面的平行度公差不应大于2mm。4.3.2主减速器
4.3.2.1减速器齿轮精度不应低于GB/T10095.1—2008和GB/T/10095.22008中的6级规定,并按无限寿命计算。
满负荷连续工作时,服务系数不小于2.5。4.3.2.2
所有大小齿轮的齿面硬度均为(60土2)HRC(内齿圈齿面硬度为286HBW~341HBW)。滚动轴承计算理论连续使用寿命不应少于80000.h,一滑动轴承为无限寿命。减速器满负荷时的最大允许噪声不应超过95dB(A)。减速器底板底面平面度公差不应低于GB/T1184—1996中的9级。多片瓦止推轴承须设置温度检测、油流量检测和油压力检测。减速器正常使用寿命不应低于10年。4.3.2.9润滑油清洁度不应低于GB/T14039—2002中-/19/16级的规定。4.3.3磨盘
4.3.3.1磨盘体应标出超声检测和磁粉检测区域,磁粉检测应符合GB/T94442007中2级的规定;6
超声检测应符合GB/T7233一1987中.2级的规定。JB/T10997-—2010
4.3.3.2磨盘衬板应进行无损检测,磁粉检测应符合GB/T9444一2007中的2级的规定;超声检测应符合GB/T7233-1987中2级的规定。4.3.3.3,磨盘衬板硬度(60±2)HRC,使用寿命不小于15000h,允许补焊次数不少于10次;磨耗不大于3.5g/t。
4.3.3.4磨盘衬板与磨盘接合面接触面积不应小于75%。4.3.4磨辊
4.3.4.1″磨辊轴超声检测不应低于JB/T5000.15-2007中V级的规定。4.3.4.2磨辊轴的基准尺寸公差等级不应低于GB//1801—2009中的f6级;装轴承处表面粗糙度Ra的最大允许值为1.6μm。两装轴承处同轴度公差不应低于GB/T1184一—1996中的6级,圆柱度公差不应低于GB/T11841996中的6级。
4.3.4.3磨辊辊体应标出超声检测和磁粉检测区域,磁粉检测执行GB/9444—2007中的2级;超声检测执行GB/T7233—1987中的2级。4.3.4.4磨辊辊体的基准尺寸公差等级不应低于GBT1801一2009中的f6级,与磨辊轴承配合的两处圆柱孔表面粗糙度Ra的最大允许值为1.6μm,同轴度公差不应低于GB/1184一1996中的6级,圆柱度公差不应低于GB/T1184—1996中的6级:与辊套配合的圆柱和圆锥表面粗糙度Ra的最大允许值为1.6um,与辊套配合的圆柱圆柱度公差不应低于GB/1184一1996中的8级,与辊套配合的圆锥圆跳动公差不应低于GB/T1184十1996中的7级。4.3.4.5磨辊辑套体应进行无损检测,磁粉检测执行GB/T94442007中的2级;超声检测执行GB/T7233—1987中的2级。
4.3.4.6磨辊辊套的基准尽寸公差等级不应低于GB/T1801一2009中的f6级,与磨辊体配合的圆柱孔和圆锥孔表面粗糙度Ra的最夫允许值为-1:6-um;一辊套与辊体配合的圆柱孔圆柱度公差不应低于'GB/T1184—1996中的8级,与辊体配合的圆锥孔圆跳动公差不应低于GB/T1184—1996中的7级。4.3.4.7磨辊辊套表面堆焊硬度(60±2)HRC,使用寿命不小于15000h,允许补焊次数不少于10次。磨耗不大于3.5g/t。
4.3.4.8·磨辊轴承内腔稀油密封应做打压试验,试验状态应模拟磨辊旋转,试验压力为0.1MPa不泄漏。
4.3.5辅磨辑
4.3.5.1十字套应进行无损检测,磁粉检测执行GB/T94442007中的2级;超声检测执行GB/T72331987中的2级。
4.3.5.2十字套横向销轴孔和纵向涨套孔的垂直度公差不应低于GB/T1184-1996中的7级,横向两销轴孔和纵向两涨套孔的同轴度公差不应低于GB/T1184—1996中的8级。4.3.5.3涨套装配在锥面长度上至少95%以上紧密接触。4.3.5.4.磨辑轴超声检测不应低于JB/T5000.15—2007中的V级。4.3.5.5磨辊轴的基准尺寸公差等级不应低于GB/T1801一2009中的f6级,装轴承处表面粗糙度Ra的最大允许值为1.6μm。两装轴承处同轴度公差不应低于GB/T1184一1996中的6级,圆柱度公差不应低于GB/T1184--1996中的6级。4.3.5.6.磨辊辊体的基准尺寸公差等级不应低于GB/T1801一2009中的f6级,与磨辑轴承配合的两处圆柱孔表面粗糙度Ra的最大允许值为1.6um,同轴度公差不应低于GB/T1184一1996中的6级,圆柱度公差不应低于GB/T1184一1996中的6级。与辊套配合的两个圆柱表面粗糙度Ra的最大允许值为1.6μum,与辊套配合的两个圆柱面圆柱度公差不应低于GB/T1184一1996中的8级,同轴度公差不应低于GB/T1184—1996中的7级。
4.3.5.7辊套上两个与辊体配合的圆柱孔的同轴度公差不应低于GB/T1184一1996中的7级。JB/T10997—2010
4.3.5.8磨辊辊套表面堆焊硬度(60土2)HRC。4.3.5.9磨辊轴承内腔稀油密封应做打压试验,试验状态应模拟磨辊旋转,试验压力为0.1MPa不泄漏。
4.3.6加载系统
4.3.6.1压力臂应标出超声检测和磁粉区域,磁粉检测执行GB/T9444一2007中的2级;超声检测执行GB/T7233—1987中的2级。
4.3.6.2压力臂的基准尺寸公差等级不应低于GB/T1801一2009中的f6级,与支撑轴涨套配合的两处圆柱孔表面粗糙度Ra的最大允许值为3.2μm,同轴度公差不应低于GB/T1184一1996中的6级;与磨辊轴套体连接销轴涨套配合的两处圆柱孔表面粗糙度Ra的最大允许值为3.2μm,同轴度公差不应低于GB/T1184一1996中的6级。
4.3.6.3磨辊轴套体应标出超声检测和磁粉区域,磁粉检测执行GB/T9444-2007中的2级;超声检测执行GB/T7233—1987中的2级。4.4.6.4磨辊轴套体的基准尺寸公差等级不应低于GB/T1801一2009中的f6级,与磨辊轴涨套配合的两处圆柱孔表面粗糙度Ra的最大允许值为3.2μm,同轴度公差不应低于.GB/T1184一1996中的6级;与压力臂连接销轴涨套配合的两处圆柱孔表面粗糙度Ra的最大允许值为3.2um,同轴度公差不应低于GB/T1184一1996中的6级;与支撑轴相配的两处圆柱孔表面粗糙度Ra的最大允许值为3.2μm,同轴度公差不应低于GB/T1184—1996中的6级。4.3.6.5支撑轴超声检测不应低于JB/T5000.15-2007中的V级。4.3.6.6支撑轴各圆柱面表面粗糙度Ra的最大允许值为3.2μm,同轴度公差不应低于GB/T1184-1996中的6级。
4.3.6.7端面轴承装配时,动静环之间受力侧间隙为零,另一侧间隙为0.2mm~0.3mm。4.3.7磨体
4.3.7.1磨体焊缝质量按GB/T11345—1989中检查缺陷B级要求执行。4.3.7.2磨体上应装有在磨辊摆动工作时仍能良好密封的磨辊罩门。4.3.8下料装置
4.3.8.1阀体焊接的焊缝质量按GB/T11345--1989中检查缺陷B类II级要求执行。4.3.8.2应设有通热风进口。
4.3.9选粉机
4.3.9.1机体焊接的焊缝质量按GB/T11345-1989中检查缺陷B级要求执行。4.3.9.2转子轴焊缝磁粉检测执行JB/T60612007中的2级。4.3.9.3转子轴两装配轴承处圆柱面表面粗糙度Ra的最大允许值为3.2um,同轴度公差不应低于GB/T1184—1996中的6级。
4.3.9.4选粉机转子应做静平衡试验,平衡品质等级按GB/T9239.1--2006中的G16级。4.3.10电气系统
4.3.10.1电气设备的设计应符合GB5226.1的规定。4.3.10.2控制内容应包括除主电动机控制以外的所有电气设备的控制。整机控制采用PLC。4.3.10.3具有中控控制、现场控制、现场检修三种操作功能。4.3.10.4根据工艺要求进行显示、调节、控制、报警,各种过程参数及本系统运行状况可选择通过通信协议或点对点方式上传至大系统DCS中。4.3.10.5电控系统应设置以下各种保护单元:a)振动值超限报警跳停;
b)进出口压差超限报警跳停:
c)出磨温度超限报警;
小提示:此标准内容仅展示完整标准里的部分截取内容,若需要完整标准请到上方自行免费下载完整标准文档。
标准图片预览:





- 其它标准
- 热门标准
- 机械行业标准(JB)
- JB/T7893.1-1999 立式振动离心机
- JB/T7899-1999 填充聚四氟乙烯软带导轨 技术条件
- JB/T7938-1999 液压泵站油箱公称容量系列
- JB/T1625-2002 工业锅炉焊接管孔
- JB/T7850-1995 手夹快换接头
- JB/T8009.4-1999 机床夹具零件及部件 弧形压块
- JB/T7936-1999 直廓环面蜗杆减速器
- JB/T7939-1999 单活塞杆液压缸两腔面积比
- JB/T7941.2-1995 旋入式圆形油杯
- JB/T7946.2-1999 铸造铝硅合金过烧
- JB/T7925.2-1995 滑动轴承 多层轴承减摩合金硬度检验方法
- JB/T6375-1992 气动阀用橡胶密封圈 尺寸系列和公差
- JB/T7945-1999 灰铸铁机械性能试验方法
- JB/T7966.3-1999 模具铣刀 第 3 部分:莫氏锥柄圆柱形球头立铣刀
- JB/T7946.3-1999 铸造铝合金针孔
- 行业新闻
请牢记:“bzxz.net”即是“标准下载”四个汉字汉语拼音首字母与国际顶级域名“.net”的组合。 ©2025 标准下载网 www.bzxz.net 本站邮件:bzxznet@163.com
网站备案号:湘ICP备2025141790号-2
网站备案号:湘ICP备2025141790号-2