- 您的位置:
- 标准下载网 >>
- 标准分类 >>
- 农业行业标准(NY) >>
- NY/T 1577-2007 草籽包装与标识
标准号:
NY/T 1577-2007
标准名称:
草籽包装与标识
标准类别:
农业行业标准(NY)
标准状态:
现行-
发布日期:
2007-12-18 -
实施日期:
2008-03-01 出版语种:
简体中文下载格式:
.rar.pdf下载大小:
45.55 KB
标准ICS号:
农业>>65.020农业和林业中标分类号:
农业、林业>>林业>>B61种子、苗水、苗圃
点击下载
标准简介:
标准下载解压密码:www.bzxz.net
本标准规定了草籽包装的材料、规格及包装物的标识、标签、封口的要求。本标准适用于主要栽培草籽的贮藏、运输、销售等流通环节的包装。 NY/T 1577-2007 草籽包装与标识 NY/T1577-2007
部分标准内容:
ICS65.020
中华人民共和国农业行业标准
NY/T 1577—2007
草籽包装与标识
Standard for forage and turfgrass seed package and identification2007-12-18发布
2008-03-01实施
中华人民共和国农业部
本标准由中华人民共和国农业部提出。前言
本标准由全国畜牧业标准化技术委员会归口,NY/T1577—2007
本标推的起草单位:农业部牧草与草坪节种子质星督检验测试[心(呼和浩特)。本标推主要起草人;张德英、赵素温.李淑君、阴竹梅、刘书燕,张聚美、古木斯、云继业1范围
草籽包装与标识
本标准规定了草籽包装的材料、规格及包装物的标识、标签、封口的要求。本标准适用于主要裁培草籽的贮、运输、销售等流通环节的包装。2规范性引用文件
NY/T 1577 -2007
下列文件中的条款通过本标准的引用而成为本标准的条款。凡是注日期的引用文件,其随后所有的修改单(不包括勘误的内容)或修订版均不适用本标准,然而,鼓励根据本标准达成协议的各方研究是否可使用这些文件的最新版本。凡是不注日期的引用文件,其最新版本适用于本标准。GR/T8946塑料编织袋
GB/T8947发合塑料编织袋
GB/T10005双向拉伸聚内烯(BOPP)/低密度聚乙烯(IL.DPF)复合膜、袋GH/T731黄麻麻袋
3草籽的包装材料与包装规格
3.1草好包装的材料
案内烯、聚乙烯树脂、双向拉伸案丙烯(BOPP)/低密度聚乙烯(LDPF)复合膜、黄麻等。3.2草籽包装袋种类
3.2.1塑料编织应符合GB/T8946的规定。3. 2. 2复合塑料编织袋i符合 GB/T 8947 的规定。3.2.3(BOPP)/(I.DPE)复合膜、袋应符合GB/T10005的规定:3.2.4黄麻麻袋应符合GB/T731的规定,3.3草籽的包装规格
3.3.1草籽包装量量规格bzxZ.net
0.5kg.1.0kg、2.5kg、3.0kg、5.0kg、10.0kg、20.0kg.22.7kg25.0kg.30.0kg、50kg等3.3.2草籽包装袋规格
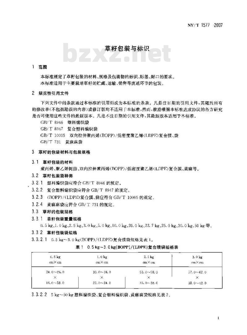
3.3.2.10.5kg--3.Ukg(B()PP)/(L.DPF)复合膜袋规格见表1。表 10. 5 kg-3. 0 kg(BOPP)/(LDPE)复合膜袋规格表c.5kg
24. 0~26. 0
16.C---18.0
33. 0 -- 36. 0
22.0~24.0
53. 0-58. 0
35. 0--38. C
3.3.2.25kg~50)kg塑料编织袋、复合塑料编织袋、黄麻麻袋规格见表2.3.0 kg
57. 0~-62. 0
38. 0-~12. 0
NY/T1577—2007
表 25 kg~50 kg塑料编织袋,复台塑料编织袋、黄麻麻袋规格表5. 0 kg
37.0-~47.
25. 0--32. 0
48. 0~-66. 0
32.0--45.0
4草籽包装标识、标签、封
4.1草籽包装标识
68. 0~~100. 0
45. 0 ~ 65. 0
77.0-~ 102. (
52.0.65.0
82. 0 --108.
53.0--70. 0
R5. 0~-117. 0
55.0-~78.
在包装工应标注草籽名称(品种名称)、学名、净重、生产或经背企业。4.2草籽种标签
4.2.1标签的规格
标签应采用有足够强度并具有防水性能的材料制作。规格不小于 12 cm× 8 cm。4.2.2标签的文字要求
108. 0-~117. 0
70. 0--78. 0
标签标注内容应当使用规范内中文,印刷消晰,警示标志应当醒日。采用小五号宋体字。4.2.3标签标注的内容
4.2、3.1草籽名称(品种名称)、学名、经营许可证编号,包衣草籽应当标明药剂名称、有效成分及含量注意事项(并根据药剂毒性附髓或十字骨的警示,标注红色“有毒\字样,放到标签工端明显的位置进口草籽的标签应当加注进1商名称,草籽进出口贸易许可证书编号;分装草籽应注明分装单位和分装H期),生产或经营单位(联系电话、详细地址)。4.2.3.2、净重(kg)、执行标准、质量等级、质量指标(净度、其他植物种子、发芽率、水分)。4.2.3.3在草籽包装时,将能表明该批草籽状态的标签,一张放煲内,张固定在袋口。4.3草籽包装袋封口
4.3.1(B()PP)/(I.J)PF)复合膜袋的封口用黏结剂或机械封口。4.3.2塑料编织袋、复合塑料编织袋、麻袋采用封包机缝口针距每10cm11针~15针。2
NY/T1577-2007
中华人民共和国
农业行业标准
草籽包装与标识
NY/T 1577—2007
中国农业出版社出版
(北京市朝阳区麦子店街18号楼)(邮政编码:100026
网址:ccap.com.cn)
中国农业山版社印刷广印刷
新华书店北京发行所发行各地新华书店经销*
开 880mm×1230mm 1/16
2008年3月第1版
印张0.5
2008年3月北京第1次印刷
书号,1G109·1530
印数:{500册
定价:8.00元
版权专有
侵权必究
举报电话:(010)65005894
小提示:此标准内容仅展示完整标准里的部分截取内容,若需要完整标准请到上方自行免费下载完整标准文档。
中华人民共和国农业行业标准
NY/T 1577—2007
草籽包装与标识
Standard for forage and turfgrass seed package and identification2007-12-18发布
2008-03-01实施
中华人民共和国农业部
本标准由中华人民共和国农业部提出。前言
本标准由全国畜牧业标准化技术委员会归口,NY/T1577—2007
本标推的起草单位:农业部牧草与草坪节种子质星督检验测试[心(呼和浩特)。本标推主要起草人;张德英、赵素温.李淑君、阴竹梅、刘书燕,张聚美、古木斯、云继业1范围
草籽包装与标识
本标准规定了草籽包装的材料、规格及包装物的标识、标签、封口的要求。本标准适用于主要裁培草籽的贮、运输、销售等流通环节的包装。2规范性引用文件
NY/T 1577 -2007
下列文件中的条款通过本标准的引用而成为本标准的条款。凡是注日期的引用文件,其随后所有的修改单(不包括勘误的内容)或修订版均不适用本标准,然而,鼓励根据本标准达成协议的各方研究是否可使用这些文件的最新版本。凡是不注日期的引用文件,其最新版本适用于本标准。GR/T8946塑料编织袋
GB/T8947发合塑料编织袋
GB/T10005双向拉伸聚内烯(BOPP)/低密度聚乙烯(IL.DPF)复合膜、袋GH/T731黄麻麻袋
3草籽的包装材料与包装规格
3.1草好包装的材料
案内烯、聚乙烯树脂、双向拉伸案丙烯(BOPP)/低密度聚乙烯(LDPF)复合膜、黄麻等。3.2草籽包装袋种类
3.2.1塑料编织应符合GB/T8946的规定。3. 2. 2复合塑料编织袋i符合 GB/T 8947 的规定。3.2.3(BOPP)/(I.DPE)复合膜、袋应符合GB/T10005的规定:3.2.4黄麻麻袋应符合GB/T731的规定,3.3草籽的包装规格
3.3.1草籽包装量量规格bzxZ.net
0.5kg.1.0kg、2.5kg、3.0kg、5.0kg、10.0kg、20.0kg.22.7kg25.0kg.30.0kg、50kg等3.3.2草籽包装袋规格
3.3.2.10.5kg--3.Ukg(B()PP)/(L.DPF)复合膜袋规格见表1。表 10. 5 kg-3. 0 kg(BOPP)/(LDPE)复合膜袋规格表c.5kg
24. 0~26. 0
16.C---18.0
33. 0 -- 36. 0
22.0~24.0
53. 0-58. 0
35. 0--38. C
3.3.2.25kg~50)kg塑料编织袋、复合塑料编织袋、黄麻麻袋规格见表2.3.0 kg
57. 0~-62. 0
38. 0-~12. 0
NY/T1577—2007
表 25 kg~50 kg塑料编织袋,复台塑料编织袋、黄麻麻袋规格表5. 0 kg
37.0-~47.
25. 0--32. 0
48. 0~-66. 0
32.0--45.0
4草籽包装标识、标签、封
4.1草籽包装标识
68. 0~~100. 0
45. 0 ~ 65. 0
77.0-~ 102. (
52.0.65.0
82. 0 --108.
53.0--70. 0
R5. 0~-117. 0
55.0-~78.
在包装工应标注草籽名称(品种名称)、学名、净重、生产或经背企业。4.2草籽种标签
4.2.1标签的规格
标签应采用有足够强度并具有防水性能的材料制作。规格不小于 12 cm× 8 cm。4.2.2标签的文字要求
108. 0-~117. 0
70. 0--78. 0
标签标注内容应当使用规范内中文,印刷消晰,警示标志应当醒日。采用小五号宋体字。4.2.3标签标注的内容
4.2、3.1草籽名称(品种名称)、学名、经营许可证编号,包衣草籽应当标明药剂名称、有效成分及含量注意事项(并根据药剂毒性附髓或十字骨的警示,标注红色“有毒\字样,放到标签工端明显的位置进口草籽的标签应当加注进1商名称,草籽进出口贸易许可证书编号;分装草籽应注明分装单位和分装H期),生产或经营单位(联系电话、详细地址)。4.2.3.2、净重(kg)、执行标准、质量等级、质量指标(净度、其他植物种子、发芽率、水分)。4.2.3.3在草籽包装时,将能表明该批草籽状态的标签,一张放煲内,张固定在袋口。4.3草籽包装袋封口
4.3.1(B()PP)/(I.J)PF)复合膜袋的封口用黏结剂或机械封口。4.3.2塑料编织袋、复合塑料编织袋、麻袋采用封包机缝口针距每10cm11针~15针。2
NY/T1577-2007
中华人民共和国
农业行业标准
草籽包装与标识
NY/T 1577—2007
中国农业出版社出版
(北京市朝阳区麦子店街18号楼)(邮政编码:100026
网址:ccap.com.cn)
中国农业山版社印刷广印刷
新华书店北京发行所发行各地新华书店经销*
开 880mm×1230mm 1/16
2008年3月第1版
印张0.5
2008年3月北京第1次印刷
书号,1G109·1530
印数:{500册
定价:8.00元
版权专有
侵权必究
举报电话:(010)65005894
小提示:此标准内容仅展示完整标准里的部分截取内容,若需要完整标准请到上方自行免费下载完整标准文档。
标准图片预览:





- 其它标准
- 热门标准
- 农业行业标准(NY)
- NY/T5295-2004 无公害食品 产地环境评价准则
- NY/T2518-2013 植物新品种特异性、一致性和稳定性测试指南 木瓜属
- NY/T2669-2014 热带作物品种审定规范 木薯
- NY/T598-2002 食用绿豆
- NY5086-2002 无公害食品 鲜食葡萄
- NY5255-2004 无公害食品火龙果
- NY/T797-2004 硅肥
- NY/T1858.2-2010 番茄主要病害抗病性鉴定技术规程 第2部分:番茄抗叶霉病鉴定技术规程
- NY/T1153.4-2013 农药登记用白蚁防治剂药效试验方法及评价 第4部分农药木材处理预防白蚁
- NY/T2537-2014 农村土地承包经营权调查规程
- NY469-2001 葡萄苗木
- NY/T456-2001 茉莉花茶
- NY317-1997 鹿副产品
- NY/T517-2002 青香蕉
- NY/T749-2003 绿色食品 食用菌
- 行业新闻
请牢记:“bzxz.net”即是“标准下载”四个汉字汉语拼音首字母与国际顶级域名“.net”的组合。 ©2025 标准下载网 www.bzxz.net 本站邮件:bzxznet@163.com
网站备案号:湘ICP备2025141790号-2
网站备案号:湘ICP备2025141790号-2