- 您的位置:
- 标准下载网 >>
- 标准图集 >>
- 建筑 >>
- 08J927-2机械式汽车库建筑构造
【08J927-2】 机械式汽车库建筑构造
- 08J927-2
- 现行
图集号:
08J927-2
图集名称:
机械式汽车库建筑构造
图集类别:
建筑
标准状态:
现行-
发布日期:
2016-11-25 -
实施日期:
2008-08-01 下载格式:
pdf zip
替代情况:
代替标准号:-
点击下载
标准简介:
本图集适用于停放小轿车及轻型车的新建、扩建和改建机械式汽车库及相关停车设备,供建设管理单位、建筑设计人员、建设施工单位、建筑科研与教学等选用、参考。主要包括升降横移类、简易升降类、垂直升降类、巷道堆垛类、平面移动类、垂直循环类、水平循环类、多层循环类及汽车专用升降机9种机械停车设备及停车库的概念、运行原理、适用形式,将特点及使用范围逐一注明,并用图示、表格等表述相关尺寸、布置形式及土建设计的要求。图集内容全面、数据详实,便于使用者选用参考。本图集将对机械式汽车库发展、解决城市停车问题起到积极的指导和推动作用。
部分标准内容:
批准部门中华人民共和国住房和城乡建设部批准文号建质【2008】125号主编单位中国建筑标准设计研究院中国重型机械工业协会停车设备工作委员会实行日期二〇〇八年九月一日
总说明·
升降横移类汽车库
升降横移类汽车库说明
二排二层升降横移停车设备
三排二层升降横移停车设备
二、三排有沉坑二层升降横移停车设备后基臂式二居升降横移停车设备三层有底坑升降模移汽车库
三层有底坑重列式升降横移汽车库五层升隆横移汽车库
统一编号
GJBT-1069
图集号
08J927-2
主编单位负责人王艳色证轮华
主编单位技术负责人飞查建平
技术审定人
设计负责人车许证
简易升降类汽车库
简易升降类汽车库说明
底坑简易升降两层汽车库
底坑简易升降三层汽车库
液压式简易升隆汽车库
垂直升降类汽车库
垂直升降类汽车库说明·
垂直升降类汽车库(钢筋混凝土结构)垂直升降类汽车库钢结构】
巷道堆垛类汽车库
审校郭景心校对吴南伟盛设计焦算曾世节图集号
08J927-2
巷道堆垛类汽车库说明
纵向巷堆垛汽车库
横向巷道堆垛汽车库
横向址下卷道堆垛汽车库
平面移动类汽车库
平面移动类汽车库说明
纵向升降机平面移动汽车库
横向升降机平面移动汽车库
垂直循环类汽车库
垂直循环类汽车库说明
大型垂直循环汽车库
小型垂直链环汽车库
水平循环类汽车库
水平循环类汽车库说明
地下二层水平循环汽车库
多层循环类汽车库
多层循环类汽车库说明
三层循环汽车库
多层循环汽车库出入口
汽车专用升降机
汽车专用升降机说明
钢索率(电)引式汽车专用升降机间接油压钢索式汽车专升降机
相关技术资料
审校郭景校对昊南伟设计焦算曾世图集号
081927-2
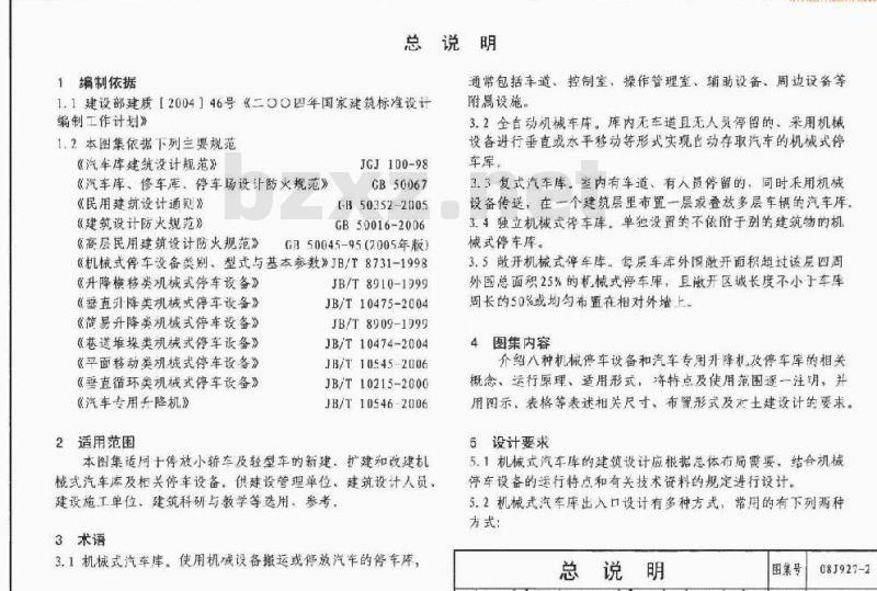
1编制依据
总说明
通常包括车道、控制室,操作管理室、辅助设备、周边设备等1.1建设部建质【2004】46号《二OO四年国家建筑标准设计编制工作计划》
1.2本图集依据下列三要规范
《汽车库建筑设计规范》
《汽车库、修车库、停车场设计防火规范》《民用建筑设计通则》
《建筑设计防火规范》
JGJ1D0-98
CB50067
CB50352-2005
GB50016-2006
《高层民用建筑设计防火规范》GB50045-95(2005年版)
《机械式停车设备美别、型式与基本参数》JB/T8731-1998《升降槽移类机械式停车资备》《室直升降类机械式停车设备》《简易升降类机械式停车设备》《巷道堆垛类机械式停车设备》《平面移动类机械式停车设备》《直循环类机械式停车设备》
《汽车专用子降机》
2适用范围
JB/T8910-1999
JB/T10475-2004
JB/T8909-1999
JB/T10474-2004
JB/T10545-2006
JB/T10215-2000
JB/T10546-2006
本图集适用十停放小轿车及轻型车的新建、扩建改建机横式汽车库及柜关停车设备,供建设管理单位、建筑设计人员、建设施工单位、建筑科研与教学等选用、参考。3术语
3.1机械式汽车库。使用机成设各搬运或停放汽车的停车库,随属设施。
3.2全自动机械车库,库内无车道且无人员停留的、采用机械设各进行垂直或水平移动等形式实现自动存取汽车的机械式停车库,
33复式汽车库,室内有车道、有人员停留的,同时采用机械设备传送,在一个建筑层里市置一层或叠放多层车锈的汽车库。3.4独立机械式停车库。单犯没置的不依附于别的建筑物的机械式停车库。
3.5故开机械式停车库。层车库外围散开面积超过该层四周外图总面积25%的机械式停车库,且开区域长度不小于车库周长的50%或均匀布置在相对外墙上。4图集内容
介绍八种机械停车设备和汽车专用升降机及停车库的相关概念、运行原理、适用形式,将特点及使用范围逐一注钥,并用图示、表格等表述相关尺寸、布置形式及对土建设计的要求。5设计要求
5.1机械式汽车库的建筑设计应根据总体布局需要,结合机械停车设备的运行特点和有关技术资料的规定进行设计。5.2机械式汽车库出入口设计有多种方式,常用的有下列两种方式:
总说明
中技郭景校对吴南伟设计焦靠曾世国集号
08J927-2
5.2.1升横移类汽车库、苗易升降类汽车库均为驾职员将车开到出入口层的载车板上,或从载车板上把车开出。要求出入口区的通道宽度不小于6m,见图1
停车位
通道或室外道路一
图1通道或室外道路布置示意图
5.22垂直升隆类汽车连、巷道堆垛类汽车库、平面移动类汽车库垂直循坏美汽车库、水平循环类汽车库和多循环类汽车库是全自动机械汽车库,出入口处需要设置管理室并根据需要设置水平回转平台。见图2,
全自白动机械车库是一种集中存放车辆的自动化机械汽车库,设备一旦出现间题,就会影响到所有车辆的进出。为了保证设备的正常运行,应设专职操作人员进行操作,为此,应在车库的出入口旁边设置专用管理室,供操作人员值班,管理室应具有良好的视野,能够清楚地看到出入口处的内外景象,以使操作人员随时了解情况。在条件允许的情况下,管理也可兼作配电室,但室内宽度不应小于2m,面积不应小于9m2,根据规范要求如兼作配电问时地面应为水泥压光或水壁不,房门向外开启。出入口设水平回转台,有三种形式【1)不设水平回转台式:所有机械式停车设备均可有此形式车辆只能是入车前进(后退),出车后退(前进)停车室长度方向与入通道平行,见图2()。(2)内置水立回转台式:在停车设备内部设置水平回转台,确保前进方向进出车的形式。主要在垂直循环来,巷道堆哚类垂直升降类和平面移动类停车设备中有此形式。见图2(b)。【3外置水平回转台式:由于汽车库所处的位置车辆出入转弯半径太小,通过外置水平回转台,便车辆能顺利出入汽车库,确保汽车在进出停车设备时在车道上行驶为前进方向:主要在垂直循环类、八平循环类、多层循环类、巷道堆垛类、垂直升降类、平面移动类机械式停车设备中有此形式,见图2(c)。管理室
管理室
(a))出入口设管理室
(b)出入口设管理室
和水平回转台(是停
车设备组成部分)
(e)出入口设管理室
和水平回转台
图2管理室和水平回转台平面布置示意图总说明
审校韩景校对吴南伟安设计焦戴曾子图集号
08J927-2
5.2.3机械式汽车库的出入口外候车车位不应少于2个,当出入口分设时,每个出入口处应至少设1个。5.2.4机械式汽车库的库门洞口净宽不应小于车宽加500mm,其高度不应小于车高加100mm,兼作人行通道时其高度不应小于1900mm。
5.2.5全自动机械式汽车库的出入口应设库门或拥栏.5.2.6火灾时自动封阅闭库门钓机械式汽车库,应另设人员疏散的安全门,安全门应向室外开,从库外只能用钥匙无启,并设标志。
5.2.7机械停车设备的操作位置应能看到人,车的进出,当不能满足要求时,应设置反射镜、监控器等设施。5.3在机械式汽车库中,严禁设置或穿越与本车库无关的管道电缆等管线。
5.4两层升降横移类汽车库,宜用于地下汽车库和单层汽车库,并可与坡道维合使用。
5.5垂直循环类汽车库或垂直升降类汽车库可设在主体建筑锁内,其支承结构宜与主体建筑为结构分开,否则应采取减振、声猜施。
5.6至直循环类汽车库或垂直升降类汽车库当贴建丁主体建筑外时,紧贴的主体建筑墙面不得开设洞口,并应符合防火要求及采取隔声措施
5.7在设计复式汽车库时,设计者在设计防火分喝时,应根据《汽车库,修车库、停车物防火设计规范》规定,复式汽车库乐院火分区最大允许建筑面积应按规定值减少35%,5.8为便于设计自动化汽车库,本图集引用正在修编的《汽车库,修车库、停车场防火设计规范》送审精中有关自动化汽车运防火设计部分(如果和正式实施的规范不一致时,应以正式实范的规范为准)
5.8.,自动化汽车库的停车数量超过100辆时,应设防火墙或防火隔墙进行分隔,防火培或防火隔尚上不得开设任何门商洞口。5.8.2当白动化汽车库符合下万条牛时,防火分区内最大充许停车数量可为300辆:
(1)停车单元内车辆数不应超过3辆:单元间除留有汽车出入口和必要的检修通道外,其余均应采用混凝十结构墙体对停车单元加以分陷
(2)至少设置1个符合人员散条件的楼梯间,疏散楼梯问与停车区域间采用耐火极限不低于3的防火进行分隔(3)自动喷水灭火系统宜选用快速均应喷头:且应布置在伴车位中间;
【4)车库内消火栓条统用水量不小于15L/s:(5)排捆风机的排烟量应按换气次数不小于6次/h计算确定应同时设置进风系统,且送风量不宜小于排烟量的50%。6相关技术要求
6.1室内机械式停车设备正常工作条件:工作环境温度不超过40°℃(在24h内的平均温度不超过35°C),不低于-5°℃6.2室外机械式停车设备正常工作条件:工作环境温度不超过40°℃(在24h内的平均湿度不超过35°℃),不低于-25°℃总说明
国集号
牢校郭景校对吴南伟设计焦戴管市页
08J927-2
7机械式停车设备分类
7.1机械式停车设备分类及型式:机械式停车设备分类见表!表1
机械式停车设备分类
名称代号
升降横移类停车设备(PSI)
垂直循环类停车设备(PCX)
水平循环类停车设备(PSX)
多层箱环类停车设备(PDX)
平面移动类停车设备(PPY)
道堆设类停车设备(PXD)
垂直升隆类停年设备(PCS)
简易升降类停车设备(PJS)
汽车专用降机(POS)
基本运行方式
利用存车板的升降或(和)横向平移存取停放车辆的机械式停车设备
用一个垂直循环运动的车位系统存取停放车辆的机械式停车设备
用一个水平循环运动的车位系统存取停放车辆的机械式停车设备
做循环运动的车位系统存取停放车钜的机式停车设备
在一层一月搬运台车或起重机平面移动车辆,或使存车板平面横移实现存取停放车辆约机城式停车设备
月巷道维垛起重机或桥式起重机,将进到据运上的车辆水平且年直移动到存车位,并用存取机构存取车辆的机械式停车设备月提升机将车辆升降到指定层,并用存取机构存取车辆的机械式停车设备用设备的升修或仰值机构使车辆存入或取出的简易的机俄式停车设备
用于停车库出入口至不同楼层间,升降搬运车辆的机械装置
(汽车专用升降机不适用于其他类型机械式停车设备中的升降装置
注:文单套机械式停车设备的存穿量和单车最大进(出)时间供设计选用时参考。
单套机械式停车设备的存容量
3-15车位
8~34车位
10-40车位
10~40车位
12-150车位
12~150车位
10-50车位
1~3车位
2-25层
总说明
单车最大进(出)吋间
审核郭景法校对吴南伟设计焦翼警世子英
08J927-2
7.2本图集各类停车设备的适停车辆尺寸及色量依据7.2.1根据《汽车库建筑设让规范》,机械式汽车库中设计车型的外事尺寸及重量见表2。
表2车型的外尺寸及重量
数值项目
小轿车
轻型车
外摩尺寸
(mm)
重量(kg)
7.2.2目前停车设备企业的车型大小分类和汽车库建筑设计规范》不同,为方便选用,列出该行业的车型大小分类标准,供查用,根据《机械式停专设备类别、型式与基本参数》规定目前机械式、复式汽车库所停放的车辆按其尺寸及重量分为X【小型车)、2(中型车)、D(大型车)、T(特大型车)与C(超大型车)5个轿车组和一个客车组K(客车),共六个组。在设计车库时应首先考虑所需存放车辆的大小与规格。适合停车车辆尺寸及重量见表3.
表3适合停车车辆尺寸及重量
小型车
中型车
轿车大型车
特大型车
超大型车
组别代号
长×宽×高(m)
<4400x1750×1450
≤4700x1800×1450
<5000x1850×1550
45300x1900×1550
<56D0x2050×1550
≤5000x1850x2050
重量(kg)
≤1500
≤1850
8使用说明
8.1本图集除特别标注外,所注尽寸均以毫米为单位8.2凡图中未标注的尺寸,均按具体工程设计确定,8.3本图集索引说明:
08J927-2
图集号一
08J927-2
图集号了
详图号
详图页次
当页图示
详图页次
8.4日前国内停车设备生产厂家有多家,停车设备的尺寸和对土建设计要求也有所不同,设计单位在施工图设计时,应严格按供货厂家是供的技术要求设计。本图集参编单位(排序不分先后)9
深圳怡丰自动化科技有限公司
杭州西子石川岛停车设备有限公司江苏双良停车设备有限公司
山东莱钢泰达车库有限公司
杭州友佳精密机械有限公司
敬稳(北京)机电设各有限公司潍坊大洋自动泊车设备有限公司抚顺市政工程设计研究院有限责任公司万略建筑设计有限责任公司Www.bzxZ.net
总说明
审核郭景校对吴南传岛设辰旗曾华图集号
08J927-2
1特点和使用范围
升降横移类汽车库说明
2停车空间要求
升降横移类停车设备的形式比较多,对场地的适应性较强,对土建要求较低,可建在露天,也可建在建筑的地上,地下,规模可大可小,可根据不同的地形和空间进行任意组合、排列,空间利用率高,存取车快捷,使用、经护简使,费用较低。根据经验,个控制单元15~25辆车较为合适。适用于复式汽车库。升降横移停车设备工作原理为:每个车位均有载车板,所需存取车辆的载车板通过升,降,横移运动到地面层,驾驶员进入车库、存取车辆,完成存取过程,多层升降横移汽车库见图1。升隆横移设备见图2,立注
图1多层升降横移汽车库实例
载车板
导轨沉统
图2升降横移停车设备
2.1停车空间尺寸详见表!
表1停车空间尺寸表
车位宽度
车位长度
2350-2500
5500~6000
≥8700
注:如为重列式布置,净空高度成量当增加100-200,具体尺寸应根据不同货商的要求确定
2.2重列式布置方案,对于
只能设计一个车道,或设置
两个车道太派费,但有能停
放两非或两排以上车辆长度
的停车位置比,可采月重列
式布置的升降横移停车设备
重列式比单列式停车数量要
增加1~2倍。
二重列式布置的升降横
移停车布置平面图见图3
图3二重列式布置平面图
升降横移类汽车库说明
审核郭景校对吴南伟设计焦黛尊世图集号
08J927-2
2.3停车设备的操作位置。停车设备的换作装置应设置在可直接观察到人及汽车出入和设备运转状况的位置2.4装置尺寸图示
2.4.1全地上式停车空间表示方法见图4图4全地上式停车示意图
2.4.2有底坑停车空间表示方法见图5L
坑宽-W×3+(200-300)
坑长-L+(200-300
图5有底坑停车示意图
3升降横移类停车设备分类
3.1四柱结构型式:这和型式的售车设备钢结构框架稳定性好有较好的强度和刚度,特别适用于多层式或重列式的升降横移类停车设备。
3.2二柱结构型式:亦叫后悬臂式,这种型式的停车设备最大优点是视野宽阔,存取车方便。缺点是对设备运行的稳定性和结构柜架的强度、刚度、设让要求严、北型式大多用于二层式升降横移类停车设备。
4相关技术要求
4.1照明,装有机械式停车设备的环境应具有良好的照明和应急照明。
4.2排水。为保证停车设奋内部及下部不积水,应设排水沟或其他排水设施
4.3室内停车建筑的柱网设计,应满足停车设备的尺寸要求,并最大限度地利用空间,
5布置方式
升降横移停车设备为多段式立体停车设备:在层数上有全地上式二层,三层,四层、五层:同时还可以采用有地坑式。,向地下设置一层、二展,还可采用重列式,可因停车空间不同结合使用单位的需要设置不同列数,见表2升降横移类汽车库说明
图集号
审核郭景校对吴南伟设计焦黛曾子页
08J927-2
基本单元
停车数量
(辆)
表2停车基本单元与停车数量对照表基本单元
停车数量
(辆)
基本单元
升降横移类汽车库说明
审核郭景校对吴南伟设计集冀曾世图集号
停车数量
(辆)
08J927-2
6运行原理
6.1二居升降横移停车设备汽车出入口设置在一员,上层台板只可做升降运动,下层台板只可做横移运动,见图6图6二层升降横移停车设备示意图注:虚线框内被选车辆右移,出库(红色)车下降至一层,直接开出6.2三层升降横移停车设备汽车出入口设置在一层,中层合板队可做升降运动,又可走行横移运动,上层台板只可做升降运动,下层台板只可做横移运动,见图7。大
图7三层升降横移停车设备示意图注:患线柱内被选车辆右移、出件(红色)车下降至一层,直接开出:6.3有地坑中出入口升降横移停车设备。汽车出入口设置在中层,中层设有一个空位,中层台板做横移送动,上层和下层台板可做升降运动至中层,存取车
见图8
图8有地坑中出入口升降横移停车设备示意图注:虚线框内被选车辆左移,出库(红色)车上升至一层,直接开出6.4四层升降造移停车设备,汽车出入口设置在一层,最高层台板只做升降运动,一层台板只做横移运动,中间两层台板既可做升降文可做横移运动,一层至三层均设有空位,合板通过横移变换空位,降下空位上方的汽车。见图9小
血助命
图9四层升降横移停车设备示意图注:虑线杠内被选车辆右移,出库(红色)车下降至一层,直接开出,升降横移类汽车库说明
审校郭景校对吴南伟设计焦冀普图集号
08J927-2
载车板
正立面图
横向宽度尺寸NxW
平面图
载车楼
后侧安装尺寸>225
载库扳
侧立面图
一层地面图
进出车
主要技术性能参数表
车辆长(mm)
车辆宽(mm)
车辆高(mm)
车辆重(kg)
起吊方式
电源容量
电动机
≤1850
≤155D
≤1700
钢丝绳或锌条
三相五线制380V501z
裁车板升降
载车板横移
或车板升降速度(m/min)
载车横移速度(n/min)
柱脚载荷参数(KN)
车位间距W(m)
立杜距离L(m)
2.2kw附刹车
D.2kW附刹车
2350-2500
5500~5700
技术要求
1.此停车设备为全地上式二层3车位升降横移售车设备,四柱结构型式
2.差立柱与地面采用钢膨胀螺栓固定,土建基础必须保证200以上厚度。
若立柱与址面采用预埋板固定,应与设备厂家联系,注意设各载荷情况,以确保确性、
停车区域比面应用泥凝土浇筑平整3.设备电源引入点位置一般在设备左后方4.钢架和导轨均电设备厂家提供二排二层升降横移停车设备
审校郭景校对吴肉伟设计焦真曾社图集号
08J927-2
小提示:此图内容仅展示完整标准图集里的部分截取内容,若需要完整标准请到上方自行免费下载完整图集包。
标准图片预览:





图集目录:
08J927-2:机械式汽车库建筑构造
目录
总说明
升降横移类汽车库
升降横移类汽车库说明
二排二层升降横移停车设备
三排二层升降横移停车设备
二、三排有沉坑二层升降横移停车设备
后悬臂式二层升降横移停车设备
三层有底坑升降横移汽车库
三层有底坑重列式升降横移汽车库
五层升降横移汽车库
简易升降类汽车库
简易升降类汽车库说明
底坑简易升降两层汽车库
底坑简易升降三层汽车库
液压式简易升降汽车库
垂直升降类汽车库
垂直升降类汽车库说明
垂直升降类汽车库(钢筋混凝土结构)
垂直升降类汽车库(钢结构)
巷道堆垛类汽车库
巷道堆垛类汽车库说明
纵向巷道堆垛汽车库
横向巷道堆垛汽车库
横向地下巷道堆垛汽车库
平面移动类汽车库
平面移动类汽车库说明
纵向升降机平面移动汽车库
横向升降机平面移动汽车库
垂直循环类汽车库
垂直循环类汽车库说明
大型垂直循环汽车库
小型垂直循环汽车库
水平循环类汽车库
水平循环类汽车库说明
地下三层水平循环汽车库
多层循环类汽车库
多层循环类汽车库说明
三层循环汽车库
多层循环汽车库出入口
汽车专用升降机
汽车专用升降机说明
钢索牵(曳)引式汽车专用升降机
间接油压钢索式汽车专用升降机
相关技术资料
- 其它标准
- 上一篇: 洁净厂房建筑构造
- 下一篇: 社区卫生服务中心和服务站
- 热门标准
- 国家标准
- GB/T2828.1-2012 计数抽样检验程序 第1部分:按接收质量限(AQL)检索的逐批检验抽样计划
- GB50367-2013 混凝土结构加固设计规范
- GB/T18204.4-2000 公共场所毛巾、床上卧具微生物检验方法细菌总数测定
- GB/T3836.1-2021 爆炸性环境 第1部分:设备 通用要求
- GB5009.225-2023 食品安全国家标准 酒和食用酒精中乙醇浓度的测定
- GB/T11379-2008 金属覆盖层 工程用铬电镀层
- GB/T23892.3-2009 滑动轴承 稳态条件下流体动压可倾瓦块止推轴承 第3部分:可倾瓦块止推轴承计算的许用值
- GB/T9145-2003 普通螺纹 中等精度、优选系列的极限尺寸
- GB/T9239-1988 刚性转子平衡品质 许用不平衡的确定
- GB/T15917.3-1995 金属镝及氧化镝化学分析方法 对氯苯基荧光酮--溴化十六烷基三甲基胺分光光度法测定钽量
- GB/T11839-1989 二氧化铀芯块中硼的测定 姜黄素萃取光度法
- GB/T6122.1-2002 圆角铣刀 第1部分:型式和尺寸
- GB/T7433-1987 对称电缆载波通信系统抗无线电广播和通信干扰的指标
- GB/T12053-1989 光学识别用字母数字字符集 第一部分:OCR-A字符集印刷图象的形状和尺寸
- GB17945-2024 消防应急照明和疏散指示系统
网站备案号:湘ICP备2025141790号-2