- 您的位置:
- 标准下载网 >>
- 标准分类 >>
- 商业行业标准(SB) >>
- SB/T 10037-1992 红茶、绿茶、花茶运输包装
标准号:
SB/T 10037-1992
标准名称:
红茶、绿茶、花茶运输包装
标准类别:
商业行业标准(SB)
标准状态:
现行-
发布日期:
1992-08-14 -
实施日期:
1992-12-01 出版语种:
简体中文下载格式:
.rar.pdf下载大小:
244.38 KB

部分标准内容:
中华人民共和国商业行业标准
红茶、绿茶、花茶运输包装
主题内容与适用范围
SB/T 10037—92
本标准规定了我国散装红茶、绿茶、花茶运输包装的种类与规格、包装技术与方法、包装材料与要求、对内装物的要求、标志、包装件运输、包装件贮存、包装试验方法、检验规则。本标准适用于我国内销和外销散装红茶、绿茶、花茶的运输包装。2引用标准
GB191包装储运图示标志
GB462纸与纸板水分的测定法
麻袋的技术要求
GB 731
GB733麻袋、麻布试验方法
阔叶树材胶合板
GB739胶合板物理机械性能试验方法针叶树材胶合板
GB 1349
GB 4173
GB 4456
包装用钢带
包装用聚乙烯吹塑薄膜
GB4857.4运输包装件基本试验
GB4857.5运输包装件基本试验
压力试验方法
垂直冲击跌落试验方法
运输包装件基本试验
六角滚简试验方法
GB 4857. 8
GB5033
GB5034
GB6388
GB6543
GB6544
GB8946
GB9679
GB 11680
出口产品包装用瓦楞纸箱
出口产品包装用瓦楞纸板
运输包装收发货标志
瓦楞纸箱
瓦楞纸板
塑料编织袋
茶叶卫生标准
食品包装用原纸卫生标准
包装种类与规格
3.1优先推荐的包装种类与规格见表1。3.2在贸易中有特定要求的箱和袋可由供需双方商定。中华人民共和国商业部1992-08-14批准1992-12-01实施
包装种类
胶合板箱
包角铁皮箱
瓦楞纸箱
牛皮纸板箱
塑料编织袋
4包装技术与方法
4、1包装要求
外形尺寸,mm
460 X460 X464
435X435X460
500 X 400 X 600
100 × 400 × 600
460X435X435
460X460X400
600 X 400 X 400
600X500X400
575X 385X 385
460X460X400
400X 400X 600
500 X 400 X 600
460X460X460
1 070x 740
1070×740
SB/T 10037.--92
极限偏差,mm
外销茶包装用箱土2
外销茶包装用箱:
内销茶包装用箱:
单瓦楞箱二4
双瓦楞籍土6
载重量
适用性
适用于红茶、绿茶的
片来茶包装
适用于红茶、绿茶的
片末茶包装
茶叶的运输包装必须牢固、防潮,整洁、美观、无异味,便于装御、仓储和集装化运输。同一批次,同花色晶种应采用相同的包装。
4.2胶合板箱
箱体必须端、整洁,钉制必锁牢固,落钉结实,无钉,无飘钉,不得损坏箱体,钉距均幻,接缝严密。胶合板箱出厂含水率10%15%。4.2.1结构
箱体由六块胶合板以连环式拼接(如\\形),箱内用12根本档(口、底档各4根,真角档4根)支撑,本档紧贴箱角,门、底挡用顺风钉”(即档的一端顶住另一根档,另端顶住胶合板),直角档与口,底档衔接,用钉钉制。胶合板箱的结构示意见图1。4.2.1.1搭攀箱
胶合板箱的链棱角用6只搭攀加固,其中两只搭攀紧靠口、底:箱底及盖每边用4只搭攀加固;搭攀均匀排列,用搭攀钉钉制。
4.2.1.2包角铁皮箱
胶合板箱的各棱角,包括上、下底盖共12条边,都用铁皮包裹,用扁丝钉或元钉钉制。90
4.2.2内衬
SB/T 10037---92
1上口底口)档;2-~上口(底口)档钉+3直角档;4一穿箱钉;5—收口钉;6--直角档钉;7—箱板;8--箱盖;9箱盖钉;10—箱底板图1
箱内壁和木档分别用一层厚度为0.014mm的铝箔和一层定量40~~60g/m2的牛皮纸贴衬和包裹,或用一层厚度为0.009mm的铝箔和二层定量40~60g/m2的牛皮纸贴衬和包裹,衬纸应高出箱口50~~60mm,长于箱底20mm,封口纸的大小应与箱内口尺寸一致,装茶后用牛皮纸条封内口。4.2.3套外包
箱体外用一层麻布包裹,麻布紧贴箱身,各边用麻线或蜡线缝合,每边不少于7针,针脚要实、均匀、无脱缝、无露边,最后一针要回针。根据供需双方协商也可不套外包。4.2.4使用方法与捆扎
箱内应装满茶叶,摇实,内衬封口良好,箱盖钉合牢固,接缝严密。捆扎采用铁皮打包带按*十”字型打包。
4.3瓦楞纸箱
瓦楞纸箱的技术要求,内销茶包装用瓦楞纸箱按GB6543规定的一类箱执行,外销茶包装用瓦楞纸箱按GB5033的规定执行。瓦楞纸箱的出厂含水率10%~16%。4.3.1箱型
用开槽型纸箱(02型),纸箱由一片或二片瓦楞纸板组成,通过钉合粘合等方法将接缝封合制成纸箱,有顶部及底部折片(俗称上、下摇盖)构成箱底和箱盖。结构按GB6543附录A的规定执行。4.3.2内衬
箱内衬以一层厚度为0.009mm或0.014mm的铝箔和一层定量40~60g/m2的牛皮纸粘合制成的铝箔….牛皮纸袋,袋的尺寸应与箱的内尺寸一致,袋应高于箱口50~60mm;或箱内衬以厚度为0.06~0.08mm的高压聚乙烯塑料袋或厚度为0.03~~0.035mm低压聚乙烯塑料袋。4.3.3使用方法与捆扎
SB/T 10037—-92
箱内必须装满茶叶,摇实,内衬应封口良好。在使用中,可在箱中衬以底、盖瓦楞衬板加固。摇盖及四角角衬可用粘合剂粘合或用封箱钉钉合。根据气候和运输条件的要求,箱的表面可采取上油、涂塑等相应的防护措施。箱的捆扎采用塑料打包带按“廿”字型打包。4.4牛皮纸板箱
箱体必须平整结实,无污疵,箱内四角成直角,切口光滑均匀,对口齐整,压线明显,折迭无破裂,钉制牢固,钉距均匀。牛皮纸板箱的出厂含水率10%~14%;空箱抗压强度,横压、竖压均在2000kg以上;实箱跌落强度,从1.5m高度跌面三次,跌边二次,跌角一次,基本上无破裂漏茶情况;耐囊程度,承受公路300km,铁路3000km的长途运输,箱体结构不松散,不漏茶。4.4.1结构
联体箱身,平底盖。箱内用12根木档(口、底档各4根,直角档4根)支撑,也可用8根木档(口、底档各4根)支撑,木档紧贴箱角,口、底档采用“顺风钉”,直角档与口、底档衔接,箱底、盖的每边用4只搭攀加固,搭攀均勾排列,用搭攀钉钉制。4.4.2内衬或箱内衬
内衬(见4.2.2条);或箱内衬以厚度为0.06~0.08mm的高压聚乙烯塑料袋或厚度为0.03~0.035mm的低压聚乙烯塑料袋。
4.4.3套外包
见4.2.3条。
4.4.4使用方法与捆扎
箱内应装满茶叶,摇实,内衬应封口良好,箱盖封(钉)合牢固,严密。捆扎采用塑料打包带按“十”字型打包。
4.5麻袋
麻袋的技术要求应符合GB731中2号袋的规定。4.5.1结构及袋种Www.bzxZ.net
用一块或二块麻布缝制而成的袋。茶叶包装用袋选用GB731规定的2号袋,4.5.2内衬
袋内衬以厚度为0.03~~0.035mm的低压聚乙烯塑料袋或厚度为0.06~0.08mm的高压聚乙烯塑料袋。
4.5.3捆扎
袋内装茶后摇实,内衬袋袋口扭结或用绳扎紧,麻袋袋口折裹成牛耳状或卷袋口,用麻线往复双道缝合,不少于11针,针脚要实,均勾,不得刺破内衬袋。4.6塑料编织袋
塑料编织袋的技术要求应符合GB8946的规定。4.6.1结构
塑料编织袋的结构和袋型按GB8946的规定执行。4.6.2内衬
见4. 5.2条。
4.6.3捆扎
袋内装茶后摇实,内衬袋袋口扭结或用绳扎紧,塑料编织袋折迭袋口,用麻线往复双道缝合,不少于11针,针脚要实,均勾,不得刺破内衬袋。5包装材料与要求
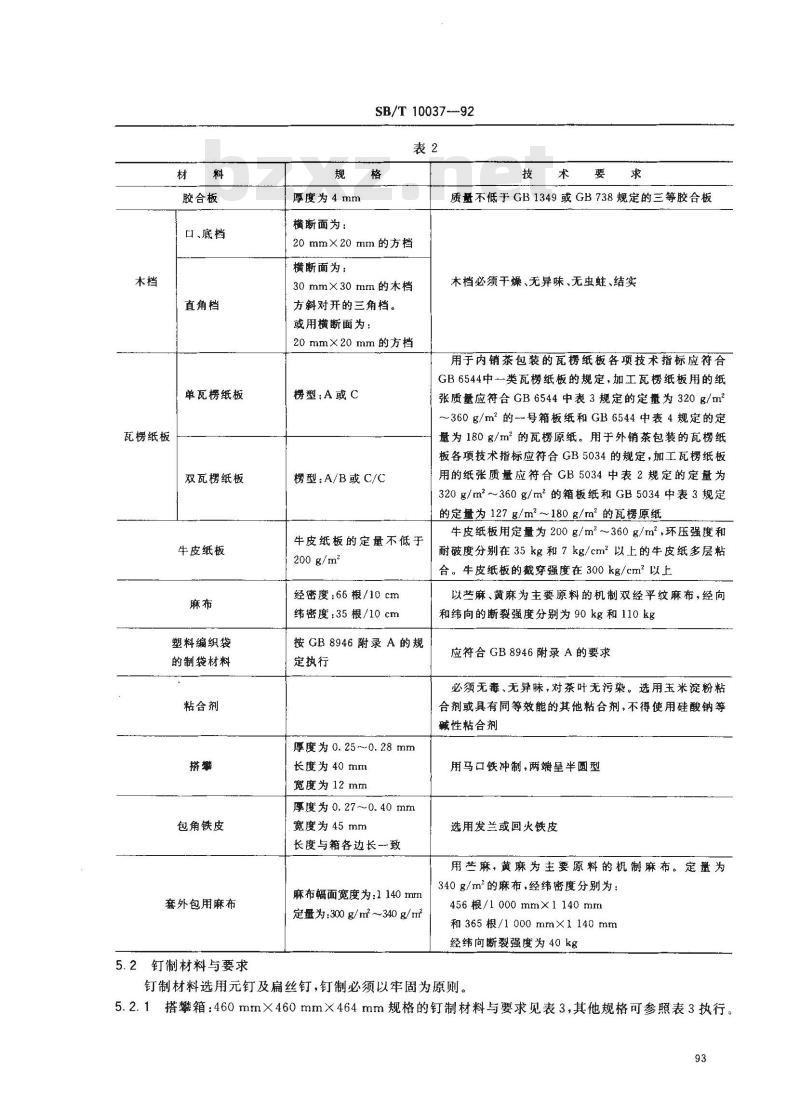
5.1外包装材料与要求见表2。
瓦楞纸板
胶合板
口、底档
直角档
单瓦楞纸板
双瓦楞纸板
牛皮纸板
塑料编织袋
的制袋材料
粘合剂
包角铁皮
套外包用麻布
5.2钉制材料与要求
厚度为4mm
横断面为:
SB/T 10037--92
质量不低于GB1349或GB738规定的三等胶合板20mmX20mm的方档
横断面为:
30mm×30mm的木档
方斜对开的三角档。
或用横断面为:
20 mm×20 mm 的方档
榜型:A或C
楞型:A/B或C/C
牛皮纸板的定量不低于
200g/m2
经密度:66根/10cm
纬密度:35根/10cm
按GB8946附录A的规
定执行
厚度为0.25~~0.28mm
长度为40mm
宽度为 12 mm
厚度为0.27~0.40mm
宽度为45mm
长度与箱各边长一致
麻布幅面宽度为:1 140 mm
定量为:300 g/mz~~340 g/m2
木档必须干燥、无异味、无虫蛀、结实用于内销茶包装的瓦榜纸板各项技术指标应符合GB6544中一类瓦榜纸板的规定,加工瓦楞纸板用的纸张质量应符合 GB 6544中表 3规定的定量为320 g/m2~360g/m2的--号箱板纸和GB6544中表4规定的定量为180g/m2的瓦楞原纸。用于外销茶包装的瓦楞纸板各项技术指标应符合GB5034的规定,加工瓦楞纸板用的纸张质量应符合GB5034中表2规定的定量为320g/m2~360g/m2的箱板纸和GB5034中表3规定的定量为127 g/m2~~180 g/m2的瓦楞原纸牛皮纸板用定量为200g/m2~~360g/m2,环压强度和耐破度分别在35kg和7kg/cm2以上的牛皮纸多层粘合。牛皮纸板的截穿强度在300kg/cm2以上以苎麻、黄麻为主要原料的机制双经平纹麻布,经向和纬向的断裂强度分别为90kg和110kg应符合GB8946附录A的要求
必须无毒、无异味,对茶叶无污染。选用玉米淀粉粘合剂或具有同等效能的其他粘合剂,不得使用硅酸钠等碱性粘合剂
用马口铁冲制,两端呈半圆型
选用发兰或回火铁皮
用苎麻,黄麻为主要原料的机制麻布。定量为340g/m的麻布,经纬密度分别为:456根/1000mm×1140mm
和365根/1000mmX1140mm
经纬向断裂强度为 40 kg
钉制材料选用元钉及扁丝钉,钉制必须以牢固为原则。5.2.1搭攀箱:460mm×460mm×464mm规格的钉制材料与要求见表3,其他规格可参照表3执行93
用钉名称
穿箱钉
直角档钉
口档钉
底档钉
底、盖钉
收口钉
搭攀钉
SB/T 10037—92
钉长(连背),mm
用钉数量
每棱角2枚
每根8枚
每根4枚
每根4枚
每边4枚
每角1枚
每只2枚
5.2.2包角铁皮箱的钉制材料与要求可参照表3执行。包角铁皮钉选用钉长为25mm的元钉,每边钉距不得超过60mm,钉距必须均勾;也可选用14号~16号的扁丝钉,每边钉距不得超过80mm,钉距必须均勾。
5.2.3瓦楞纸箱的钉制材料与要求按GB6543的规定执行。5.2.4牛皮纸板箱的钉制材料与要求可参照表3执行。5.3内衬材料与要求
内衬材料必须符合食品卫生要求,接触茶叶的内衬纸应符合GB11680的规定。选用干燥、无异味,防潮保质性能好,对茶叶品质无损害作用的材料。常用的内衬材料见表4,也可使用有同等效能的其他内衬材料。
牛皮纸
聚乙烯
塑料薄膜
厚度0. 009~0. 014mm
定量 40 g/m2~~60 g/m2
厚度0.03~0.035mm
或 0. 06~0. 08 mm
5.4捆扎材料与要求见表5。
铁皮打包带
塑料打包带
对内装物的要求
厚薄应均匀
牛皮纸的耐破度分别不低于 0.8 kg/em2~1. 5 kg/cm2,纵向撕裂度分别不低于15g~37g,施胶度分别不低于0. 75 mm~1. 0 mm,水分不得超过 7% ~10%按GB4456的规定执行
宽度13mm;厚度0.25mm
宽度13.5±0.5mm
各项技术指标应符合GB4173的规定打包带外观应色泽均匀,花纹齐整清晰、无明显污染和杂质,不准有开裂、损伤、穿孔等缺陷。打包带的偏斜度应小于30mm/m,断裂拉力应大于130kg,断裂伸长率应小于25%
待包装的红茶、绿茶、花茶必须符合GB9679的要求,茶叶的含水量和质量必须经检验合格、方可进行包装。
7标志
SB/T10037—92
7.1标志必须醒目、清晰、整齐,符合GB191的规定。7.2标志的内容应符合GB6388的规定。外销茶班运输包装的标志内容也可由供需双方商定。8包装件运输
8.1产品可翔火车、轮船、汽车、飞机等交通工具进行运输。8.2装运产品的车箱、船仓、机仓等应保持干燥、清洁、无异味、无污染物。8.3散车运输时,必须用苦布盖好,苦布的搭接处应保证水往两边流,以保证包装件不被雨(雪)漫人。8.4装卸时应轻拿轻放,不得损坏包装件。9包装件贮存
9.1产品应分品种,分批存放于干燥、清洁、通风良好、无异味、无污染的室内仓库中,雄码的下面必须有高度不小于100mm的垫本。
9.2堆码必须整齐、安全、不得倒置。9.3产品人库后,应及时检查包装是否完好以及内装物有无变质等现象。9.4对破损及受潮的包装必须立即更换。9.5严禁将有异气味的物品、污染物品和潮湿物品同库贮存。10包装试验方法
10.1已制成的各种箱应进行规格尺寸及箱板厚度试验。10.2胶合板箱的出厂含水率按G3739中含水率测定方法进行测定。10.3纸箱的出厂含水率按GB462的规定进行测定。10.4空箱承压强度按GB4857.4的规定进行平面压力试验。试样制备时,用金属钉、胶粘带或粘合剂封合,试样数不少于3只。
10.5箱的耐冲击强度试验按GB4857.5的规定进行。跌落高度及顺序按GB4857.5附录A或由供需双方商定。试样数不少于3只。10.6箱的抗转载强度试验按GB4857.8的规定进行。试验强度指标按GB4857.8附录A或供需双方商定。
10.7麻袋、麻布的试验方法按GB733的规定进行。10.8塑料编织袋的试验方法按GB8946中第3章的规定进行。11检验规则
11.1各种包装件生产厂按本标推进行检查并出具合格证。11.2用户应对每批包装件进行质量检查,按随机抽样,每次抽查不少于10只,如发现检测结果与本标准规有一项不符合,则加倍复验,复验仍不合格时,本批产品为不合格品。附加说明:
本标推街中华人民共和国商业部提出并归口。本标准由商业部杭州茶叶加工研究所负责起草。本标准主要起草人管惠贤、吴晓宏、沙海涛。95
小提示:此标准内容仅展示完整标准里的部分截取内容,若需要完整标准请到上方自行免费下载完整标准文档。
红茶、绿茶、花茶运输包装
主题内容与适用范围
SB/T 10037—92
本标准规定了我国散装红茶、绿茶、花茶运输包装的种类与规格、包装技术与方法、包装材料与要求、对内装物的要求、标志、包装件运输、包装件贮存、包装试验方法、检验规则。本标准适用于我国内销和外销散装红茶、绿茶、花茶的运输包装。2引用标准
GB191包装储运图示标志
GB462纸与纸板水分的测定法
麻袋的技术要求
GB 731
GB733麻袋、麻布试验方法
阔叶树材胶合板
GB739胶合板物理机械性能试验方法针叶树材胶合板
GB 1349
GB 4173
GB 4456
包装用钢带
包装用聚乙烯吹塑薄膜
GB4857.4运输包装件基本试验
GB4857.5运输包装件基本试验
压力试验方法
垂直冲击跌落试验方法
运输包装件基本试验
六角滚简试验方法
GB 4857. 8
GB5033
GB5034
GB6388
GB6543
GB6544
GB8946
GB9679
GB 11680
出口产品包装用瓦楞纸箱
出口产品包装用瓦楞纸板
运输包装收发货标志
瓦楞纸箱
瓦楞纸板
塑料编织袋
茶叶卫生标准
食品包装用原纸卫生标准
包装种类与规格
3.1优先推荐的包装种类与规格见表1。3.2在贸易中有特定要求的箱和袋可由供需双方商定。中华人民共和国商业部1992-08-14批准1992-12-01实施
包装种类
胶合板箱
包角铁皮箱
瓦楞纸箱
牛皮纸板箱
塑料编织袋
4包装技术与方法
4、1包装要求
外形尺寸,mm
460 X460 X464
435X435X460
500 X 400 X 600
100 × 400 × 600
460X435X435
460X460X400
600 X 400 X 400
600X500X400
575X 385X 385
460X460X400
400X 400X 600
500 X 400 X 600
460X460X460
1 070x 740
1070×740
SB/T 10037.--92
极限偏差,mm
外销茶包装用箱土2
外销茶包装用箱:
内销茶包装用箱:
单瓦楞箱二4
双瓦楞籍土6
载重量
适用性
适用于红茶、绿茶的
片来茶包装
适用于红茶、绿茶的
片末茶包装
茶叶的运输包装必须牢固、防潮,整洁、美观、无异味,便于装御、仓储和集装化运输。同一批次,同花色晶种应采用相同的包装。
4.2胶合板箱
箱体必须端、整洁,钉制必锁牢固,落钉结实,无钉,无飘钉,不得损坏箱体,钉距均幻,接缝严密。胶合板箱出厂含水率10%15%。4.2.1结构
箱体由六块胶合板以连环式拼接(如\\形),箱内用12根本档(口、底档各4根,真角档4根)支撑,本档紧贴箱角,门、底挡用顺风钉”(即档的一端顶住另一根档,另端顶住胶合板),直角档与口,底档衔接,用钉钉制。胶合板箱的结构示意见图1。4.2.1.1搭攀箱
胶合板箱的链棱角用6只搭攀加固,其中两只搭攀紧靠口、底:箱底及盖每边用4只搭攀加固;搭攀均匀排列,用搭攀钉钉制。
4.2.1.2包角铁皮箱
胶合板箱的各棱角,包括上、下底盖共12条边,都用铁皮包裹,用扁丝钉或元钉钉制。90
4.2.2内衬
SB/T 10037---92
1上口底口)档;2-~上口(底口)档钉+3直角档;4一穿箱钉;5—收口钉;6--直角档钉;7—箱板;8--箱盖;9箱盖钉;10—箱底板图1
箱内壁和木档分别用一层厚度为0.014mm的铝箔和一层定量40~~60g/m2的牛皮纸贴衬和包裹,或用一层厚度为0.009mm的铝箔和二层定量40~60g/m2的牛皮纸贴衬和包裹,衬纸应高出箱口50~~60mm,长于箱底20mm,封口纸的大小应与箱内口尺寸一致,装茶后用牛皮纸条封内口。4.2.3套外包
箱体外用一层麻布包裹,麻布紧贴箱身,各边用麻线或蜡线缝合,每边不少于7针,针脚要实、均匀、无脱缝、无露边,最后一针要回针。根据供需双方协商也可不套外包。4.2.4使用方法与捆扎
箱内应装满茶叶,摇实,内衬封口良好,箱盖钉合牢固,接缝严密。捆扎采用铁皮打包带按*十”字型打包。
4.3瓦楞纸箱
瓦楞纸箱的技术要求,内销茶包装用瓦楞纸箱按GB6543规定的一类箱执行,外销茶包装用瓦楞纸箱按GB5033的规定执行。瓦楞纸箱的出厂含水率10%~16%。4.3.1箱型
用开槽型纸箱(02型),纸箱由一片或二片瓦楞纸板组成,通过钉合粘合等方法将接缝封合制成纸箱,有顶部及底部折片(俗称上、下摇盖)构成箱底和箱盖。结构按GB6543附录A的规定执行。4.3.2内衬
箱内衬以一层厚度为0.009mm或0.014mm的铝箔和一层定量40~60g/m2的牛皮纸粘合制成的铝箔….牛皮纸袋,袋的尺寸应与箱的内尺寸一致,袋应高于箱口50~60mm;或箱内衬以厚度为0.06~0.08mm的高压聚乙烯塑料袋或厚度为0.03~~0.035mm低压聚乙烯塑料袋。4.3.3使用方法与捆扎
SB/T 10037—-92
箱内必须装满茶叶,摇实,内衬应封口良好。在使用中,可在箱中衬以底、盖瓦楞衬板加固。摇盖及四角角衬可用粘合剂粘合或用封箱钉钉合。根据气候和运输条件的要求,箱的表面可采取上油、涂塑等相应的防护措施。箱的捆扎采用塑料打包带按“廿”字型打包。4.4牛皮纸板箱
箱体必须平整结实,无污疵,箱内四角成直角,切口光滑均匀,对口齐整,压线明显,折迭无破裂,钉制牢固,钉距均匀。牛皮纸板箱的出厂含水率10%~14%;空箱抗压强度,横压、竖压均在2000kg以上;实箱跌落强度,从1.5m高度跌面三次,跌边二次,跌角一次,基本上无破裂漏茶情况;耐囊程度,承受公路300km,铁路3000km的长途运输,箱体结构不松散,不漏茶。4.4.1结构
联体箱身,平底盖。箱内用12根木档(口、底档各4根,直角档4根)支撑,也可用8根木档(口、底档各4根)支撑,木档紧贴箱角,口、底档采用“顺风钉”,直角档与口、底档衔接,箱底、盖的每边用4只搭攀加固,搭攀均勾排列,用搭攀钉钉制。4.4.2内衬或箱内衬
内衬(见4.2.2条);或箱内衬以厚度为0.06~0.08mm的高压聚乙烯塑料袋或厚度为0.03~0.035mm的低压聚乙烯塑料袋。
4.4.3套外包
见4.2.3条。
4.4.4使用方法与捆扎
箱内应装满茶叶,摇实,内衬应封口良好,箱盖封(钉)合牢固,严密。捆扎采用塑料打包带按“十”字型打包。
4.5麻袋
麻袋的技术要求应符合GB731中2号袋的规定。4.5.1结构及袋种Www.bzxZ.net
用一块或二块麻布缝制而成的袋。茶叶包装用袋选用GB731规定的2号袋,4.5.2内衬
袋内衬以厚度为0.03~~0.035mm的低压聚乙烯塑料袋或厚度为0.06~0.08mm的高压聚乙烯塑料袋。
4.5.3捆扎
袋内装茶后摇实,内衬袋袋口扭结或用绳扎紧,麻袋袋口折裹成牛耳状或卷袋口,用麻线往复双道缝合,不少于11针,针脚要实,均勾,不得刺破内衬袋。4.6塑料编织袋
塑料编织袋的技术要求应符合GB8946的规定。4.6.1结构
塑料编织袋的结构和袋型按GB8946的规定执行。4.6.2内衬
见4. 5.2条。
4.6.3捆扎
袋内装茶后摇实,内衬袋袋口扭结或用绳扎紧,塑料编织袋折迭袋口,用麻线往复双道缝合,不少于11针,针脚要实,均勾,不得刺破内衬袋。5包装材料与要求
5.1外包装材料与要求见表2。
瓦楞纸板
胶合板
口、底档
直角档
单瓦楞纸板
双瓦楞纸板
牛皮纸板
塑料编织袋
的制袋材料
粘合剂
包角铁皮
套外包用麻布
5.2钉制材料与要求
厚度为4mm
横断面为:
SB/T 10037--92
质量不低于GB1349或GB738规定的三等胶合板20mmX20mm的方档
横断面为:
30mm×30mm的木档
方斜对开的三角档。
或用横断面为:
20 mm×20 mm 的方档
榜型:A或C
楞型:A/B或C/C
牛皮纸板的定量不低于
200g/m2
经密度:66根/10cm
纬密度:35根/10cm
按GB8946附录A的规
定执行
厚度为0.25~~0.28mm
长度为40mm
宽度为 12 mm
厚度为0.27~0.40mm
宽度为45mm
长度与箱各边长一致
麻布幅面宽度为:1 140 mm
定量为:300 g/mz~~340 g/m2
木档必须干燥、无异味、无虫蛀、结实用于内销茶包装的瓦榜纸板各项技术指标应符合GB6544中一类瓦榜纸板的规定,加工瓦楞纸板用的纸张质量应符合 GB 6544中表 3规定的定量为320 g/m2~360g/m2的--号箱板纸和GB6544中表4规定的定量为180g/m2的瓦楞原纸。用于外销茶包装的瓦楞纸板各项技术指标应符合GB5034的规定,加工瓦楞纸板用的纸张质量应符合GB5034中表2规定的定量为320g/m2~360g/m2的箱板纸和GB5034中表3规定的定量为127 g/m2~~180 g/m2的瓦楞原纸牛皮纸板用定量为200g/m2~~360g/m2,环压强度和耐破度分别在35kg和7kg/cm2以上的牛皮纸多层粘合。牛皮纸板的截穿强度在300kg/cm2以上以苎麻、黄麻为主要原料的机制双经平纹麻布,经向和纬向的断裂强度分别为90kg和110kg应符合GB8946附录A的要求
必须无毒、无异味,对茶叶无污染。选用玉米淀粉粘合剂或具有同等效能的其他粘合剂,不得使用硅酸钠等碱性粘合剂
用马口铁冲制,两端呈半圆型
选用发兰或回火铁皮
用苎麻,黄麻为主要原料的机制麻布。定量为340g/m的麻布,经纬密度分别为:456根/1000mm×1140mm
和365根/1000mmX1140mm
经纬向断裂强度为 40 kg
钉制材料选用元钉及扁丝钉,钉制必须以牢固为原则。5.2.1搭攀箱:460mm×460mm×464mm规格的钉制材料与要求见表3,其他规格可参照表3执行93
用钉名称
穿箱钉
直角档钉
口档钉
底档钉
底、盖钉
收口钉
搭攀钉
SB/T 10037—92
钉长(连背),mm
用钉数量
每棱角2枚
每根8枚
每根4枚
每根4枚
每边4枚
每角1枚
每只2枚
5.2.2包角铁皮箱的钉制材料与要求可参照表3执行。包角铁皮钉选用钉长为25mm的元钉,每边钉距不得超过60mm,钉距必须均勾;也可选用14号~16号的扁丝钉,每边钉距不得超过80mm,钉距必须均勾。
5.2.3瓦楞纸箱的钉制材料与要求按GB6543的规定执行。5.2.4牛皮纸板箱的钉制材料与要求可参照表3执行。5.3内衬材料与要求
内衬材料必须符合食品卫生要求,接触茶叶的内衬纸应符合GB11680的规定。选用干燥、无异味,防潮保质性能好,对茶叶品质无损害作用的材料。常用的内衬材料见表4,也可使用有同等效能的其他内衬材料。
牛皮纸
聚乙烯
塑料薄膜
厚度0. 009~0. 014mm
定量 40 g/m2~~60 g/m2
厚度0.03~0.035mm
或 0. 06~0. 08 mm
5.4捆扎材料与要求见表5。
铁皮打包带
塑料打包带
对内装物的要求
厚薄应均匀
牛皮纸的耐破度分别不低于 0.8 kg/em2~1. 5 kg/cm2,纵向撕裂度分别不低于15g~37g,施胶度分别不低于0. 75 mm~1. 0 mm,水分不得超过 7% ~10%按GB4456的规定执行
宽度13mm;厚度0.25mm
宽度13.5±0.5mm
各项技术指标应符合GB4173的规定打包带外观应色泽均匀,花纹齐整清晰、无明显污染和杂质,不准有开裂、损伤、穿孔等缺陷。打包带的偏斜度应小于30mm/m,断裂拉力应大于130kg,断裂伸长率应小于25%
待包装的红茶、绿茶、花茶必须符合GB9679的要求,茶叶的含水量和质量必须经检验合格、方可进行包装。
7标志
SB/T10037—92
7.1标志必须醒目、清晰、整齐,符合GB191的规定。7.2标志的内容应符合GB6388的规定。外销茶班运输包装的标志内容也可由供需双方商定。8包装件运输
8.1产品可翔火车、轮船、汽车、飞机等交通工具进行运输。8.2装运产品的车箱、船仓、机仓等应保持干燥、清洁、无异味、无污染物。8.3散车运输时,必须用苦布盖好,苦布的搭接处应保证水往两边流,以保证包装件不被雨(雪)漫人。8.4装卸时应轻拿轻放,不得损坏包装件。9包装件贮存
9.1产品应分品种,分批存放于干燥、清洁、通风良好、无异味、无污染的室内仓库中,雄码的下面必须有高度不小于100mm的垫本。
9.2堆码必须整齐、安全、不得倒置。9.3产品人库后,应及时检查包装是否完好以及内装物有无变质等现象。9.4对破损及受潮的包装必须立即更换。9.5严禁将有异气味的物品、污染物品和潮湿物品同库贮存。10包装试验方法
10.1已制成的各种箱应进行规格尺寸及箱板厚度试验。10.2胶合板箱的出厂含水率按G3739中含水率测定方法进行测定。10.3纸箱的出厂含水率按GB462的规定进行测定。10.4空箱承压强度按GB4857.4的规定进行平面压力试验。试样制备时,用金属钉、胶粘带或粘合剂封合,试样数不少于3只。
10.5箱的耐冲击强度试验按GB4857.5的规定进行。跌落高度及顺序按GB4857.5附录A或由供需双方商定。试样数不少于3只。10.6箱的抗转载强度试验按GB4857.8的规定进行。试验强度指标按GB4857.8附录A或供需双方商定。
10.7麻袋、麻布的试验方法按GB733的规定进行。10.8塑料编织袋的试验方法按GB8946中第3章的规定进行。11检验规则
11.1各种包装件生产厂按本标推进行检查并出具合格证。11.2用户应对每批包装件进行质量检查,按随机抽样,每次抽查不少于10只,如发现检测结果与本标准规有一项不符合,则加倍复验,复验仍不合格时,本批产品为不合格品。附加说明:
本标推街中华人民共和国商业部提出并归口。本标准由商业部杭州茶叶加工研究所负责起草。本标准主要起草人管惠贤、吴晓宏、沙海涛。95
小提示:此标准内容仅展示完整标准里的部分截取内容,若需要完整标准请到上方自行免费下载完整标准文档。

标准图片预览:





- 其它标准
- 热门标准
- 商业行业标准(SB)
- SB/T10019-2008 糖果 酥质糖果
- SB/T10022-1992 抛光糖果
- SB/T10022-2008 糖果 奶糖糖果
- SB/T10325-1999 调味品名词术语豆制品
- SB/T10439-2007 酱腌菜
- SB/T10025-1992 菜豆
- SB/T10453-2007 膨化豆制品
- SB/T10369-2005 抽空软包装卤蛋制品
- SB/T10560-2010 中央储备边销茶储存库资质条件
- SB/T10561-2010 散装水泥罐式集装箱
- SB/T10564-2010 果仁馅料
- SB/T10682-2012 肉类蔬菜流通追溯体系信息感知技术要求
- SB/T243-2012 饼干成型机型式与主要参数
- SB/T10337-2012 配制食醋
- SB/T10088-1992 苹果酱
- 行业新闻
请牢记:“bzxz.net”即是“标准下载”四个汉字汉语拼音首字母与国际顶级域名“.net”的组合。 ©2009 标准下载网 www.bzxz.net 本站邮件:bzxznet@163.com
网站备案号:湘ICP备2023016450号-1
网站备案号:湘ICP备2023016450号-1