- 您的位置:
- 标准下载网 >>
- 标准分类 >>
- 商检行业标准(SN) >>
- SN 0531-1996 出口肉品中育畜磷残留量检验方法
标准号:
SN 0531-1996
标准名称:
出口肉品中育畜磷残留量检验方法
标准类别:
商检行业标准(SN)
标准状态:
现行-
发布日期:
1996-04-29 -
实施日期:
1996-10-01 出版语种:
简体中文下载格式:
.rar.pdf下载大小:
65.90 KB
点击下载
标准简介:
标准下载解压密码:www.bzxz.net
本标准规定了出口肉品中育畜磷残留量检验的抽样、制样和气相色谱测定方法。本标准适用于出口牛肉中育畜磷残留量的检验。 SN 0531-1996 出口肉品中育畜磷残留量检验方法 SN0531-1996
部分标准内容:
乐限是根据国
附录,为提示的附录
本标准由中华人民共利
标准起草单位:
标准主要起
2抽样和载
抽样数量
剂和材
正己烷:重灵
23二氯甲烷:重。
总洗膜
助滤剂:硅藻
.10育畜磷标准此内容来自标准下载网
激岛,标,理糖糖,胰色糖、
氮磷检测
微最注射品
8. . 3 高速组织搞碎机
3. 3 4 恒温水浴。
均质器
.旋转蒸发器
志残望是
商品检验局
山东讲出口商品
k为蒸馏留习
的并的的性未和,尿
谱仪测定,
样约22.5mL
高中主于控腺:尿素本质酸表标程性环器标151 8323
仅值素糖,糖用入重基
1进样
温度:2705
检测器温
皮素分裂等理法等种样减及症
用0L洗脱液游洗:换接变器厚下:用压裂发胞液洗脱育雷磷(症批院吨,并浓缩至
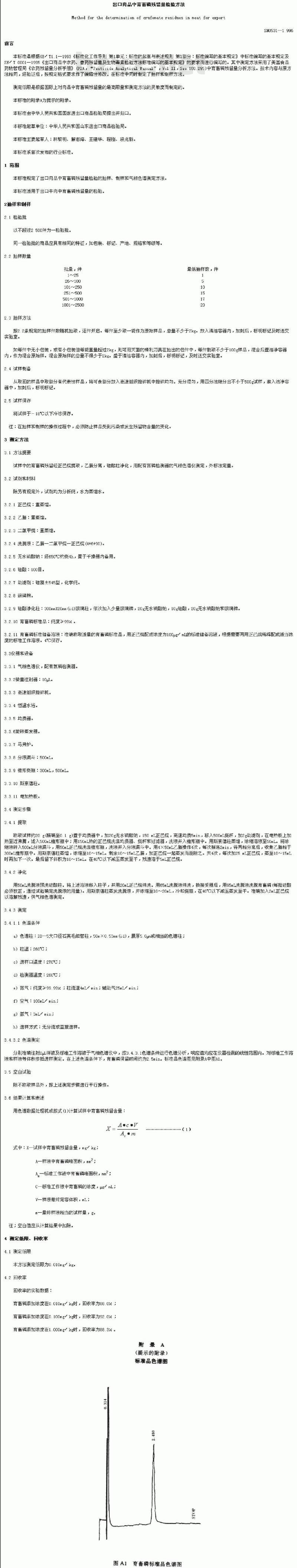
上速色谱务件卡音高磷保留时间约为T标准品色谱图贝附录样液中育畜磷峰面积,
抗进于灶
算结果中托
4 测定低限、回收率
测定低限
方法测定低限
小提示:此标准内容仅展示完整标准里的部分截取内容,若需要完整标准请到上方自行免费下载完整标准文档。
附录,为提示的附录
本标准由中华人民共利
标准起草单位:
标准主要起
2抽样和载
抽样数量
剂和材
正己烷:重灵
23二氯甲烷:重。
总洗膜
助滤剂:硅藻
.10育畜磷标准此内容来自标准下载网
激岛,标,理糖糖,胰色糖、
氮磷检测
微最注射品
8. . 3 高速组织搞碎机
3. 3 4 恒温水浴。
均质器
.旋转蒸发器
志残望是
商品检验局
山东讲出口商品
k为蒸馏留习
的并的的性未和,尿
谱仪测定,
样约22.5mL
高中主于控腺:尿素本质酸表标程性环器标151 8323
仅值素糖,糖用入重基
1进样
温度:2705
检测器温
皮素分裂等理法等种样减及症
用0L洗脱液游洗:换接变器厚下:用压裂发胞液洗脱育雷磷(症批院吨,并浓缩至
上速色谱务件卡音高磷保留时间约为T标准品色谱图贝附录样液中育畜磷峰面积,
抗进于灶
算结果中托
4 测定低限、回收率
测定低限
方法测定低限
小提示:此标准内容仅展示完整标准里的部分截取内容,若需要完整标准请到上方自行免费下载完整标准文档。
标准图片预览:

- 其它标准
- 上一篇: NY/T 215-1992 饲料用胡麻籽粕
- 下一篇: NY/T 216-1992 饲料用亚麻仁饼
- 热门标准
- 商检行业标准(SN)
- SN/T3529-2013 进出口染发剂中2,4-二氨基苯酚、2,3-二氨基苯酚和2,4-二氨基苯甲醚的检测方法
- SN/T3896.6-2017 进出口纺织品纤维定量分析近红外法第6部分:聚酯纤维与羊毛的混合物
- SN/T0735.17-2001 出口芳香油、单离和合成香料樟脑含量的测定(重量法)
- SN/T4304-2015 出口氯化钡中铝、镁、铅、硅的测定电感耦合等离子体原子发射光谱法
- SN/T1763.3-2006 出入境口岸生物毒素检验规程 第3部分:蓖麻毒素
- SN/T0901-2000 进出口网络丝网络度、网络牢度测定方法
- SN/T0773-1999 出口五金交电工具类商品运输包装检验规程
- SN/T3964-2014 番茄严重曲叶病毒检疫鉴定方法
- SN/T3324.7-2014 进出口信息技术设备检验技术要求第7部分:计算机显示器能效
- SN/T4143-2015 出口动物及其制品中玉米赤霉醇残留量检测方法酶联 免疫法
- SN/T1748-2006 进出口食品中寄生虫的检验方法
- SN/T3770-2014 进出口轮胎检验规程
- SN/T5339——2021 进出口纺织品卡拉花醛的测定气相色谱-质谱法
- SN/T0720-1997 出口鞋帽、文体用品类商品运输包装检验规程
- SN/T1649-2005 进出口纺织品安全项目检验规范
- 行业新闻
请牢记:“bzxz.net”即是“标准下载”四个汉字汉语拼音首字母与国际顶级域名“.net”的组合。 ©2025 标准下载网 www.bzxz.net 本站邮件:bzxznet@163.com
网站备案号:湘ICP备2025141790号-2
网站备案号:湘ICP备2025141790号-2