- 您的位置:
- 标准下载网 >>
- 标准分类 >>
- 电子行业标准(SJ) >>
- SJ 20093-1992 CT118型瓷介固定电容器详细规范
标准号:
SJ 20093-1992
标准名称:
CT118型瓷介固定电容器详细规范
标准类别:
电子行业标准(SJ)
标准状态:
现行-
发布日期:
1992-11-19 -
实施日期:
1993-05-01 出版语种:
简体中文下载格式:
.rar.pdf下载大小:
53.71 KB
点击下载
标准简介:
标准下载解压密码:www.bzxz.net
本规范规定了CT118型瓷介一定电容器的结构、尺寸、主要参数和要求。本规范适于作旁路、耦合或对损耗和电容量稳定性要求不高的电路中使用的瓷介电容器。 SJ 20093-1992 CT118型瓷介固定电容器详细规范 SJ20093-1992
部分标准内容:
中华人民共和国电字行业军用标准CT118型
瓷介固定电容器详细规范
Detail sjecifieation
capacitors,rixed,rerainic dielectrle,type CT118
SJ20093--92
本规范所规定的电容器,其全部要求由本规范租总规范GJB13:4作出规定,1范围
生题内容
本规范规定了C1118型瓷介固定电容器的结构、尺寸、主要参数和要求。1. 2适用范围
本规范适于作旁路、合或对损耗和电容量稳定性要求不高的电路中使用的瓷介电容器,2引用文件
GB 2471--81
GB 2691--81
电子设备用电组器的标称阻值系列柑固定电容器的标称电容量系列及其允许偏差
电阻器、电容器标志内容和标志方法2类瓷介固定电容器总规范
GJB 1314—91 2
3.1结构
圆片形,树脂包封,径向引出。
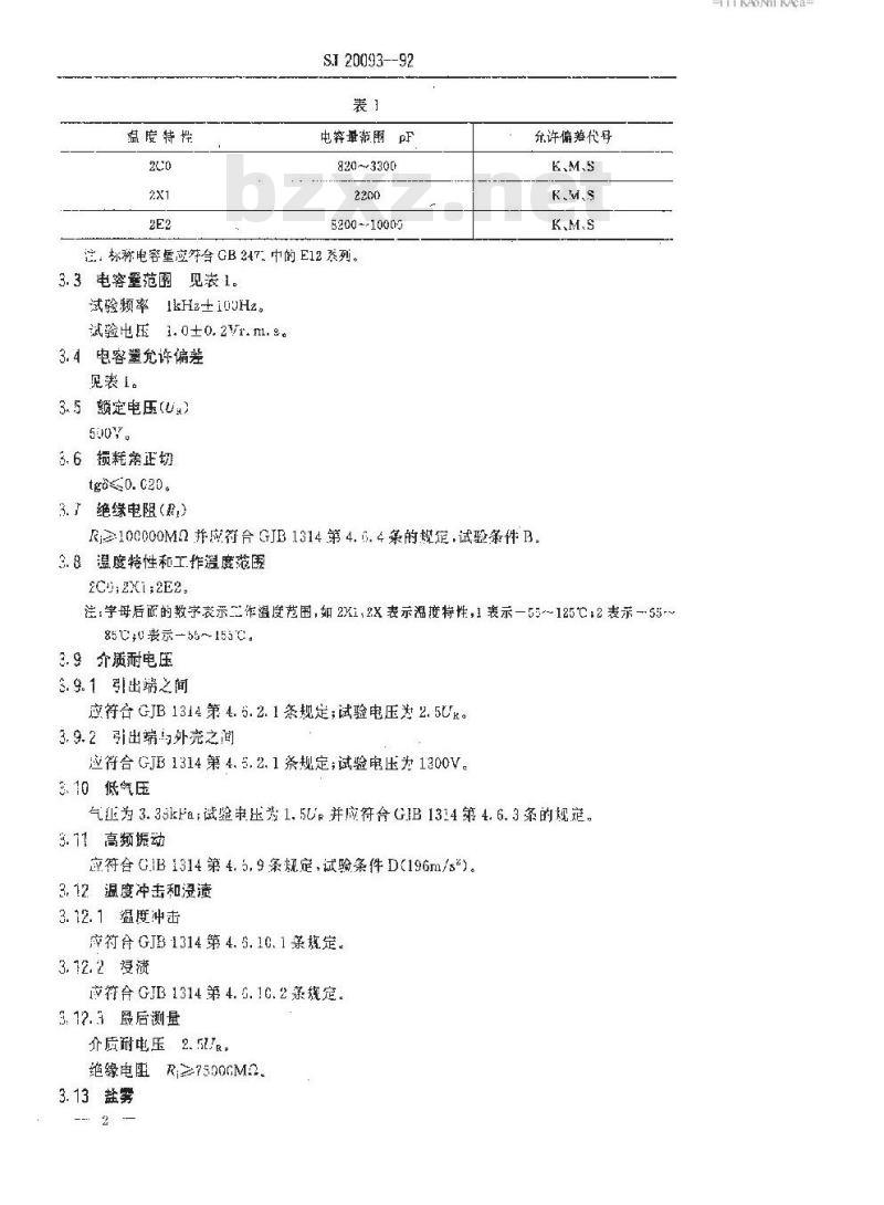
3.?尺寸和主要参数
见下图稻表1。
中国电子工业总公司1992-11-19发布20
1993-05-01婴施
蕴度特性
SI 20093--92
电奔量范围PF
820~3300
8200--10000
注:标称电容量应等台 GB 247中的 E12 系列。3.3电容量范围见装1。
试验频率1kHa±i03Hz。
试验电压1.0±0.2Vr.m.%。
3.4电容望允许偏差
见裘1。
3.5额定电压(U)
3.6损耗角正切
tga≤0.C20.
3.绝缘电阻(距,)
允许偏差代号
K、M、S
R2100000MQ并应符合GJB1314第4.6.4条的规定,试验条件B3. 8温度特性和工作温度范围
2CD;2X1:2E2.
注:学母后距的数字表示二作温度范围,如 2X1,2X 表示温度特性,1 表示一55~125 ℃;2 表示- 55-~85C0表示-55~153℃.
3.9介质耐电压
3.9.1引出端之间
应符台 GJB1314第4.5.2.1条规定;试验电压对2.5Uk。3.9.2引出端与外壳之间
应符合 GJB 1314第 4. 5.2.1条规定;试验电压为 1300V。3.10低气压
气业为3.33kHa:试验率压为1.5Ue并应符合GIB1314第4.6.3条的规定,3.11高频振动
应符合 GIB 1314第 4. 5,9条规定,试验条件 D(196m/s\)。3. 12 温度冲击和浸渍
3. 12. 1温度冲击
成符合 GJE1314第4.5.10.1条规定。3.12.2浸渍
应符合 GJB 1314第4. 6. 10.2条规定。3.12.3最后测量
介质耐电压:2.5。
绝缘电阻R=7500GM2
3.13盐雾
TTKAONKACa-
不适用。
3.14引出端度
SJ 20093—92
摊加25N力并应符合GJR1314第4.6.12象规定。3. 15耐湿
应符合GJB1314第4.6.13条规定及下列要求:介质耐电压2.5U#
绝缘电限R≥75C00MQ,
电容量在规定的允许偏差范围内3.16可焊性
应符合GJB1314第4.6.14条规定;在两个引出端上进行试验。3.17耐焊接热
应符合GJB1314第4.6.15条规定及下列要求:绝统电阻R≥100000M0.
电容量变化20:2X,AC/C≤5%2E:AC/C≤20%。损耗角正切增值Atg3sc.005
3.18温度特性
应符合 GIB 1314第 4. 6. 16 条规定。3.19寿命(在离滘下)
应符合GB1314第4.5.17条规定及下列要求,试验条件
试验电压ZUR:
试验时间对于鉴定检验为 2000h。对于质量一致性捡验为250h。
对于延续试验为 175ch。
bh.要求
介质耐电压2.5U(在25C)。
绝缘电阻R250000M0(在高温和25℃下)。出容望在规定的充许偏差范国内。损耗角正切www.bzxz.net
tgos.0.020.
3.20标志
电容器上标志应按GB2691第3.2条规定并包括下列内容:认证标志;
标辣电容量;
电容允许编差
温度特性和工作温度范围,
额定电压;
生产年月;
生产批号:
商标。
附加说明:
320093-92
本规范由中国电子技术标准化研究所和715厂具同起草。光.张榴。:
本规范主要起人·霍
计划项目代号:B12012
YTKAONTKAca-
小提示:此标准内容仅展示完整标准里的部分截取内容,若需要完整标准请到上方自行免费下载完整标准文档。
瓷介固定电容器详细规范
Detail sjecifieation
capacitors,rixed,rerainic dielectrle,type CT118
SJ20093--92
本规范所规定的电容器,其全部要求由本规范租总规范GJB13:4作出规定,1范围
生题内容
本规范规定了C1118型瓷介固定电容器的结构、尺寸、主要参数和要求。1. 2适用范围
本规范适于作旁路、合或对损耗和电容量稳定性要求不高的电路中使用的瓷介电容器,2引用文件
GB 2471--81
GB 2691--81
电子设备用电组器的标称阻值系列柑固定电容器的标称电容量系列及其允许偏差
电阻器、电容器标志内容和标志方法2类瓷介固定电容器总规范
GJB 1314—91 2
3.1结构
圆片形,树脂包封,径向引出。
3.?尺寸和主要参数
见下图稻表1。
中国电子工业总公司1992-11-19发布20
1993-05-01婴施
蕴度特性
SI 20093--92
电奔量范围PF
820~3300
8200--10000
注:标称电容量应等台 GB 247中的 E12 系列。3.3电容量范围见装1。
试验频率1kHa±i03Hz。
试验电压1.0±0.2Vr.m.%。
3.4电容望允许偏差
见裘1。
3.5额定电压(U)
3.6损耗角正切
tga≤0.C20.
3.绝缘电阻(距,)
允许偏差代号
K、M、S
R2100000MQ并应符合GJB1314第4.6.4条的规定,试验条件B3. 8温度特性和工作温度范围
2CD;2X1:2E2.
注:学母后距的数字表示二作温度范围,如 2X1,2X 表示温度特性,1 表示一55~125 ℃;2 表示- 55-~85C0表示-55~153℃.
3.9介质耐电压
3.9.1引出端之间
应符台 GJB1314第4.5.2.1条规定;试验电压对2.5Uk。3.9.2引出端与外壳之间
应符合 GJB 1314第 4. 5.2.1条规定;试验电压为 1300V。3.10低气压
气业为3.33kHa:试验率压为1.5Ue并应符合GIB1314第4.6.3条的规定,3.11高频振动
应符合 GIB 1314第 4. 5,9条规定,试验条件 D(196m/s\)。3. 12 温度冲击和浸渍
3. 12. 1温度冲击
成符合 GJE1314第4.5.10.1条规定。3.12.2浸渍
应符合 GJB 1314第4. 6. 10.2条规定。3.12.3最后测量
介质耐电压:2.5。
绝缘电阻R=7500GM2
3.13盐雾
TTKAONKACa-
不适用。
3.14引出端度
SJ 20093—92
摊加25N力并应符合GJR1314第4.6.12象规定。3. 15耐湿
应符合GJB1314第4.6.13条规定及下列要求:介质耐电压2.5U#
绝缘电限R≥75C00MQ,
电容量在规定的允许偏差范围内3.16可焊性
应符合GJB1314第4.6.14条规定;在两个引出端上进行试验。3.17耐焊接热
应符合GJB1314第4.6.15条规定及下列要求:绝统电阻R≥100000M0.
电容量变化20:2X,AC/C≤5%2E:AC/C≤20%。损耗角正切增值Atg3sc.005
3.18温度特性
应符合 GIB 1314第 4. 6. 16 条规定。3.19寿命(在离滘下)
应符合GB1314第4.5.17条规定及下列要求,试验条件
试验电压ZUR:
试验时间对于鉴定检验为 2000h。对于质量一致性捡验为250h。
对于延续试验为 175ch。
bh.要求
介质耐电压2.5U(在25C)。
绝缘电阻R250000M0(在高温和25℃下)。出容望在规定的充许偏差范国内。损耗角正切www.bzxz.net
tgos.0.020.
3.20标志
电容器上标志应按GB2691第3.2条规定并包括下列内容:认证标志;
标辣电容量;
电容允许编差
温度特性和工作温度范围,
额定电压;
生产年月;
生产批号:
商标。
附加说明:
320093-92
本规范由中国电子技术标准化研究所和715厂具同起草。光.张榴。:
本规范主要起人·霍
计划项目代号:B12012
YTKAONTKAca-
小提示:此标准内容仅展示完整标准里的部分截取内容,若需要完整标准请到上方自行免费下载完整标准文档。
标准图片预览:




- 其它标准
- 热门标准
- 电子行业标准(SJ)
- SJ/Z9087-1987 信息处理-信息交换用3.81mm宽,以4字符/毫米,63磁通翻转/毫米调相制记录的卡型盒式磁带
- SJ/T11332-2006 数字电视接收设备接口规范 第6部分:RGB模拟基色视频信号接口
- SJ/T10038-1991 电子器件详细规范 半导体集成电路CC4008型CMOS4位二进制超前进位全加器
- SJ/T11010-1996 电子器件详细规范 半导体电视集成电路CD1124ACP伴音中频放大电路
- SJ50681.58-1994 SMA系列(不接电缆)插孔接触件印制电路板用直角2级射频同轴插座连接器详细规范
- SJ50681.18-1994 BNC系列(接电缆)插针接触件直角2级射频同轴插头连接器详细规范
- SJ/T10034-1991 电子器件详细规范 R-250TB型过电压保护气体放电管(可供认证用)
- SJ/T9546-1993 无金属化孔单、双面印制板的质量分等标准
- SJ20205-1992 CDK11型有可靠性指标的固定铝电解电容器详细规范
- SJ2777.2-1987 黑白电视广播接收机检验规则(周期检查)
- SJ/T10253-1991 电子器件详细规范 半导体集成电路CC4046型CMOS数字锁相环详细规范
- SJ/Z9026.5-1987 识别卡-记录技术 第五部分:读-写磁道-3道的定位
- SJ/Z9010.27-1987 电子管电性能的测试 第27部分:发射管中相互调制分量的测试方法
- SJ/T11157-1998 电视广播接收机测量方法 第2部分:伴音通道的电性能测量,一般测量方法和单声道测量方法
- SJ/T10591.1-1994 DH-704型电子玻璃技术数据
- 行业新闻
请牢记:“bzxz.net”即是“标准下载”四个汉字汉语拼音首字母与国际顶级域名“.net”的组合。 ©2025 标准下载网 www.bzxz.net 本站邮件:bzxznet@163.com
网站备案号:湘ICP备2025141790号-2
网站备案号:湘ICP备2025141790号-2