- 您的位置:
- 标准下载网 >>
- 标准分类 >>
- 煤炭行业标准(MT) >>
- MT/T 547-1996 转子式混凝土喷射机
标准号:
MT/T 547-1996
标准名称:
转子式混凝土喷射机
标准类别:
煤炭行业标准(MT)
标准状态:
已作废-
发布日期:
1996-04-18 -
实施日期:
1996-10-01 -
作废日期:
2006-08-01 出版语种:
简体中文下载格式:
.rar.pdf下载大小:
243.06 KB
替代情况:
被MT/T 547-2006代替

部分标准内容:
中华人民共和国煤炭行业标准
转子式混凝土喷射机
1主题内容与适用范围
MT/T 547--1996
本标准规定了转子式混凝土喷射机(以下简称“喷射机”)的产品分类、技术要求、试验方法、检验规则、标志、包装、运输和贮存。本标准适用于转子式混凝土喷射机和转子式混凝土喷射机组。2引用标准
GB191包装储运图示标志
GB/T528硫化橡胶和热塑性橡胶拉伸性能的测定硫化橡胶邵尔A硬度试验方法
GB/T 531
GB 1689硫化橡胶耐磨性能的测定(用阿克隆磨耗机)GB3836.1爆炸性环境用防爆电气设备通用要求GB 3836. 2
爆炸性环境用防爆电气设备隔爆型电气设备“d”GB/T13306标牌
GBI86锚杆喷射混凝土支护技术规范JB1681截止阀参数
JJ16建筑机械涂漆通用技术条件MT 154.1
煤矿机电产品型号的编制导则和管理办法3术语
3.1转子式混凝土喷射机
以绕中心轴旋转的转子和衬板以及结合板等为主要构件,利用压缩空气为动力,实现混凝土输送和喷射的作业机械。
3.2转子式混凝土喷射机组
以转子式混凝土喷射机为主体,同时还具备速凝剂添加,定量配比和搅拌等功能的作业机械。3.3转子
具有若干个特定几何形状的料腔,沿回转轴中心均匀分布的零件。3.4结合板
主要以橡塑材质制成的扇形或圆形的部件。3.5弹性弯头
主要以橡塑材质制成的出料弯头。3.6干式喷射
进入转子料腔的混合料水灰比在0.20以下,输送至喷嘴处加水湿化,进行喷射支护的施工方法。3.7潮式喷射
进入转子料腔的混合料水灰比在0.20~0.35之间,输送至喷嘴处再加少量水湿化,进行喷射支护中华人民共和国煤炭工业部1996-04-18批准1996-10-01实施
的施工方法。
3.8湿式喷射
MT/T 547-1996
进入转子料腔的混合料水灰比在0.35以上,进行喷射支护的施工方法。4产品分类
4.1型式
4.1.1按转子中心线相对行走平面的位置,分为与其垂直的立式喷射机和与其平行的卧式喷射机。4.1.2按上座体的装配方式,分为能绕铰接点翻转的翻转式喷射机,和不能翻转的普通式喷射机。4.1.3按受料斗中心线相对转子中心线的位置,分为重合的一般式喷射机,和不重合的错位式喷射机。4.1.4按料腔纵剖面内轮廓线,分为呈直线状的直通腔式喷射机,和呈“U\字型的U型腔式喷射机。4.1.5按转子料腔适用的混合料水灰比,分为干式喷射机、潮式喷射机和湿式喷射机。4.2基本参数
基本参数应符合表1规定。
适用混合料水灰比
工作压力,MPa
耗气量,m/min
输送距离(水平/高度),m
最大骨料直径,mm
型号编制
120/30
喷射机型号的编制应符合MT154.1的规定。4.3..1型号标记
0.1~0. 4
0.20~0.35
0.1~0.5
4.3.2型号示例
MT/T547—1996
修改序号
【补充特征代号
U:表示立式普通一般式U型腔式(可省略)T:表示立式普通一般式直通腔式F:表示立式翻转一般式U型腔式A:表示立式普通错位式U型腔式B:表示立式普通错位式直通腔式D:表示立式翻转错位式直通腔式N:表示卧式普通般式直通腔式
Z:表示普通式喷射机组
[K:表示水灰比自动控制式机组主参数代号
第二特征代号
G:表示干式喷射(可省略)
C:表示潮式喷射
(S:表示湿式喷射
第一特征代号
(Z:表示转子式(可省略)
『类型代号
(P:表示混凝土喷射机
a.新设计的立式普通一般式U型腔式干式喷射机,生产能力为5m/h;喷射机P5
b.第一次修改的立式普通一般式U型腔式潮式喷射机,生产能力为5m/h,喷射机PC5(A)
第三次修改的立式普通一般式直通腔式潮式喷射机,生产能力为5m/h;c.
喷射机PC5T(C)
d.新设计的立式翻转一般式U型腔式干式喷射机,生产能力为5m/h;喷射机P5F
e.第一次修改的潮式喷射机组,水灰比自动控制,生产能力为6m/h。喷射机PC6K(A)
5技术要求
5.1基本要求
5.1.1喷射机必须按本标准和经规定程序批准的图样及技术文件制造。5.1.2用于有瓦斯和煤尘爆炸危险性场合时,配用的电动机和电器,必须符合GB3836.1和GB3836.2规定,并具有煤矿安全标志和防爆合格证。5.1.3所有零部件必须经制造厂质检部门检验合格后方可使用。5.1.4原材料、标准件、外购件和外协件均应具有合格证或符合相应标准或有关技术文件的规定。317
MT/T 547-—1996
5.1.5焊接件必须焊接牢固,不得有虚焊、裂缝和夹渣等缺陷。5.1.6铸件表面应光滑平整,无砂瘤、缩孔和裂纹等缺陷,并经时效处理。5.1.7衬板和转子的各安装结合面表面:粗糙度R.值不得大于1.6um;
b.平面度不得大于0.1mm。
5.1.8喷射机的截止阀必须按JB1681标准选用,其公称压力不得小于1.6MPa,公称通径为15mm和40mm。
5.1.9设臂油水分离器时,油水分离器必须经耐压试验。在0.8MPa水压下5min内不得有渗漏。5. 1.10
喷射机在下列条件下应能正常作业:a.
三相交流电源电压(V)
660/380;
入口处压缩空气流量(m/min)
入口处压缩空气压力(MPa)
清洁中性水源的压力(MPa)
5.2装配要求
5.2.1装配前各零件必须去除毛刺和清洗干净。5.2.2衬板上平面的跳动不得大于0.30mm。5.2.3整机空运转时间不得少于15min。各运转零部件应运转平稳,不得有卡阻现象和异常响声。各密封面无渗漏。
5.3结合板要求
5.3.1采用整体式结合板时,胶体与底板应粘结牢固,不得有分层和脱胶等缺陷;采用组装式结合板时,底板上与胶板结合面的表面平面度不得大于0.1mm。5.3.2胶体内不得有杂质、分层、气孔、缩孔和裂纹等缺陷。5.4U型料杯和弹性弯头要求
5.4.1在0.4MPa的水压下,变形量应为5~~14mm。5.4.2在0.8MPa的水压下,不得爆裂。5.5防粘料转子要求
防粘料转子在0.6MPa的水压下,3min内料杯不得脱落。5.6性能要求
5.6.1喷射混凝土混合料的生产能力应符合设计要求。5.6.2适用的混合料水灰比和输送距离应符合表1规定。5.6.3工作压力和耗气量应符合表1规定。5.6.4机旁的粉尘浓度应符合表2规定。表2
作业工艺
干式喷射
潮式喷射
湿式喷射
5.6.5整机空运转2h后:
噪声值不得大于85dB(A);
减速器油温温升不得超过20K。
粉尘浓度
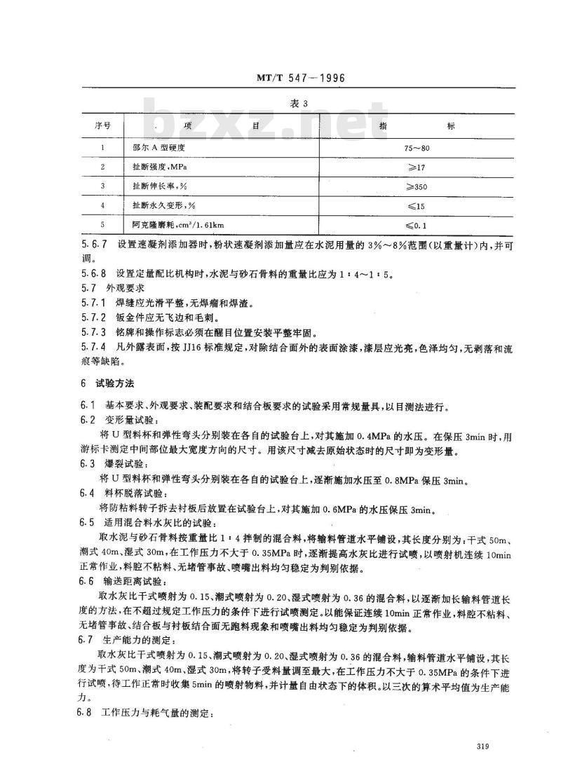
5.6.6结合板、料杯和弹性弯头用橡塑材质的物理性能应符合表3规定。318
邵尔A型硬度
扯断强度,MPa
扯断伸长率,%
扯断永久变形,%
阿克隆磨耗,cm2/1.61km
MT/T547-1996
设置速凝剂添加器时,粉状速凝剂添加量应在水泥用量的3%~8%范围(以重量计)内,并可5.6.8设置定量配比机构时,水泥与砂石骨料的重量比应为1:4~15。5.7外观要求
5.7.1焊缝应光滑平整,无焊瘤和焊渣。5.7.2钣金件应无飞边和毛刺。
5.7.3铭牌和操作标志必须在醒目位置安装平整牢固。5.7.4凡外露表面,按JJ16标准规定,对除结合面外的表面涂漆,漆层应光亮,色泽均匀,无剥落和流痕等缺陷。
6试验方法
6.1基本要求、外观要求、装配要求和结合板要求的试验采用常规量具,以目测法进行。6.2变形量试验:
将U型料杯和弹性弯头分别装在各自的试验台上,对其施加0.4MPa的水压。在保压3min时,用游标卡测定中间部位最大宽度方向的尺寸。用该尺寸减去原始状态时的尺寸即为变形量。6.3爆裂试验:
将U型料杯和弹性弯头分别装在各自的试验台上,逐渐施加水压至0.8MPa保压3min。6.4料杯脱落试验:
将防粘料转子拆去衬板后放置在试验台上,对其施加0.6MPa的水压保压3min。6.5适用混合料水灰比的试验:
取水泥与砂石骨料按重量比1:4拌制的混合料,将输料管道水平铺设,其长度分别为:干式50m、潮式40m、湿式30m,在工作压力不大于0.35MPa时,逐渐提高水灰比进行试喷,以喷射机连续10min正常作业,料腔不粘料、无堵管事故、喷嘴出料均匀稳定为判别依据。6.6输送距离试验:
取水灰比干式喷射为0.15、潮式喷射为0.20、湿式喷射为0.36的混合料,以逐渐加长输料管道长度的方法,在不超过规定工作压力的条件下进行试喷测定。以能保证连续10min正常作业,料腔不粘料、无堵管事故、结合板与衬板结合面无跑料现象和喷嘴出料均匀稳定为判别依据。6.7生产能力的测定:
取水灰比干式喷射为0.15、潮式喷射为0.20、湿式喷射为0.36的混合料,输料管道水平铺设,其长度为干式50m、潮式40m、湿式30m,将转子受料量调至最大,在工作压力不大于0.35MPa的条件下进行试喷,待工作正常时收集5min的喷射物料,并计量自由状态下的体积。以三次的算术平均值为生产能力。
6.8工作压力与耗气量的测定:
MT/T 547—1996
在进行生产能力的测定前,将玻璃转子流量计串联进气路系统的截止阀前。在作业正常时,观察流量计和气路系统截止阀后压力表的显示值。6.9粉尘浓度的测定:
按GBJ86附录五的规定测定。
6.10噪声和温升的测定:
整机在结合板压紧状态下,连续空运转2h后:a.在水平距喷射机1m,离地面高1.5m处的四个方向上,分别用普通声级计测定。以四点的算术平均值为噪声值;
b.停机后用普通温度计插人减速器油液中3min后观察。6.11物理性能的测定:
a.邵尔A型硬度按GB/T531规定的方法测定;b.扯断强度、扯断伸长率和扯断永久变形按GB/T528规定的方法测定;阿克隆磨耗按GB1689规定的方法测定。6.12粉状速凝剂添加量的测定:将粉状速凝剂加入添加器,待开机工作正常时,用容器接取3min内添加器排出的粉状速凝剂称重,以最小和最大排量时,各三次单位时间内的算术平均值为计算依据。6.13机组的配合比的测定:
每次取水泥200kg,含水率小于4%的砂子和含水率小于1%的石子各400kg拌和成的砂石混合料,分别装入各自的料斗。开机至其中有一种物料排完时停机。除去未排完的物料重量,以三次实际排量的算术平均值计算配合比。
7检验规则
7.1产品必须经制造厂检验合格,并出具合格证书后方能出厂。7.2产品的检验分出厂检验和型式检验。检验项目按表4进行。
7.3每台产品必须进行出厂检验。属于抽检的项目其抽检数量为每批总量的10%,但不得少于2台。7.4型式检验:
凡属下列情况之一时,应进行型式检验:新产品定型鉴定或老产品转厂生产的试制正式生产后,如结构、材料和工艺有较大改变,可能影响产品性能时,表4
基本要求
装配要求
结合板要求
变形量
料杯脱落
生产能力
技术要求
试验方法
出厂检验
型式检验
适用水灰比
输送距离
工作压力与耗气量
粉尘浓度
温升和噪声
物理性能
添加量
配合比
外观要求
工业性试验
正常生产每隔三年;
MT/T 547--1996
续表4
技术要求
△表示必检项目
停产两年后恢复生产时;bzxZ.net
出厂检验结果与上次型式检验有较大差异时;国家质量监督机构提出要求时。试验方法
出厂检验
☆表示抽检项目
型式检验
用于型式检验的产品,必须从出厂检验合格的产品中任意抽取。抽检数量为试制时不少于1台,7.4.2
批量生产时不得少于2台。
7.4.3型式检验中发现不合格项目时,应加倍进行复检。若复检仍有一项不合格,则判为不合格。8标志、包装、运输和贮存
8.1标志
产品必须在醒目位置,牢固地设置铭牌和作业指示牌。8. 1.1
铭牌和指示牌的规格应符合GB/T13306的规定。8.1.2
铭牌上至少应包括下列内容:
产品名称及型号:
生产能力;
最大输送距离(水平/高度);
最大骨料直径;
工作压力;
耗气量;
电动机功率与电压等级,
外形尺寸;
重量;
制造厂名和出厂编号;
出厂日期。
8.2包装
MT/T547-1996
8.2.1应用坚固的包装箱包装。并在包装箱内侧衬垫防雨水材料。产品与包装箱必须可靠固定。8.2.2包装箱中应用防潮袋放置下列文件:a.合格证书;
使用说明书;
装箱单。
8.2.3包装箱上的储运图示标志应符合GB191规定。包装箱外壁的文字应清晰整齐,不易模糊。其内容应包括:8.2.4
产品名称型号和数量;
收货单位名称及到站;
包装箱外形尺寸,
净重和毛重;
发货单位名称及发货站。
8.3运输
产品在运输过程中严禁倒置,并不得遭受强烈颠簸、摔撞及雨雪的侵袭。8.4贮存
8.4.1产品应贮存在无腐蚀性物质的库房。8.4.2贮存期超过二年的产品,出厂前应重新逐台进行出厂检验。附加说明:
本标准由煤炭工业部煤矿专用设备标准化技术委员会提出。本标准由煤矿专用设备标准化技术委员会井巷分会归口。本标准由煤炭科学研究总院南京研究所负责起草;煤科总院建井所、江西省煤矿机械厂、江苏武进通用机械厂和无锡电动凿岩机厂等单位参加起草。本标准主要起草人虞家祥、刁节华、刘清平、华国方、惠亚群、阎莫明。本标准委托煤炭科学研究总院南京研究所负责解释。322
小提示:此标准内容仅展示完整标准里的部分截取内容,若需要完整标准请到上方自行免费下载完整标准文档。
转子式混凝土喷射机
1主题内容与适用范围
MT/T 547--1996
本标准规定了转子式混凝土喷射机(以下简称“喷射机”)的产品分类、技术要求、试验方法、检验规则、标志、包装、运输和贮存。本标准适用于转子式混凝土喷射机和转子式混凝土喷射机组。2引用标准
GB191包装储运图示标志
GB/T528硫化橡胶和热塑性橡胶拉伸性能的测定硫化橡胶邵尔A硬度试验方法
GB/T 531
GB 1689硫化橡胶耐磨性能的测定(用阿克隆磨耗机)GB3836.1爆炸性环境用防爆电气设备通用要求GB 3836. 2
爆炸性环境用防爆电气设备隔爆型电气设备“d”GB/T13306标牌
GBI86锚杆喷射混凝土支护技术规范JB1681截止阀参数
JJ16建筑机械涂漆通用技术条件MT 154.1
煤矿机电产品型号的编制导则和管理办法3术语
3.1转子式混凝土喷射机
以绕中心轴旋转的转子和衬板以及结合板等为主要构件,利用压缩空气为动力,实现混凝土输送和喷射的作业机械。
3.2转子式混凝土喷射机组
以转子式混凝土喷射机为主体,同时还具备速凝剂添加,定量配比和搅拌等功能的作业机械。3.3转子
具有若干个特定几何形状的料腔,沿回转轴中心均匀分布的零件。3.4结合板
主要以橡塑材质制成的扇形或圆形的部件。3.5弹性弯头
主要以橡塑材质制成的出料弯头。3.6干式喷射
进入转子料腔的混合料水灰比在0.20以下,输送至喷嘴处加水湿化,进行喷射支护的施工方法。3.7潮式喷射
进入转子料腔的混合料水灰比在0.20~0.35之间,输送至喷嘴处再加少量水湿化,进行喷射支护中华人民共和国煤炭工业部1996-04-18批准1996-10-01实施
的施工方法。
3.8湿式喷射
MT/T 547-1996
进入转子料腔的混合料水灰比在0.35以上,进行喷射支护的施工方法。4产品分类
4.1型式
4.1.1按转子中心线相对行走平面的位置,分为与其垂直的立式喷射机和与其平行的卧式喷射机。4.1.2按上座体的装配方式,分为能绕铰接点翻转的翻转式喷射机,和不能翻转的普通式喷射机。4.1.3按受料斗中心线相对转子中心线的位置,分为重合的一般式喷射机,和不重合的错位式喷射机。4.1.4按料腔纵剖面内轮廓线,分为呈直线状的直通腔式喷射机,和呈“U\字型的U型腔式喷射机。4.1.5按转子料腔适用的混合料水灰比,分为干式喷射机、潮式喷射机和湿式喷射机。4.2基本参数
基本参数应符合表1规定。
适用混合料水灰比
工作压力,MPa
耗气量,m/min
输送距离(水平/高度),m
最大骨料直径,mm
型号编制
120/30
喷射机型号的编制应符合MT154.1的规定。4.3..1型号标记
0.1~0. 4
0.20~0.35
0.1~0.5
4.3.2型号示例
MT/T547—1996
修改序号
【补充特征代号
U:表示立式普通一般式U型腔式(可省略)T:表示立式普通一般式直通腔式F:表示立式翻转一般式U型腔式A:表示立式普通错位式U型腔式B:表示立式普通错位式直通腔式D:表示立式翻转错位式直通腔式N:表示卧式普通般式直通腔式
Z:表示普通式喷射机组
[K:表示水灰比自动控制式机组主参数代号
第二特征代号
G:表示干式喷射(可省略)
C:表示潮式喷射
(S:表示湿式喷射
第一特征代号
(Z:表示转子式(可省略)
『类型代号
(P:表示混凝土喷射机
a.新设计的立式普通一般式U型腔式干式喷射机,生产能力为5m/h;喷射机P5
b.第一次修改的立式普通一般式U型腔式潮式喷射机,生产能力为5m/h,喷射机PC5(A)
第三次修改的立式普通一般式直通腔式潮式喷射机,生产能力为5m/h;c.
喷射机PC5T(C)
d.新设计的立式翻转一般式U型腔式干式喷射机,生产能力为5m/h;喷射机P5F
e.第一次修改的潮式喷射机组,水灰比自动控制,生产能力为6m/h。喷射机PC6K(A)
5技术要求
5.1基本要求
5.1.1喷射机必须按本标准和经规定程序批准的图样及技术文件制造。5.1.2用于有瓦斯和煤尘爆炸危险性场合时,配用的电动机和电器,必须符合GB3836.1和GB3836.2规定,并具有煤矿安全标志和防爆合格证。5.1.3所有零部件必须经制造厂质检部门检验合格后方可使用。5.1.4原材料、标准件、外购件和外协件均应具有合格证或符合相应标准或有关技术文件的规定。317
MT/T 547-—1996
5.1.5焊接件必须焊接牢固,不得有虚焊、裂缝和夹渣等缺陷。5.1.6铸件表面应光滑平整,无砂瘤、缩孔和裂纹等缺陷,并经时效处理。5.1.7衬板和转子的各安装结合面表面:粗糙度R.值不得大于1.6um;
b.平面度不得大于0.1mm。
5.1.8喷射机的截止阀必须按JB1681标准选用,其公称压力不得小于1.6MPa,公称通径为15mm和40mm。
5.1.9设臂油水分离器时,油水分离器必须经耐压试验。在0.8MPa水压下5min内不得有渗漏。5. 1.10
喷射机在下列条件下应能正常作业:a.
三相交流电源电压(V)
660/380;
入口处压缩空气流量(m/min)
入口处压缩空气压力(MPa)
清洁中性水源的压力(MPa)
5.2装配要求
5.2.1装配前各零件必须去除毛刺和清洗干净。5.2.2衬板上平面的跳动不得大于0.30mm。5.2.3整机空运转时间不得少于15min。各运转零部件应运转平稳,不得有卡阻现象和异常响声。各密封面无渗漏。
5.3结合板要求
5.3.1采用整体式结合板时,胶体与底板应粘结牢固,不得有分层和脱胶等缺陷;采用组装式结合板时,底板上与胶板结合面的表面平面度不得大于0.1mm。5.3.2胶体内不得有杂质、分层、气孔、缩孔和裂纹等缺陷。5.4U型料杯和弹性弯头要求
5.4.1在0.4MPa的水压下,变形量应为5~~14mm。5.4.2在0.8MPa的水压下,不得爆裂。5.5防粘料转子要求
防粘料转子在0.6MPa的水压下,3min内料杯不得脱落。5.6性能要求
5.6.1喷射混凝土混合料的生产能力应符合设计要求。5.6.2适用的混合料水灰比和输送距离应符合表1规定。5.6.3工作压力和耗气量应符合表1规定。5.6.4机旁的粉尘浓度应符合表2规定。表2
作业工艺
干式喷射
潮式喷射
湿式喷射
5.6.5整机空运转2h后:
噪声值不得大于85dB(A);
减速器油温温升不得超过20K。
粉尘浓度
5.6.6结合板、料杯和弹性弯头用橡塑材质的物理性能应符合表3规定。318
邵尔A型硬度
扯断强度,MPa
扯断伸长率,%
扯断永久变形,%
阿克隆磨耗,cm2/1.61km
MT/T547-1996
设置速凝剂添加器时,粉状速凝剂添加量应在水泥用量的3%~8%范围(以重量计)内,并可5.6.8设置定量配比机构时,水泥与砂石骨料的重量比应为1:4~15。5.7外观要求
5.7.1焊缝应光滑平整,无焊瘤和焊渣。5.7.2钣金件应无飞边和毛刺。
5.7.3铭牌和操作标志必须在醒目位置安装平整牢固。5.7.4凡外露表面,按JJ16标准规定,对除结合面外的表面涂漆,漆层应光亮,色泽均匀,无剥落和流痕等缺陷。
6试验方法
6.1基本要求、外观要求、装配要求和结合板要求的试验采用常规量具,以目测法进行。6.2变形量试验:
将U型料杯和弹性弯头分别装在各自的试验台上,对其施加0.4MPa的水压。在保压3min时,用游标卡测定中间部位最大宽度方向的尺寸。用该尺寸减去原始状态时的尺寸即为变形量。6.3爆裂试验:
将U型料杯和弹性弯头分别装在各自的试验台上,逐渐施加水压至0.8MPa保压3min。6.4料杯脱落试验:
将防粘料转子拆去衬板后放置在试验台上,对其施加0.6MPa的水压保压3min。6.5适用混合料水灰比的试验:
取水泥与砂石骨料按重量比1:4拌制的混合料,将输料管道水平铺设,其长度分别为:干式50m、潮式40m、湿式30m,在工作压力不大于0.35MPa时,逐渐提高水灰比进行试喷,以喷射机连续10min正常作业,料腔不粘料、无堵管事故、喷嘴出料均匀稳定为判别依据。6.6输送距离试验:
取水灰比干式喷射为0.15、潮式喷射为0.20、湿式喷射为0.36的混合料,以逐渐加长输料管道长度的方法,在不超过规定工作压力的条件下进行试喷测定。以能保证连续10min正常作业,料腔不粘料、无堵管事故、结合板与衬板结合面无跑料现象和喷嘴出料均匀稳定为判别依据。6.7生产能力的测定:
取水灰比干式喷射为0.15、潮式喷射为0.20、湿式喷射为0.36的混合料,输料管道水平铺设,其长度为干式50m、潮式40m、湿式30m,将转子受料量调至最大,在工作压力不大于0.35MPa的条件下进行试喷,待工作正常时收集5min的喷射物料,并计量自由状态下的体积。以三次的算术平均值为生产能力。
6.8工作压力与耗气量的测定:
MT/T 547—1996
在进行生产能力的测定前,将玻璃转子流量计串联进气路系统的截止阀前。在作业正常时,观察流量计和气路系统截止阀后压力表的显示值。6.9粉尘浓度的测定:
按GBJ86附录五的规定测定。
6.10噪声和温升的测定:
整机在结合板压紧状态下,连续空运转2h后:a.在水平距喷射机1m,离地面高1.5m处的四个方向上,分别用普通声级计测定。以四点的算术平均值为噪声值;
b.停机后用普通温度计插人减速器油液中3min后观察。6.11物理性能的测定:
a.邵尔A型硬度按GB/T531规定的方法测定;b.扯断强度、扯断伸长率和扯断永久变形按GB/T528规定的方法测定;阿克隆磨耗按GB1689规定的方法测定。6.12粉状速凝剂添加量的测定:将粉状速凝剂加入添加器,待开机工作正常时,用容器接取3min内添加器排出的粉状速凝剂称重,以最小和最大排量时,各三次单位时间内的算术平均值为计算依据。6.13机组的配合比的测定:
每次取水泥200kg,含水率小于4%的砂子和含水率小于1%的石子各400kg拌和成的砂石混合料,分别装入各自的料斗。开机至其中有一种物料排完时停机。除去未排完的物料重量,以三次实际排量的算术平均值计算配合比。
7检验规则
7.1产品必须经制造厂检验合格,并出具合格证书后方能出厂。7.2产品的检验分出厂检验和型式检验。检验项目按表4进行。
7.3每台产品必须进行出厂检验。属于抽检的项目其抽检数量为每批总量的10%,但不得少于2台。7.4型式检验:
凡属下列情况之一时,应进行型式检验:新产品定型鉴定或老产品转厂生产的试制正式生产后,如结构、材料和工艺有较大改变,可能影响产品性能时,表4
基本要求
装配要求
结合板要求
变形量
料杯脱落
生产能力
技术要求
试验方法
出厂检验
型式检验
适用水灰比
输送距离
工作压力与耗气量
粉尘浓度
温升和噪声
物理性能
添加量
配合比
外观要求
工业性试验
正常生产每隔三年;
MT/T 547--1996
续表4
技术要求
△表示必检项目
停产两年后恢复生产时;bzxZ.net
出厂检验结果与上次型式检验有较大差异时;国家质量监督机构提出要求时。试验方法
出厂检验
☆表示抽检项目
型式检验
用于型式检验的产品,必须从出厂检验合格的产品中任意抽取。抽检数量为试制时不少于1台,7.4.2
批量生产时不得少于2台。
7.4.3型式检验中发现不合格项目时,应加倍进行复检。若复检仍有一项不合格,则判为不合格。8标志、包装、运输和贮存
8.1标志
产品必须在醒目位置,牢固地设置铭牌和作业指示牌。8. 1.1
铭牌和指示牌的规格应符合GB/T13306的规定。8.1.2
铭牌上至少应包括下列内容:
产品名称及型号:
生产能力;
最大输送距离(水平/高度);
最大骨料直径;
工作压力;
耗气量;
电动机功率与电压等级,
外形尺寸;
重量;
制造厂名和出厂编号;
出厂日期。
8.2包装
MT/T547-1996
8.2.1应用坚固的包装箱包装。并在包装箱内侧衬垫防雨水材料。产品与包装箱必须可靠固定。8.2.2包装箱中应用防潮袋放置下列文件:a.合格证书;
使用说明书;
装箱单。
8.2.3包装箱上的储运图示标志应符合GB191规定。包装箱外壁的文字应清晰整齐,不易模糊。其内容应包括:8.2.4
产品名称型号和数量;
收货单位名称及到站;
包装箱外形尺寸,
净重和毛重;
发货单位名称及发货站。
8.3运输
产品在运输过程中严禁倒置,并不得遭受强烈颠簸、摔撞及雨雪的侵袭。8.4贮存
8.4.1产品应贮存在无腐蚀性物质的库房。8.4.2贮存期超过二年的产品,出厂前应重新逐台进行出厂检验。附加说明:
本标准由煤炭工业部煤矿专用设备标准化技术委员会提出。本标准由煤矿专用设备标准化技术委员会井巷分会归口。本标准由煤炭科学研究总院南京研究所负责起草;煤科总院建井所、江西省煤矿机械厂、江苏武进通用机械厂和无锡电动凿岩机厂等单位参加起草。本标准主要起草人虞家祥、刁节华、刘清平、华国方、惠亚群、阎莫明。本标准委托煤炭科学研究总院南京研究所负责解释。322
小提示:此标准内容仅展示完整标准里的部分截取内容,若需要完整标准请到上方自行免费下载完整标准文档。

标准图片预览:





- 其它标准
- 热门标准
- 煤炭行业标准(MT)
- MT/T1112-2011 煤矿图像监视系统通用技术条件
- MT/T1131-2011 矿用以太网
- MT/T1135-2011 矿用碳分子筛制氮装置通用技术条件
- MT187.7-1988 刮板输送机紧固件 半圆头方颈螺栓
- MT542-1996 单体支柱柱鞋
- MT/T188.4-2000 煤矿用乳化液泵站 过滤器技术条件
- MT/T619-1996 煤炭试验室分级和评定
- MT/T408-1995 煤矿用直流稳压电源
- MT/T117-2005 采煤机用电缆夹型式和基本尺寸
- MT/T441-1995 巷道掘进混合式通风技术规范
- MT/T528-1995 滚筒式泥浆固液分离机
- MT10-1975 矿山窄轨牵引网路搭接线夹
- MT299.4-1992 水泥回转窑用鹤岗矿务局煤技术条件
- MT/T1107-2011 煤矿局部通风机自动调速装置
- MT/T588-1996 煤矿用防爆柴油机胶套轮/齿轨卡轨车技术条件
- 行业新闻
请牢记:“bzxz.net”即是“标准下载”四个汉字汉语拼音首字母与国际顶级域名“.net”的组合。 ©2009 标准下载网 www.bzxz.net 本站邮件:bzxznet@163.com
网站备案号:湘ICP备2023016450号-1
网站备案号:湘ICP备2023016450号-1