【机械行业标准(JB)】 电工专用设备 机械加工通用技术条件 电 工专用设备 电工专用设备机械加工通用技术条件
本网站 发布时间:
2024-06-14 04:28:38
- JB/T4328.6-1999
- 现行
- 点击下载此标准
标准号:
JB/T 4328.6-1999
标准名称:
电工专用设备 机械加工通用技术条件 电 工专用设备 电工专用设备机械加工通用技术条件
标准类别:
机械行业标准(JB)
英文名称:
General technical conditions for machining of special-purpose electrical equipment General technical conditions for machining of special-purpose electrical equipment标准状态:
现行-
发布日期:
1999-08-06 -
实施日期:
2000-01-01 出版语种:
简体中文下载格式:
.rar.pdf下载大小:
2.23 MB
替代情况:
代替JB4328.6-86
点击下载
标准简介:
标准下载解压密码:www.bzxz.net
本标准规定了电工专用设备产品零、部件机械加工的要求、检验规则、标志与证明书。本标准适用于电工专用设备产品零件与部件的机械加工。 JB/T 4328.6-1999 电工专用设备 机械加工通用技术条件 电 工专用设备 电工专用设备机械加工通用技术条件 JB/T4328.6-1999
部分标准内容:
JB/T4328.6-1999
本标准是对JB4328.6—86《电工专用设备本标准自实施之日起代替JB4328.6—86。机械加工通用技术条件》的修订。本标准由沈阳电工专用设备研究所提出并归口。本标准由沈阳电工专用设备研究所、沈阳电工机械有限责任公司负责起草。本标准主要起草人:任晓芳。
本标准委托沈阳电工专用设备研究所负责解释。116
中华人民共和国机械行业标准
电工专用设备
机械加工通用技术条件
Machinery working general requirementsforthe electrician special equipmentJB/T.4328.6--1999
代替JB4328.6—86
本标准规定了电工专用设备产品零、部件机械加工的要求、检验规则、标志与证明书。本标准适用于电工专用设备产品零件与部件的机械加工。2引用标准
下列标准所包含的条文,通过在本标准中引用而构成为本标准的条文。在标准出版时,所示版本均为有效。所有标准都会被修订,使用本标准的各方应探讨使用下列标准最新版本的可能性。GB/T31997
GB/T145—1985
GB/T196—1981
GB/T 197--1981bzxz.net
GB/T 1144—1987
GB/T1184—1996
GB/T1414—1978
GB/T1415-1992
GB/T1568--1997
GB/T1804-1992
GB/T4458.4—1984
GB/T 5796.4—1986
GB/T6403.41986
3要求
一般要求
普通螺纹收尾、肩距、退刀槽和倒角(eqvISO3508:1976)中心孔
普通螺纹基本尺寸(直径1~600mm)普通螺纹公差与配合(直径1~355mm)矩形花键尺寸、公差和检验
形状和位置公差未注公差的规定管路旋人端用普通螺纹尺寸系列米制锥螺纹(idtTOCT25229:1982)键技术条件,
一般公差线性尺寸的未注公差
机械制图尺寸注法
梯形螺纹公差(eqvISO2903:1977)零件倒圆与倒角
3.1.1所有经过机械加工的零、部件必须符合产品图样、工艺规程和本标准的要求。3.1.2
零件的加工面不允许有锈蚀和影响性能、寿命和外观质量的磕、碰、划伤等缺陷经机械加工的零部件应清除毛刺。除有特殊要求外,锐边和尖角均按0.5×45°及不大于R0.5倒经过热处理的零件,精加工时不得产生烧伤、龟裂等缺陷。国家机械工业局1999-08-06批准2000-01-01实施
JB/T4328.6--1999
精加工后的配合面、摩擦面和定位面等工作表面不允许在其上打印或做标记。需组合后加工的零件,应有配组标记。经滚压加工的表面;滚压后不得有龟裂或脱皮现象,且滚压次数不得超过三次。零件的中心孔应符合GB/T145规定,当图样未注明其保留与否时,允许保留中心孔。零件周转时应有必要的工位器具,防止变形、损伤及腐蚀。3.1.9
3.2未注公差尺寸的极限偏差
机械加工零件的未注公差尺寸的极限偏差,应符合GB/T1804一1992中的IT14公差等级规定,孔用H14,轴用h14,长度按±号IT14(即JS14或js14),其极限偏差值见表1。表1
基本尺寸
(is14)
基本尺寸
(is14)
>10~18
铸件、锻件及焊接件,
一面为加工面,
>18-30
>50~80
>80~120
一面为非加工面的未注公差尺寸的极限偏差按各自相应的电工专用设备通用技术条件中规定的非加工未注公差尺寸极限偏差的70%取正、负值。3.3
未注公差角度的极限偏差按表2规定。表2
公差等级
(一般级)
(粗糙级)
(最粗糙级)
>10~50
>50~120
>120~400
±10°
± 15°
±20°
注:表中的长度值按短边长度确定。若为圆锥角,锥度为1:3~1:500的圆锥,按圆锥长确定;锥度大于1:3的圆锥,按其索线长度确定。
3.4零件的倒角尺寸与圆角半径应按GB/T6403.4的规定执行。118
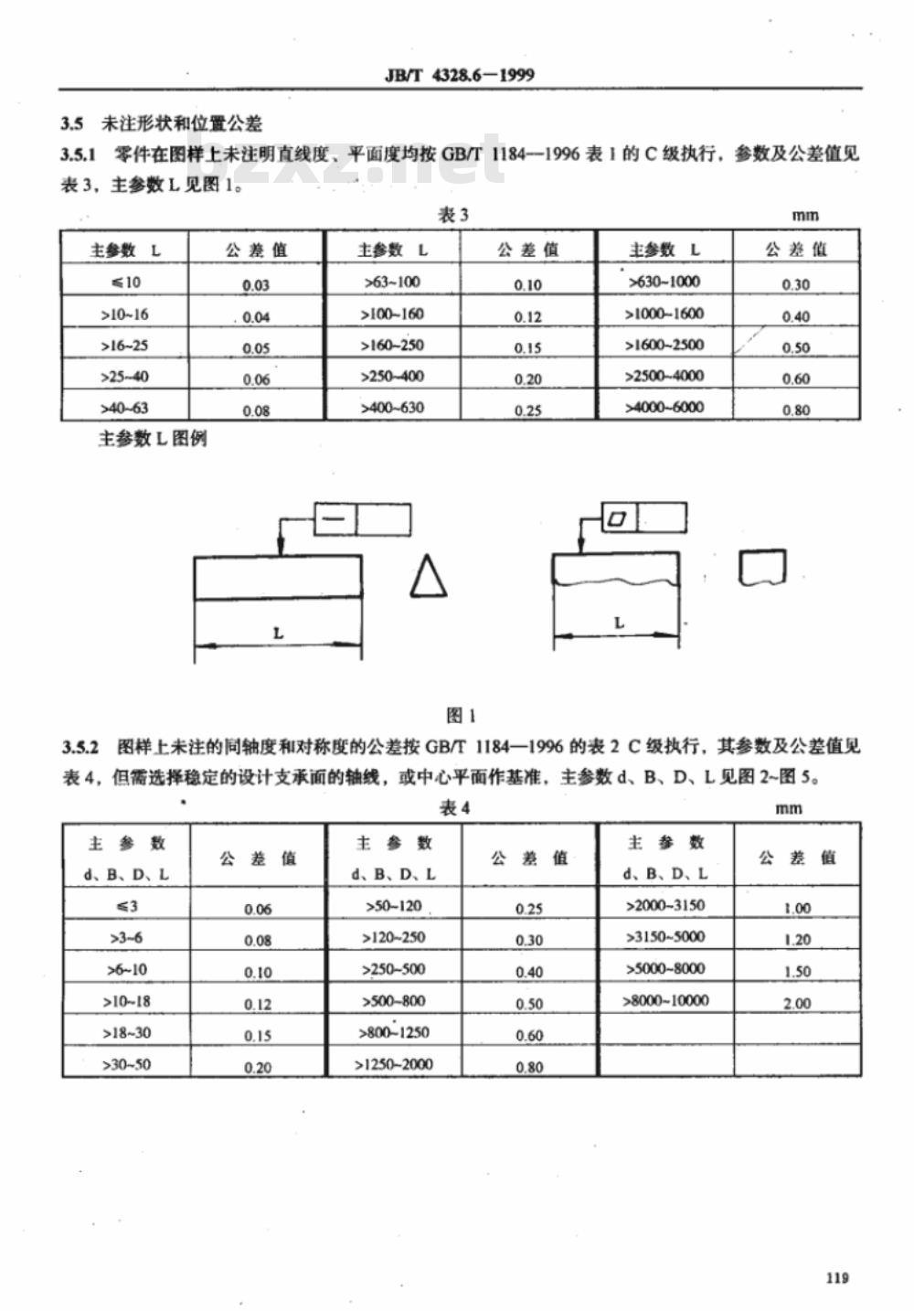
3.5未注形状和位置公差
JB/T4328.6—1999
3.5.1零件在图样上未注明直线度、平面度均按GB/T1184-1996表1的C级执行,参数及公差值见表3,主参数L见图1。
主参数L
>10~16
>25~40
>40~63
主参数L图例
公差值
主参数L
>63~100
>100~160
>160-250
>250-400
>400~630
公差值
主参数L
>630~1000
>1000~1600
>1600~2500
>2500~4000
>4000~6000
公差值
图样上未注的同轴度和对称度的公差按GB/T1184一1996的表2C级执行,其参数及公差值见3.5.2
表4,但需选择稳定的设计支承面的轴线,或中心平面作基准,主参数d、B、D、L见图2~图5。表4
主参数
d、B、D、L
>10~18
>18~30
>30~50
公差值
主参数
d、B、D、L
>50120
>120~250
>250~500
>500~800
>800~1250
>1250-2000
公差值
主参数
d、B、D、L
>2000~3150
>3150~5000
>5000~8000
>8000~10000
公差值
JB/T4328.6-1999
主参数d、B、D、L图例见图2、图3、图4、图5:图2
3.5.3圆度公差应不大于尺寸公差值。图3
3.5.4不标注的圆柱表面由圆度、素线的直线度、未注公差值和要素的尺寸公差分别控制。3.5.5不标注(E)的平行要素,由平面度或直线度的未注公差值和平行要素间的尺寸公差分别控制。3.5.6垂直要素、倾斜要素由角度公差和直线度或平面度未注公差值分别控制。3.5.7圆跳动和全跳动的公差值不应大于该要素的形状和位置的未注公差的综合值。3.5.8需镀(涂)的零件尺寸,图样上未注“镀(涂)前”或“镀(涂)后”者,按GB/T4458.4关于镀涂表面尺寸的有关规定执行。配合尺寸为镀后尺寸,非配合尺寸为镀前尺寸。3.6螺纹加工要求
3.6.1普通螺纹的基本尺寸应符合GB/T196的规定。3.6.2用于管路中附件拧人机体的连接螺纹,其旋人端螺纹的基本尺寸应符合GB/T1414的规定。3.6.3用于气体或液体管路系统,以螺纹密封的连接螺纹(水、煤气管道用螺纹除外)的基本尺寸与公差应符合GB/T1415的规定。
3.6.4当图样未注明螺纹的加工精度和表面粗糙度时,按下列规定执行。3.6.4.1普通螺纹精度应按GB/197—1981表7的6H级,表8的6g级执行。螺纹工作表面粗糙度Ra的最大允许值为6.3μm
3.6.4.2梯形螺纹精度按GB/T5796.41986表4、表5规定的9级精度。表面粗糙度:内螺纹Ra的最大允许值为3.2um,外螺纹Ra的最大允许值为1.6wm。3.6.4.3用于油、气路中,以螺纹密封的米制螺纹表面粗糙度Ra的最大允许值为3.2片m,精度按120
GB/T197-1981规定的4H、5H、4h级。JB/T4328.6-1999
3.6.4.4过渡配合螺纹精度按GB/T197—1981规定的4H、5H、4h级,表面粗糙度:内螺纹Ra的最大允许值为3.2um:外螺纹Ra的大允许值为1.6μm。螺纹收尾、退刀槽及倒角、肩距应符合GB/T3的规定。3.6.5
螺纹的加工表面不允许有黑皮、压扁、乱扣、毛刺等缺陷。3.6.7
外螺纹轴线对杆部轴线及内螺纹轴线对孔部轴线的同轴度,分别不大于外螺纹大径及内螺纹小径的尺寸公差之半。
3.6.8攻制内螺纹丝底孔的轴线对端面的垂直度应符合GB/T1184一1996表B3的规定,其中手攻取12级,机攻取11级。
3.7键和键槽的加工要求
键表面不允许有裂纹、浮锈、氧化皮及影响使用的其它缺陷。3.7.2
键的抗拉强度应不小于0.06MPa。当键长L与键宽b之比大于或等于8时。b面在长度方向的平行度应符合GB/T1184一1996表3.7.3
B3的规定,当b≤6mm按7级:b≥8至36mm按6级:当b≥40mm按5级。3.7.4普通平键的轴槽、轮毅槽宽度的偏差应符合GB/T1095的规定。3.7.5
普通楔键、钩头楔键的轴槽、轮载槽宽度和深度的偏差应符合GB/T1563的规定。3.7.6
矩形花键轴和孔的截面形状及尺寸偏差应符合.GB/T1144的规定。当键长与键宽之比大于或等于8时,平键的直线度及平面度按GB/T1184一1996表B1的9级3.7.7
规定执行。
3.7.8轴槽或轮毂槽中心平面,对轴或轮毅轴线的平行度按GB/T1184--1996表B3的7级规定执行、3.7.9
轴槽或轮毅槽的中心平面对轴或轮毂轴线的对称度按GB/T1184-1996表B4的9级规定执行:4检验规则
凡经机械加工的零件、部件由制造厂质量检验部门按图样、有关技术文件及标准进行检验。其项目如下:
a)外观;
b))儿何形状尺寸:
c)精度与表面粗糙度。
5标志与证明书
经检验合格的机械加工零件、部件应附有制造质量检验部门标志,对无法作出标记的零、部件应附有合格证明书,其中须注明:a)制造广名称或生产批号;
b)零件、部件、名称、图样代号及数量:c)本标准号。
*草庐一苇*提供优质文档,如果你下载的文档有缺页、模糊等现象或者遇到找不到的稀缺文件,请发站内信和我联系!我一定帮你解决!本人有各种国内外标准20余万个,包括全系 列GB国标及国内行业及部门标准,全系列BSIEN
SSPC ANSIIEC
AASHTO
TBRRCC
各国船级
等大量其他国际标准。豆丁下载网址:http://www.docin.com/liuyx866
小提示:此标准内容仅展示完整标准里的部分截取内容,若需要完整标准请到上方自行免费下载完整标准文档。
本标准是对JB4328.6—86《电工专用设备本标准自实施之日起代替JB4328.6—86。机械加工通用技术条件》的修订。本标准由沈阳电工专用设备研究所提出并归口。本标准由沈阳电工专用设备研究所、沈阳电工机械有限责任公司负责起草。本标准主要起草人:任晓芳。
本标准委托沈阳电工专用设备研究所负责解释。116
中华人民共和国机械行业标准
电工专用设备
机械加工通用技术条件
Machinery working general requirementsforthe electrician special equipmentJB/T.4328.6--1999
代替JB4328.6—86
本标准规定了电工专用设备产品零、部件机械加工的要求、检验规则、标志与证明书。本标准适用于电工专用设备产品零件与部件的机械加工。2引用标准
下列标准所包含的条文,通过在本标准中引用而构成为本标准的条文。在标准出版时,所示版本均为有效。所有标准都会被修订,使用本标准的各方应探讨使用下列标准最新版本的可能性。GB/T31997
GB/T145—1985
GB/T196—1981
GB/T 197--1981bzxz.net
GB/T 1144—1987
GB/T1184—1996
GB/T1414—1978
GB/T1415-1992
GB/T1568--1997
GB/T1804-1992
GB/T4458.4—1984
GB/T 5796.4—1986
GB/T6403.41986
3要求
一般要求
普通螺纹收尾、肩距、退刀槽和倒角(eqvISO3508:1976)中心孔
普通螺纹基本尺寸(直径1~600mm)普通螺纹公差与配合(直径1~355mm)矩形花键尺寸、公差和检验
形状和位置公差未注公差的规定管路旋人端用普通螺纹尺寸系列米制锥螺纹(idtTOCT25229:1982)键技术条件,
一般公差线性尺寸的未注公差
机械制图尺寸注法
梯形螺纹公差(eqvISO2903:1977)零件倒圆与倒角
3.1.1所有经过机械加工的零、部件必须符合产品图样、工艺规程和本标准的要求。3.1.2
零件的加工面不允许有锈蚀和影响性能、寿命和外观质量的磕、碰、划伤等缺陷经机械加工的零部件应清除毛刺。除有特殊要求外,锐边和尖角均按0.5×45°及不大于R0.5倒经过热处理的零件,精加工时不得产生烧伤、龟裂等缺陷。国家机械工业局1999-08-06批准2000-01-01实施
JB/T4328.6--1999
精加工后的配合面、摩擦面和定位面等工作表面不允许在其上打印或做标记。需组合后加工的零件,应有配组标记。经滚压加工的表面;滚压后不得有龟裂或脱皮现象,且滚压次数不得超过三次。零件的中心孔应符合GB/T145规定,当图样未注明其保留与否时,允许保留中心孔。零件周转时应有必要的工位器具,防止变形、损伤及腐蚀。3.1.9
3.2未注公差尺寸的极限偏差
机械加工零件的未注公差尺寸的极限偏差,应符合GB/T1804一1992中的IT14公差等级规定,孔用H14,轴用h14,长度按±号IT14(即JS14或js14),其极限偏差值见表1。表1
基本尺寸
(is14)
基本尺寸
(is14)
>10~18
铸件、锻件及焊接件,
一面为加工面,
>18-30
>50~80
>80~120
一面为非加工面的未注公差尺寸的极限偏差按各自相应的电工专用设备通用技术条件中规定的非加工未注公差尺寸极限偏差的70%取正、负值。3.3
未注公差角度的极限偏差按表2规定。表2
公差等级
(一般级)
(粗糙级)
(最粗糙级)
>10~50
>50~120
>120~400
±10°
± 15°
±20°
注:表中的长度值按短边长度确定。若为圆锥角,锥度为1:3~1:500的圆锥,按圆锥长确定;锥度大于1:3的圆锥,按其索线长度确定。
3.4零件的倒角尺寸与圆角半径应按GB/T6403.4的规定执行。118
3.5未注形状和位置公差
JB/T4328.6—1999
3.5.1零件在图样上未注明直线度、平面度均按GB/T1184-1996表1的C级执行,参数及公差值见表3,主参数L见图1。
主参数L
>10~16
>25~40
>40~63
主参数L图例
公差值
主参数L
>63~100
>100~160
>160-250
>250-400
>400~630
公差值
主参数L
>630~1000
>1000~1600
>1600~2500
>2500~4000
>4000~6000
公差值
图样上未注的同轴度和对称度的公差按GB/T1184一1996的表2C级执行,其参数及公差值见3.5.2
表4,但需选择稳定的设计支承面的轴线,或中心平面作基准,主参数d、B、D、L见图2~图5。表4
主参数
d、B、D、L
>10~18
>18~30
>30~50
公差值
主参数
d、B、D、L
>50120
>120~250
>250~500
>500~800
>800~1250
>1250-2000
公差值
主参数
d、B、D、L
>2000~3150
>3150~5000
>5000~8000
>8000~10000
公差值
JB/T4328.6-1999
主参数d、B、D、L图例见图2、图3、图4、图5:图2
3.5.3圆度公差应不大于尺寸公差值。图3
3.5.4不标注的圆柱表面由圆度、素线的直线度、未注公差值和要素的尺寸公差分别控制。3.5.5不标注(E)的平行要素,由平面度或直线度的未注公差值和平行要素间的尺寸公差分别控制。3.5.6垂直要素、倾斜要素由角度公差和直线度或平面度未注公差值分别控制。3.5.7圆跳动和全跳动的公差值不应大于该要素的形状和位置的未注公差的综合值。3.5.8需镀(涂)的零件尺寸,图样上未注“镀(涂)前”或“镀(涂)后”者,按GB/T4458.4关于镀涂表面尺寸的有关规定执行。配合尺寸为镀后尺寸,非配合尺寸为镀前尺寸。3.6螺纹加工要求
3.6.1普通螺纹的基本尺寸应符合GB/T196的规定。3.6.2用于管路中附件拧人机体的连接螺纹,其旋人端螺纹的基本尺寸应符合GB/T1414的规定。3.6.3用于气体或液体管路系统,以螺纹密封的连接螺纹(水、煤气管道用螺纹除外)的基本尺寸与公差应符合GB/T1415的规定。
3.6.4当图样未注明螺纹的加工精度和表面粗糙度时,按下列规定执行。3.6.4.1普通螺纹精度应按GB/197—1981表7的6H级,表8的6g级执行。螺纹工作表面粗糙度Ra的最大允许值为6.3μm
3.6.4.2梯形螺纹精度按GB/T5796.41986表4、表5规定的9级精度。表面粗糙度:内螺纹Ra的最大允许值为3.2um,外螺纹Ra的最大允许值为1.6wm。3.6.4.3用于油、气路中,以螺纹密封的米制螺纹表面粗糙度Ra的最大允许值为3.2片m,精度按120
GB/T197-1981规定的4H、5H、4h级。JB/T4328.6-1999
3.6.4.4过渡配合螺纹精度按GB/T197—1981规定的4H、5H、4h级,表面粗糙度:内螺纹Ra的最大允许值为3.2um:外螺纹Ra的大允许值为1.6μm。螺纹收尾、退刀槽及倒角、肩距应符合GB/T3的规定。3.6.5
螺纹的加工表面不允许有黑皮、压扁、乱扣、毛刺等缺陷。3.6.7
外螺纹轴线对杆部轴线及内螺纹轴线对孔部轴线的同轴度,分别不大于外螺纹大径及内螺纹小径的尺寸公差之半。
3.6.8攻制内螺纹丝底孔的轴线对端面的垂直度应符合GB/T1184一1996表B3的规定,其中手攻取12级,机攻取11级。
3.7键和键槽的加工要求
键表面不允许有裂纹、浮锈、氧化皮及影响使用的其它缺陷。3.7.2
键的抗拉强度应不小于0.06MPa。当键长L与键宽b之比大于或等于8时。b面在长度方向的平行度应符合GB/T1184一1996表3.7.3
B3的规定,当b≤6mm按7级:b≥8至36mm按6级:当b≥40mm按5级。3.7.4普通平键的轴槽、轮毅槽宽度的偏差应符合GB/T1095的规定。3.7.5
普通楔键、钩头楔键的轴槽、轮载槽宽度和深度的偏差应符合GB/T1563的规定。3.7.6
矩形花键轴和孔的截面形状及尺寸偏差应符合.GB/T1144的规定。当键长与键宽之比大于或等于8时,平键的直线度及平面度按GB/T1184一1996表B1的9级3.7.7
规定执行。
3.7.8轴槽或轮毂槽中心平面,对轴或轮毅轴线的平行度按GB/T1184--1996表B3的7级规定执行、3.7.9
轴槽或轮毅槽的中心平面对轴或轮毂轴线的对称度按GB/T1184-1996表B4的9级规定执行:4检验规则
凡经机械加工的零件、部件由制造厂质量检验部门按图样、有关技术文件及标准进行检验。其项目如下:
a)外观;
b))儿何形状尺寸:
c)精度与表面粗糙度。
5标志与证明书
经检验合格的机械加工零件、部件应附有制造质量检验部门标志,对无法作出标记的零、部件应附有合格证明书,其中须注明:a)制造广名称或生产批号;
b)零件、部件、名称、图样代号及数量:c)本标准号。
*草庐一苇*提供优质文档,如果你下载的文档有缺页、模糊等现象或者遇到找不到的稀缺文件,请发站内信和我联系!我一定帮你解决!本人有各种国内外标准20余万个,包括全系 列GB国标及国内行业及部门标准,全系列BSIEN
SSPC ANSIIEC
AASHTO
TBRRCC
各国船级
等大量其他国际标准。豆丁下载网址:http://www.docin.com/liuyx866
小提示:此标准内容仅展示完整标准里的部分截取内容,若需要完整标准请到上方自行免费下载完整标准文档。
标准图片预览:





- 热门标准
- 机械行业标准(JB)
- JB/T7938-1999 液压泵站油箱公称容量系列
- JB/T1625-2002 工业锅炉焊接管孔
- JB/T8009.4-1999 机床夹具零件及部件 弧形压块
- JB/T7936-1999 直廓环面蜗杆减速器
- JB/T7850-1995 手夹快换接头
- JB/T7939-1999 单活塞杆液压缸两腔面积比
- JB/T7941.2-1995 旋入式圆形油杯
- JB/T7925.2-1995 滑动轴承 多层轴承减摩合金硬度检验方法
- JB/T7945-1999 灰铸铁机械性能试验方法
- JB/T6375-1992 气动阀用橡胶密封圈 尺寸系列和公差
- JB/T7966.3-1999 模具铣刀 第 3 部分:莫氏锥柄圆柱形球头立铣刀
- JB/T7946.3-1999 铸造铝合金针孔
- JB/T8010.16-1999 机床夹具零件及部件 双向压板
- JB/T7944-2000 圆柱螺旋弹簧抽样检查
- JB/T7956.2-1999 1:50锥度销子铰刀 第 2 部分:手用长刃铰刀
- 行业新闻
请牢记:“bzxz.net”即是“标准下载”四个汉字汉语拼音首字母与国际顶级域名“.net”的组合。 ©2025 标准下载网 www.bzxz.net 本站邮件:bzxznet@163.com
网站备案号:湘ICP备2025141790号-2
网站备案号:湘ICP备2025141790号-2