- 您的位置:
- 标准下载网 >>
- 标准分类 >>
- 国家标准(GB) >>
- GB 326-1989 石油沥青纸胎油毡、油纸
标准号:
GB 326-1989
标准名称:
石油沥青纸胎油毡、油纸
标准类别:
国家标准(GB)
标准状态:
已作废-
发布日期:
1989-03-03 -
实施日期:
1989-01-02 -
作废日期:
2008-06-01 出版语种:
简体中文下载格式:
.rar.pdf下载大小:
211.02 KB
标准ICS号:
91.100.20中标分类号:
建材>>建材产品>>Q17屋面、铺面防水与防潮材料
点击下载
标准简介:
标准下载解压密码:www.bzxz.net
本标准规定了石油沥青纸胎油毡、油纸的产品分类、技术要求、检验方法、检验规则、包装、标志、保管和运输等。 本标准适用于石油沥青纸胎油毡、油纸。 GB 326-1989 石油沥青纸胎油毡、油纸 GB326-1989
部分标准内容:
中华人民共和国国家标准
石油沥青纸胎油毡、油纸、
Paper base petrolemm asphalt felt asphalt paper1主题内容与适用范围
GB$28-89
代替GB926—73
本标准规定了石油沥青纸胎油毡、油纸的产品分类、技术要求、检验方祛,检验规则、包装、标志、保管和运输等。
本标准适用于石油沥青纸胎油毡。油纸。2引用标准
GB328.1~328.7沥青防水卷材试验方法定义
8.1石油沥青纸胎油毡(以下简称油毡)系采用低软化点石油沥青浸渍原纸,然后用高软化点石油沥青涂盖袖纸两面,再涂或撤隔离材料所制成的一种纸胎防水卷材。.2石油沥膏油纸(简称油纸)系采用低软化点石油沥青漫渍原纸所制成的一种无涂盖层的纸胎防水卷材。
4产品分类
4.1等级
油毡按浸涂材料总量和物理性能分为合格品、一等品、优等品。4.2规格
油毡、油纸幅宽分为915mm和)000mm两种规格。4.9品种
油毡按所用隔离材料分为粉状面油毡和片状面油毡两个品种。4.4标号
石油沥膏油毡分为200号、350号和500号三种标号。4. 4.1
4.4.2石油沥青油纸分为200号、350号两种标号。4.5用途
200号油毡适用于简易防水、临时性建筑防水、建筑防潮及包装等。4.6.23
350号和500号粉面油毡适用于屋面、地下、水利等工程的多层防水,片状面油毡用于单层防水。
油纸适用于建筑防潮和包装,也可用于多层防水层的下层。5技术要求
5.1油毡
6.1.1卷量
每卷油毡的重量应符合表1的规定。国家建筑材料工业局1989-03-31批准1989-12-01实施
重量 不小于
200号
GB326-89
350号
500号
5.1.2 外观
成卷油毡宜卷紧、卷齐,卷筒两端厚度差不得超过5mm,端面里进外出不得翅过10mm。5.1. 2.1
5.1.2.2成卷油毡在环境温度10~45C时,应易于展开,不应有破坏起面长度为10mm以上的粘结和距卷芯1000mm以外长度在10mm以上的裂纹。5.1.2.3纸胎必须浸透,不应有未被浸透的浅色斑点涂盖材料宜均匀密致地涂盖油纸两面,不应有油纸外露和涂袖不均。
5.1.2.4毡面不应有孔洞,(楞)伤,长度20mm以上的疙潜、浆糊状粉浆或水,距卷芯1000mm以外长度100mm以上的折纹,折皱,20mm以内的边缘裂口或长50mm、深20mm以内的缺边不应超过4处。
6.1.2.5每卷油毡中允许有一处接头,其中较短的一段长度不应少于2500mm,接头处应剪切整齐,并加长150mm备作搭接。优等品中有接头的油毡卷数不得超过批量的3%。6.1.3面积
每卷油毡总面积为20+0.3m2。
5.1.4物理性能
各种标号等级的油毡物理性能应符合表2规定。表2
指标名称
单位面积浸涂材料,总应
g/m2不小于
压力不小
保持时间不小于
吸水率 (真空祛)
不大于
200号
350号
500号
指标名称Www.bzxZ.net
耐热度
拉力25±2它时
纵向不小于
5.2油纸
5. 2.1卷重
200号
85 ±2
GB 326—89
续表2
90 ± 2
350号
B5 ± 2
500号
85 ±2
受热2h涂盖限应无滑动和集出性气泡270
18±zr
16± 2 ℃ /14± 2 C
18 ± 2 C
绕20mm阅样成弯板无裂纹
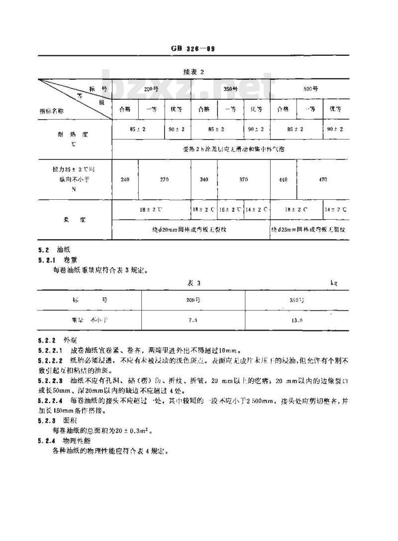
每卷油纸重鼠应符合表3规定。
5.2.2外观
20n号
5.2.2.1成卷油纸宜卷紧、卷齐,两端里进外出不得超过10mm440
1H±2℃
40 + 2
14 = 2
绕Φ25mm圆样或弯板裂纹
350号
5.2.2.2纸胎必须没透,不应有未被没减的浅色斑点。表面应无成片未/卡的漫油,但允许有个别不致引起互相新结的油斑。
5.2.z.3油纸不应有孔润、(榜)伤、折纹、折皱,20mm以上的疙瘩;20mm以内的边缘裂[7或长50mm、深20mm以内的缺边不应超过4处。5.2.2.4每卷油纸的接头不应超过-处,其较短的段不应小于2500mm,接头处应剪切整齐,并加长150mm备作搭接。
5.2.3面积
每卷油纸的总面积为20 ±0.3m2。5. 2.4物理性能
各种油纸的物理性能应符合表4规定。指标名称
不小于
浸渍材料占下原纸重显
吸水率(真空法)
不大于
拉力25±2时纵向不小于
柔度在18 ± 2 ℃时
检验方法
6.1检查方法
按本标准附录A进行。
6.2检验方法
GB 326-88
-200号
350号
围绕=10mm圆棒或弯板无裂纹
油毡、油纸的物理力学性能按GB328.1~328.7进行试验。7检验规则
7.1检验分类
7.1.1出」捡验;包装、标志、重量,面积,毡(纸)面外观和物理性能。7。1.2型式检验:包括出厂检验的全部检验项日。7.2产品检验批
以同一品种,标号,等级的产品每1500卷为一批,不足1500卷者也按批验收。7.3抽样与判定规则
7.3.1卷重
在每批产品中抽取10卷进行检验,全部达到规定时即为卷重合格。若发现有低于规定指标者,应在该批产品再抽10卷复查,全部达到指标时亦为卷重合格。若仍有不合格时,生产单位可以进行整理,剔出不合格品后再取10卷称重,全部达到指标时判该批产品重量合格,若卷重仍有低于规定时,判该批产品重屋不合格。
7.3.2面积和外观
在重量捡验合格后的产品巾,抽取3卷进行检验,全部指标达到要求时即为面积,外观合格。拓其中有一项达不到要求,应在受检验产品中再抽3卷复查,个部达到要求时亦为面积、外观合格。若仍有未达到要求时,应由原生产单位进行开卷整理,剔除不合格品后,判该批产品面积、外观合格。7.3.3 物理性能
7.3.6.1抽样;在重量检查合格的10卷中取重最轻的,外观,面积合格的无接头的一卷作为物理性能试样,茄最轻的一卷不符合抽样条件时,可取次轻的·卷,但要详细记录。7.3.3.2浸涂总量、吸水率、拉力:各项二个试件测定结果的算术平均值达到规定指标时,即判该项合格。
GB 326—89
7.3.$.3耐热度、不透水性:各项三个试件分别达到规定指标时判为该项合格。7.3.3.4柔度:六个试件至少有五个试件达规定指标即判该项合格。7.3.3.5判定:检验结果符合各项物理性能指标时,产品为物理性能合格。若有一项不符合指标要求,应在该批产品中再抽取10卷称重,取重量合格的最轻的两卷,进行单项复验,达到指标要求时,该批产品亦为物理性能合格。若复验仍有一个试样不合格,则该产品物理性能不合格。7.3.4总判定
重量,外观,面积合格,物理性能达到相应等级指标规定时,判该批产品为相应等级产品。7.4仲裁
如供需双方验收发生争议时,由双方共委托有关质量检验与监督部门进行仲裁检验。吸水性件裁试验采用真空吸水法。
7.5 试验费用
用户要求复验时,复验结果不符合标准指标,费用由厂方支付,并负产品质量责任,复验符合标准指标,费用由用广支付。
产品合格证
产品出厂时,生产厂需将该批产品出厂检验结果与合格证提供用户。9包装与标志
8.1卷材应以全柱包装为宜,柱面两端未包装长度总共不应超过100扭m,油纸允许双卷包装。包装上应标明:
8,生产厂名
c.产品名称,标号品种、制造日期和班次d。标准编号,
e质量等级标志!
f。保管与运输注意事项。
9.2质量等级标志:在包装纸上方明显标出。合格品:一条横线上有合格品字样一等品:二条横线中有一等品字样优等品上下二条横线中有优等品字样10保管与运输
10.1不同品种、标号、规格、等级的产品不应混杂。合格品
合格品
三等品
优等品
一等品
优等品
10.2卷材应在规定的温度下(粉状面油毡不高于45℃,片状面油毡不高于50C)立放保管,其高度不超过两层,应避免雨淋日晒、受潮,并要注意通风。10,3由于运输与保管不当,或自生产之日起产品存放超过一年发生质量问题时,生产单位不予处理。
10.4当用轮船或铁路运输时,卷材必须立放,其高度不超过两层,允许在两层上平放一层。短途运输平放不宜高于四层,并均不得倾斜或横压,必要时应加盖苦布。A1 适用范围
GB326—89
附录A
石油沥青纸胎油毡、油纸检查方法(补充件)
本方法适用于杆油彻青纸胎油毡、油纸防水卷材(以下简称卷材)和充许采用本方法的其他防水卷材的检。
A2检查方法
A 2.1包装
包装标志按本标准中包装与标志要求的项门进行检查。A2.2重成
用精度为0.1kg的台秤称鼠每卷油毡(纸)的重昂。A2.3厚度差及里进外出
将受检卷材立放卡面1,捉紧其顶端的卷材层,用最小刻度1mm钢卷尺显其厚度之后,将卷材倒立用同样方法在对称部位量其另-端,两端厚度相减的数值即为卷筒两端厚度差。然后用一把钢板放在卷材的端而上,用另-把最小刻度为1mm的钢板尺垂直伸人卷材端而最叫处,所测得的数值,即为卷材端面里进外出的尺寸。A2.4开卷检代
在10~45(环境温度条件下,将成卷油毡(纸)展开。用最小刻度不大于1mm的钢板尺测量毡.面粘结、裂纹、折纹、折铍、边缘裂口、缺边,观察孔洞、酪伤、水溃或浆糊状粉浆等是否符合毡(纸)面质量要求。
用最小刻度为1mm卷尺或其宽度,用最小刻度不大于5 mm的卷尺量其长度,以长乘宽得每卷卷材的面积,并检其接头情况,如遇接头,缺出两段长度之和减去150mm计算。A2.B度涂情况
在受检防水卷材的仁:一端沿横向幅裁取5mⅡ宽的,条,设其边缘撕开,纸胎内不应有未被这透的浅色斑点。并检查整卷站面涂层有无涂油不均,格露油纸,可用不透水性试验判定。附加说明:
本标准由国建筑防水材料公司苏州研究设计所1。本标雄由建筑防水材料公珂负贡起草。本标准由建筑防水材料公司苏州研究设计所负责解释。本标准主要起草人张树培,薛勤华。
小提示:此标准内容仅展示完整标准里的部分截取内容,若需要完整标准请到上方自行免费下载完整标准文档。
石油沥青纸胎油毡、油纸、
Paper base petrolemm asphalt felt asphalt paper1主题内容与适用范围
GB$28-89
代替GB926—73
本标准规定了石油沥青纸胎油毡、油纸的产品分类、技术要求、检验方祛,检验规则、包装、标志、保管和运输等。
本标准适用于石油沥青纸胎油毡。油纸。2引用标准
GB328.1~328.7沥青防水卷材试验方法定义
8.1石油沥青纸胎油毡(以下简称油毡)系采用低软化点石油沥青浸渍原纸,然后用高软化点石油沥青涂盖袖纸两面,再涂或撤隔离材料所制成的一种纸胎防水卷材。.2石油沥膏油纸(简称油纸)系采用低软化点石油沥青漫渍原纸所制成的一种无涂盖层的纸胎防水卷材。
4产品分类
4.1等级
油毡按浸涂材料总量和物理性能分为合格品、一等品、优等品。4.2规格
油毡、油纸幅宽分为915mm和)000mm两种规格。4.9品种
油毡按所用隔离材料分为粉状面油毡和片状面油毡两个品种。4.4标号
石油沥膏油毡分为200号、350号和500号三种标号。4. 4.1
4.4.2石油沥青油纸分为200号、350号两种标号。4.5用途
200号油毡适用于简易防水、临时性建筑防水、建筑防潮及包装等。4.6.23
350号和500号粉面油毡适用于屋面、地下、水利等工程的多层防水,片状面油毡用于单层防水。
油纸适用于建筑防潮和包装,也可用于多层防水层的下层。5技术要求
5.1油毡
6.1.1卷量
每卷油毡的重量应符合表1的规定。国家建筑材料工业局1989-03-31批准1989-12-01实施
重量 不小于
200号
GB326-89
350号
500号
5.1.2 外观
成卷油毡宜卷紧、卷齐,卷筒两端厚度差不得超过5mm,端面里进外出不得翅过10mm。5.1. 2.1
5.1.2.2成卷油毡在环境温度10~45C时,应易于展开,不应有破坏起面长度为10mm以上的粘结和距卷芯1000mm以外长度在10mm以上的裂纹。5.1.2.3纸胎必须浸透,不应有未被浸透的浅色斑点涂盖材料宜均匀密致地涂盖油纸两面,不应有油纸外露和涂袖不均。
5.1.2.4毡面不应有孔洞,(楞)伤,长度20mm以上的疙潜、浆糊状粉浆或水,距卷芯1000mm以外长度100mm以上的折纹,折皱,20mm以内的边缘裂口或长50mm、深20mm以内的缺边不应超过4处。
6.1.2.5每卷油毡中允许有一处接头,其中较短的一段长度不应少于2500mm,接头处应剪切整齐,并加长150mm备作搭接。优等品中有接头的油毡卷数不得超过批量的3%。6.1.3面积
每卷油毡总面积为20+0.3m2。
5.1.4物理性能
各种标号等级的油毡物理性能应符合表2规定。表2
指标名称
单位面积浸涂材料,总应
g/m2不小于
压力不小
保持时间不小于
吸水率 (真空祛)
不大于
200号
350号
500号
指标名称Www.bzxZ.net
耐热度
拉力25±2它时
纵向不小于
5.2油纸
5. 2.1卷重
200号
85 ±2
GB 326—89
续表2
90 ± 2
350号
B5 ± 2
500号
85 ±2
受热2h涂盖限应无滑动和集出性气泡270
18±zr
16± 2 ℃ /14± 2 C
18 ± 2 C
绕20mm阅样成弯板无裂纹
每卷油纸重鼠应符合表3规定。
5.2.2外观
20n号
5.2.2.1成卷油纸宜卷紧、卷齐,两端里进外出不得超过10mm440
1H±2℃
40 + 2
14 = 2
绕Φ25mm圆样或弯板裂纹
350号
5.2.2.2纸胎必须没透,不应有未被没减的浅色斑点。表面应无成片未/卡的漫油,但允许有个别不致引起互相新结的油斑。
5.2.z.3油纸不应有孔润、(榜)伤、折纹、折皱,20mm以上的疙瘩;20mm以内的边缘裂[7或长50mm、深20mm以内的缺边不应超过4处。5.2.2.4每卷油纸的接头不应超过-处,其较短的段不应小于2500mm,接头处应剪切整齐,并加长150mm备作搭接。
5.2.3面积
每卷油纸的总面积为20 ±0.3m2。5. 2.4物理性能
各种油纸的物理性能应符合表4规定。指标名称
不小于
浸渍材料占下原纸重显
吸水率(真空法)
不大于
拉力25±2时纵向不小于
柔度在18 ± 2 ℃时
检验方法
6.1检查方法
按本标准附录A进行。
6.2检验方法
GB 326-88
-200号
350号
围绕=10mm圆棒或弯板无裂纹
油毡、油纸的物理力学性能按GB328.1~328.7进行试验。7检验规则
7.1检验分类
7.1.1出」捡验;包装、标志、重量,面积,毡(纸)面外观和物理性能。7。1.2型式检验:包括出厂检验的全部检验项日。7.2产品检验批
以同一品种,标号,等级的产品每1500卷为一批,不足1500卷者也按批验收。7.3抽样与判定规则
7.3.1卷重
在每批产品中抽取10卷进行检验,全部达到规定时即为卷重合格。若发现有低于规定指标者,应在该批产品再抽10卷复查,全部达到指标时亦为卷重合格。若仍有不合格时,生产单位可以进行整理,剔出不合格品后再取10卷称重,全部达到指标时判该批产品重量合格,若卷重仍有低于规定时,判该批产品重屋不合格。
7.3.2面积和外观
在重量捡验合格后的产品巾,抽取3卷进行检验,全部指标达到要求时即为面积,外观合格。拓其中有一项达不到要求,应在受检验产品中再抽3卷复查,个部达到要求时亦为面积、外观合格。若仍有未达到要求时,应由原生产单位进行开卷整理,剔除不合格品后,判该批产品面积、外观合格。7.3.3 物理性能
7.3.6.1抽样;在重量检查合格的10卷中取重最轻的,外观,面积合格的无接头的一卷作为物理性能试样,茄最轻的一卷不符合抽样条件时,可取次轻的·卷,但要详细记录。7.3.3.2浸涂总量、吸水率、拉力:各项二个试件测定结果的算术平均值达到规定指标时,即判该项合格。
GB 326—89
7.3.$.3耐热度、不透水性:各项三个试件分别达到规定指标时判为该项合格。7.3.3.4柔度:六个试件至少有五个试件达规定指标即判该项合格。7.3.3.5判定:检验结果符合各项物理性能指标时,产品为物理性能合格。若有一项不符合指标要求,应在该批产品中再抽取10卷称重,取重量合格的最轻的两卷,进行单项复验,达到指标要求时,该批产品亦为物理性能合格。若复验仍有一个试样不合格,则该产品物理性能不合格。7.3.4总判定
重量,外观,面积合格,物理性能达到相应等级指标规定时,判该批产品为相应等级产品。7.4仲裁
如供需双方验收发生争议时,由双方共委托有关质量检验与监督部门进行仲裁检验。吸水性件裁试验采用真空吸水法。
7.5 试验费用
用户要求复验时,复验结果不符合标准指标,费用由厂方支付,并负产品质量责任,复验符合标准指标,费用由用广支付。
产品合格证
产品出厂时,生产厂需将该批产品出厂检验结果与合格证提供用户。9包装与标志
8.1卷材应以全柱包装为宜,柱面两端未包装长度总共不应超过100扭m,油纸允许双卷包装。包装上应标明:
8,生产厂名
c.产品名称,标号品种、制造日期和班次d。标准编号,
e质量等级标志!
f。保管与运输注意事项。
9.2质量等级标志:在包装纸上方明显标出。合格品:一条横线上有合格品字样一等品:二条横线中有一等品字样优等品上下二条横线中有优等品字样10保管与运输
10.1不同品种、标号、规格、等级的产品不应混杂。合格品
合格品
三等品
优等品
一等品
优等品
10.2卷材应在规定的温度下(粉状面油毡不高于45℃,片状面油毡不高于50C)立放保管,其高度不超过两层,应避免雨淋日晒、受潮,并要注意通风。10,3由于运输与保管不当,或自生产之日起产品存放超过一年发生质量问题时,生产单位不予处理。
10.4当用轮船或铁路运输时,卷材必须立放,其高度不超过两层,允许在两层上平放一层。短途运输平放不宜高于四层,并均不得倾斜或横压,必要时应加盖苦布。A1 适用范围
GB326—89
附录A
石油沥青纸胎油毡、油纸检查方法(补充件)
本方法适用于杆油彻青纸胎油毡、油纸防水卷材(以下简称卷材)和充许采用本方法的其他防水卷材的检。
A2检查方法
A 2.1包装
包装标志按本标准中包装与标志要求的项门进行检查。A2.2重成
用精度为0.1kg的台秤称鼠每卷油毡(纸)的重昂。A2.3厚度差及里进外出
将受检卷材立放卡面1,捉紧其顶端的卷材层,用最小刻度1mm钢卷尺显其厚度之后,将卷材倒立用同样方法在对称部位量其另-端,两端厚度相减的数值即为卷筒两端厚度差。然后用一把钢板放在卷材的端而上,用另-把最小刻度为1mm的钢板尺垂直伸人卷材端而最叫处,所测得的数值,即为卷材端面里进外出的尺寸。A2.4开卷检代
在10~45(环境温度条件下,将成卷油毡(纸)展开。用最小刻度不大于1mm的钢板尺测量毡.面粘结、裂纹、折纹、折铍、边缘裂口、缺边,观察孔洞、酪伤、水溃或浆糊状粉浆等是否符合毡(纸)面质量要求。
用最小刻度为1mm卷尺或其宽度,用最小刻度不大于5 mm的卷尺量其长度,以长乘宽得每卷卷材的面积,并检其接头情况,如遇接头,缺出两段长度之和减去150mm计算。A2.B度涂情况
在受检防水卷材的仁:一端沿横向幅裁取5mⅡ宽的,条,设其边缘撕开,纸胎内不应有未被这透的浅色斑点。并检查整卷站面涂层有无涂油不均,格露油纸,可用不透水性试验判定。附加说明:
本标准由国建筑防水材料公司苏州研究设计所1。本标雄由建筑防水材料公珂负贡起草。本标准由建筑防水材料公司苏州研究设计所负责解释。本标准主要起草人张树培,薛勤华。
小提示:此标准内容仅展示完整标准里的部分截取内容,若需要完整标准请到上方自行免费下载完整标准文档。
标准图片预览:





- 其它标准
- 热门标准
- 国家标准(GB)
- GB/T30917—2014 /ISo 29941:2010 天然胶乳橡胶避孕套中可迁移亚硝胺的测定
- GB/T12777-1999 金属波纹管膨胀节通用技术条件
- GB15193.5-2003 骨髓细胞微核试验
- GB/T29633.4-2020 南极地名 第4部分:罗马字母拼写
- GB/T39964-2021 造纸行业能源管理体系实施指南
- GB/T43929-2024 空间用纤维光学器件测试指南
- GB/T43225-2023 空间物体登记要求
- GB15985-1995 丝虫病诊断标准及处理原则
- GB19159-2003 车用液化石油气
- GB/T7407-1997 中国及世界主要海运贸易港口代码
- GB1913.2-1990 漂白浸渍绝缘纸
- GB14287.4-2014 电气火灾监控系统 第4部分:故障电弧探测器
- GB5237.3-2008 铝合金建筑型材 第3部分:电泳涂漆型材
- GB/T9771.6-2020 通信用单模光纤 第6部分:宽波长段 光传输用非零色散单模光纤特性
- GB29140-2024 纯碱单位产品能源消耗限额
- 行业新闻
请牢记:“bzxz.net”即是“标准下载”四个汉字汉语拼音首字母与国际顶级域名“.net”的组合。 ©2025 标准下载网 www.bzxz.net 本站邮件:bzxznet@163.com
网站备案号:湘ICP备2025141790号-2
网站备案号:湘ICP备2025141790号-2