- 您的位置:
- 标准下载网 >>
- 标准分类 >>
- 国家标准(GB) >>
- GB 4053.2-1993 固定式钢斜梯安全技术条件
标准号:
GB 4053.2-1993
标准名称:
固定式钢斜梯安全技术条件
标准类别:
国家标准(GB)
标准状态:
现行-
发布日期:
1993-12-27 -
实施日期:
1994-07-01 出版语种:
简体中文下载格式:
.rar.pdf下载大小:
62.81 KB
标准ICS号:
69.026.23 614.8中标分类号:
医药、卫生、劳动保护>>劳动安全技术>>C73劳动防护用品
点击下载
标准简介:
标准下载解压密码:www.bzxz.net
本标准规定了固定式钢斜梯的设计、制造和安装的主要技术要求。标准适用于工业企业中生产用固定式钢斜梯。本标准不适用于交通及其他移动设备上用的钢斜梯。 GB 4053.2-1993 固定式钢斜梯安全技术条件 GB4053.2-1993
部分标准内容:
中华人民共和国国家标准
固定式钢斜梯安全技术条件bZxz.net
Safety requiremrents for fixed steel obigue ladders主题内容与适角范围
本标准规定了固定式钢斜梯的设计、制造和安装的主要技术要求。本标准适用于工业企业中生产角固定式钢斜梯。本标准不适用于交通及其移动设备上用的钢斜梯。2引用标准
GB4053.3固定式工业防护栏杆安全技术条件GBJ205钢结构工程施工与验收规范3术语
GB4053.2—93
代替GB4053.2--83
3.1固定式钢斜梯:固定在建筑物或设备上,与水平面成30°~75°角的钢梯(见图)。3.2梯梁:斜梯两侧的边梁。
3.3踏板:供上下梯时脚踏的水平构件。3.4踏步高:相邻两踏板间的垂直距离。3.5梯宽:两梯梁内侧的间距。
3.6梯高:梯梁顶端到底部基推面的垂直距离。3.7扶手高:扶手上边缘到踏板前缘的铅垂距离。3.8坡度:斜梯梁与水平面的夹角。国家技术监督局1993-12-27批准8
1994-07-01实施
4技术要求
GB 4053.2--93
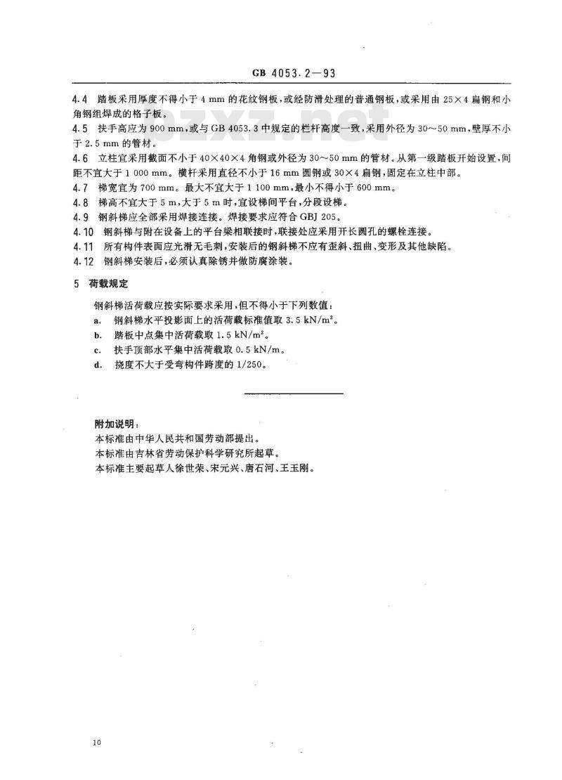
1—踏板;2--梯梁;3扶手,4—立柱;5横杆;H—梯高;Hi一扶手高;R—踏步高-踏步宽,L—梯跨;α一坡度
4.1不同坡度的钢斜梯,其踏步高R、踏步宽的尺寸如表1,其他坡度按直线插入法取值。表1
常用的坡度和高跨比(H:L)如表2。坡度
高跨比
4.3梯梁钢材采用性能不低于Q235-A·F钢材。其截面尺寸应通过计算确定。70°
GB4053.2—93
4.4踏板采用厚度不得小于4mm的花纹钢板,或经防滑处理的普通钢板,或采用由25×4扁钢和小角钢组焊成的格子板。
4.5扶手高应为900mm,或与GB4053.3中规定的栏杆高度一致,采用外径为30~~50mm,壁厚不小于2.5mm的管材。
4.6立柱宜采用截面不小于40×40×4角钢或外径为30~50mm的管材。从第一级踏板开始设置,间距不宜大于1000mm。横杆采用直径不小于16mm圆钢或30×4扁钢,固定在立柱中部。4.7梯宽宜为700mm。最大不宜大于1100mm,最小不得小于600mm。4.8梯高不宜大于5m,大于5m时,宜设梯间平台,分段设梯。4.9钢斜梯应全部采用焊接连接。焊接要求应符合GBJ205。4.10钢斜梯与附在设备上的平台梁相联接时,联接处应采用开长圆孔的螺栓连接。4.11所有构件表面应光滑无毛刺,安装后的钢斜梯不应有歪斜、扭曲、变形及其他缺陷。4.12钢斜梯安装后,必须认真除锈并做防腐涂装。5荷载规定
钢斜梯活荷载应按实际要求采用,但不得小于下列数值:a.
钢斜梯水平投影面上的活荷载标准值取3.5kN/m2。踏板中点集中活荷载取1.5kN/m2。扶手顶部水平集中活荷载取0.5kN/m。挠度不大于受弯构件跨度的1/250。附加说明:
本标准由中华人民共和国劳动部提出。本标准由吉林省劳动保护科学研究所起草。本标准主要起草人徐世荣、宋元兴、唐石河、王玉刚。10
小提示:此标准内容仅展示完整标准里的部分截取内容,若需要完整标准请到上方自行免费下载完整标准文档。
固定式钢斜梯安全技术条件bZxz.net
Safety requiremrents for fixed steel obigue ladders主题内容与适角范围
本标准规定了固定式钢斜梯的设计、制造和安装的主要技术要求。本标准适用于工业企业中生产角固定式钢斜梯。本标准不适用于交通及其移动设备上用的钢斜梯。2引用标准
GB4053.3固定式工业防护栏杆安全技术条件GBJ205钢结构工程施工与验收规范3术语
GB4053.2—93
代替GB4053.2--83
3.1固定式钢斜梯:固定在建筑物或设备上,与水平面成30°~75°角的钢梯(见图)。3.2梯梁:斜梯两侧的边梁。
3.3踏板:供上下梯时脚踏的水平构件。3.4踏步高:相邻两踏板间的垂直距离。3.5梯宽:两梯梁内侧的间距。
3.6梯高:梯梁顶端到底部基推面的垂直距离。3.7扶手高:扶手上边缘到踏板前缘的铅垂距离。3.8坡度:斜梯梁与水平面的夹角。国家技术监督局1993-12-27批准8
1994-07-01实施
4技术要求
GB 4053.2--93
1—踏板;2--梯梁;3扶手,4—立柱;5横杆;H—梯高;Hi一扶手高;R—踏步高-踏步宽,L—梯跨;α一坡度
4.1不同坡度的钢斜梯,其踏步高R、踏步宽的尺寸如表1,其他坡度按直线插入法取值。表1
常用的坡度和高跨比(H:L)如表2。坡度
高跨比
4.3梯梁钢材采用性能不低于Q235-A·F钢材。其截面尺寸应通过计算确定。70°
GB4053.2—93
4.4踏板采用厚度不得小于4mm的花纹钢板,或经防滑处理的普通钢板,或采用由25×4扁钢和小角钢组焊成的格子板。
4.5扶手高应为900mm,或与GB4053.3中规定的栏杆高度一致,采用外径为30~~50mm,壁厚不小于2.5mm的管材。
4.6立柱宜采用截面不小于40×40×4角钢或外径为30~50mm的管材。从第一级踏板开始设置,间距不宜大于1000mm。横杆采用直径不小于16mm圆钢或30×4扁钢,固定在立柱中部。4.7梯宽宜为700mm。最大不宜大于1100mm,最小不得小于600mm。4.8梯高不宜大于5m,大于5m时,宜设梯间平台,分段设梯。4.9钢斜梯应全部采用焊接连接。焊接要求应符合GBJ205。4.10钢斜梯与附在设备上的平台梁相联接时,联接处应采用开长圆孔的螺栓连接。4.11所有构件表面应光滑无毛刺,安装后的钢斜梯不应有歪斜、扭曲、变形及其他缺陷。4.12钢斜梯安装后,必须认真除锈并做防腐涂装。5荷载规定
钢斜梯活荷载应按实际要求采用,但不得小于下列数值:a.
钢斜梯水平投影面上的活荷载标准值取3.5kN/m2。踏板中点集中活荷载取1.5kN/m2。扶手顶部水平集中活荷载取0.5kN/m。挠度不大于受弯构件跨度的1/250。附加说明:
本标准由中华人民共和国劳动部提出。本标准由吉林省劳动保护科学研究所起草。本标准主要起草人徐世荣、宋元兴、唐石河、王玉刚。10
小提示:此标准内容仅展示完整标准里的部分截取内容,若需要完整标准请到上方自行免费下载完整标准文档。
标准图片预览:



- 其它标准
- 热门标准
- 国家标准(GB)
- GB/T30917—2014 /ISo 29941:2010 天然胶乳橡胶避孕套中可迁移亚硝胺的测定
- GB/T12777-1999 金属波纹管膨胀节通用技术条件
- GB15193.5-2003 骨髓细胞微核试验
- GB/T29633.4-2020 南极地名 第4部分:罗马字母拼写
- GB/T39964-2021 造纸行业能源管理体系实施指南
- GB/T43929-2024 空间用纤维光学器件测试指南
- GB/T43225-2023 空间物体登记要求
- GB15985-1995 丝虫病诊断标准及处理原则
- GB19159-2003 车用液化石油气
- GB/T7407-1997 中国及世界主要海运贸易港口代码
- GB1913.2-1990 漂白浸渍绝缘纸
- GB14287.4-2014 电气火灾监控系统 第4部分:故障电弧探测器
- GB5237.3-2008 铝合金建筑型材 第3部分:电泳涂漆型材
- GB/T9771.6-2020 通信用单模光纤 第6部分:宽波长段 光传输用非零色散单模光纤特性
- GB29140-2024 纯碱单位产品能源消耗限额
- 行业新闻
请牢记:“bzxz.net”即是“标准下载”四个汉字汉语拼音首字母与国际顶级域名“.net”的组合。 ©2025 标准下载网 www.bzxz.net 本站邮件:bzxznet@163.com
网站备案号:湘ICP备2025141790号-2
网站备案号:湘ICP备2025141790号-2