- 您的位置:
- 标准下载网 >>
- 标准分类 >>
- 国家标准(GB) >>
- GB 1660-1982 增塑剂运动粘度的测定(品氏法)
标准号:
GB 1660-1982
标准名称:
增塑剂运动粘度的测定(品氏法)
标准类别:
国家标准(GB)
标准状态:
已作废-
发布日期:
1982-12-28 -
实施日期:
1983-10-01 -
作废日期:
2009-02-01 出版语种:
简体中文下载格式:
.rar.pdf下载大小:
100.21 KB
点击下载
标准简介:
标准下载解压密码:www.bzxz.net
本标准适用于运动粘度在1-15000厘拖的液体增塑剂运动粘度的测定。当粘度大于15000厘拖时,应选用直径为5.0毫米或6.0毫米的品氏粘度计测定。 GB 1660-1982 增塑剂运动粘度的测定(品氏法) GB1660-1982
部分标准内容:
中华人民共和国国家标准
增塑剂运动粘度的测定
(品氏法)
Measuring method for kincmatic viscosity of plasticizers(Pinkevitch Method)
UDC 66.063.72
:532.133
GB166082
代替GB1660—79
本标准适用于运动粘度在1~15000厘施的液体增塑剂运动粘度的测定。当粘度大于15000厘池时,应选用直径为5.0毫米或6.0毫米的品氏粘度计测定。在相同温度下,液体的动力粘度与它的密度之比,称运动粘度。1仪器免费标准下载网bzxz
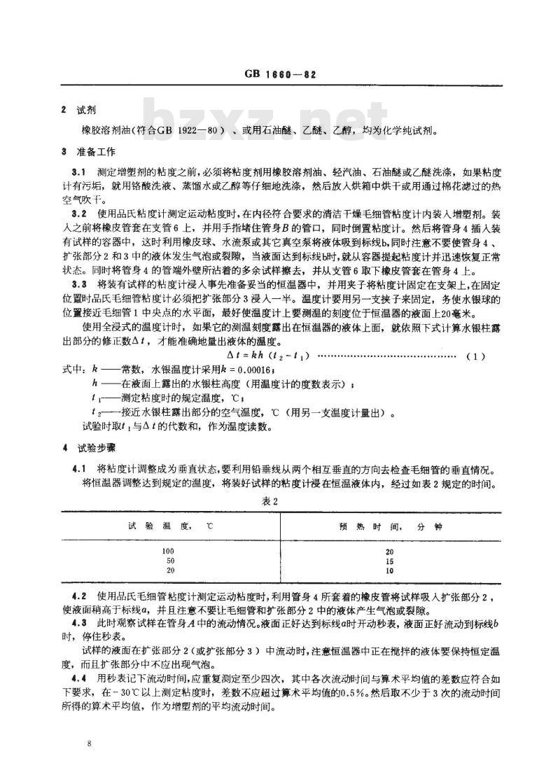
品氏毛细管粘度计一组,每支具有3处扩张部分(见图)。符合GB265一75《石油产品运动1.1
粘度测定法》的规定。各支的毛细管内径分别为0.4、0.6、0.8、1.0、1.2、1.5、2.0、2.5、3.0、3.5、4.0、5.0和6.0毫米,每支粘度计必须有粘度计常数。国家标准局1982-12-28发布
1983-10-01实施
GB1660—82
Φ 14 ±1
中40±2
#18±1
品氏毛细管粘度计
1毛细管,2、3、5—扩张部分,4—管身,6—支管,α、b—标线测定试样的运动粘度时,应根据试验的温度选用适当的粘度计,务使试样的流动时间能在300±180秒范围内,选用内径适当的毛细管粘度计。1.2带有透明壁或装有观察孔的恒温器,高度不小于180毫米,容积不小于2升,并用附设着自动搅拌装置和-一种能够准确地调节温度的电热装置(最好同时采用温度调节器)。缺乏恒温器时,可以使用烧杯,其高度不小于170毫米,容积不小于1升。根据测定的条件,要在恒温器或其它容器中注人如表1列举的一种液体。表1
测定的温度,℃
50~100
注:恒温用的矿物油最好加人抗氧化添加剂防止氧化。传热介质
透明矿物油、丙三醇或25% 硝酸铵水溶液(水溶液的表面要浮着一层透明的矿物油)水
2试剂
GB 1660--82
橡胶溶剂油(符合GB1922一80)、或用石油醚、乙醚、乙醇,均为化学纯试剂。3准备工作
测定增塑剂的粘度之前,必须将粘度剂用橡胶溶剂油、轻汽油、石油醚或乙醚洗涤,如果粘度3.1
计有污垢,就用铬酸洗液、蒸馏水或乙醇等仔细地洗涤,然后放人烘箱中烘干或用通过棉花滤过的热空气吹干。
3.2使用品氏粘度计测定运动粘度时,在内径符合要求的清洁干燥毛细管粘度计内装人增塑剂。装人之前将橡皮管套在支管6上,并用手指堵住管身B的管口,同时倒置粘度计。然后将管身4插入装有试样的容器中,这时利用橡皮球、水流泵或其它真空泵将液体吸到标线b,同时注意不要使管身4、扩张部分2和3中的液体发生气泡或裂隙,当液面达到标线b时,就从容器提起粘度计并迅速恢复正常状态。同时将管身4的管端外壁所沾着的多余试样擦去,并从支管6取下橡皮管套在管身4上。3.3将装有试样的粘度计浸人事先准备妥当的恒温器中,并用夹子将粘度计固定在支架上,在固定位置时品氏毛细管粘度计必须把扩张部分3浸人一半。温度计要用另一支换子来固定,务使水银球的位置接近毛细管1中央点的水平面,最好使温度计上要测温的刻度位于恒温器的液面上20毫米。使用全浸式的温度计时,如果它的测温刻度露出在恒温器的液体上面,就依照下式计算水银柱露出部分的修正数△t,才能准确地量出液体的温度。At=kh (t2-t,)
式中:k一—常数,水银温度计采用=0.00016,h——在液面上露出的水银柱高度(用温度计的度数表示)t——测定粘度时的规定温度,℃,t2—-接近水银柱露出部分的空气温度,℃(用另一支温度计量出)。试验时取t,与△t的代数和,作为温度读数。4试验步骤
(1)
将粘度计调整成为垂直状态,要利用铅垂线从两个相互垂直的方向去检查毛细管的垂直情况。4.15
将恒温器调整达到规定的温度,将装好试样的粘度计浸在恒温液体内,经过如表2规定的时间。表2
试验温度,℃
预热时间,3
4.2使用品氏毛细管粘度计测定运动粘度时,利用管身4所套着的橡皮管将试样吸人扩张部分2,使液面稍高于标线α,并且注意不要让毛细管和扩张部分2中的液体产生气泡或裂隙。4.3此时观察试样在管身A中的流动情况。液面正好达到标线a时开动秒表,液面正好流动到标线b时,停住秒表。
试样的液面在扩张部分2(或扩张部分3)中流动时,注意恒温器中正在搅拌的液体要保持恒定温度,而且扩张部分中不应出现气泡。4.4用秒表记下流动时间,应重复测定至少四次,其中各次流动时间与算术平均值的差数应符合如下要求,在一30℃以上测定粘度时,差数不应超过算术平均值的0.5%。然后取不少于3次的流动时间所得的算术平均值,作为增塑剂的平均流动时间。8
5计算
GB 1660--82
在温度t时试样的运动粘度U(厘池)按下式计算:Ut = ctt
式中:c——粘度计常数,施/秒,一试样的平均流动时间,秒。
6精密度
测定试样的运动粘度时应在每一试验温度进行两次测定,两次测定中,测定结果与算术平均值的差不得超过±1.0厘。以测定结果的平均值作为试样的运动粘度。附加说明:
本标准由中华人民共和国化学工业部提出,由山西省化工研究所归口。本标准由山西化工研究所负责起草。本标准主要起草人张玉兰。
小提示:此标准内容仅展示完整标准里的部分截取内容,若需要完整标准请到上方自行免费下载完整标准文档。
增塑剂运动粘度的测定
(品氏法)
Measuring method for kincmatic viscosity of plasticizers(Pinkevitch Method)
UDC 66.063.72
:532.133
GB166082
代替GB1660—79
本标准适用于运动粘度在1~15000厘施的液体增塑剂运动粘度的测定。当粘度大于15000厘池时,应选用直径为5.0毫米或6.0毫米的品氏粘度计测定。在相同温度下,液体的动力粘度与它的密度之比,称运动粘度。1仪器免费标准下载网bzxz
品氏毛细管粘度计一组,每支具有3处扩张部分(见图)。符合GB265一75《石油产品运动1.1
粘度测定法》的规定。各支的毛细管内径分别为0.4、0.6、0.8、1.0、1.2、1.5、2.0、2.5、3.0、3.5、4.0、5.0和6.0毫米,每支粘度计必须有粘度计常数。国家标准局1982-12-28发布
1983-10-01实施
GB1660—82
Φ 14 ±1
中40±2
#18±1
品氏毛细管粘度计
1毛细管,2、3、5—扩张部分,4—管身,6—支管,α、b—标线测定试样的运动粘度时,应根据试验的温度选用适当的粘度计,务使试样的流动时间能在300±180秒范围内,选用内径适当的毛细管粘度计。1.2带有透明壁或装有观察孔的恒温器,高度不小于180毫米,容积不小于2升,并用附设着自动搅拌装置和-一种能够准确地调节温度的电热装置(最好同时采用温度调节器)。缺乏恒温器时,可以使用烧杯,其高度不小于170毫米,容积不小于1升。根据测定的条件,要在恒温器或其它容器中注人如表1列举的一种液体。表1
测定的温度,℃
50~100
注:恒温用的矿物油最好加人抗氧化添加剂防止氧化。传热介质
透明矿物油、丙三醇或25% 硝酸铵水溶液(水溶液的表面要浮着一层透明的矿物油)水
2试剂
GB 1660--82
橡胶溶剂油(符合GB1922一80)、或用石油醚、乙醚、乙醇,均为化学纯试剂。3准备工作
测定增塑剂的粘度之前,必须将粘度剂用橡胶溶剂油、轻汽油、石油醚或乙醚洗涤,如果粘度3.1
计有污垢,就用铬酸洗液、蒸馏水或乙醇等仔细地洗涤,然后放人烘箱中烘干或用通过棉花滤过的热空气吹干。
3.2使用品氏粘度计测定运动粘度时,在内径符合要求的清洁干燥毛细管粘度计内装人增塑剂。装人之前将橡皮管套在支管6上,并用手指堵住管身B的管口,同时倒置粘度计。然后将管身4插入装有试样的容器中,这时利用橡皮球、水流泵或其它真空泵将液体吸到标线b,同时注意不要使管身4、扩张部分2和3中的液体发生气泡或裂隙,当液面达到标线b时,就从容器提起粘度计并迅速恢复正常状态。同时将管身4的管端外壁所沾着的多余试样擦去,并从支管6取下橡皮管套在管身4上。3.3将装有试样的粘度计浸人事先准备妥当的恒温器中,并用夹子将粘度计固定在支架上,在固定位置时品氏毛细管粘度计必须把扩张部分3浸人一半。温度计要用另一支换子来固定,务使水银球的位置接近毛细管1中央点的水平面,最好使温度计上要测温的刻度位于恒温器的液面上20毫米。使用全浸式的温度计时,如果它的测温刻度露出在恒温器的液体上面,就依照下式计算水银柱露出部分的修正数△t,才能准确地量出液体的温度。At=kh (t2-t,)
式中:k一—常数,水银温度计采用=0.00016,h——在液面上露出的水银柱高度(用温度计的度数表示)t——测定粘度时的规定温度,℃,t2—-接近水银柱露出部分的空气温度,℃(用另一支温度计量出)。试验时取t,与△t的代数和,作为温度读数。4试验步骤
(1)
将粘度计调整成为垂直状态,要利用铅垂线从两个相互垂直的方向去检查毛细管的垂直情况。4.15
将恒温器调整达到规定的温度,将装好试样的粘度计浸在恒温液体内,经过如表2规定的时间。表2
试验温度,℃
预热时间,3
4.2使用品氏毛细管粘度计测定运动粘度时,利用管身4所套着的橡皮管将试样吸人扩张部分2,使液面稍高于标线α,并且注意不要让毛细管和扩张部分2中的液体产生气泡或裂隙。4.3此时观察试样在管身A中的流动情况。液面正好达到标线a时开动秒表,液面正好流动到标线b时,停住秒表。
试样的液面在扩张部分2(或扩张部分3)中流动时,注意恒温器中正在搅拌的液体要保持恒定温度,而且扩张部分中不应出现气泡。4.4用秒表记下流动时间,应重复测定至少四次,其中各次流动时间与算术平均值的差数应符合如下要求,在一30℃以上测定粘度时,差数不应超过算术平均值的0.5%。然后取不少于3次的流动时间所得的算术平均值,作为增塑剂的平均流动时间。8
5计算
GB 1660--82
在温度t时试样的运动粘度U(厘池)按下式计算:Ut = ctt
式中:c——粘度计常数,施/秒,一试样的平均流动时间,秒。
6精密度
测定试样的运动粘度时应在每一试验温度进行两次测定,两次测定中,测定结果与算术平均值的差不得超过±1.0厘。以测定结果的平均值作为试样的运动粘度。附加说明:
本标准由中华人民共和国化学工业部提出,由山西省化工研究所归口。本标准由山西化工研究所负责起草。本标准主要起草人张玉兰。
小提示:此标准内容仅展示完整标准里的部分截取内容,若需要完整标准请到上方自行免费下载完整标准文档。
标准图片预览:




- 其它标准
- 热门标准
- 国家标准(GB)
- GB/T30917—2014 /ISo 29941:2010 天然胶乳橡胶避孕套中可迁移亚硝胺的测定
- GB/T12777-1999 金属波纹管膨胀节通用技术条件
- GB15193.5-2003 骨髓细胞微核试验
- GB/T29633.4-2020 南极地名 第4部分:罗马字母拼写
- GB/T39964-2021 造纸行业能源管理体系实施指南
- GB/T43929-2024 空间用纤维光学器件测试指南
- GB/T42970-2023 半导体集成电路 视频编解码电路测试方法
- GB/T43225-2023 空间物体登记要求
- GB15985-1995 丝虫病诊断标准及处理原则
- GB19159-2003 车用液化石油气
- GB/T7407-1997 中国及世界主要海运贸易港口代码
- GB1913.2-1990 漂白浸渍绝缘纸
- GB14287.4-2014 电气火灾监控系统 第4部分:故障电弧探测器
- GB5237.3-2008 铝合金建筑型材 第3部分:电泳涂漆型材
- GB/T9771.6-2020 通信用单模光纤 第6部分:宽波长段 光传输用非零色散单模光纤特性
- 行业新闻
请牢记:“bzxz.net”即是“标准下载”四个汉字汉语拼音首字母与国际顶级域名“.net”的组合。 ©2025 标准下载网 www.bzxz.net 本站邮件:bzxznet@163.com
网站备案号:湘ICP备2025141790号-2
网站备案号:湘ICP备2025141790号-2