- 您的位置:
- 标准下载网 >>
- 标准分类 >>
- 国家标准(GB) >>
- GB 1661-1982 增塑剂运动粘度的测定(恩氏法)
标准号:
GB 1661-1982
标准名称:
增塑剂运动粘度的测定(恩氏法)
标准类别:
国家标准(GB)
标准状态:
已作废-
发布日期:
1982-12-28 -
实施日期:
1983-10-01 -
作废日期:
2009-02-01 出版语种:
简体中文下载格式:
.rar.pdf下载大小:
137.82 KB
点击下载
标准简介:
标准下载解压密码:www.bzxz.net
本标准适用于运动粘度在10000厘拖以下的液体增塑剂运动粘度的测定。 GB 1661-1982 增塑剂运动粘度的测定(恩氏法) GB1661-1982
部分标准内容:
中华人民共和国国家标准
增塑剂运动粘度的测定
(恩氏法)
Measuring method for kinematic viscosity of plasticizers(Engler Method )
本标准适用于运动粘度在10000厘池以下的液体增塑剂运动粘度的测定。UDC 66.063.72
: 543.06:532
GB 166182
代替GB1661—79
恩氏粘度是试样在某温度,从恩氏粘度计流出200毫升所需的时间与蒸馏水在20℃流出相同体积所需的时间(秒)(即粘度计的水值)之比。仪器
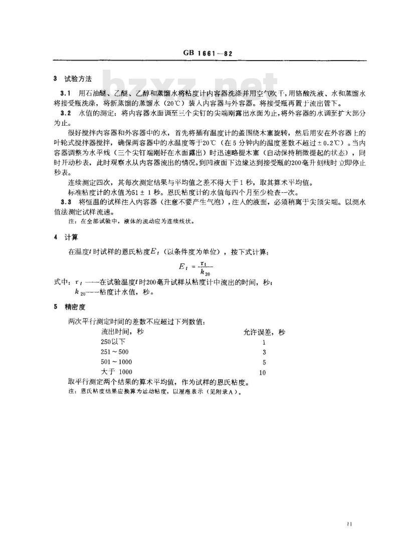
恩氏粘度计(见下图):全套符合GB266一77《石油产品恩氏粘度测定法》。12
恩氏粘度计
1一调整螺钉,
2铁三角架,
3一铂制小管,
4外容器,
5一内容器,
6—插温度计孔,7木塞孔,8黄铜盖,9-搅拌手柄,10—木塞,11—小尖钉;12—流出孔,13—搅拌器;14一黄铜小管,15—接受瓶,20℃时为200毫升恩氏粘度计用的温度计:符合GB514一75《石油产品试验用液体温度计技术条件》。恩氏粘度计用的接受瓶:符合GB266一77。电加热装置。
吸量管:容积5毫升。
秒表:分度为0.2秒,经过校正。2试剂
石油醚、乙醚或乙醇,均为化学纯试剂。国家标准局1982-12-28发布
1983-10-01实施
3试验方法
GB1661-82
3.1用石油醚、乙醚、乙醇和蒸馏水将粘度计内容器洗涤并用空气吹干,用铬酸洗液、水和蒸馏水将接受瓶洗涤,将新蒸馏的蒸馏水(20℃)装人内容器与外容器。将接受瓶再置于流出管下。3.2水值的测定:将内容器水面调至三个尖钉的尖端刚露出水面为止,将外容器的水调至扩大部分为止。
很好搅拌内容器和外容器中的水,首先将插有温度计的盖围绕木塞旋转,然后用安在外容器上的叶轮式搅拌器搅拌,确保两容器中的水温度等于20℃(在5分钟内的温度差数不超过土0.2℃)。当内容器调整为水平线(三个尖钉端刚好在水面露出)时迅速略提木塞(自动保持稍微提起的状态),同时开动秒表,此时观察水从内容器流出的情况,到叫液面下边缘达到接受瓶的200毫升刻线时立即停止秒表。
连续测定四次,其每次测定结果与平均值之差不得大于1秒,取其算术平均值。标准粘度计的水值为51±1秒。恩氏粘度计的水值每四个月至少检查-一次。3.3将恒温的试样注人内容器(注意不要产生气泡),注人的液面,必须稍离于尖顶尖端。以测水值法测定试样流速。
注:在全部试验中,液体的流动应为连续线状。4计算
在温度时试样的恩氏粘度E,(以条件度为单位),按下式计算:E, =ft
式中:,—-在试验温度t时200毫升试样从粘度计中流出的时间,秒;k20-粘度计水值,秒。
5精密度
两次平行测定时间的差数不应超过下列数值:流出时间,秒
250以下
251~500
501~1000
大于1000
允许误差,秒
取平行测定两个结果的算术平均值,作为试样的恩氏粘度。注:恩氏粘度结果应换算为运动粘度,以厘施表示(见附录A)。H
条件度
GB1661-82
附录A
(补充件)
与恩氏粘度(条件度)换算表
运动粘度(厘施)
条件度
条件度
施条件度
条件度
条件度
条件度bzxz.net
条件度
GB 1661—82
条件度
条件度
条件度厘
条件度
条件度
条件度
7正:对十更高的厘施数,需用下式换算:GB1661—82
条件度
E,=0.135vt
U, = 7.41E,
式中:E,———油产品在温度t时的恩氏粘度,条件度:石油产品在温度t时的运动粘度,厘池。附加说明:
条件度
本标准由中华人民共和国化学工业部提出,由山西省化工研究所归口。本标准由山西化工研究所负责起草。本标准主要起草人张玉兰。
条件度
小提示:此标准内容仅展示完整标准里的部分截取内容,若需要完整标准请到上方自行免费下载完整标准文档。
增塑剂运动粘度的测定
(恩氏法)
Measuring method for kinematic viscosity of plasticizers(Engler Method )
本标准适用于运动粘度在10000厘池以下的液体增塑剂运动粘度的测定。UDC 66.063.72
: 543.06:532
GB 166182
代替GB1661—79
恩氏粘度是试样在某温度,从恩氏粘度计流出200毫升所需的时间与蒸馏水在20℃流出相同体积所需的时间(秒)(即粘度计的水值)之比。仪器
恩氏粘度计(见下图):全套符合GB266一77《石油产品恩氏粘度测定法》。12
恩氏粘度计
1一调整螺钉,
2铁三角架,
3一铂制小管,
4外容器,
5一内容器,
6—插温度计孔,7木塞孔,8黄铜盖,9-搅拌手柄,10—木塞,11—小尖钉;12—流出孔,13—搅拌器;14一黄铜小管,15—接受瓶,20℃时为200毫升恩氏粘度计用的温度计:符合GB514一75《石油产品试验用液体温度计技术条件》。恩氏粘度计用的接受瓶:符合GB266一77。电加热装置。
吸量管:容积5毫升。
秒表:分度为0.2秒,经过校正。2试剂
石油醚、乙醚或乙醇,均为化学纯试剂。国家标准局1982-12-28发布
1983-10-01实施
3试验方法
GB1661-82
3.1用石油醚、乙醚、乙醇和蒸馏水将粘度计内容器洗涤并用空气吹干,用铬酸洗液、水和蒸馏水将接受瓶洗涤,将新蒸馏的蒸馏水(20℃)装人内容器与外容器。将接受瓶再置于流出管下。3.2水值的测定:将内容器水面调至三个尖钉的尖端刚露出水面为止,将外容器的水调至扩大部分为止。
很好搅拌内容器和外容器中的水,首先将插有温度计的盖围绕木塞旋转,然后用安在外容器上的叶轮式搅拌器搅拌,确保两容器中的水温度等于20℃(在5分钟内的温度差数不超过土0.2℃)。当内容器调整为水平线(三个尖钉端刚好在水面露出)时迅速略提木塞(自动保持稍微提起的状态),同时开动秒表,此时观察水从内容器流出的情况,到叫液面下边缘达到接受瓶的200毫升刻线时立即停止秒表。
连续测定四次,其每次测定结果与平均值之差不得大于1秒,取其算术平均值。标准粘度计的水值为51±1秒。恩氏粘度计的水值每四个月至少检查-一次。3.3将恒温的试样注人内容器(注意不要产生气泡),注人的液面,必须稍离于尖顶尖端。以测水值法测定试样流速。
注:在全部试验中,液体的流动应为连续线状。4计算
在温度时试样的恩氏粘度E,(以条件度为单位),按下式计算:E, =ft
式中:,—-在试验温度t时200毫升试样从粘度计中流出的时间,秒;k20-粘度计水值,秒。
5精密度
两次平行测定时间的差数不应超过下列数值:流出时间,秒
250以下
251~500
501~1000
大于1000
允许误差,秒
取平行测定两个结果的算术平均值,作为试样的恩氏粘度。注:恩氏粘度结果应换算为运动粘度,以厘施表示(见附录A)。H
条件度
GB1661-82
附录A
(补充件)
与恩氏粘度(条件度)换算表
运动粘度(厘施)
条件度
条件度
施条件度
条件度
条件度
条件度bzxz.net
条件度
GB 1661—82
条件度
条件度
条件度厘
条件度
条件度
条件度
7正:对十更高的厘施数,需用下式换算:GB1661—82
条件度
E,=0.135vt
U, = 7.41E,
式中:E,———油产品在温度t时的恩氏粘度,条件度:石油产品在温度t时的运动粘度,厘池。附加说明:
条件度
本标准由中华人民共和国化学工业部提出,由山西省化工研究所归口。本标准由山西化工研究所负责起草。本标准主要起草人张玉兰。
条件度
小提示:此标准内容仅展示完整标准里的部分截取内容,若需要完整标准请到上方自行免费下载完整标准文档。
标准图片预览:





- 其它标准
- 热门标准
- 国家标准(GB)
- GB/T30917—2014 /ISo 29941:2010 天然胶乳橡胶避孕套中可迁移亚硝胺的测定
- GB/T12777-1999 金属波纹管膨胀节通用技术条件
- GB15193.5-2003 骨髓细胞微核试验
- GB/T29633.4-2020 南极地名 第4部分:罗马字母拼写
- GB/T39964-2021 造纸行业能源管理体系实施指南
- GB/T43929-2024 空间用纤维光学器件测试指南
- GB/T43225-2023 空间物体登记要求
- GB15985-1995 丝虫病诊断标准及处理原则
- GB19159-2003 车用液化石油气
- GB/T7407-1997 中国及世界主要海运贸易港口代码
- GB1913.2-1990 漂白浸渍绝缘纸
- GB14287.4-2014 电气火灾监控系统 第4部分:故障电弧探测器
- GB5237.3-2008 铝合金建筑型材 第3部分:电泳涂漆型材
- GB/T9771.6-2020 通信用单模光纤 第6部分:宽波长段 光传输用非零色散单模光纤特性
- GB29140-2024 纯碱单位产品能源消耗限额
- 行业新闻
请牢记:“bzxz.net”即是“标准下载”四个汉字汉语拼音首字母与国际顶级域名“.net”的组合。 ©2025 标准下载网 www.bzxz.net 本站邮件:bzxznet@163.com
网站备案号:湘ICP备2025141790号-2
网站备案号:湘ICP备2025141790号-2