- 您的位置:
- 标准下载网 >>
- 标准分类 >>
- 国家标准(GB) >>
- GB/T 509-1988 发动机燃料实际胶质测定法
标准号:
GB/T 509-1988
标准名称:
发动机燃料实际胶质测定法
标准类别:
国家标准(GB)
标准状态:
现行-
发布日期:
1988-09-05 -
实施日期:
1989-06-01 出版语种:
简体中文下载格式:
.rar.pdf下载大小:
122.17 KB
替代情况:
GB 509-1977采标情况:
≈ГОСТ 1567-65
点击下载
标准简介:
标准下载解压密码:www.bzxz.net
本标准规定了在试验条件下,测定燃料蒸发时形成胶质的方法。本标准适用于汽油、煤油和柴油。 GB/T 509-1988 发动机燃料实际胶质测定法 GB/T509-1988
部分标准内容:
中华人民共和国国家标准
发动机燃料实际胶质测定法
Engine fuels-Determination of existent gum主题内容与适用范围
本标准规定了在试验条件下,测定燃料蒸发时形成胶质的方法。本标准适用于汽油、煤油和柴油。引用标准
GB/T514石油产品试验用液体温度计技术条件3方法概要bzxZ.net
UDC 665.52
/.54.001.4
GB/T 509
代替 GB 509—77
将25mL试样在规定的仪器、温度和空气流的条件下蒸发,再把所得残渣称重,并以100mL试样中所含实际胶质毫克数(mg/100mL)表示。4 仪器与材料
4.1仪器
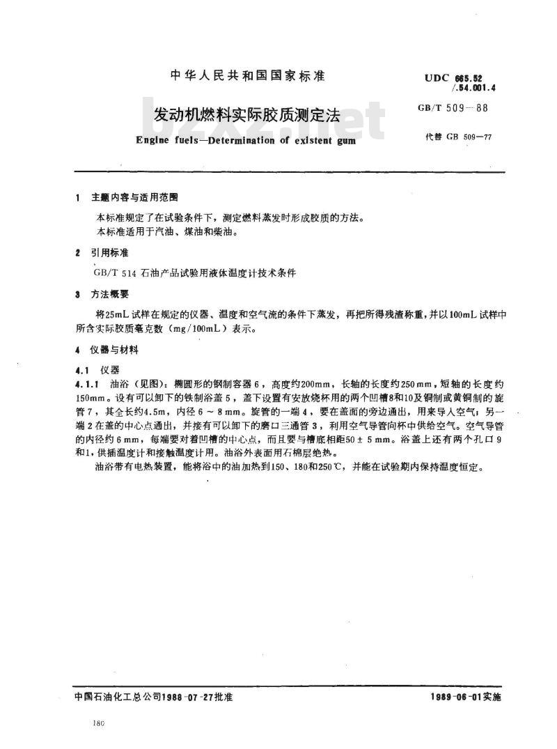
4.1.1油浴(见图):椭圆形的钢制容器6,高度约200mm,长轴的长度约250mm,短轴的长度约150mm。设有可以卸下的铁制浴盖5,盖下设置有安放烧杯用的两个凹槽8和10及铜制或黄铜制的旋管7,其全长约4.5m,内径6~8mm。旋管的一端4,要在盖面的旁边通出,用来导人空气,另端2在盖的中心点通出,并接有可以卸下的磨口三通管3,利用空气导管向杯中供给空气。空气导管的内径约6mm,每端要对着凹槽的中心点,而且要与槽底相距50±5mm。浴盖上还有两个孔口9和1,供插温度计和接触温度计用。油浴外表面用石棉层绝热。油浴带有电热装置,能将浴中的油加热到150、180和250℃,并能在试验期内保持温度恒定。中国石油化工总公司1988-07-27批准180
1989-06-01实施
GB/T509--88
1、9浴盖上孔,2、4、7-旋管,3—磨口三通管,5一浴盖,6 一椭圆形钢制容器,8、10--凹槽无嘴高型玻璃烧杯,容量100mL,外径47~48mm,高度85±2mm。量筒:25mL,或吸管:25mL
流速计:有量出每分钟达到60L空气流速的刻度。经过300次试验至少校正一次。空气过滤器:内装棉花和玻璃珠。温度计:0~360℃,可选用GB/T514中开口闪点1号温度计。鼓风机、空气压缩机,或空气供应总管:要求能够供给试验时所需要的空气流速。4.1.7
4.1.8电热板:带自耦变压器。
镀铬埚钳。
4.2材料
矿物油:开口杯法闪点不低于310℃。5试剂
苯:化学纯。
丙酮:化学纯。
乙醇一苯混合液:用95%乙醇(化学纯)与苯(化学纯)按体积比1:4配成。5.8
硫酸钠:化学纯。
6准备工作
GB/T 509-88
6.1用滤纸过滤试样,试样含有明显的水迹时,先在试样内加入新烧的硫酸钠,摇动10~15min后再过滤。
6.2向油浴注入适量的矿物油,要求在盖上浴盖后加热到试验的温度时能将油浴装满。6.3用软木塞将温度计插在浴盖上的孔口中,使水银球距离盖面40~50mm。在需要时,将接触温度计插人浴盖上的另一个孔口中。测定汽油的实际胶质含量时,预先将此温度计调到150℃,测定煤油时调到180℃,测定柴油时调到250℃。测定汽油的实际胶质含量时,预先将浴中矿物油加热到150±3℃,测定煤油时加热到180±3℃,测定柴油时加热到250±5℃。
6.4测定实际胶质所用的烧杯,在试验前必须用本方法第5章中的任一种溶剂仔细洗涤。然后在预先加热到规定温度的油浴上,将烧杯放在凹槽中经过15min,再将烧杯放在干燥器中冷却30~40min。然后,称量烧杯的质量,称准至0.0002g。将烧杯重复进行干燥、称量,直至连续称量间的差数不超过0.0004g为止。6.5在油浴上,旋管导入空气的一端,要通过流速计和装有棉花的空气过滤器与空气供应装置连接。7试验步事
7.1用量简或吸管最取25mL试样两份,分别注入按本方法6.4准备好的烧杯中,然后将烧杯放在已加热到规定温度的油浴凹槽内。此后,在浴盖中央的旋管一端,安放三通管,要求导气管下端距离试样液面30±5mm。7.2向两个烧杯通入空气时,流速计指示的最初速度应为每分钟20±2L。试验汽油时的最初8min内,或试验煤油或柴油时的最初20min内,都要求供给空气的速度逐渐增到每分钟55±5L,同时注意勿使试样溅出。上述的供气速度应保持到使试样蒸发完毕。当油气停止冒出而且烧杯底和烧杯壁皇现干燥的残留物或出现不再减小的油状残留物时,即认为蒸发完毕。蒸发完毕后,继续通人空气15~20min(汽油及煤油)或30min(柴油),然后将烧杯取出,放在燥器中冷却30~40min后进行称量,称准至0.0002g。称量后将烧杯重新放在油浴凹槽内,用与上述相同的空气速度和规定温度,再通人空气15~20min(汽油及煤油),或停止输人空气,而在250℃下烘30min(柴油)。此后,将烧杯再放在干燥器中冷却30~40min后进行称量。如此重复处理带有胶质的烧杯,直至连续称量间的差数不超过0.0004g为止。往:在每次操作后,应立即用乙醇一苯混合液洗涤烧杯,以清除杯内的残留物。8计算
100mL试样所含的实际胶质X(mg)按下式计算:X=(m2=m)
_× 100
= 4 (m2 -m,)
式中:m2
胶质和烧杯的质量,mg;
m, 杯的质量,mg;
25—试样的体积,mL。
9 精密度
GB/T 50988
汽油和煤油的实际胶质测定中,同一操作者重复测定两个结果之差不应大于下列数值:9.1
实际胶质含量,mg/100mL
15~<40
40~100
重复性,mg/100mL
较小结果的8%
较小结果的15%
柴油的实际胶质测定中,同一操作者重复测定两个结果之差不应大于下列数值:实际胶质含量,mg/100mL
10报告
重复性,mg/100mL
较小结果的15%
取重复测定两个结果的算术平均值,作为试样的实际胶质含量。测定的结果应取整数表示。10.1
实际胶质含量小于2mg/100mL时,认为无。10.2
附加说明:
本标准由石油化工科学研究院技术归口。本标准由山东胜利石油化工总厂负贵起草。本标准首次发布于1965年1月。
本标准参照采用苏联国家标准TOCT1567—56《发动机燃料胶质测定法》。183
小提示:此标准内容仅展示完整标准里的部分截取内容,若需要完整标准请到上方自行免费下载完整标准文档。
发动机燃料实际胶质测定法
Engine fuels-Determination of existent gum主题内容与适用范围
本标准规定了在试验条件下,测定燃料蒸发时形成胶质的方法。本标准适用于汽油、煤油和柴油。引用标准
GB/T514石油产品试验用液体温度计技术条件3方法概要bzxZ.net
UDC 665.52
/.54.001.4
GB/T 509
代替 GB 509—77
将25mL试样在规定的仪器、温度和空气流的条件下蒸发,再把所得残渣称重,并以100mL试样中所含实际胶质毫克数(mg/100mL)表示。4 仪器与材料
4.1仪器
4.1.1油浴(见图):椭圆形的钢制容器6,高度约200mm,长轴的长度约250mm,短轴的长度约150mm。设有可以卸下的铁制浴盖5,盖下设置有安放烧杯用的两个凹槽8和10及铜制或黄铜制的旋管7,其全长约4.5m,内径6~8mm。旋管的一端4,要在盖面的旁边通出,用来导人空气,另端2在盖的中心点通出,并接有可以卸下的磨口三通管3,利用空气导管向杯中供给空气。空气导管的内径约6mm,每端要对着凹槽的中心点,而且要与槽底相距50±5mm。浴盖上还有两个孔口9和1,供插温度计和接触温度计用。油浴外表面用石棉层绝热。油浴带有电热装置,能将浴中的油加热到150、180和250℃,并能在试验期内保持温度恒定。中国石油化工总公司1988-07-27批准180
1989-06-01实施
GB/T509--88
1、9浴盖上孔,2、4、7-旋管,3—磨口三通管,5一浴盖,6 一椭圆形钢制容器,8、10--凹槽无嘴高型玻璃烧杯,容量100mL,外径47~48mm,高度85±2mm。量筒:25mL,或吸管:25mL
流速计:有量出每分钟达到60L空气流速的刻度。经过300次试验至少校正一次。空气过滤器:内装棉花和玻璃珠。温度计:0~360℃,可选用GB/T514中开口闪点1号温度计。鼓风机、空气压缩机,或空气供应总管:要求能够供给试验时所需要的空气流速。4.1.7
4.1.8电热板:带自耦变压器。
镀铬埚钳。
4.2材料
矿物油:开口杯法闪点不低于310℃。5试剂
苯:化学纯。
丙酮:化学纯。
乙醇一苯混合液:用95%乙醇(化学纯)与苯(化学纯)按体积比1:4配成。5.8
硫酸钠:化学纯。
6准备工作
GB/T 509-88
6.1用滤纸过滤试样,试样含有明显的水迹时,先在试样内加入新烧的硫酸钠,摇动10~15min后再过滤。
6.2向油浴注入适量的矿物油,要求在盖上浴盖后加热到试验的温度时能将油浴装满。6.3用软木塞将温度计插在浴盖上的孔口中,使水银球距离盖面40~50mm。在需要时,将接触温度计插人浴盖上的另一个孔口中。测定汽油的实际胶质含量时,预先将此温度计调到150℃,测定煤油时调到180℃,测定柴油时调到250℃。测定汽油的实际胶质含量时,预先将浴中矿物油加热到150±3℃,测定煤油时加热到180±3℃,测定柴油时加热到250±5℃。
6.4测定实际胶质所用的烧杯,在试验前必须用本方法第5章中的任一种溶剂仔细洗涤。然后在预先加热到规定温度的油浴上,将烧杯放在凹槽中经过15min,再将烧杯放在干燥器中冷却30~40min。然后,称量烧杯的质量,称准至0.0002g。将烧杯重复进行干燥、称量,直至连续称量间的差数不超过0.0004g为止。6.5在油浴上,旋管导入空气的一端,要通过流速计和装有棉花的空气过滤器与空气供应装置连接。7试验步事
7.1用量简或吸管最取25mL试样两份,分别注入按本方法6.4准备好的烧杯中,然后将烧杯放在已加热到规定温度的油浴凹槽内。此后,在浴盖中央的旋管一端,安放三通管,要求导气管下端距离试样液面30±5mm。7.2向两个烧杯通入空气时,流速计指示的最初速度应为每分钟20±2L。试验汽油时的最初8min内,或试验煤油或柴油时的最初20min内,都要求供给空气的速度逐渐增到每分钟55±5L,同时注意勿使试样溅出。上述的供气速度应保持到使试样蒸发完毕。当油气停止冒出而且烧杯底和烧杯壁皇现干燥的残留物或出现不再减小的油状残留物时,即认为蒸发完毕。蒸发完毕后,继续通人空气15~20min(汽油及煤油)或30min(柴油),然后将烧杯取出,放在燥器中冷却30~40min后进行称量,称准至0.0002g。称量后将烧杯重新放在油浴凹槽内,用与上述相同的空气速度和规定温度,再通人空气15~20min(汽油及煤油),或停止输人空气,而在250℃下烘30min(柴油)。此后,将烧杯再放在干燥器中冷却30~40min后进行称量。如此重复处理带有胶质的烧杯,直至连续称量间的差数不超过0.0004g为止。往:在每次操作后,应立即用乙醇一苯混合液洗涤烧杯,以清除杯内的残留物。8计算
100mL试样所含的实际胶质X(mg)按下式计算:X=(m2=m)
_× 100
= 4 (m2 -m,)
式中:m2
胶质和烧杯的质量,mg;
m, 杯的质量,mg;
25—试样的体积,mL。
9 精密度
GB/T 50988
汽油和煤油的实际胶质测定中,同一操作者重复测定两个结果之差不应大于下列数值:9.1
实际胶质含量,mg/100mL
15~<40
40~100
重复性,mg/100mL
较小结果的8%
较小结果的15%
柴油的实际胶质测定中,同一操作者重复测定两个结果之差不应大于下列数值:实际胶质含量,mg/100mL
10报告
重复性,mg/100mL
较小结果的15%
取重复测定两个结果的算术平均值,作为试样的实际胶质含量。测定的结果应取整数表示。10.1
实际胶质含量小于2mg/100mL时,认为无。10.2
附加说明:
本标准由石油化工科学研究院技术归口。本标准由山东胜利石油化工总厂负贵起草。本标准首次发布于1965年1月。
本标准参照采用苏联国家标准TOCT1567—56《发动机燃料胶质测定法》。183
小提示:此标准内容仅展示完整标准里的部分截取内容,若需要完整标准请到上方自行免费下载完整标准文档。
标准图片预览:




- 其它标准
- 上一篇: GB 508-1985 石油产品灰分测定法
- 下一篇: GB 510-1983 石油产品凝点测定法
- 热门标准
- 国家标准(GB)
- GB/T2828.1-2012 计数抽样检验程序 第1部分:按接收质量限(AQL)检索的逐批检验抽样计划
- GB/T228.1-2021 金属材料 拉伸试验 第1部分:室温试验方法
- GB/T7534-1987 工业用挥发性有机液体沸程的测定
- GB/T3836.1-2021 爆炸性环境 第1部分:设备 通用要求
- GB/T4100-2015 陶瓷砖
- GB/T10125-2021 人造气氛腐蚀试验 盐雾试验
- GB/T50772-2012 木结构工程施工规范
- GB/T30835-2014 锂离子电池用炭复合磷酸铁锂正极材料
- GB50666-2011 混凝土结构工程施工规范
- GB/T15449-1995 管壳额定开关用场效应晶体管空白详细规范
- GB/T18204.4-2000 公共场所毛巾、床上卧具微生物检验方法细菌总数测定
- GB8552-1987 电子器件详细规范 低功率非线绕固定电阻器 RJ13型金属膜固定电阻器评定水平E(可供认证用)
- GB5226.1-2019 机械电气安全 机械电气设备 第1部分:通用技术条件
- GB50303-2015 建筑电气工程施工质量验收规范
- GB/T20976-2023 软冰淇淋预拌粉质量要求
- 行业新闻
请牢记:“bzxz.net”即是“标准下载”四个汉字汉语拼音首字母与国际顶级域名“.net”的组合。 ©2025 标准下载网 www.bzxz.net 本站邮件:bzxznet@163.com
网站备案号:湘ICP备2025141790号-2
网站备案号:湘ICP备2025141790号-2