- 您的位置:
- 标准下载网 >>
- 标准分类 >>
- 轻工行业标准(QB) >>
- QB/T 1103-2001 猪鬃漆刷
标准号:
QB/T 1103-2001
标准名称:
猪鬃漆刷
标准类别:
轻工行业标准(QB)
标准状态:
现行-
发布日期:
2001-07-16 -
实施日期:
2001-11-01 出版语种:
简体中文下载格式:
.rar.pdf下载大小:
151.11 KB
替代情况:
QB/T 1103-1991

点击下载
标准简介:
标准下载解压密码:www.bzxz.net
本标准规定了猪鬃漆刷的定义、产品分类、技术要求、试验方法、检验规则和标志、包装、运输、贮存。本标准适用于猪鬃为刷头,木材、塑料为刷柄制成的漆刷。 QB/T 1103-2001 猪鬃漆刷 QB/T1103-2001

部分标准内容:
分类号Y89
备系号 9106—2001
中华人民共和国轻工行宁业标准QB/T 1103
猪票漆刷
2001-07-16 发布
中国轻工业联合会发布
2001-11-01实施
QE/1103--·2001
iiKAoNiKAca-
本标准是对QB/T11031991猪案漆刷的静订,本次修订取箔了产品的等级划分,地定成品牌,高号,同规格产晶的只比投,增了对州壳的要求、制壳与别纳带装配百隙数伯,以及对塑箱币辆的求:在型式检验中提高了部分检验项日的质量水平,问时对产品的坏志作了明破的规定,本标港山产国轻工业联合会综会业务部提出本准日全司日用杂品标准化中心。本标准主号起节中位:上海制刷厂、北京制:、方年东团、广列齿,刷二厂、全卫用杂品称证化中心。
本标准主要起革人:孔认波、编覆,点维寿、源涨英、柄颖格,何使平。自杰标准实前之H正,原经二业部发个的行业标比QB/T1103-1991猪照群品3废.
中华人民共和国轻工行业标准
猪鬃漆刷
QB/T1103—2001
代QB1103199!
本标准魂定了消聚续满的定义、产品分关,技术求、试验与法、检验规则和标志,装,设软,忙存
本标弹适月丁猪裂为剧头:大材、驱为削辆制成的漆划。2引用标准
下列标准所包含的条文,还过在本表瑞中引用市期成为本尔为条文:本标准!版,实小版本均步有效:所有你推都含被修订,使不标准的各小应探讨使问下列标准最新版本的可能性
H2828一1?逐批拾计数址样程产及拉栏表(适用一逆续的抢各)GB/2829-198?用期检计数推价捍序及拍在(适出二年产达称急买性的对直)a定义
3.1别头宽
确形刚指后充宽疫的外尺寸,风形E指刷恶立径。3. 2别火
两外销之阅配高(游示商1的条和文分:。3.3成辆长
指制纳外图品力的度
部分的度:
活成为平面库度的人须些值与其规是借之光,4产品分类
4.1我产品形分为肩影。到形及人类(见图图21,中国轻.T业联合会200T-07-16批准2001-11-01 实施
5法术尊求
Q0/T1103201
端有长
图:编形
产虽案度寸总接合表1选
圣2阅虑
司品牌、同型号、同规格的产品,5.2
KAONKAca
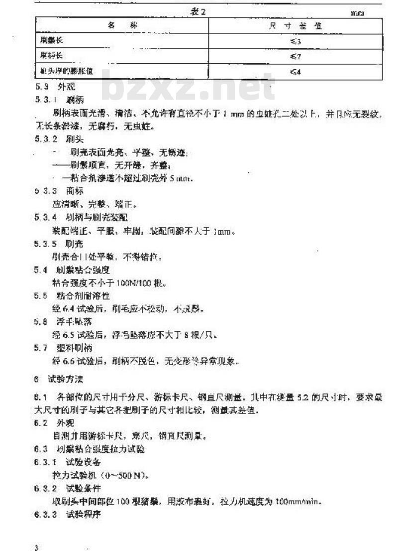
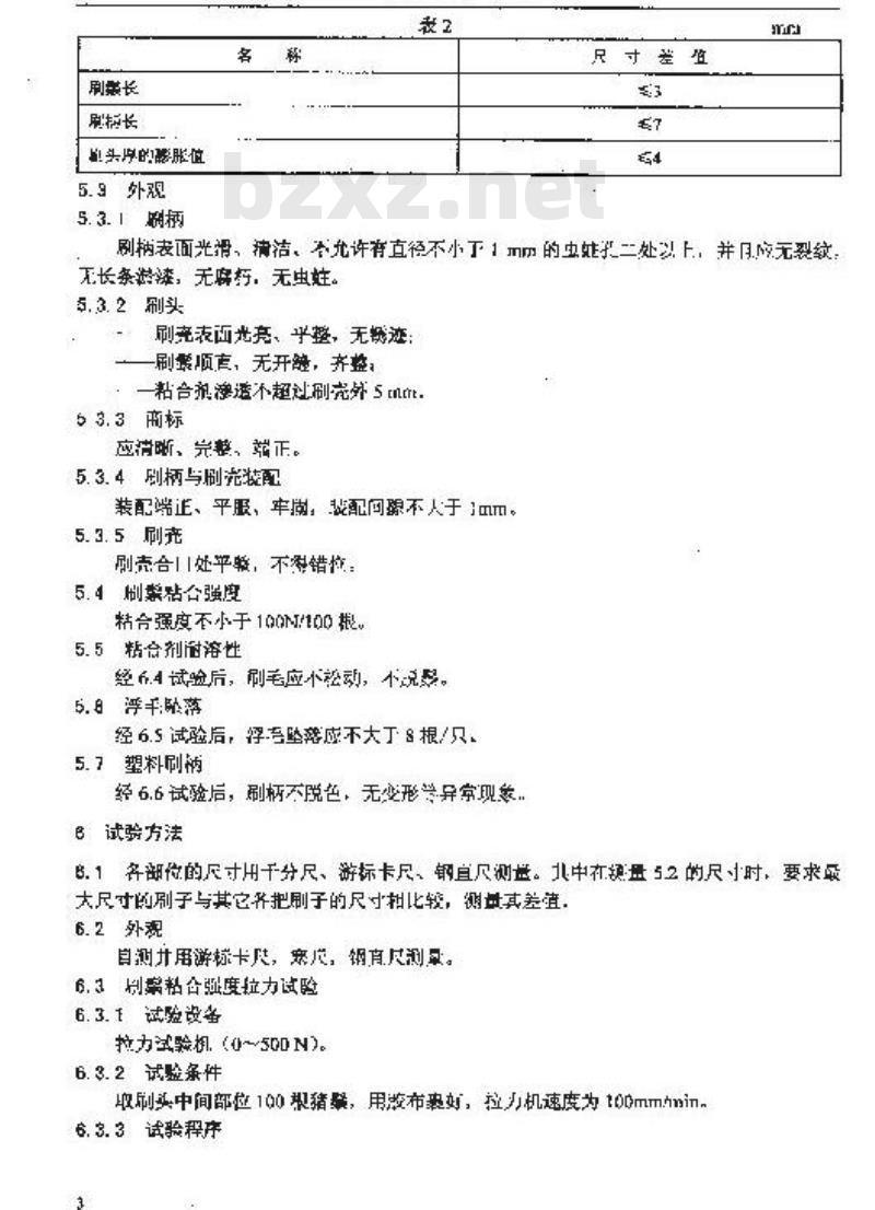
各需位的小比较之差应对含表2规定。公些
别蒙长
独芯长
赶先学的器肤位
5.9外观
5.3.1删柄
B/I 1103—2001
尺寸差值
柄表面光滑,清洁、不允许有直径不小于1m历的虫姚托二处必上,并无裂较无长条游漆,无麻朽,无虫姓。5.3.2刷头
刷充表面光亮、乎整,无频迹:刷警顺声,无开链,齐整;
一粘合昶净造不超过刷壳外5mtrt6 3. 3商标
应消晰、完整、范正。
5.3.4别柄与刷光装配
装配端正、平照,牢,装配回源不人于1mm。5. 3. 5刷充
刷壳合!处平照,不科错恼:
5.4删案黏台强度
粘合强度不小于100N/10根
5.5粘合剂谢溶性
经6.4试验后,刷毛应小松动,不说影。5. 8浮:落
经6.5试验后,浮高坠应不大丁8根/只,5.7望料刷
经6.6试验后,刷柄不脱色,无变形学异常现参,B试验方法
B.1各部位的尺寸用千分尺、游标卡尺、钢直尺测蓝。北中在额量52的尺寸时、要求要大尺寸的别子与其它并把刷子的尺寸比较,测盘其差道,6.2外观
自测并用游标卡尺,案尺,育尺测早。6.3制需粘合驱度拉力试险
6. 3. T 试验设备
拉力试验机(心~500N2
6. 3. 2 试验条件
收刷头中间部位100根猪繁,用胶布率好,拉力机速度为tommhmin.6.3.3、试验程序
G8/F 1:03—2001
-urrKAoNiKAca=
将能头装在拉力机的上卖几上,刷瞬装首在拉力机的下火具上,心动位力机,控至刷聚脱落性,起下数值,刷头宽度小于40m成验改,去宽度个小于4m片方法试验一次,其河距承小士l0mm
63.4计算方法
每只剂头测试-改的按一次计算:测试两次的以两次之行的其大平均值计算,8.4粘合剂时举性试骗
6.4.1试验仪器
密示器血.
6.4.2试剂
橡没燃合,用工业落液:
合减树能括合剂:用同溶液,
而4.3试验条件
深量全模美,
6. 4. 4 试监程疗
别金保入落波中室封24:联也!,Ⅲ平量票奥,检验范否符合5.5的要求:G汉路
e.5.:试陷表片:专漆箱别图3。创量制银饮
此部件可上:下需子
6.5.2减验望序
图专用持手箱
格漆底成毛司下,固在毛箱的突具上:偿带长的二分之一律入擦三掩内栏杆处,问于均勾拉动擦毛箱往返十次,记录避与说落根数。6.5.3讨第方法
以长的案为计算恶数,该只计算。5.6刷纳试(只限于塑料剧柄)
将塑料剧辆取下,完全没入去落液中,30mm后取出,目测检查。7检验规则
QB/斤1109—2001
7.1产品须经尘产厂家质望检验部门法本标雅检验合格后左能出厂,并应有使用说明书和格验合格证。
7.2产品的检验分山厂撤验和型式检验,7.2.1出,“检验中同一时期,同一型号的产品为一批。7.2.2小检验按GB/T2828-整格查水平,止带控查一次拖样方案,AQI.为6.5,整致日有5.3.5.3.1.5325.3.353.453.57.2.3出厂“趋验若判为不合格时,该批产品应讼工后交验,7.2.4对出厂检验,工宽双方如另有协议则按协议执行7.3步武检验
1.3.1开式恰验的样本在出检龄介格的产品中离机抽取,做全项检验。7.3.2有下列情况之一时,应进行型式检验,&)新产品或老产品转厂生产的试制鉴定:b)正式生产后,如结构、材料、工2有较火改变,可能影响产品性能时;正常生产时,每半年进行次:
d)停产牛年后,恢友牛产时;
e)出!拾验结果与上次型式检验有教大差异时:f)国家量监肾机格提出进行型式检验的恶求时。7.3.3型式验率GB/T2829,采用止带检查一次抽样方案,判别水半[为1,其不合格质盘水平ROL、判定数组,试验方法见表3,型式检验右·项不介格即制该产品不合格,表3
检验项目
尺寸之袋
浮心整路
别粘合强查
粘合判耐转性
塑料削辆
技术典来
8标志、包装、运输、购存
8.1标志
武验方法
产品或产品包我盒应有以下中文内容a)产品名称、商标,,名、址
5)产品采用标准编号:
产品继量检验合格证
白.2包装
QB/T 1103-2001
包装要求,由工贸双方协商按合同执行。8.3运范bzxZ.net
运输时要严防雨淋、潮湿和率医。ikaNnrKAca
B.与贮存
产品应存放在期液、十燥、通风的仓库内。产品在符合本标准8.3和8.4规定的情况下,保质期为一年。
小提示:此标准内容仅展示完整标准里的部分截取内容,若需要完整标准请到上方自行免费下载完整标准文档。
备系号 9106—2001
中华人民共和国轻工行宁业标准QB/T 1103
猪票漆刷
2001-07-16 发布
中国轻工业联合会发布
2001-11-01实施
QE/1103--·2001
iiKAoNiKAca-
本标准是对QB/T11031991猪案漆刷的静订,本次修订取箔了产品的等级划分,地定成品牌,高号,同规格产晶的只比投,增了对州壳的要求、制壳与别纳带装配百隙数伯,以及对塑箱币辆的求:在型式检验中提高了部分检验项日的质量水平,问时对产品的坏志作了明破的规定,本标港山产国轻工业联合会综会业务部提出本准日全司日用杂品标准化中心。本标准主号起节中位:上海制刷厂、北京制:、方年东团、广列齿,刷二厂、全卫用杂品称证化中心。
本标准主要起革人:孔认波、编覆,点维寿、源涨英、柄颖格,何使平。自杰标准实前之H正,原经二业部发个的行业标比QB/T1103-1991猪照群品3废.
中华人民共和国轻工行业标准
猪鬃漆刷
QB/T1103—2001
代QB1103199!
本标准魂定了消聚续满的定义、产品分关,技术求、试验与法、检验规则和标志,装,设软,忙存
本标弹适月丁猪裂为剧头:大材、驱为削辆制成的漆划。2引用标准
下列标准所包含的条文,还过在本表瑞中引用市期成为本尔为条文:本标准!版,实小版本均步有效:所有你推都含被修订,使不标准的各小应探讨使问下列标准最新版本的可能性
H2828一1?逐批拾计数址样程产及拉栏表(适用一逆续的抢各)GB/2829-198?用期检计数推价捍序及拍在(适出二年产达称急买性的对直)a定义
3.1别头宽
确形刚指后充宽疫的外尺寸,风形E指刷恶立径。3. 2别火
两外销之阅配高(游示商1的条和文分:。3.3成辆长
指制纳外图品力的度
部分的度:
活成为平面库度的人须些值与其规是借之光,4产品分类
4.1我产品形分为肩影。到形及人类(见图图21,中国轻.T业联合会200T-07-16批准2001-11-01 实施
5法术尊求
Q0/T1103201
端有长
图:编形
产虽案度寸总接合表1选
圣2阅虑
司品牌、同型号、同规格的产品,5.2
KAONKAca
各需位的小比较之差应对含表2规定。公些
别蒙长
独芯长
赶先学的器肤位
5.9外观
5.3.1删柄
B/I 1103—2001
尺寸差值
柄表面光滑,清洁、不允许有直径不小于1m历的虫姚托二处必上,并无裂较无长条游漆,无麻朽,无虫姓。5.3.2刷头
刷充表面光亮、乎整,无频迹:刷警顺声,无开链,齐整;
一粘合昶净造不超过刷壳外5mtrt6 3. 3商标
应消晰、完整、范正。
5.3.4别柄与刷光装配
装配端正、平照,牢,装配回源不人于1mm。5. 3. 5刷充
刷壳合!处平照,不科错恼:
5.4删案黏台强度
粘合强度不小于100N/10根
5.5粘合剂谢溶性
经6.4试验后,刷毛应小松动,不说影。5. 8浮:落
经6.5试验后,浮高坠应不大丁8根/只,5.7望料刷
经6.6试验后,刷柄不脱色,无变形学异常现参,B试验方法
B.1各部位的尺寸用千分尺、游标卡尺、钢直尺测蓝。北中在额量52的尺寸时、要求要大尺寸的别子与其它并把刷子的尺寸比较,测盘其差道,6.2外观
自测并用游标卡尺,案尺,育尺测早。6.3制需粘合驱度拉力试险
6. 3. T 试验设备
拉力试验机(心~500N2
6. 3. 2 试验条件
收刷头中间部位100根猪繁,用胶布率好,拉力机速度为tommhmin.6.3.3、试验程序
G8/F 1:03—2001
-urrKAoNiKAca=
将能头装在拉力机的上卖几上,刷瞬装首在拉力机的下火具上,心动位力机,控至刷聚脱落性,起下数值,刷头宽度小于40m成验改,去宽度个小于4m片方法试验一次,其河距承小士l0mm
63.4计算方法
每只剂头测试-改的按一次计算:测试两次的以两次之行的其大平均值计算,8.4粘合剂时举性试骗
6.4.1试验仪器
密示器血.
6.4.2试剂
橡没燃合,用工业落液:
合减树能括合剂:用同溶液,
而4.3试验条件
深量全模美,
6. 4. 4 试监程疗
别金保入落波中室封24:联也!,Ⅲ平量票奥,检验范否符合5.5的要求:G汉路
e.5.:试陷表片:专漆箱别图3。创量制银饮
此部件可上:下需子
6.5.2减验望序
图专用持手箱
格漆底成毛司下,固在毛箱的突具上:偿带长的二分之一律入擦三掩内栏杆处,问于均勾拉动擦毛箱往返十次,记录避与说落根数。6.5.3讨第方法
以长的案为计算恶数,该只计算。5.6刷纳试(只限于塑料剧柄)
将塑料剧辆取下,完全没入去落液中,30mm后取出,目测检查。7检验规则
QB/斤1109—2001
7.1产品须经尘产厂家质望检验部门法本标雅检验合格后左能出厂,并应有使用说明书和格验合格证。
7.2产品的检验分山厂撤验和型式检验,7.2.1出,“检验中同一时期,同一型号的产品为一批。7.2.2小检验按GB/T2828-整格查水平,止带控查一次拖样方案,AQI.为6.5,整致日有5.3.5.3.1.5325.3.353.453.57.2.3出厂“趋验若判为不合格时,该批产品应讼工后交验,7.2.4对出厂检验,工宽双方如另有协议则按协议执行7.3步武检验
1.3.1开式恰验的样本在出检龄介格的产品中离机抽取,做全项检验。7.3.2有下列情况之一时,应进行型式检验,&)新产品或老产品转厂生产的试制鉴定:b)正式生产后,如结构、材料、工2有较火改变,可能影响产品性能时;正常生产时,每半年进行次:
d)停产牛年后,恢友牛产时;
e)出!拾验结果与上次型式检验有教大差异时:f)国家量监肾机格提出进行型式检验的恶求时。7.3.3型式验率GB/T2829,采用止带检查一次抽样方案,判别水半[为1,其不合格质盘水平ROL、判定数组,试验方法见表3,型式检验右·项不介格即制该产品不合格,表3
检验项目
尺寸之袋
浮心整路
别粘合强查
粘合判耐转性
塑料削辆
技术典来
8标志、包装、运输、购存
8.1标志
武验方法
产品或产品包我盒应有以下中文内容a)产品名称、商标,,名、址
5)产品采用标准编号:
产品继量检验合格证
白.2包装
QB/T 1103-2001
包装要求,由工贸双方协商按合同执行。8.3运范bzxZ.net
运输时要严防雨淋、潮湿和率医。ikaNnrKAca
B.与贮存
产品应存放在期液、十燥、通风的仓库内。产品在符合本标准8.3和8.4规定的情况下,保质期为一年。
小提示:此标准内容仅展示完整标准里的部分截取内容,若需要完整标准请到上方自行免费下载完整标准文档。

标准图片预览:





- 其它标准
- 上一篇: QB/T 1102-1991 民用镜
- 下一篇: QB/T 1104-1991 刮脸双面刀架
- 热门标准
- 轻工行业标准(QB)
- QB/T5396-2019 水晶自动研磨机
- QB/T5244-2018 吊面毛皮服装
- QB/T1693-1993 制浆造纸机械设备术语
- QB/T2894-2007 丙烯腈-丁二烯-苯乙烯(ABS)色母料
- QB/T4567-2013 黑糖
- QB/T5201-2017 冰衬疫苗保存箱
- QB/T2578—2002 陶瓷原料化学成分光度分析方法
- QB/T2332-1997 不锈钢真空保温容器
- QB/T4625-2014 黄瓜罐头
- QB/T2232-1996 电动童车通用技术条件
- QB/T2896-2007 纸和纸板湿拉毛和湿排 斥的测定
- QB/T5281-2018 数显花洒
- QB/T5287一2018 口腔清洁护理用品牙膏用美洲大蠊提取物
- QB/T2961-2017 美工刀
- QB/T5033-2017 藤椅
- 行业新闻
请牢记:“bzxz.net”即是“标准下载”四个汉字汉语拼音首字母与国际顶级域名“.net”的组合。 ©2009 标准下载网 www.bzxz.net 本站邮件:bzxznet@163.com
网站备案号:湘ICP备2023016450号-1
网站备案号:湘ICP备2023016450号-1