- 您的位置:
- 标准下载网 >>
- 标准分类 >>
- 机械行业标准(JB) >>
- JB/T 7303-1994 路面清扫车 技术条件
标准号:
JB/T 7303-1994
标准名称:
路面清扫车 技术条件
标准类别:
机械行业标准(JB)
英文名称:
Technical requirements for road sweepers标准状态:
已作废-
发布日期:
1994-07-18 -
实施日期:
1995-07-01 -
作废日期:
2008-01-01 出版语种:
简体中文下载格式:
.rar.pdf下载大小:
196.89 KB
替代情况:
被JB/T 7303-2007替代
点击下载
标准简介:
标准下载解压密码:www.bzxz.net
本标准规定了路面清扫车的术语、技术要求、检验规则及产品标志、包装、运输和贮存。 本标准适用于采用定型汽车底盘或自行设计专用底盘的纯扫式、纯吸式和吸扫式路面清扫车。 JB/T 7303-1994 路面清扫车 技术条件 JB/T7303-1994
部分标准内容:
中华人民共和国机械行业标准
JB/T 730394
路面清扫车技术条件
1994-07-18发布
中华人民共和国机械工业部
1995-07-01实施
中华人民共和国机械行业标准
路面清扫车
1主题内容与适用范围
技术条件
JB/T 7303-94
本标准规定了路面清扫车的术语、技术要求、检验规赠及产品标志、包装、运输和贮存。本标准适用于采用定型汽车底盘或自行设计专用底盘的纯扫式、纯吸式和吸扫式路面清扫车。2引用标准
GB1495
GB1589
GB3766
GB 3843
GB4785
GB7258
JB3352
JB/T5943
JB/T5946
JB/T7304
3术语www.bzxz.net
3.1路面清扫车
机动车辆允许噪声
汽车外廊尺寸限界
液压系统通用技术条件
柴油车自由加速烟度排放标准
汽车及挂车外部照明和信号装置的数量、位置和光色机动车运行安全技术条件
截货汽车燃料消耗量试验方法
工程机械焊接件通用技术条件
工程机械涂装通用技术条件
路面清扫车试验方法
3.1.1吸扫式路面清扫车
利用机械清扫和真空气动输送设备相结合的方式,进行清除和收集运送路面垃圾尘土等污物作业的清扫车。
3.1.2纯扫式路面清扫车
单纯依靠扫剧和垃圾箱清除、收集并运送路面垃圾尘土等污物的清扫车,3.1.3纯吸式路面清扫车
单纯依靠真空气动输送设备清除和收集运送路面垃圾尘土等污物的清扫车。3.2性能参数
3.2.1清扫宽度
清扫车进行清除和收路面垃圾尘土等污物时,在整个标定的清扫速度范围内一次作业能连续稳定地达到的最大有效作业面宽度。3.2.2清扫速度
清扫车按规定的清扫宽度进行作业时,清扫效率均能达到产品技术规定的行驶速度范国值。3.2.3清扫效率
清扫车在JB/T7304规定的试验条件下,所测得的被清除的路面垃圾尘土等污物的重量与作业前路面垃圾尘土等污物的重量之比,以百分率表示。机械工业部1994-07-18批准
1995-07-01实施
3.2.4清扫能力
JB/T7303-94
清扫车进行清扫作业时,在达到规定的清扫效率的前提下,单位时间内能完成的最大作业面积,其值等于最大清扫速度与清扫宽度之积。3.2.5额定装载重量
为保证路面消扫车能可靠工作面规定的装运垃圾尘土等污物的量大重量的名义值。3.2.6垃圾容器有效容积
路面清扫车进行正常作业时垃圾容器能达到的最大装载容积。3.2.7最大吸入粒度
在JB/T7304规定的试验条件下,纯吸式或吸扫式路面清扫车所测得的吸入垃圾容器内体积最大颗粒的当量直径值。即被测定的最大颗粒折算成体积相当的圆球的直径值。规定测量的题粒为密度1.5~2g/cm的砂石或砖块。
4技术要求
4.1路面清扫车应符合本标准的规定,并按照经规定程序批准的图样及技术文件制造。4.2采用定型汽车底盘的路面清扫车满载整车总重量不得超过原汽车底盘的满载整车总重量,满载轴荷分配和重心高度应符合原汽车底盘技术条件的规定。否则应对该底盘进行改进设计,并核算路面清扫车揉纵性和行驶稳定性是否能满足使用要求。4.3原材料应有标记及合格证,使用前应进行抽样复检,确认合格后方可使用。4.4外购件应有合格证书,使用前应经路面清扫车生产厂质量检验部门抽样复检,确认合格后方可装配使用。
4.5整车外廊尺寸应符合GB1589的规定。4.6外观要求
4.6.1整车外露钣金件表面应平整,无明显锤痕。4.6.2油漆涂层应符合JB/T5946的规定,4.6.3焊接件应符合JB/T5943的规定。铸件表面无飞边、包砂现象,所有外露黑色金属件及紫固件均应进行防锈处理,联接件、紧围件应连接可靠,不得有松脱,气4.6.4
路、油路、水路、电路等管线应夹持牢固,不允许管线与运动部件发生库擦干涉。4.7燃料消耗量应符合JB3352的规定。4.8排烟度应符合GB3843的规定。4.9照明信号应符合GB4785的规定。4.10路面清扫车的制动性能应符合GB7258的规定。路面清扫车加速行驶车外噪声应符合GB1495的规定,清扫作业车外噪声不大于88dB(A)。4.11
4.12垃圾容器举升、下降应平稳,不允许发生审动、冲撞和卡滞现象,应能把垃圾倒尽。4.13垃圾容器在路面清扫车作业工况下,不得有漏污水、垃圾现象。4.14液压系统要求
液压系统管路布暨应符合GB3766的规定,路面清扫车出厂时的液压油清洁度指标(杂质含量)应不大于19/16(颗粒计数法),用1.5倍的额定工作压力进行液压管路的密封性能试验,保持3min,不允许有漏油、管路局部膨胀或接头松脱等现象。
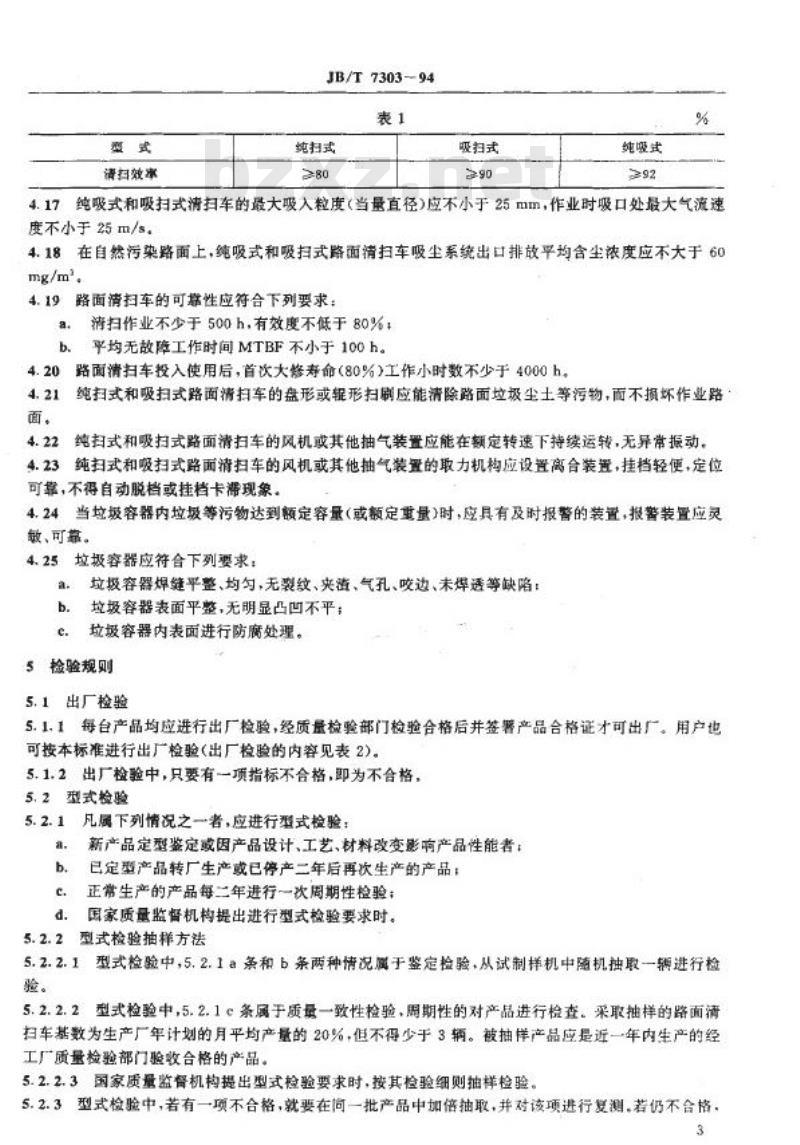
4.14.4液压油箱在150kPa气压下进行密封性能试验,不得有渗蒲现象。4.15路面清扫车在运输工况时其刚性部分最小离地间隙不得小于100mm。4.16路面清扫车按JB/T7304测试,在整个标定的清扫速度范围内清扫效率应符合表1的规定。2
清扫抖效率
JB/T7303-94
纯扫式
吸扫式
纯吸式
4.17纯吸式和吸扫式清扫车的最大吸入粒度(当量直径)应不小于25mm,作业时吸口处最大气流速度不小于25m/s。
4.18在自然污染路面上,纯吸式和吸扫式路面清扫车吸尘系统出口排放平均含尘浓度应不大于60mg/m\。
4.19路面清扫车的可靠性应符合下列要求:清扫作业不少于500h,有效度不低于80%,a.
平均无故障工作时间MTBF不小于100h。b.
4.20路面清扫车投入使用后,首次大寿命(80%)工作小时数不少于4000h。4.21纯扫式和吸扫式路面清扫车的盘形或辑形扫刷应能清除路面垃圾极尘土等污物,面不损坏作业路面。
4.22纯扫式和吸扫式路面清扫车的风机或其他抽气装置应能在额定转速下持续运转,无异常振动。4.23纯扫式和吸扫式路面清扫车的风机或其他抽气装置的取力机构应设置离合装置,挂档轻便,定位可靠,不得自动脱档或挂档卡滞现象。4.24当垃圾容器内垃圾等污物达到额定容量(或额定重量)时,应具有及时报警的装置,报警装置应灵敏、可靠。
4.25垃圾容器应符合下列要求;垃圾容器焊缝平整、均匀,无裂纹、夹渣、气孔、咬边、未焊透等缺陷:a.
b。垃圾容器表面平整,无明显凸凹不平;c.垃圾容器内表面进行防腐处理。5检验规则
5.1出厂检验
5.1.1每台产品均应进行出厂检验,经质量检验部门检验合格后并签署产品合格证才可出广。用户也可按本标准进行出厂检验(出厂检验的内容见表2)。5.1.2出厂检验中,只要有一项指标不合格,即为不合格,5.2型式检验
5.2.1凡属下列情况之一者,应进行型式检验:新产品定型鉴定或因产品设计、工艺、材料改变影响产品性能者:a.
已定型产品转厂生产或已停产二年后再次生产的产品:b.
c.正常生产的产品每二年进行一次周期性检验;国家质量监督机构提出进行型式检验要求时。d.
5.2.2型式检验抽样方法
型式检验中,5.2.1a条和b条两种情况属于鉴定检验,从试制样机中随机独取一辑进行检5.2.2. 1
5.2.2.2型式检验中,5.2.1c条属于质量一致性检验、周期性的对产品进行检查,采取抽样的路面清扫车基数为生产厂年计划的月平均产量的20%,但不得少于3辆。被抽样产品应是近一年内生产的经工厂质量检验部门验收合格的产品。5.2.2.3国家质量监督机构提出型式检验要求时,按其检验细则抽样检验。5.2.3型式检验中,若有一项不合格,就要在间一批产品中加倍抽取,并对该项进行复测。若仍不合格。3
则该产品为不合格。
检验项目和内容按表2的规定。
检验项目
外观质量检查
主要结构参数测定
行驶性能试验
清扫性能试验
卸料性试验
噪声测试
液压润污染度测试
燃油滑耗量测试
大气污染指标测定
可营性试验
JB/T 730394
检验内容
整机遭型,外疑钣金件表面乎整、无凹点+油漆质量,焊接质量,气路、油路、电路布量几何参数(包括整机外形尺寸、容积、最小离地间陈)
质量参数(包括轴荷分配)
重心位置
最小转弯半径
最小稳定车速
最高车速(或各档车速)
加速性能
清行性能
最大牵引力
靶坡性能
制动性能(行车制动和坡道制动)清扫宽度
清扫速度
滑扫能力
清扫效率
最大吸人粒度
吸口处量大气流速度
卸料角度
卸料高度
发动机息速车外,司机耳旁噪声整机录大清扫速度时,车外、司机室、司机耳旁膜声
液压油箱中液压油的污染度
行驶燃油消耗量
清扫作业燃油消耗量
发动机度气排放
吸尘系统含尘滋度
清扫作业不少于500b,垃级容器倾翻卸料作业次数不少于400次
型式检验
出厂检验
注,表中标\△\符号的为应检验项目;标\△,\符号的为采用定疆汽车底盘的路函清扫车,可免测试的项目4
6标志、包装、运输和贮存
6.1、标志
JB/T 7303-94
路面清扫车应在明显位置固定产品标牌,标牌应包括以下内容:6.1.1
产品名称与型号;
产品外形尺寸(长×宽×高),mm;清扫宽度,mm;
清扫速度,km/h+
垃圾容器有效容积,m\;
空载重基,kg:
出厂编号及出厂甘期;
制造厂名称及厂标。
各操纵部位应设置操作指示牌。6.2包装
路面清扫车出厂前应对各阀门杆及液压缸活塞杆的外露部位进行防潮、防锈包装。产品出厂应配置附件、备件、随车工具和文件。随车技术文件包括:
产品合格证书和使用说明书:
主要配套件(定型汽车底盘或发动机)使用说明书:c.
随车装箱单。
6.3运输
路面清扫车用铁路、水路、公路运输时,应尽可能以自驶或拖电的方法上、下车船。必须使用吊装方法装卸时,应采用专用吊具,以免损坏产品。6.4贮存
需要长期贮存时,路面清扫车应停放在干燥、适风、防晒、防蚀的场所,并定期检查,以防损坏。定型汽车底盘及主要外购件的运输、保管应按原制造厂的规定进行。6.5用户在遵守本产品的贮存、运输和使用规定的条件下,从制造厂发货之日起一年内,固制造质量不良发生损坏而不能正常作业时,由制造厂负责免费修理(易损件除外)。附加说明:
本标准电机械工业部天津工程机械研究所提出并归口。本标准由天津工程机械研究所负责起草,本标准主要起草人孙云富、贾建中。5
小提示:此标准内容仅展示完整标准里的部分截取内容,若需要完整标准请到上方自行免费下载完整标准文档。
JB/T 730394
路面清扫车技术条件
1994-07-18发布
中华人民共和国机械工业部
1995-07-01实施
中华人民共和国机械行业标准
路面清扫车
1主题内容与适用范围
技术条件
JB/T 7303-94
本标准规定了路面清扫车的术语、技术要求、检验规赠及产品标志、包装、运输和贮存。本标准适用于采用定型汽车底盘或自行设计专用底盘的纯扫式、纯吸式和吸扫式路面清扫车。2引用标准
GB1495
GB1589
GB3766
GB 3843
GB4785
GB7258
JB3352
JB/T5943
JB/T5946
JB/T7304
3术语www.bzxz.net
3.1路面清扫车
机动车辆允许噪声
汽车外廊尺寸限界
液压系统通用技术条件
柴油车自由加速烟度排放标准
汽车及挂车外部照明和信号装置的数量、位置和光色机动车运行安全技术条件
截货汽车燃料消耗量试验方法
工程机械焊接件通用技术条件
工程机械涂装通用技术条件
路面清扫车试验方法
3.1.1吸扫式路面清扫车
利用机械清扫和真空气动输送设备相结合的方式,进行清除和收集运送路面垃圾尘土等污物作业的清扫车。
3.1.2纯扫式路面清扫车
单纯依靠扫剧和垃圾箱清除、收集并运送路面垃圾尘土等污物的清扫车,3.1.3纯吸式路面清扫车
单纯依靠真空气动输送设备清除和收集运送路面垃圾尘土等污物的清扫车。3.2性能参数
3.2.1清扫宽度
清扫车进行清除和收路面垃圾尘土等污物时,在整个标定的清扫速度范围内一次作业能连续稳定地达到的最大有效作业面宽度。3.2.2清扫速度
清扫车按规定的清扫宽度进行作业时,清扫效率均能达到产品技术规定的行驶速度范国值。3.2.3清扫效率
清扫车在JB/T7304规定的试验条件下,所测得的被清除的路面垃圾尘土等污物的重量与作业前路面垃圾尘土等污物的重量之比,以百分率表示。机械工业部1994-07-18批准
1995-07-01实施
3.2.4清扫能力
JB/T7303-94
清扫车进行清扫作业时,在达到规定的清扫效率的前提下,单位时间内能完成的最大作业面积,其值等于最大清扫速度与清扫宽度之积。3.2.5额定装载重量
为保证路面消扫车能可靠工作面规定的装运垃圾尘土等污物的量大重量的名义值。3.2.6垃圾容器有效容积
路面清扫车进行正常作业时垃圾容器能达到的最大装载容积。3.2.7最大吸入粒度
在JB/T7304规定的试验条件下,纯吸式或吸扫式路面清扫车所测得的吸入垃圾容器内体积最大颗粒的当量直径值。即被测定的最大颗粒折算成体积相当的圆球的直径值。规定测量的题粒为密度1.5~2g/cm的砂石或砖块。
4技术要求
4.1路面清扫车应符合本标准的规定,并按照经规定程序批准的图样及技术文件制造。4.2采用定型汽车底盘的路面清扫车满载整车总重量不得超过原汽车底盘的满载整车总重量,满载轴荷分配和重心高度应符合原汽车底盘技术条件的规定。否则应对该底盘进行改进设计,并核算路面清扫车揉纵性和行驶稳定性是否能满足使用要求。4.3原材料应有标记及合格证,使用前应进行抽样复检,确认合格后方可使用。4.4外购件应有合格证书,使用前应经路面清扫车生产厂质量检验部门抽样复检,确认合格后方可装配使用。
4.5整车外廊尺寸应符合GB1589的规定。4.6外观要求
4.6.1整车外露钣金件表面应平整,无明显锤痕。4.6.2油漆涂层应符合JB/T5946的规定,4.6.3焊接件应符合JB/T5943的规定。铸件表面无飞边、包砂现象,所有外露黑色金属件及紫固件均应进行防锈处理,联接件、紧围件应连接可靠,不得有松脱,气4.6.4
路、油路、水路、电路等管线应夹持牢固,不允许管线与运动部件发生库擦干涉。4.7燃料消耗量应符合JB3352的规定。4.8排烟度应符合GB3843的规定。4.9照明信号应符合GB4785的规定。4.10路面清扫车的制动性能应符合GB7258的规定。路面清扫车加速行驶车外噪声应符合GB1495的规定,清扫作业车外噪声不大于88dB(A)。4.11
4.12垃圾容器举升、下降应平稳,不允许发生审动、冲撞和卡滞现象,应能把垃圾倒尽。4.13垃圾容器在路面清扫车作业工况下,不得有漏污水、垃圾现象。4.14液压系统要求
液压系统管路布暨应符合GB3766的规定,路面清扫车出厂时的液压油清洁度指标(杂质含量)应不大于19/16(颗粒计数法),用1.5倍的额定工作压力进行液压管路的密封性能试验,保持3min,不允许有漏油、管路局部膨胀或接头松脱等现象。
4.14.4液压油箱在150kPa气压下进行密封性能试验,不得有渗蒲现象。4.15路面清扫车在运输工况时其刚性部分最小离地间隙不得小于100mm。4.16路面清扫车按JB/T7304测试,在整个标定的清扫速度范围内清扫效率应符合表1的规定。2
清扫抖效率
JB/T7303-94
纯扫式
吸扫式
纯吸式
4.17纯吸式和吸扫式清扫车的最大吸入粒度(当量直径)应不小于25mm,作业时吸口处最大气流速度不小于25m/s。
4.18在自然污染路面上,纯吸式和吸扫式路面清扫车吸尘系统出口排放平均含尘浓度应不大于60mg/m\。
4.19路面清扫车的可靠性应符合下列要求:清扫作业不少于500h,有效度不低于80%,a.
平均无故障工作时间MTBF不小于100h。b.
4.20路面清扫车投入使用后,首次大寿命(80%)工作小时数不少于4000h。4.21纯扫式和吸扫式路面清扫车的盘形或辑形扫刷应能清除路面垃圾极尘土等污物,面不损坏作业路面。
4.22纯扫式和吸扫式路面清扫车的风机或其他抽气装置应能在额定转速下持续运转,无异常振动。4.23纯扫式和吸扫式路面清扫车的风机或其他抽气装置的取力机构应设置离合装置,挂档轻便,定位可靠,不得自动脱档或挂档卡滞现象。4.24当垃圾容器内垃圾等污物达到额定容量(或额定重量)时,应具有及时报警的装置,报警装置应灵敏、可靠。
4.25垃圾容器应符合下列要求;垃圾容器焊缝平整、均匀,无裂纹、夹渣、气孔、咬边、未焊透等缺陷:a.
b。垃圾容器表面平整,无明显凸凹不平;c.垃圾容器内表面进行防腐处理。5检验规则
5.1出厂检验
5.1.1每台产品均应进行出厂检验,经质量检验部门检验合格后并签署产品合格证才可出广。用户也可按本标准进行出厂检验(出厂检验的内容见表2)。5.1.2出厂检验中,只要有一项指标不合格,即为不合格,5.2型式检验
5.2.1凡属下列情况之一者,应进行型式检验:新产品定型鉴定或因产品设计、工艺、材料改变影响产品性能者:a.
已定型产品转厂生产或已停产二年后再次生产的产品:b.
c.正常生产的产品每二年进行一次周期性检验;国家质量监督机构提出进行型式检验要求时。d.
5.2.2型式检验抽样方法
型式检验中,5.2.1a条和b条两种情况属于鉴定检验,从试制样机中随机独取一辑进行检5.2.2. 1
5.2.2.2型式检验中,5.2.1c条属于质量一致性检验、周期性的对产品进行检查,采取抽样的路面清扫车基数为生产厂年计划的月平均产量的20%,但不得少于3辆。被抽样产品应是近一年内生产的经工厂质量检验部门验收合格的产品。5.2.2.3国家质量监督机构提出型式检验要求时,按其检验细则抽样检验。5.2.3型式检验中,若有一项不合格,就要在间一批产品中加倍抽取,并对该项进行复测。若仍不合格。3
则该产品为不合格。
检验项目和内容按表2的规定。
检验项目
外观质量检查
主要结构参数测定
行驶性能试验
清扫性能试验
卸料性试验
噪声测试
液压润污染度测试
燃油滑耗量测试
大气污染指标测定
可营性试验
JB/T 730394
检验内容
整机遭型,外疑钣金件表面乎整、无凹点+油漆质量,焊接质量,气路、油路、电路布量几何参数(包括整机外形尺寸、容积、最小离地间陈)
质量参数(包括轴荷分配)
重心位置
最小转弯半径
最小稳定车速
最高车速(或各档车速)
加速性能
清行性能
最大牵引力
靶坡性能
制动性能(行车制动和坡道制动)清扫宽度
清扫速度
滑扫能力
清扫效率
最大吸人粒度
吸口处量大气流速度
卸料角度
卸料高度
发动机息速车外,司机耳旁噪声整机录大清扫速度时,车外、司机室、司机耳旁膜声
液压油箱中液压油的污染度
行驶燃油消耗量
清扫作业燃油消耗量
发动机度气排放
吸尘系统含尘滋度
清扫作业不少于500b,垃级容器倾翻卸料作业次数不少于400次
型式检验
出厂检验
注,表中标\△\符号的为应检验项目;标\△,\符号的为采用定疆汽车底盘的路函清扫车,可免测试的项目4
6标志、包装、运输和贮存
6.1、标志
JB/T 7303-94
路面清扫车应在明显位置固定产品标牌,标牌应包括以下内容:6.1.1
产品名称与型号;
产品外形尺寸(长×宽×高),mm;清扫宽度,mm;
清扫速度,km/h+
垃圾容器有效容积,m\;
空载重基,kg:
出厂编号及出厂甘期;
制造厂名称及厂标。
各操纵部位应设置操作指示牌。6.2包装
路面清扫车出厂前应对各阀门杆及液压缸活塞杆的外露部位进行防潮、防锈包装。产品出厂应配置附件、备件、随车工具和文件。随车技术文件包括:
产品合格证书和使用说明书:
主要配套件(定型汽车底盘或发动机)使用说明书:c.
随车装箱单。
6.3运输
路面清扫车用铁路、水路、公路运输时,应尽可能以自驶或拖电的方法上、下车船。必须使用吊装方法装卸时,应采用专用吊具,以免损坏产品。6.4贮存
需要长期贮存时,路面清扫车应停放在干燥、适风、防晒、防蚀的场所,并定期检查,以防损坏。定型汽车底盘及主要外购件的运输、保管应按原制造厂的规定进行。6.5用户在遵守本产品的贮存、运输和使用规定的条件下,从制造厂发货之日起一年内,固制造质量不良发生损坏而不能正常作业时,由制造厂负责免费修理(易损件除外)。附加说明:
本标准电机械工业部天津工程机械研究所提出并归口。本标准由天津工程机械研究所负责起草,本标准主要起草人孙云富、贾建中。5
小提示:此标准内容仅展示完整标准里的部分截取内容,若需要完整标准请到上方自行免费下载完整标准文档。
标准图片预览:





- 其它标准
- 热门标准
- 机械行业标准(JB)
- JB/T8521.1-2007 编织吊索 安全性 第1部分:一般用途合成纤维扁平吊装带
- JB/T9396-1999 环块磨损试验机 技术条件
- JB/T7928-2014 工业阀门 供货要求
- JB/T7732.1-1995 地膜覆盖机 技术条件
- JB/T9868.1-1999 散装饲料运输车 型式与参数
- JB/T5761.1-1999 数控弯管机 技术条件
- JB/T6664.2-1993 自吸泵 技术条件
- JB/T7665-1995 通用机械噪声声功率级现场测定 声强法
- JB/T8368.1-1996 电锤钻
- JB/T9272-1999 氨压力表
- JB/T10438-2004 额定电压450/750V及以下交联聚氯乙烯绝缘电线和电缆
- JB/T9159.9-1999 单轴纵切自动车床辅具 丝锥夹套 B 型尺寸
- JB/T3235-1999 人造金刚石烧结体磨耗比测定方法
- JB/T3411.87-1999 锥柄卡口镗铰刀杆 尺寸
- JB/T6619.1-1999 轻型机械密封 技术条件
- 行业新闻
请牢记:“bzxz.net”即是“标准下载”四个汉字汉语拼音首字母与国际顶级域名“.net”的组合。 ©2025 标准下载网 www.bzxz.net 本站邮件:bzxznet@163.com
网站备案号:湘ICP备2025141790号-2
网站备案号:湘ICP备2025141790号-2