- 您的位置:
- 标准下载网 >>
- 标准分类 >>
- 国家标准(GB) >>
- GB/T 554-2023船舶和海上技术 船舶系泊和拖带设备 海船用钢质焊接带缆桩
标准号:
GB/T 554-2023
标准名称:
船舶和海上技术 船舶系泊和拖带设备 海船用钢质焊接带缆桩
标准类别:
国家标准(GB)
英文名称:
Ships and marine technology—Ship’s mooring and towing fittings—Welded steel bollards for sea-going vessels标准状态:
现行-
发布日期:
2023-05-23 -
实施日期:
2023-12-01 出版语种:
简体中文下载格式:
.pdf .zip下载大小:
2.99 MB
替代情况:
替代GB/T 554-2008采标情况:
ISO 13795:2020《船舶和海上技术 船舶系泊和拖带设备 海船用钢质焊接带缆桩》 NEQ 非等效采用
部分标准内容:
ICS47.020.50
CCSU21
中华人民共和国国家标准
GB/T 554—2023
代替GB/T554—2008
船舶和海上技术
船舶系泊和拖带设备
海船用钢质焊接带缆桩
Ships and marine technologyShip's mooring and towing fittings-Welded steel bollards for sea-going vessels(ISO 13795:2020,NEQ)
2023-05-23发布
国家市场监督管理总局
国家标准化管理委员会
2023-12-01实施
GB/T554—2023
2规范性引用文件
3术语和定义
4分类和标记
5要求
6 试验方法
7检验规则
8标志、运输与贮存
附录A(规范性)钢质焊接带缆桩强度评定参考文献
GB/T554—2023
本文件按照GB/T1.1一2020《标准化工作导则第1部分:标准化文件的结构和起草规则》的规定起草。
本文件代替GB/T5542008《带缆桩》,与GB/T5542008相比,除结构调整和编辑性改动外,主要技术变化如下
一增加“安全工作负荷”和“拖带安全工作负荷”术语和定义(见3.1、3.2);删除原标准B型嵌入带缆桩、D型中DL型双“十”字螺钉固定式带缆桩和DH型双“十”字焊接固定式带缆桩(见2008年版的表1、图2、表3、图4、图5、表5);更改标准A型“普通带缆桩”为A型“紧凑底座带缆桩”,更改标准C型“简易带缆桩”为B型“宽底座带缆桩”,更改带缆桩的公称直径范围和简图(见表1,2008年版的表1);更改A型“紧凑底座带缆桩”和B型“宽底座带缆桩”结构型式和基本尺寸(见图1、表2、表3、图2、表4、表5,2008年版的图1、表2、图2、表3);增加带缆桩挡板型式和尺寸(见图1、表2、表3、图2、表4、表5);一删除封板、横管、加强板材料,增加眼环和挡板材料(见表6,2008年版的表6);-增加型号表示方法(见4.2);
删除带缆桩安装挡板型式和尺寸(见2008年版的4.2.3);更改带缆桩桩柱用无缝钢管规格(见表7,2008年版的表7);-增加“材料检验合格后方可投产”材料要求(见5.1.1),删除材料试验方法(见2008年版的5.1);
更改带缆桩不锈钢包覆的要求(见5.1.2,2008年版的4.1.2);增加SWL或TOW标志”要求和检验方法(见5.7、6.6);更改“附录A(规范性)带缆桩设计计算负荷状态及许用应力”为“附录A(规范性)钢质焊接带缆桩强度评定”(见附录A,2008年版的附录A)。本文件参考IS013795:2020《船舶和海上技术船舶系泊和拖带设备海船用钢质焊接带缆桩》起草,一致性程度为“非等效”。请注意本文件的某些内容可能涉及专利。本文件的发布机构不承担识别专利的责任。本文件由全国船舶装标准化技术委员会(SAC/TC129)提出并归口。本文件起草单位:江南造船(集团)有限责任公司、中国船舶及海洋工程设计研究院本文件主要起草人:陶冬明、桑巍、王云、孙佳秀、钱强。本文件所代替标准的历次版本发布情况为:-1983年首次发布为GB/T554—1983,1996年第一次修订;-2008年第二次修订时,并入了GB/T5581983《带缆桩技术条件》(GB/T5581983的历史发布情况为:GB/T558—1965、GB/T558—1976);一本次为第三次修订。
1范围
船舶和海上技术船舶系泊和拖带设备海船用钢质焊接带缆桩
GB/T554—2023bzxZ.net
本文件规定了海船用钢质焊接带缆桩(简称带缆桩)的分类和标记、要求、试验方法、检验规则、标志、运输和贮存。
本文件适用于海船用带缆桩的设计、制造和检验,2规范性引用文件
下列文件中的内容通过文中的规范性引用而构成本文件必不可少的条款。其中,注日期的引用文件,仅该日期对应的版本适用于本文件;不注日期的引用文件,其最新版本(包括所有的修改单)适用于本文件。
GB/T6992015优质碳素结构钢
GB/T7002006碳素结构钢
GB/T712—2011船舶及海洋工程用结构钢GB/T8162—2018结构用无缝钢管GB/T8923.1一2011涂覆涂料前钢材表面处理表面清洁度的目视评定第1部分:未涂覆过的钢材表面和全面清除原有涂层后的钢材表面的锈蚀等级和处理等级GB/T173952008无缝钢管尺寸、外形、重量及允许偏差CB/T3155—2013带缆辅助索
IMOMSC/Circ.1175船上拖带和系泊设备指南(Guidance on shipboard towing and mooringequipment)
3术语和定义
下列术语和定义适用于本文件。3.1
安全工作负荷safeworkingload;SWL用于系泊装件的极限安全负荷(最大允许负荷)。3.2
拖带安全工作负荷towingsafeworkingload;TOw用于正常和其他拖带操作时系泊嗮装件的极限安全负荷(最大允许负荷)。4分类和标记
4.1分类和标记
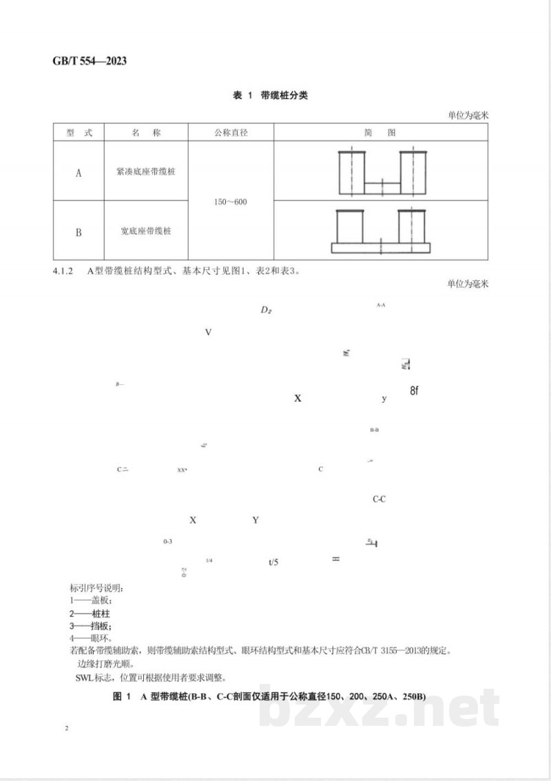
4.1.1带缆桩分类见表1。
GB/T5542023
紧凑底座带缆桩
宽底座带缆桩
表1带缆桩分类
公称直径
150~600
A型带缆桩结构型式、基本尺寸见图1、表2和表3。D2
标引序号说明:
盖板;
2——桩柱
3挡板;
眼环。
单位为毫米
单位为毫米
若配备带缆辅助索,贝
则带缆辅助索结构型式、眼环结构型式和基本尺寸应符合CB/T31552013的规定。边缘打磨光顺。
SWL标志,位置可根据使用者要求调整。图1A型带缆桩(B-B、C-C剖面仅适用于公称直径150、200、250A、250B)公称
直径D。
直径D。
焊脚高度
表2A型带缆桩尺寸
:A型带缆桩焊脚高度尺寸和SWLSwIb
用于系泊(系8字缆)
系一根缆绳
系两根缆绳
GB/T554—2023
单位为毫米
用于拖带
(系绳圈)
单位为毫米
GB/T554—2023
直径Da
焊脚高度
3A型带缆桩焊脚高度尺寸和SWL(续)表3
用于系泊(系8字缆)
系一根缆绳
系两根缆绳
保证足够的焊接量和焊接强度。采用开坡口深溶焊接方式,
用于拖带
(系绳圈)
SWL为系泊索承受的最大拉力,表中安全工作负荷参照附录A的评定方法给出,且仅供参考。计算的重量(毛重)仅供参考。
B型带缆桩结构型式、基本尺寸见图2、表4和表5。t
单位为毫米
标引序号说明:
盖板;
桩柱;
3—挡板;
4——眼环;
5——底座。
GB/T5542023
单位为毫米
若配备带缆辅助索,则带缆辅助索结构型式、眼环结构型式和基本尺寸应符合CB/T31552013的规定。·边缘打磨光顺。
SWL标志,位置可根据使用者要求调整。图2B型带缆桩
表4B型带缆桩尺寸
单位为毫米
公称直径
GB/T554—2023
公称直径
直径D。
焊脚高度
4B型带缆桩尺寸(续)
B型带缆桩焊脚高度尺寸和SWL
用于系泊(系8字缆)
系一根缆绳
系两根缆绳
用于拖带
(系绳圈)
单位为毫米
单位为毫米
直径D。
表5B型带缆桩焊脚高度尺寸和SWL(续)焊脚高度
用于系泊(系8字缆)
系一根缆绳
·采用开坡口深溶焊接方式,保证足够的焊接量和焊接强度。系两根缆绳
GB/T 554—2023
单位为毫米
用于拖带
(系绳圈)
SWL为系泊索承受的最大拉力,表中安全工作负荷参照附录A的评定方法得出,且仅供参考。计算的重量(毛重)仅供参考。
4.2产品标记
带缆桩的型号表示方法如下:
SWL或TOW
公称直径
-型式代号
示例1:公称直径为200mm、用于系泊且系一根缆绳时,SWL为82kN的紧凑底座带缆桩标记为:带缆桩GB/T5542023A20082
示例2:公称直径为200mm、用于系泊且系两根缆绳时,SWL为65kN的宽底座带缆桩标记为:带缆桩GB/T554—2023B200—65
示例3:公称直径为200mm、用于拖带时,TOW为128kN的宽底座带缆桩标记为:带缆桩GB/T554—2023B200—128T5要求
5.1材料
带缆桩主要零件的材料见表6,材料检验合格后方可投产。5.1.1
表6带缆桩的材料
零件名称
盖板、底座、挡板
优质碳素结构钢
船体用结构钢
碳素结构钢
标准编号
GB/T699—2015
GB/T712—2011
GB/T 700—2006
GB/T 554—2023
5.1.2带缆桩根据订货方对桩柱、盖板或底座有包覆不锈钢的要求时,宜选3mm厚不锈钢板进行包覆。
5.1.3带缆桩的桩柱一般由钢板焊接制造,或采用GB/T8162一2018中5.2规定的优质碳素结构钢无缝钢管制造方法。
5.2尺寸和公差
5.2.1无缝钢管的规格见表7,应满足GB/T17395—2008和附录A的要求。表7无缝钢管的规格
单位为毫米
带缆桩公称直径
无缝钢管规格
168(168.3)×8
6219(219.1)X8
4267 (267. 4) X 12
4267 (267. 4) × 10
6318.5×22(22.2)
318.5X12(12.5)
6356(355.6) X26
6356 (355.6)X14(14.2)
4406(406.4)×28
带缆桩公称直径
无缝钢管规格
406(406.4)×15
6457×30
6457×15
p508×32
,508×15
6560(559)X32
6560(559)×22(22.2)
6610×34
5.2.2无论用钢板或无缝钢管制造带缆桩,桩柱外径的公差应为土1%。钢管和钢板厚度公差应为士3%。
5.3焊缝
5.3.1焊缝不应有夹渣、焊瘤、气孔、未焊透以及咬边等缺陷。5.3.2采用钢板焊成的带缆桩桩柱,对接焊缝表面不应低于母材,且母材应圆滑过渡。每一桩柱径向位置的对接焊缝应不超过两条,且焊缝应在与带缆桩纵向中心线成30°的位置。当只有一条焊缝时,则焊缝应位于带缆桩的内侧,带缆桩焊缝位置见图3。8
小提示:此标准内容仅展示完整标准里的部分截取内容,若需要完整标准请到上方自行免费下载完整标准文档。
CCSU21
中华人民共和国国家标准
GB/T 554—2023
代替GB/T554—2008
船舶和海上技术
船舶系泊和拖带设备
海船用钢质焊接带缆桩
Ships and marine technologyShip's mooring and towing fittings-Welded steel bollards for sea-going vessels(ISO 13795:2020,NEQ)
2023-05-23发布
国家市场监督管理总局
国家标准化管理委员会
2023-12-01实施
GB/T554—2023
2规范性引用文件
3术语和定义
4分类和标记
5要求
6 试验方法
7检验规则
8标志、运输与贮存
附录A(规范性)钢质焊接带缆桩强度评定参考文献
GB/T554—2023
本文件按照GB/T1.1一2020《标准化工作导则第1部分:标准化文件的结构和起草规则》的规定起草。
本文件代替GB/T5542008《带缆桩》,与GB/T5542008相比,除结构调整和编辑性改动外,主要技术变化如下
一增加“安全工作负荷”和“拖带安全工作负荷”术语和定义(见3.1、3.2);删除原标准B型嵌入带缆桩、D型中DL型双“十”字螺钉固定式带缆桩和DH型双“十”字焊接固定式带缆桩(见2008年版的表1、图2、表3、图4、图5、表5);更改标准A型“普通带缆桩”为A型“紧凑底座带缆桩”,更改标准C型“简易带缆桩”为B型“宽底座带缆桩”,更改带缆桩的公称直径范围和简图(见表1,2008年版的表1);更改A型“紧凑底座带缆桩”和B型“宽底座带缆桩”结构型式和基本尺寸(见图1、表2、表3、图2、表4、表5,2008年版的图1、表2、图2、表3);增加带缆桩挡板型式和尺寸(见图1、表2、表3、图2、表4、表5);一删除封板、横管、加强板材料,增加眼环和挡板材料(见表6,2008年版的表6);-增加型号表示方法(见4.2);
删除带缆桩安装挡板型式和尺寸(见2008年版的4.2.3);更改带缆桩桩柱用无缝钢管规格(见表7,2008年版的表7);-增加“材料检验合格后方可投产”材料要求(见5.1.1),删除材料试验方法(见2008年版的5.1);
更改带缆桩不锈钢包覆的要求(见5.1.2,2008年版的4.1.2);增加SWL或TOW标志”要求和检验方法(见5.7、6.6);更改“附录A(规范性)带缆桩设计计算负荷状态及许用应力”为“附录A(规范性)钢质焊接带缆桩强度评定”(见附录A,2008年版的附录A)。本文件参考IS013795:2020《船舶和海上技术船舶系泊和拖带设备海船用钢质焊接带缆桩》起草,一致性程度为“非等效”。请注意本文件的某些内容可能涉及专利。本文件的发布机构不承担识别专利的责任。本文件由全国船舶装标准化技术委员会(SAC/TC129)提出并归口。本文件起草单位:江南造船(集团)有限责任公司、中国船舶及海洋工程设计研究院本文件主要起草人:陶冬明、桑巍、王云、孙佳秀、钱强。本文件所代替标准的历次版本发布情况为:-1983年首次发布为GB/T554—1983,1996年第一次修订;-2008年第二次修订时,并入了GB/T5581983《带缆桩技术条件》(GB/T5581983的历史发布情况为:GB/T558—1965、GB/T558—1976);一本次为第三次修订。
1范围
船舶和海上技术船舶系泊和拖带设备海船用钢质焊接带缆桩
GB/T554—2023bzxZ.net
本文件规定了海船用钢质焊接带缆桩(简称带缆桩)的分类和标记、要求、试验方法、检验规则、标志、运输和贮存。
本文件适用于海船用带缆桩的设计、制造和检验,2规范性引用文件
下列文件中的内容通过文中的规范性引用而构成本文件必不可少的条款。其中,注日期的引用文件,仅该日期对应的版本适用于本文件;不注日期的引用文件,其最新版本(包括所有的修改单)适用于本文件。
GB/T6992015优质碳素结构钢
GB/T7002006碳素结构钢
GB/T712—2011船舶及海洋工程用结构钢GB/T8162—2018结构用无缝钢管GB/T8923.1一2011涂覆涂料前钢材表面处理表面清洁度的目视评定第1部分:未涂覆过的钢材表面和全面清除原有涂层后的钢材表面的锈蚀等级和处理等级GB/T173952008无缝钢管尺寸、外形、重量及允许偏差CB/T3155—2013带缆辅助索
IMOMSC/Circ.1175船上拖带和系泊设备指南(Guidance on shipboard towing and mooringequipment)
3术语和定义
下列术语和定义适用于本文件。3.1
安全工作负荷safeworkingload;SWL用于系泊装件的极限安全负荷(最大允许负荷)。3.2
拖带安全工作负荷towingsafeworkingload;TOw用于正常和其他拖带操作时系泊嗮装件的极限安全负荷(最大允许负荷)。4分类和标记
4.1分类和标记
4.1.1带缆桩分类见表1。
GB/T5542023
紧凑底座带缆桩
宽底座带缆桩
表1带缆桩分类
公称直径
150~600
A型带缆桩结构型式、基本尺寸见图1、表2和表3。D2
标引序号说明:
盖板;
2——桩柱
3挡板;
眼环。
单位为毫米
单位为毫米
若配备带缆辅助索,贝
则带缆辅助索结构型式、眼环结构型式和基本尺寸应符合CB/T31552013的规定。边缘打磨光顺。
SWL标志,位置可根据使用者要求调整。图1A型带缆桩(B-B、C-C剖面仅适用于公称直径150、200、250A、250B)公称
直径D。
直径D。
焊脚高度
表2A型带缆桩尺寸
:A型带缆桩焊脚高度尺寸和SWLSwIb
用于系泊(系8字缆)
系一根缆绳
系两根缆绳
GB/T554—2023
单位为毫米
用于拖带
(系绳圈)
单位为毫米
GB/T554—2023
直径Da
焊脚高度
3A型带缆桩焊脚高度尺寸和SWL(续)表3
用于系泊(系8字缆)
系一根缆绳
系两根缆绳
保证足够的焊接量和焊接强度。采用开坡口深溶焊接方式,
用于拖带
(系绳圈)
SWL为系泊索承受的最大拉力,表中安全工作负荷参照附录A的评定方法给出,且仅供参考。计算的重量(毛重)仅供参考。
B型带缆桩结构型式、基本尺寸见图2、表4和表5。t
单位为毫米
标引序号说明:
盖板;
桩柱;
3—挡板;
4——眼环;
5——底座。
GB/T5542023
单位为毫米
若配备带缆辅助索,则带缆辅助索结构型式、眼环结构型式和基本尺寸应符合CB/T31552013的规定。·边缘打磨光顺。
SWL标志,位置可根据使用者要求调整。图2B型带缆桩
表4B型带缆桩尺寸
单位为毫米
公称直径
GB/T554—2023
公称直径
直径D。
焊脚高度
4B型带缆桩尺寸(续)
B型带缆桩焊脚高度尺寸和SWL
用于系泊(系8字缆)
系一根缆绳
系两根缆绳
用于拖带
(系绳圈)
单位为毫米
单位为毫米
直径D。
表5B型带缆桩焊脚高度尺寸和SWL(续)焊脚高度
用于系泊(系8字缆)
系一根缆绳
·采用开坡口深溶焊接方式,保证足够的焊接量和焊接强度。系两根缆绳
GB/T 554—2023
单位为毫米
用于拖带
(系绳圈)
SWL为系泊索承受的最大拉力,表中安全工作负荷参照附录A的评定方法得出,且仅供参考。计算的重量(毛重)仅供参考。
4.2产品标记
带缆桩的型号表示方法如下:
SWL或TOW
公称直径
-型式代号
示例1:公称直径为200mm、用于系泊且系一根缆绳时,SWL为82kN的紧凑底座带缆桩标记为:带缆桩GB/T5542023A20082
示例2:公称直径为200mm、用于系泊且系两根缆绳时,SWL为65kN的宽底座带缆桩标记为:带缆桩GB/T554—2023B200—65
示例3:公称直径为200mm、用于拖带时,TOW为128kN的宽底座带缆桩标记为:带缆桩GB/T554—2023B200—128T5要求
5.1材料
带缆桩主要零件的材料见表6,材料检验合格后方可投产。5.1.1
表6带缆桩的材料
零件名称
盖板、底座、挡板
优质碳素结构钢
船体用结构钢
碳素结构钢
标准编号
GB/T699—2015
GB/T712—2011
GB/T 700—2006
GB/T 554—2023
5.1.2带缆桩根据订货方对桩柱、盖板或底座有包覆不锈钢的要求时,宜选3mm厚不锈钢板进行包覆。
5.1.3带缆桩的桩柱一般由钢板焊接制造,或采用GB/T8162一2018中5.2规定的优质碳素结构钢无缝钢管制造方法。
5.2尺寸和公差
5.2.1无缝钢管的规格见表7,应满足GB/T17395—2008和附录A的要求。表7无缝钢管的规格
单位为毫米
带缆桩公称直径
无缝钢管规格
168(168.3)×8
6219(219.1)X8
4267 (267. 4) X 12
4267 (267. 4) × 10
6318.5×22(22.2)
318.5X12(12.5)
6356(355.6) X26
6356 (355.6)X14(14.2)
4406(406.4)×28
带缆桩公称直径
无缝钢管规格
406(406.4)×15
6457×30
6457×15
p508×32
,508×15
6560(559)X32
6560(559)×22(22.2)
6610×34
5.2.2无论用钢板或无缝钢管制造带缆桩,桩柱外径的公差应为土1%。钢管和钢板厚度公差应为士3%。
5.3焊缝
5.3.1焊缝不应有夹渣、焊瘤、气孔、未焊透以及咬边等缺陷。5.3.2采用钢板焊成的带缆桩桩柱,对接焊缝表面不应低于母材,且母材应圆滑过渡。每一桩柱径向位置的对接焊缝应不超过两条,且焊缝应在与带缆桩纵向中心线成30°的位置。当只有一条焊缝时,则焊缝应位于带缆桩的内侧,带缆桩焊缝位置见图3。8
小提示:此标准内容仅展示完整标准里的部分截取内容,若需要完整标准请到上方自行免费下载完整标准文档。
标准图片预览:





- 其它标准
- 热门标准
- 国家标准
- GB/T38627-2020 信息技术 实时定位 磁定位数据接口
- GB/T2828.1-2012 计数抽样检验程序 第1部分:按接收质量限(AQL)检索的逐批检验抽样计划
- GB/T8878—2014 棉针织内衣
- GB/T1182-2018 产品几何技术规范(GPS) 几何公差 形状、方向、位置和跳动公差标注
- GB/T97.1-2002 平垫圈A级
- GB175-2023 通用硅酸盐水泥
- GB/T43802-2024 绿色产品评价 物流周转箱
- GB/T4507—2014 沥青软化点测定法环球法
- GB/T10125-2021 人造气氛腐蚀试验 盐雾试验
- GB/T228.1-2021 金属材料 拉伸试验 第1部分:室温试验方法
- GB/T42970-2023 半导体集成电路 视频编解码电路测试方法
- GB31094-2014 防爆电梯制造与安装安全规范
- GB/T15349-1994 化学试剂 溴甲酚绿
- GB/T5972-2023 起重机 钢丝绳 保养、维护、检验和报废
- GB50300-2013 建筑工程施工质量验收统一标准
- 行业新闻
请牢记:“bzxz.net”即是“标准下载”四个汉字汉语拼音首字母与国际顶级域名“.net”的组合。 ©2025 标准下载网 www.bzxz.net 本站邮件:wymp4wang@gmail.com