- 您的位置:
- 标准下载网 >>
- 标准分类 >>
- 其他行业标准 >>
- JB/T 6555.3-2012台式木工多用机床 第3部分:技术条件
标准号:
JB/T 6555.3-2012
标准名称:
台式木工多用机床 第3部分:技术条件
标准类别:
其他行业标准
英文名称:
Bench type combined machines for woodworking —Part 3:Technical conditions标准状态:
现行-
发布日期:
2012-05-24 -
实施日期:
2012-11-01 出版语种:
简体中文下载格式:
.pdf .zip
标准ICS号:
木材技术>>木工设备>>79.120.10木工机械中标分类号:
机械>>通用加工机械与设备>>J65木工机床及机用工具
替代情况:
替代JB/T 6557-1993
点击下载
标准简介:
本标准规定了台式木工多用机床的一般要求、参数和尺寸、性能、附件和工具、电气系统、安全卫生、制造质量、结构检验、空运转试验、负荷试验、精度检验、工作试验、检验规则和包装。
本标准适用于具有平刨、压刨、榫槽(钻)、锯削四种用途和其中两种及三种用途的台式木工多用机床。
部分标准内容:
ICS79.120.10
备案号:365802012
中华人民共和国机械行业标准
JB/T6555.3—2012
代替JB/T6557-1993
台式木工多用机床
第3部分:技术条件
Benchtypecombinedmachinesforwoodworking-Part3:Technicalconditions
2012-05-24发布
2012-1.1-01实施
中华人民共和国工业和信息化部发布前言
规范性引用文件
一般要求.
参数和尺寸。
附件和工具.
电气系统.bzxz.net
安全卫生.
一般要求.
安全防护装置的要求
操纵机构的要求.
工作台与导向板
装夹、止动及刨刀轴的要求
制造质量(推荐)
结构检验(仅在型式试验时进行)空运转试验
一般要求.
温升试验、
机构功能动作试验
安全防护装置的功能、动作和稳定性检验空载噪声检验
空运转功率试验(抽查)
电气系统的检查
负荷试验
精度检验
工作试验.
检验规则
JB/T6555.32012
JB/T6555.3—2012
JB/T6555《台式木工多用机床》分为三个部分:第1部分:参数;
-第2部分:精度;
第3部分:技术条件。
本部分是JB/T6555的第3部分。
本部分按照GB/T1.12009给出的规则起草。本部分代替JB/T6557—1993《台式木工多用机床技术条件》,与JB/T6557—1993相比主要技术变化如下:
增加了前言:
一修改了第2章。
本部分由中国机械工业联合会提出。本部分由全国木工机床与刀具标准化技术委员会(SAC/TC84)归口。本部分起草单位:福州木工机床研究所、山东工友集团股份有限公司。本部分主要起草人:郑莉、宋志敏。本部分所替代标准的历次版本发布情况为:JB/T6557—1993。
1范围
JB/T6555.3-2012
台式木工多用机床第3部分:技术条件JB/T6555本部分规定了台式木工多用机床的一般要求、参数和尺寸、性能、附件和工具、电气系统、安全卫生、制造质量、结构检验、空运转试验、负荷试验、精度检验、工作试验、检验规则和包装。本部分适用于具有平刨、压刨、样槽(钻)、锯削四种用途和其中两种及三种用途的台式木工多用机床(以下简称机床)。
2规范性引用文件
下列文件对于本文件的应用是必不可少的。凡是注日期的引用文件,仅注日期的版本适用于本文件。凡是不注日期的引用文件,其最新版本(包括所有的修改单)适用于本文件。GB/T3098.1-2010紧固件机械性能螺栓、螺钉和螺柱GB5226.1一2008机械电气安全机械电气设备第1部分:通用技术条件GB12557—2010木工机床安全通则GB/T14384—2010木工机床通用技术条件GB18955木工刀具安全铣刀、圆锯片GB/T25373—2010金属切削机床装配通用技术条件GB/T25376一2010金属切削机床机械加工件通用技术条件JB33801999
木工平刨床安全
JB/T4172—2010
木工刨刀轴
JB/T5727—1999
单面木工压刨床
JB/T6555.1
台式木工多用机床第1部分:参数JB/T6555.2
台式木工多用机床第2部分:精度JB/T8356.1—1996
机床包装技术条件
JB/T9953—1999
木工机床噪声声(压)级测量方法3一般要求
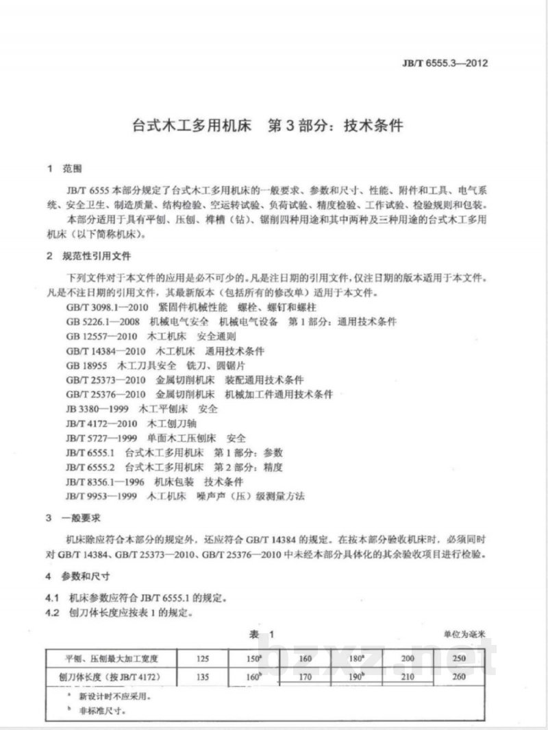
机床除应符合本部分的规定外,还应符合GB/T14384的规定。在按本部分验收机床时,必须同时对GB/T14384、GB/T25373—2010、GB/T25376—2010中未经本部分具体化的其余验收项目进行检验。4参数和尺寸
4.1机床参数应符合JB/T6555.1的规定。4.2创刀体长度应按表1的规定。表
平刨、压刨最大加工宽度
刨刀体长度(按JB/4172)
新设计时不应采用。
非标准尺寸。
单位为毫米
JB/T6555.3—2012
5性能
5.1机床的精度应符合JB/T6555.2的规定。5.2机床主运动速度偏差不得超过标牌指示值的土5%。5.3主传动系统空运转功率(不包括电动机空载功率)不得超过主电动机额定功率的35%。附件和工具
为保证机床的基本性能,应随机供应下列附件和工具一与机床基本性能相应的刀具,如:刨刀部分的刨刀片、圆锯部分的圆锯片、样槽部分的方凿钻等;
装拆力具用的专用工具。
6.2机床的附件和工具一般应标有相应的标记或规格,并应保证连接部件的互换性和使用性能。7
电气系统
7.1机床电气系统一般应符合GB5226.1的规定,并根据机床的结构特点,必须保证7.2~7.7。7.2机床必须设有短路保护。
7.3机床必须设有过载保护。
7.4机床必须建立保护系统,保证保护电路的连续性。7.5机床带电部分必须装置在电柜(或壁笼)内,其防护等级不低于IP54。允许用插销作电源开关并应在使用说明书中向用户指明,必须在拔掉电源插销情况下才能进行维修。7.6机床的防护等级不低于TP44。7.7机床必须按11.7进行绝缘试验、耐压试验和保护电路的连续性试验。8
安全卫生
8.1一般要求
机床的结构安全除应符合本部分的规定外,还应符合GB12557的规定。机床的电气系统应符合第7章的规定。机床上使用的刀具应符合GB18955的规定。8.1.4
压创应设有最大切削深度的限位器:机动进给的压创必须设有止逆器。8.1.5
创刀轴、圆锯片等必须配有安全防护装置。带传动等传动装置应尽量置手机体内,否则必须设有安全防护装置。刀具的夹持必须可靠,确保在工作时不会松动和飞出。刀体的结构及刀片装夹的结构安全必须符合GB18955的规定。
8.1.8平刨、压刨应尽可能设置排屑口。8.2安全防护装置的要求
机床的安全防护装置应符合GB12557的规定。8.2.1
分料刀的厚度应比锯路宽度大0.5mm。8.2.2
分料刀应与圆锯片旋转中心平面对称,其刀口与圆锯片齿尖的距离应可调,保证不大于12mm。8.2.3
分料刀应有足够的宽度以保证其强度和刚度,并且朝向圆锯片的锐利部分的宽度不得小于5mm,8.2.4
但不得超过其总宽度的1/5。
8.2.5分料刀高出圆锯工作台的尺寸不得小于圆锯片工作部分的最大高度。8.2.6止逆器应符合JB5727—1999中5.2.5.1的规定。允许止逆机构的开启操纵不与进给操纵的联锁。8.3操纵机构的要求
压创工作台、锯轴或圆锯工作台的升降手轮操纵力应按GB12557一2010的5.2.3.8中大于5次/班JB/T6555.3—2012
至25次班进行考核:椎和钻孔进给部分的手柄操作力应按大手25次/班进行考核:其余手轮按小于或等于5次/班进行考核。
8.4工作台与导向板
8.4.1平创工作台的升降、锁紧应可靠,工作台最大开口量不得大于30mm。8.4.2圆锯工作台锯片槽口的宽度应比最大锯路宽度大10mm。8.4.3平创和圆锯应设导向板。
8.4.4导向板的定位和锁紧应可靠,其长度和宽度应保证工具的安全进给。8.5装夹、止动及刨刀轴的要求
样槽、钻削部分应设置工件定位用的靠板及工件夹紧机构。8.5.1
刨刀轴部件应符合JB3380的规定,压刀螺钉的机械性能应达GB/T3098.1一2010中的8.8级的规定。机床的使用说明书中应详细说明压紧螺钉的材料、机械性能等级和预紧力。8.5.3刨刀轴应设置止动装置,该装置应与机床控制系统联锁(刨刀轴的两端均有其他刀具的机床除外)。8.6噪声
在空运转条件下,机床噪声最大声压级不得超过83dB(A),测量方法应符合JB/T9953—1999的要求,测量前机床一般处于下列状态:a)圆锯片高出工作台面20mm,适张度应处于良好状态,导向板距锯片50mm[若其与平刨共用,则按c)的规定];
b)压创工作台面处于全行程的中间位置;c)平刨前工作台处于切削深度为1mm的位置,导向板位于工作台宽度方向的中间。9制造质量(推荐)
9.1机床的制造质量除应符合本部分规定外,还应符合GB/T14384、GB/T25373、GB/T25376中V级精度机床的相应规定。
9.2样槽工作台滑动导轨副的硬度按滑动导轨考核。平创、压创工作台和圆锯工作台导轨副按移置次数小于或等于25次/班进行考核。9.3下列铸件为主要铸件,应在粗加工后进行时效处理:床身:
平创、压侧、圆锯及样槽工作台;一导向板;
、轴承座;
一样槽部分的中溜板、中溜板底座;方凿支承座。
9.4下列结合面按“重要固定结合面”的要求考核:刨刀轴轴承座与其结合面:
平创工作台与床身的结合面。
9.5样槽部分完成进给运动的导轨副结合面按滑动导轨考核,其余导轨副结合面按移置导轨副考核。9.6链轮热处理后齿面硬度达45HRC~50HRC。结构检验(仅在型式试验时进行)10
按GB/T14384一2010中4.5及本部分第8章的要求,检验机床结构是否符合规定。11空运转试验
11.1一般要求
机床空运转不应少于30min,使主轴轴承达到稳定温度。JB/T6555.3—2012
11.2温升试验
机床空运转30min时,选表2中两种方案之一测量主轴轴承温度和温升,其值不得超过表2的规定。表2
测温点位置
在轴承上
在轴承座外壁正对轴承圆周面的位置“温度℃
温升℃
仅适用于测温点与轴承距离不大于3mm的情况。若由于结构限制不能在上述位置测量主轴实际温度,则应通过试验找出测温点与轴承温度的温差规律,经本部分归口单位标准化机构认可后实施。11.3机构功能动作试验
机构功能动作包括下列内容:
用适当的速度反复10次起动、停止各主轴,检验动作是否灵活、可靠,主轴转速是否符合5.2的规定;
检验工作台、导向板移动是否灵活,定位是否可靠:检验圆锯片、刨刀片、钻夹头的装拆是否灵活、可靠;圆锯片、刨刀片、钻夹头等工具和附件应在机床上进行试运转,检查其相互关系是否符合设计要求;
检查手轮、手柄等操纵机构是否灵活、可靠,其操纵力是否符合8.3的规定。11.4安全防护装置的功能、动作和稳定性检验按第8章检验刀具防护装置、压创止逆器、圆锯分料刀是否可靠稳定、可靠。11.5空载噪声检验
按8.6检验机床的噪声。
11.6空运转功率试验(抽查)
检验机床空运转功率是否符合5.3的规定。11.7电气系统的检查
11.7.1绝缘试验
按GB5226.1—2008中18.3的要求进行。11.7.2耐压试验
按GB5226.1-2008中18.4的要求进行11.7.3保护电路的连续性检查
按GB5226.1—2008中18.2的要求进行。12负荷试验
机床主传动系统的转矩试验、切削抗力试验和机床主传动系统达到最大功率的试验,可合并进行。12.1
12.2试验木材一般采用含水率大于15%的中硬材,如红松、白松等。12.3试验时,加工方式选择压刨和圆锯。切削用量由制造厂确定,切削时逐渐加大切削深度,直至达到各项试验的规定值。
13精度检验
按JB/T6555.2检验机床的精度。14工作试验
创床部分切削用量如下:
切削宽度取最大切削宽度的1/2;切削深度取最大切削深度的1/2:进给速度取中速(压刨),其他部分用手动。圆锯:取切削高度为机床最大切削高度。钻床:做最大钻孔直径加工试验。试验:木材按12.2的规定。
JB/T6555.32012
在上述工作试验时主电动机不得超载,转矩和切削抗力不得超过规定值。各机构、系统应正常。15检验规则
对成批生产的机床,机床负荷试验、工作精度用抽检法检验,抽检方案按表3的规定。表3
批量范围
26~150
151500
机床包装应符合JB/T8356.1的规定。16.2
机床部件与箱顶及四周内壁的距离不应小于15mm。16.3
检查台数
机床的包装材料可选用木材、竹篇、条藤、苇席或纸箱等,并应符合相应标准的规定。JB/T6555.3-2012
中华人民共和国
机械行业标准
台式木工多用机床第3部分:技术条件JB/T6555.3—2012
机械工业出版社出版发行
北京市百万庄大街22号
邮政编码:100037
210mmX297mm0.75印张·15千字
2012年12月第1版第1次印刷
书号:15111·10677
网址:http://www.cmpbook.com编辑部电话:(010)88379778
直销中心电话:
(010)88379693
封面无防伪标均为盗版
版权专有
侵权必究
小提示:此标准内容仅展示完整标准里的部分截取内容,若需要完整标准请到上方自行免费下载完整标准文档。
备案号:365802012
中华人民共和国机械行业标准
JB/T6555.3—2012
代替JB/T6557-1993
台式木工多用机床
第3部分:技术条件
Benchtypecombinedmachinesforwoodworking-Part3:Technicalconditions
2012-05-24发布
2012-1.1-01实施
中华人民共和国工业和信息化部发布前言
规范性引用文件
一般要求.
参数和尺寸。
附件和工具.
电气系统.bzxz.net
安全卫生.
一般要求.
安全防护装置的要求
操纵机构的要求.
工作台与导向板
装夹、止动及刨刀轴的要求
制造质量(推荐)
结构检验(仅在型式试验时进行)空运转试验
一般要求.
温升试验、
机构功能动作试验
安全防护装置的功能、动作和稳定性检验空载噪声检验
空运转功率试验(抽查)
电气系统的检查
负荷试验
精度检验
工作试验.
检验规则
JB/T6555.32012
JB/T6555.3—2012
JB/T6555《台式木工多用机床》分为三个部分:第1部分:参数;
-第2部分:精度;
第3部分:技术条件。
本部分是JB/T6555的第3部分。
本部分按照GB/T1.12009给出的规则起草。本部分代替JB/T6557—1993《台式木工多用机床技术条件》,与JB/T6557—1993相比主要技术变化如下:
增加了前言:
一修改了第2章。
本部分由中国机械工业联合会提出。本部分由全国木工机床与刀具标准化技术委员会(SAC/TC84)归口。本部分起草单位:福州木工机床研究所、山东工友集团股份有限公司。本部分主要起草人:郑莉、宋志敏。本部分所替代标准的历次版本发布情况为:JB/T6557—1993。
1范围
JB/T6555.3-2012
台式木工多用机床第3部分:技术条件JB/T6555本部分规定了台式木工多用机床的一般要求、参数和尺寸、性能、附件和工具、电气系统、安全卫生、制造质量、结构检验、空运转试验、负荷试验、精度检验、工作试验、检验规则和包装。本部分适用于具有平刨、压刨、样槽(钻)、锯削四种用途和其中两种及三种用途的台式木工多用机床(以下简称机床)。
2规范性引用文件
下列文件对于本文件的应用是必不可少的。凡是注日期的引用文件,仅注日期的版本适用于本文件。凡是不注日期的引用文件,其最新版本(包括所有的修改单)适用于本文件。GB/T3098.1-2010紧固件机械性能螺栓、螺钉和螺柱GB5226.1一2008机械电气安全机械电气设备第1部分:通用技术条件GB12557—2010木工机床安全通则GB/T14384—2010木工机床通用技术条件GB18955木工刀具安全铣刀、圆锯片GB/T25373—2010金属切削机床装配通用技术条件GB/T25376一2010金属切削机床机械加工件通用技术条件JB33801999
木工平刨床安全
JB/T4172—2010
木工刨刀轴
JB/T5727—1999
单面木工压刨床
JB/T6555.1
台式木工多用机床第1部分:参数JB/T6555.2
台式木工多用机床第2部分:精度JB/T8356.1—1996
机床包装技术条件
JB/T9953—1999
木工机床噪声声(压)级测量方法3一般要求
机床除应符合本部分的规定外,还应符合GB/T14384的规定。在按本部分验收机床时,必须同时对GB/T14384、GB/T25373—2010、GB/T25376—2010中未经本部分具体化的其余验收项目进行检验。4参数和尺寸
4.1机床参数应符合JB/T6555.1的规定。4.2创刀体长度应按表1的规定。表
平刨、压刨最大加工宽度
刨刀体长度(按JB/4172)
新设计时不应采用。
非标准尺寸。
单位为毫米
JB/T6555.3—2012
5性能
5.1机床的精度应符合JB/T6555.2的规定。5.2机床主运动速度偏差不得超过标牌指示值的土5%。5.3主传动系统空运转功率(不包括电动机空载功率)不得超过主电动机额定功率的35%。附件和工具
为保证机床的基本性能,应随机供应下列附件和工具一与机床基本性能相应的刀具,如:刨刀部分的刨刀片、圆锯部分的圆锯片、样槽部分的方凿钻等;
装拆力具用的专用工具。
6.2机床的附件和工具一般应标有相应的标记或规格,并应保证连接部件的互换性和使用性能。7
电气系统
7.1机床电气系统一般应符合GB5226.1的规定,并根据机床的结构特点,必须保证7.2~7.7。7.2机床必须设有短路保护。
7.3机床必须设有过载保护。
7.4机床必须建立保护系统,保证保护电路的连续性。7.5机床带电部分必须装置在电柜(或壁笼)内,其防护等级不低于IP54。允许用插销作电源开关并应在使用说明书中向用户指明,必须在拔掉电源插销情况下才能进行维修。7.6机床的防护等级不低于TP44。7.7机床必须按11.7进行绝缘试验、耐压试验和保护电路的连续性试验。8
安全卫生
8.1一般要求
机床的结构安全除应符合本部分的规定外,还应符合GB12557的规定。机床的电气系统应符合第7章的规定。机床上使用的刀具应符合GB18955的规定。8.1.4
压创应设有最大切削深度的限位器:机动进给的压创必须设有止逆器。8.1.5
创刀轴、圆锯片等必须配有安全防护装置。带传动等传动装置应尽量置手机体内,否则必须设有安全防护装置。刀具的夹持必须可靠,确保在工作时不会松动和飞出。刀体的结构及刀片装夹的结构安全必须符合GB18955的规定。
8.1.8平刨、压刨应尽可能设置排屑口。8.2安全防护装置的要求
机床的安全防护装置应符合GB12557的规定。8.2.1
分料刀的厚度应比锯路宽度大0.5mm。8.2.2
分料刀应与圆锯片旋转中心平面对称,其刀口与圆锯片齿尖的距离应可调,保证不大于12mm。8.2.3
分料刀应有足够的宽度以保证其强度和刚度,并且朝向圆锯片的锐利部分的宽度不得小于5mm,8.2.4
但不得超过其总宽度的1/5。
8.2.5分料刀高出圆锯工作台的尺寸不得小于圆锯片工作部分的最大高度。8.2.6止逆器应符合JB5727—1999中5.2.5.1的规定。允许止逆机构的开启操纵不与进给操纵的联锁。8.3操纵机构的要求
压创工作台、锯轴或圆锯工作台的升降手轮操纵力应按GB12557一2010的5.2.3.8中大于5次/班JB/T6555.3—2012
至25次班进行考核:椎和钻孔进给部分的手柄操作力应按大手25次/班进行考核:其余手轮按小于或等于5次/班进行考核。
8.4工作台与导向板
8.4.1平创工作台的升降、锁紧应可靠,工作台最大开口量不得大于30mm。8.4.2圆锯工作台锯片槽口的宽度应比最大锯路宽度大10mm。8.4.3平创和圆锯应设导向板。
8.4.4导向板的定位和锁紧应可靠,其长度和宽度应保证工具的安全进给。8.5装夹、止动及刨刀轴的要求
样槽、钻削部分应设置工件定位用的靠板及工件夹紧机构。8.5.1
刨刀轴部件应符合JB3380的规定,压刀螺钉的机械性能应达GB/T3098.1一2010中的8.8级的规定。机床的使用说明书中应详细说明压紧螺钉的材料、机械性能等级和预紧力。8.5.3刨刀轴应设置止动装置,该装置应与机床控制系统联锁(刨刀轴的两端均有其他刀具的机床除外)。8.6噪声
在空运转条件下,机床噪声最大声压级不得超过83dB(A),测量方法应符合JB/T9953—1999的要求,测量前机床一般处于下列状态:a)圆锯片高出工作台面20mm,适张度应处于良好状态,导向板距锯片50mm[若其与平刨共用,则按c)的规定];
b)压创工作台面处于全行程的中间位置;c)平刨前工作台处于切削深度为1mm的位置,导向板位于工作台宽度方向的中间。9制造质量(推荐)
9.1机床的制造质量除应符合本部分规定外,还应符合GB/T14384、GB/T25373、GB/T25376中V级精度机床的相应规定。
9.2样槽工作台滑动导轨副的硬度按滑动导轨考核。平创、压创工作台和圆锯工作台导轨副按移置次数小于或等于25次/班进行考核。9.3下列铸件为主要铸件,应在粗加工后进行时效处理:床身:
平创、压侧、圆锯及样槽工作台;一导向板;
、轴承座;
一样槽部分的中溜板、中溜板底座;方凿支承座。
9.4下列结合面按“重要固定结合面”的要求考核:刨刀轴轴承座与其结合面:
平创工作台与床身的结合面。
9.5样槽部分完成进给运动的导轨副结合面按滑动导轨考核,其余导轨副结合面按移置导轨副考核。9.6链轮热处理后齿面硬度达45HRC~50HRC。结构检验(仅在型式试验时进行)10
按GB/T14384一2010中4.5及本部分第8章的要求,检验机床结构是否符合规定。11空运转试验
11.1一般要求
机床空运转不应少于30min,使主轴轴承达到稳定温度。JB/T6555.3—2012
11.2温升试验
机床空运转30min时,选表2中两种方案之一测量主轴轴承温度和温升,其值不得超过表2的规定。表2
测温点位置
在轴承上
在轴承座外壁正对轴承圆周面的位置“温度℃
温升℃
仅适用于测温点与轴承距离不大于3mm的情况。若由于结构限制不能在上述位置测量主轴实际温度,则应通过试验找出测温点与轴承温度的温差规律,经本部分归口单位标准化机构认可后实施。11.3机构功能动作试验
机构功能动作包括下列内容:
用适当的速度反复10次起动、停止各主轴,检验动作是否灵活、可靠,主轴转速是否符合5.2的规定;
检验工作台、导向板移动是否灵活,定位是否可靠:检验圆锯片、刨刀片、钻夹头的装拆是否灵活、可靠;圆锯片、刨刀片、钻夹头等工具和附件应在机床上进行试运转,检查其相互关系是否符合设计要求;
检查手轮、手柄等操纵机构是否灵活、可靠,其操纵力是否符合8.3的规定。11.4安全防护装置的功能、动作和稳定性检验按第8章检验刀具防护装置、压创止逆器、圆锯分料刀是否可靠稳定、可靠。11.5空载噪声检验
按8.6检验机床的噪声。
11.6空运转功率试验(抽查)
检验机床空运转功率是否符合5.3的规定。11.7电气系统的检查
11.7.1绝缘试验
按GB5226.1—2008中18.3的要求进行。11.7.2耐压试验
按GB5226.1-2008中18.4的要求进行11.7.3保护电路的连续性检查
按GB5226.1—2008中18.2的要求进行。12负荷试验
机床主传动系统的转矩试验、切削抗力试验和机床主传动系统达到最大功率的试验,可合并进行。12.1
12.2试验木材一般采用含水率大于15%的中硬材,如红松、白松等。12.3试验时,加工方式选择压刨和圆锯。切削用量由制造厂确定,切削时逐渐加大切削深度,直至达到各项试验的规定值。
13精度检验
按JB/T6555.2检验机床的精度。14工作试验
创床部分切削用量如下:
切削宽度取最大切削宽度的1/2;切削深度取最大切削深度的1/2:进给速度取中速(压刨),其他部分用手动。圆锯:取切削高度为机床最大切削高度。钻床:做最大钻孔直径加工试验。试验:木材按12.2的规定。
JB/T6555.32012
在上述工作试验时主电动机不得超载,转矩和切削抗力不得超过规定值。各机构、系统应正常。15检验规则
对成批生产的机床,机床负荷试验、工作精度用抽检法检验,抽检方案按表3的规定。表3
批量范围
26~150
151500
机床包装应符合JB/T8356.1的规定。16.2
机床部件与箱顶及四周内壁的距离不应小于15mm。16.3
检查台数
机床的包装材料可选用木材、竹篇、条藤、苇席或纸箱等,并应符合相应标准的规定。JB/T6555.3-2012
中华人民共和国
机械行业标准
台式木工多用机床第3部分:技术条件JB/T6555.3—2012
机械工业出版社出版发行
北京市百万庄大街22号
邮政编码:100037
210mmX297mm0.75印张·15千字
2012年12月第1版第1次印刷
书号:15111·10677
网址:http://www.cmpbook.com编辑部电话:(010)88379778
直销中心电话:
(010)88379693
封面无防伪标均为盗版
版权专有
侵权必究
小提示:此标准内容仅展示完整标准里的部分截取内容,若需要完整标准请到上方自行免费下载完整标准文档。
标准图片预览:





- 热门标准
- 其他行业标准
- QB/T4698-2014 家用和类似用途软水机
- QB/T4785-2015 往复锯条
- NB/T31048.1-2014 风力发电机用绕组线 第1部分 一般规定
- QB/T1880-2008 自行车 车架
- YB/T5315-2016 硅钙合金 磷含量的测定 磷钼蓝分光光度法
- FZ/T54068-2013 聚苯硫醚牵伸丝
- FZ/T54132-2022 循环再利用涤纶膨体长丝(BCF)
- FZ/T66310-1995 特种工业用厚型带
- YS/T131-2010 炭素制品生产炉窑能耗限额
- FZ/T92019-2021 棉纺环锭细纱机牵伸下罗拉
- QB/T1543-2014 钟用锡磷青铜带
- FZ/T54073-2014 有光异形锦纶6预取向丝
- FZ/T61008-2015 摇粒绒毯
- QB/T1891-2012 自行车 抱闸
- QB/T1907-2014 手表防震器
- 行业新闻
请牢记:“bzxz.net”即是“标准下载”四个汉字汉语拼音首字母与国际顶级域名“.net”的组合。 ©2025 标准下载网 www.bzxz.net 本站邮件:bzxznet@163.com
网站备案号:湘ICP备2025141790号-2
网站备案号:湘ICP备2025141790号-2