- 您的位置:
- 标准下载网 >>
- 标准分类 >>
- 其他行业标准 >>
- QB/T 4127-2010化妆品中吡罗克酮乙醇胺盐(OCT)的测定 高效液相色谱法
标准号:
QB/T 4127-2010
标准名称:
化妆品中吡罗克酮乙醇胺盐(OCT)的测定 高效液相色谱法
标准类别:
其他行业标准
英文名称:
Determination of piroctone olamine in cosmetics by high performance liquid chromatography标准状态:
现行-
发布日期:
2011-01-21 -
实施日期:
2011-04-01 出版语种:
简体中文下载格式:
.pdf .zip
标准ICS号:
化工技术>>化工产品>>71.100.70美容品、化妆品中标分类号:
轻工、文化与生活用品>>日用化工品>>Y42化妆品
部分标准内容:
ICS 71.100.70
分类号:Y42www.bzxz.net
备案号:31074-2011
中华人民共和国轻工行业标准
QB/T 4127-2010
化妆品中吡罗克酮乙醇胺盐(OCT)的测定高效液相色谱法
Determination of piroctone olamine in cosmeticsby high performance liquid chromatography2010-12-29发布
中华人民共和国工业和信息化部发布2011-04-01实施
本标准由中国轻工业联合会提出。前言
本标准由全国香料香精化妆品标准化技术委员会(SAC/TC257)归口。QB/T4127-2010
本标准负责起草单位:上海应用技术学院、上海市日用化学工业研究所、上海香料研究所、上海家化联合股份有限公司。
本标准主要起草人:张婉萍、张健、崔俭杰、沈敏、康薇、刘超、徐伟东。1范围
化妆品中吡罗克酮乙醇胺盐(OCT)的测定高效液相色谱法
QB/T4127-2010
本标准规定了化妆品中吡罗克酮乙醇胺盐(OCT)含量的高效液相色谱测定方法。本标准适用于洗发类和护发类化妆品中吡罗克酮乙醇胺盐(OCT)含量的测定。本标准对吡罗克酮乙醇胺盐(OCT)的检出限为0.01%,定量限为0.1%。2规范性引用文件
下列文件对于本文件的应用是必不可少的。凡是注日期的引用文件,仅注日期的版本适用于本文件。凡是不注日期的引用文件,其最新版本(包括所有的修改单)适用于本文件。GB/T6682分析实验室用水规格和试验方法3原理
以甲醇溶液为提取溶剂,超声提取,离心,用0.45um的有机滤膜过滤,溶液注入配有二极管阵列检测器的液相色谱仪检测,外标法定量。4试剂和材料
除另有规定外,试剂均为分析纯,水为GB/T6682规定的二级水。甲醇:色谱纯。
4.2乙睛:色谱纯。
4.3OCT:纯度不小于98%。
4.4EDTA二钠(乙二胺四乙酸二钠)。4.5NaH2PO40
4.6NaH2PO4-EDTA二钠缓冲溶液:精确称取1.361g的NaH2PO4和0.186gEDTA二钠配制成1L的水溶液。
OCT标准储备液(5.0mg/mL):准确称取0.5gOCT(精确到0.0001g),用甲醇溶解并定容至100mL,制得标准储备液。
4.8标准工作溶液:标准工作溶液:分别移取OCT标准储备液(4.7)0.2mL、0.4mL、1.0mL、2.0mL、4.0mL于不同的10mL容量瓶中用甲醇稀释至刻度,配成一系列浓度为0.1mg/mL、0.2mg/mL、0.5mg/mL、1.0mg/mL、2.0mg/mL的标准工作溶液。5仪器
液相色谱仪,配有二极管阵列检测器。5.2微量进样器,10μL。
5.3超声波清洗器。
高速离心机,转速不小于6000r/min。分析天平,感量0.1mg。
QB/T4127-2010
5.6溶剂过滤器和0.45um有机过滤膜。6测定步骤
6.1样品处理
称取化妆品试样2.0g(精确到0.001g),置于25mL具塞比色管中,加入甲醇10mL,充分混匀,在超声波清洗器中超声提取20min,用甲醇定容至25mL,混匀。取约1.5mL上述溶液于离心管中,以6000r/min高速离心30min,取上清液,经注射式溶剂过滤器(有机溶剂型,0.45um)过滤,滤液供液相色谱测定用。
6.2测定
6.2.1色谱条件
6.2.1.1色谱柱:C1g柱:长度250mm,内径4.6mm,粒径5μm。6.2.1.2流动相:乙/NaH2PO4-EDTA二钠缓冲溶液(4.6)为70:30(体积比)。6.2.1.3流速:0.8mL/min。
6.2.1.4检测波长:217nm。
6.2.1.5柱温:35℃。
6.2.1.6进样量:10μL。
6.2.2标准工作曲线绘制
分别移取10μL浓度为0.1mg/mL、0.2mg/mL、0.5mg/mL、1.0mg/mL、2.0mg/mL的标准工作溶液(4.8),按色谱条件(6.2.1)进行测定,以色谱峰的峰面积为纵坐标,对应的溶液浓度为横坐标作图,绘制标准工作曲线。标准物质色谱图参见附录图A.1。6.2.3试样测定
微量注射器准确吸取10uL样品溶液(6.1)注入液相色谱仪,按色谱条件(6.2.1)进行测定,记录色谱峰的保留时间和峰面积,由色谱峰的峰面积可从标准曲线上查得相应的色谱峰浓度。样品溶液中的OCT的响应值均应在:仪器测定的线性范围之内。OCT含量高的样品可取适量样品溶液用流动相稀释后进行测定;OCT含量低的样品可加大称样量。6.2.4定性确认
液相色谱仪对样品进行定性测定,进行样品测定时,如果检出OCT的保留时间与标准品相一致,并且在扣除背景后的样品色谱图中,该物质的紫外吸收图谱与标准品的紫外吸收图谱相一致,则可确认样品中存在OCT。必要时,需用其他方法进行确认试验。6.3平行试验
按以上步骤,对同一样品进行平行试验测定。7结果计算
结果按公式(1)计算:
X——样品中OCT的质量浓度,%;c——标准曲线查得OCT的浓度,单位为毫克每毫升(mg/mL);V—一样品稀释后的总体积,单位为毫升(mL);M—样品质量,单位为克(g)。
方法检出限与定量限
本方法对0CT的检出限为0.01%,定量限为0.1%。9
回收率
0CT含量在0.30%1.50%范围,回收率在95%~102%之间。精密度
OCT的含量为0.30%,测定结果间(n=6)的相对标准偏差为0.55%。OCT的含量为0.75%,测定结果间(n=6)的相对标准偏差为3.52%。OCT的含量为1.50%,测定结果间(n=6)的相对标准偏差为2.02%。1充许差
QB/T4127-2010
在重复性条件下获得的两次独立测定结果的绝对差值不应超过算术平均值的10%。3
QB/T4127-2010
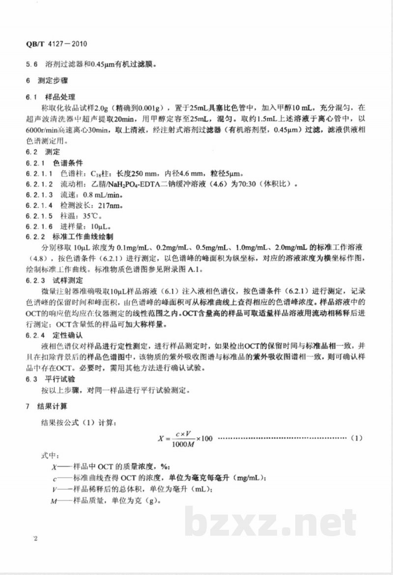
DAD1AS9-217.16ReN380.16(O46O501D)mAU
说明:
OCT(8.667min)
附录A
(资料性附录)
标准物质液相色谱图
图A.1OCT标准物质液相色谱图
小提示:此标准内容仅展示完整标准里的部分截取内容,若需要完整标准请到上方自行免费下载完整标准文档。
分类号:Y42www.bzxz.net
备案号:31074-2011
中华人民共和国轻工行业标准
QB/T 4127-2010
化妆品中吡罗克酮乙醇胺盐(OCT)的测定高效液相色谱法
Determination of piroctone olamine in cosmeticsby high performance liquid chromatography2010-12-29发布
中华人民共和国工业和信息化部发布2011-04-01实施
本标准由中国轻工业联合会提出。前言
本标准由全国香料香精化妆品标准化技术委员会(SAC/TC257)归口。QB/T4127-2010
本标准负责起草单位:上海应用技术学院、上海市日用化学工业研究所、上海香料研究所、上海家化联合股份有限公司。
本标准主要起草人:张婉萍、张健、崔俭杰、沈敏、康薇、刘超、徐伟东。1范围
化妆品中吡罗克酮乙醇胺盐(OCT)的测定高效液相色谱法
QB/T4127-2010
本标准规定了化妆品中吡罗克酮乙醇胺盐(OCT)含量的高效液相色谱测定方法。本标准适用于洗发类和护发类化妆品中吡罗克酮乙醇胺盐(OCT)含量的测定。本标准对吡罗克酮乙醇胺盐(OCT)的检出限为0.01%,定量限为0.1%。2规范性引用文件
下列文件对于本文件的应用是必不可少的。凡是注日期的引用文件,仅注日期的版本适用于本文件。凡是不注日期的引用文件,其最新版本(包括所有的修改单)适用于本文件。GB/T6682分析实验室用水规格和试验方法3原理
以甲醇溶液为提取溶剂,超声提取,离心,用0.45um的有机滤膜过滤,溶液注入配有二极管阵列检测器的液相色谱仪检测,外标法定量。4试剂和材料
除另有规定外,试剂均为分析纯,水为GB/T6682规定的二级水。甲醇:色谱纯。
4.2乙睛:色谱纯。
4.3OCT:纯度不小于98%。
4.4EDTA二钠(乙二胺四乙酸二钠)。4.5NaH2PO40
4.6NaH2PO4-EDTA二钠缓冲溶液:精确称取1.361g的NaH2PO4和0.186gEDTA二钠配制成1L的水溶液。
OCT标准储备液(5.0mg/mL):准确称取0.5gOCT(精确到0.0001g),用甲醇溶解并定容至100mL,制得标准储备液。
4.8标准工作溶液:标准工作溶液:分别移取OCT标准储备液(4.7)0.2mL、0.4mL、1.0mL、2.0mL、4.0mL于不同的10mL容量瓶中用甲醇稀释至刻度,配成一系列浓度为0.1mg/mL、0.2mg/mL、0.5mg/mL、1.0mg/mL、2.0mg/mL的标准工作溶液。5仪器
液相色谱仪,配有二极管阵列检测器。5.2微量进样器,10μL。
5.3超声波清洗器。
高速离心机,转速不小于6000r/min。分析天平,感量0.1mg。
QB/T4127-2010
5.6溶剂过滤器和0.45um有机过滤膜。6测定步骤
6.1样品处理
称取化妆品试样2.0g(精确到0.001g),置于25mL具塞比色管中,加入甲醇10mL,充分混匀,在超声波清洗器中超声提取20min,用甲醇定容至25mL,混匀。取约1.5mL上述溶液于离心管中,以6000r/min高速离心30min,取上清液,经注射式溶剂过滤器(有机溶剂型,0.45um)过滤,滤液供液相色谱测定用。
6.2测定
6.2.1色谱条件
6.2.1.1色谱柱:C1g柱:长度250mm,内径4.6mm,粒径5μm。6.2.1.2流动相:乙/NaH2PO4-EDTA二钠缓冲溶液(4.6)为70:30(体积比)。6.2.1.3流速:0.8mL/min。
6.2.1.4检测波长:217nm。
6.2.1.5柱温:35℃。
6.2.1.6进样量:10μL。
6.2.2标准工作曲线绘制
分别移取10μL浓度为0.1mg/mL、0.2mg/mL、0.5mg/mL、1.0mg/mL、2.0mg/mL的标准工作溶液(4.8),按色谱条件(6.2.1)进行测定,以色谱峰的峰面积为纵坐标,对应的溶液浓度为横坐标作图,绘制标准工作曲线。标准物质色谱图参见附录图A.1。6.2.3试样测定
微量注射器准确吸取10uL样品溶液(6.1)注入液相色谱仪,按色谱条件(6.2.1)进行测定,记录色谱峰的保留时间和峰面积,由色谱峰的峰面积可从标准曲线上查得相应的色谱峰浓度。样品溶液中的OCT的响应值均应在:仪器测定的线性范围之内。OCT含量高的样品可取适量样品溶液用流动相稀释后进行测定;OCT含量低的样品可加大称样量。6.2.4定性确认
液相色谱仪对样品进行定性测定,进行样品测定时,如果检出OCT的保留时间与标准品相一致,并且在扣除背景后的样品色谱图中,该物质的紫外吸收图谱与标准品的紫外吸收图谱相一致,则可确认样品中存在OCT。必要时,需用其他方法进行确认试验。6.3平行试验
按以上步骤,对同一样品进行平行试验测定。7结果计算
结果按公式(1)计算:
X——样品中OCT的质量浓度,%;c——标准曲线查得OCT的浓度,单位为毫克每毫升(mg/mL);V—一样品稀释后的总体积,单位为毫升(mL);M—样品质量,单位为克(g)。
方法检出限与定量限
本方法对0CT的检出限为0.01%,定量限为0.1%。9
回收率
0CT含量在0.30%1.50%范围,回收率在95%~102%之间。精密度
OCT的含量为0.30%,测定结果间(n=6)的相对标准偏差为0.55%。OCT的含量为0.75%,测定结果间(n=6)的相对标准偏差为3.52%。OCT的含量为1.50%,测定结果间(n=6)的相对标准偏差为2.02%。1充许差
QB/T4127-2010
在重复性条件下获得的两次独立测定结果的绝对差值不应超过算术平均值的10%。3
QB/T4127-2010
DAD1AS9-217.16ReN380.16(O46O501D)mAU
说明:
OCT(8.667min)
附录A
(资料性附录)
标准物质液相色谱图
图A.1OCT标准物质液相色谱图
小提示:此标准内容仅展示完整标准里的部分截取内容,若需要完整标准请到上方自行免费下载完整标准文档。
标准图片预览:





- 其它标准
- 热门标准
- 其他行业标准
- FZ/T72006-2017 割圈法针织人造毛皮
- QB/T2289.4-2012 园艺工具 剪枝剪
- FZ/T13028-2013 聚苯硫醚纤维(中长型)本色布
- JB/T20034-2004 药用漩涡振动式筛分机
- CECS:7094 建筑安装工程金属熔化焊焊缝射线照相检测标准CECS70:94
- JB/T8974-2011 TAW系列增安型无刷励磁同步电动机技术条件
- JB/T11127-2010 印刷机械 光敏光聚合型直接制版冲版机
- QB/T4639-2014 δ-十二内酯
- YS/T661-2016 电池级氟化锂
- QX/T546-2020 空间高能粒子辐射效应术语
- CAS166-2008 家用深冷冷藏冷冻箱(附英文版)
- NB/T31048.4-2014 风力发电机用绕组线 第4部分 玻璃丝包薄膜绕包铜扁线
- DGTJ08-104-2014 城市轨道交通专用无线通信系统技术规范
- HG/T4544-2013 对苯二酚生产废液回收再利用生产碳酸锰的方法
- JB/T8973-2011 增安型无刷励磁同步电动机防爆技术要求
- 行业新闻
请牢记:“bzxz.net”即是“标准下载”四个汉字汉语拼音首字母与国际顶级域名“.net”的组合。 ©2025 标准下载网 www.bzxz.net 本站邮件:bzxznet@163.com
网站备案号:湘ICP备2025141790号-2
网站备案号:湘ICP备2025141790号-2