- 您的位置:
- 标准下载网 >>
- 标准分类 >>
- 其他行业标准 >>
- FZ/T 92061-2012普通轧车用不锈钢轧辊
标准号:
FZ/T 92061-2012
标准名称:
普通轧车用不锈钢轧辊
标准类别:
其他行业标准
英文名称:
Padder stainless steel bowl标准状态:
现行-
发布日期:
2012-05-24 -
实施日期:
2012-11-01 出版语种:
简体中文下载格式:
.pdf .zip
标准ICS号:
纺织和皮革技术>>纺织机械>>59.120.50印染和整理机械设备中标分类号:
纺织>>纺织机械与器具>>W95染整机械与器具
替代情况:
替代FZ/T 92061-1998
点击下载
标准简介:
本标准规定了普通轧车用不锈钢轧辊的参数、要求、试验方法、检验规则及标志、包装、运输和贮存。
本标准适用于普通轧车用不锈钢轧辊。
本标准按照GB/T1.1—2009给出的规则起草。
本标准代替FZ/T92061—1998《普通轧车用不锈钢轧辊》。
本标准与FZ/T92061—1998相比主要技术变化如下:
———修改了参数(见表1,1998年版的表1);
———修改了轧辊工作表面对轴线的径向圆跳动公差的要求(见4.5,1998年版的4.5)。
本标准由中国纺织工业联合会提出。
本标准由全国纺织机械与附件标准化技术委员会纺纱、染整机械分技术委员会(SAC/TC215/SC1)归口。
本 标准起草单位:江苏海大印染机械有限公司、国家纺织机械质量监督检验中心、邵阳纺织机械有限责任公司、黄石经纬纺织机械有限公司。
本标准主要起草人:陈丽洁、李立平、林健、易姿明。
本标准于1998年1月首次发布,本次为第一次修订。
下列文件对于本文件的应用是必不可少的。凡是注日期的引用文件,仅注日期的版本适用于本文件。凡是不注日期的引用文件,其最新版本(包括所有的修改单)适用于本文件。
GB/T191 包装储运图示标志
GB/T1958 产品几何量技术规范(GPS) 形状和位置公差 检测规定
GB/T3280 不锈钢冷轧钢板和钢带
GB/T9239.1—2006 机械振动 恒态(刚性)转子平衡品质要求 第1部分:规范与平衡允差的检验
FZ/T90001 纺织机械产品包装
FZ/T90074 纺织机械产品涂装
部分标准内容:
中华人民共和国纺织行业标准
FZ/T92061—2012
代替FZ/T92061—1998
普通轧车用不锈钢轧辊
Padder stainless steel bowl
2012-05-24发布
中华人民共和国工业和信息化部发布
2012-11-01实施
本标准按照GB/T1.1一2009给出的规则起草。本标准代替FZ/T92061—1998《普通轧车用不锈钢轧辊》。本标准与FZ/T92061—1998相比主要技术变化如下:修改了参数(见表1,1998年版的表1);FZ/T92061-2012
修改了轧辊工作表面对轴线的径向圆跳动公差的要求(见4.5,1998年版的4.5)。本标准由中国纺织工业联合会提出。本标准由全国纺织机械与附件标准化技术委员会纺纱、染整机械分技术委员会(SAC/TC215/SC1)归口。
本标准起草单位:江苏海大印染机械有限公司、国家纺织机械质量监督检验中心、邵阳纺织机械有限责任公司、黄石经纬纺织机械有限公司。本标准主要起草人:陈丽洁、李立平、林健、易姿明。本标准于1998年1月首次发布,本次为第一次修订。1范围
普通轧车用不锈钢轧辊
FZ/T92061-2012
本标准规定了普通轧车用不锈钢轧辊的参数、要求、试验方法、检验规则及标志、包装、运输和贮存。本标准适用于普通轧车用不锈钢轧辊。2规范性引用文件
下列文件对于本文件的应用是必不可少的。凡是注日期的引用文件,仅注日期的版本适用于本文件。凡是不注日期的引用文件,其最新版本(包括所有的修改单)适用于本文件。GB/T191包装储运图示标志
GB/T1958产品几何量技术规范(GPS)形状和位置公差检测规定GB/T3280不锈钢冷轧钢板和钢带GB/T9239.1一2006机械振动恒态(刚性转子平衡品质要求第1部分:规范与平衡允差的检验
FZ/T90001
纺织机械产品包装
4纺织机械产品涂装
FZ/T90074
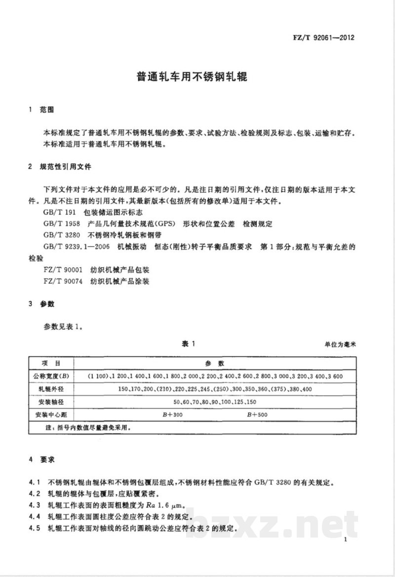
3参数
参数见表1。
公称宽度(B)
轧辊外径
安装轴径
安装中心距
单位为毫米
(1100)、1200、1400、1600、1800、2000、2200、2400、2600、2800、3000、3200、3400、3600150、170、200、(210)、220、225、245、(250)、300、350、360、(375)、380、40050、60、70、80、90、100、125、150B+300
注:括号内数值尽量避免采用。4要求
4.1不锈钢轧辊由辊体和不锈钢包覆层组成,不锈钢材料性能应符合GB/T3280的有关规定。4.2轧辊的辊体与包覆层,应贴覆紧密。4.3轧辊工作表面的表面粗糙度为Ra1.6μm。4.4轧辊工作表面圆柱度公差应符合表2的规定。4.5轧辊工作表面对轴线的径向圆跳动公差应符合表2的规定。1
FZ/T92061-2012
公称宽度
圆柱度公差
径向圆跳动公差
1100~2000
>2 000~2 800免费标准bzxz.net
4.6不锈钢轧辊的许用不平衡量,应符合GB/T9239.1一2006G6.3级的要求。4.7产品涂装应符合FZ/T90074的规定。5试验方法
5.1轧辊的辊体与包覆层(4.2),用小锤敲击进行检测。单位为毫米
>2 800~3 600
5.2轧辊工作表面的表面粗糙度(4.3),用表面粗糙度样板比对检验或用表面粗糙度仪检测。5.3轧辊工作表面圆柱度公差(4.4),按GB/T1958的规定检测。5.4轧辊工作表面对轴线的径向圆跳动(4.5),用百分表检测。5.5不锈钢轧辊的许用不平衡量(4.6),按GB/T9239.1一2006的规定用静平衡架检测。5.6其余项目,感官检测。
6检验规则
型式检验
产品在下列情况之时,应进行型式检验:新产品鉴定时;
生产过程中,如结构、材料、工艺有较大改变,可能影响产品性能时;出广检验结果与上次型式检验有较大差异时;c)
产品停产两年,再恢复生产时;d)
第三方进行质量检验时。
检验项目:见第4章。
出厂检验
6.2.1产品均应经生产企业检验部门检验合格,并附有合格证方能出厂。6.2.2检验项目:见4.2~4.6。
6.3判定规则
全部项目检验合格,判定该产品符合标准要求。6.4其他
用户在安装调试过程中,发现有项目不符合本标准时,生产企业应会同用户共同处理。7标志
包装箱上的储运图示标志,按GB/T191的规定。2
包装、运输和贮存
产品的包装,按FZ/T90001的规定。2产品在运输过程中,包装箱应按规定的朝向安置,不得倾斜或改变方向。8.2
FZ/T 92061-2012
3产品出厂后,在良好的防雨及通风贮存条件下,包装箱内的产品防潮、防锈有效期为一年。8.3
中华人民共和国纺织
行业标
普通轧车用不锈钢轧辊
FZ/T92061—2012
中国标准出版社出版发行
北京市朝阳区和平里西街甲2号(100013)北京市西城区三里河北街16号(100045)网址www.spc.net.cn
总编室:(010)64275323
发行中心:(010)51780235
读者服务部:(010)68523946
中国标准出版社秦皇岛印刷厂印刷各地新华书店经销
:1/16印张
开本880×1230
2012年8月第一版
字数7千字
2012年8月第一次印刷
书号:155066·2-23808
3定价14.00元
如有印装差错
由本社发行中心调换
版权专有侵权必究
举报电话:(010)68510107
小提示:此标准内容仅展示完整标准里的部分截取内容,若需要完整标准请到上方自行免费下载完整标准文档。
标准图片预览:





- 其它标准
- 上一篇: FZ/T 92060-2010吸边器
- 下一篇: FZ/T 92066-2010松紧架装置通用技术条件
- 热门标准
- 其他行业标准
- QB/T2289.4-2012 园艺工具 剪枝剪
- DGJ08-2117-2012 装配整体式混凝土结构施工及质量验收规范
- YB/T027-2009 SY型高刚度轧钢机
- FZ/T10014-2011 纺织上浆用聚丙烯酸类浆料试验方法 pH值测定
- FZ/T14020-2020 涂料染色水洗棉布
- FZ/T72025-2019 西裤用针织面料
- QDLBG0001S-2016 吉林绿波中药药业有限公司 桦褐孔菌茶
- QJDSD0004S-2016 吉林德尚得生物科技有限公司 短梗五加鹿茸血饮液
- FZ/T73046-2020 一体成型文胸
- CECS219-2007 简易自动喷水灭火系统应用技术规程(附条文说明)
- 91SJ803 中悬钢天窗(1/2、1/4中悬)
- DGTJ08-211-2014 假山叠石工程施工规程
- JB/T5332.4-2011 额定电压3.6/6kV及以下电动潜油泵电缆 第4部分:电动潜油泵圆形电力电缆
- JB/T11122-2010 印刷机械 局部上光机
- YS/T807.12-2012 铝中间合金化学分析方法 第12部分:铜含量的测定 硫代硫酸钠滴定法
- 行业新闻
网站备案号:湘ICP备2025141790号-2