- 您的位置:
- 标准下载网 >>
- 标准分类 >>
- 其他行业标准 >>
- FZ/T 92060-2010吸边器
标准号:
FZ/T 92060-2010
标准名称:
吸边器
标准类别:
其他行业标准
英文名称:
Selvedge guider标准状态:
现行-
发布日期:
2011-01-21 -
实施日期:
2011-04-01 出版语种:
简体中文下载格式:
.pdf .zip
标准ICS号:
纺织和皮革技术>>59.120纺织机械中标分类号:
纺织>>纺织机械与器具>>W95染整机械与器具
替代情况:
替代FZ/T 92060-1998
点击下载
标准简介:
本标准规定了吸边器的分类、参数、要求、试验方法、检验规则及标志、包装、运输、贮存。
本标准适用于控制织物纬向移动,使其沿给定位置(水平或垂直)运行的染整机械通用装置。
本标准代替FZ/T92060—1998《吸边器》。
本标准与FZ/T92060—1998相比主要变化如下:
———调整了分类和参数;
———调整了电动、光电吸边器两压辊之间夹持力;
———调整了测量绝缘电阻时对环境的要求。
本标准由中国纺织工业协会提出。
本标准由全国纺织机械与附件标准化技术委员会归口。
本标准起草单位:晋江市佶龙机械工业有限公司、江苏小太阳机械科技有限公司、江苏红旗印染机械有限公司、无锡纺织机械研究所。
本标准主要起草人:柯清松、张瑞南、张勇、李立平。
本标准所代替标准的历次版本发布情况为:
———FZ/T92060—1998。
下列文件中的条款通过本标准的引用而成为本标准的条款。凡是注日期的引用文件,其随后所有的修改单(不包括勘误的内容)或修订版均不适用于本标准,然而,鼓励根据本标准达成协议的各方研究是否可使用这些文件的最新版本。凡是不注日期的引用文件,其最新版本适用于本标准。
GB/T191 包装储运图示标志
GB/T531.1 硫化橡胶或热塑性橡胶压入硬度试验方法 第1部分:邵氏硬度计法(邵尔硬度)
FZ/T90001 纺织机械产品包装
部分标准内容:
中华人民共和国纺织行业标
FZ/T92060—2010
代替FZ/T92060—1998
吸边器
Selvedge guider
2010-12-29发布
中华人民共和国工业和信息化部发布
2011-04-01实施
本标准代替FZ/T92060—1998《吸边器》。本标准与FZ/T92060—1998相比主要变化如下:调整了分类和参数;
调整了电动、光电吸边器两压辊之间夹持力;调整了测量绝缘电阻时对环境的要求。本标准由中国纺织工业协会提出。本标准由全国纺织机械与附件标准化技术委员会归口。FZ/T92060-2010
本标准起草单位:晋江市估龙机械工业有限公司、江苏小太阳机械科技有限公司、江苏红旗印染机械有限公司、无锡纺织机械研究所。本标准主要起草人:柯清松、张瑞南、张勇、李立平。本标准所代替标准的历次版本发布情况为:FZ/T92060—1998。
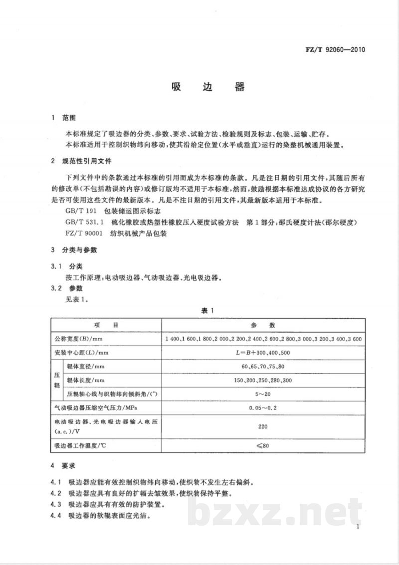
1范围bzxZ.net
FZ/T92060—2010
本标准规定了吸边器的分类、参数、要求、试验方法、检验规则及标志、包装、运输、贮存。本标准适用于控制织物纬向移动,使其沿给定位置(水平或垂直)运行的染整机械通用装置。2规范性引用文件
下列文件中的条款通过本标准的引用而成为本标准的条款。凡是注日期的引用文件,其随后所有的修改单(不包括勘误的内容)或修订版均不适用于本标准,然而,鼓励根据本标准达成协议的各方研究是否可使用这些文件的最新版本。凡是不注日期的引用文件,其最新版本适用于本标准。GB/T191包装储运图示标志
GB/T531.1硫化橡胶或热塑性橡胶压人硬度试验方法第1部分:邵氏硬度计法(邵尔硬度)FZ/T90001纺织机械产品包装
3分类与参数
3.1分类
按工作原理:电动吸边器、气动吸边器、光电吸边器。3.2参数
见表1。
公称宽度(B)/mm
安装中心距(L)/mm
辊体直径/mm
辊体长度/mm
压辊轴心线与织物纬向倾斜角/(°)气动吸边器压缩空气压力/MPa
电动吸边器、光电吸边器输人电压(a.c.)/V
吸边器工作温度/℃
1400、1600、1800、2000、2200、2400、2600、2800、3000、3200、3400、3600L=B+300、400、500
60、65、70、75、80
150、200、250、280、300
吸边器应能有效控制织物纬向移动,使织物不发生左右偏斜。4.25
吸边器应具有良好的扩幅去皱效果,使织物保持平整。4.3
吸边器应具有有效的防护装置。吸边器的软辊表面应光洁。
FZ/T92060—2010
4.5吸边器的硬辊表面应光洁、无毛刺,表面粗糙度Ra1.6μm。4.6吸边器触布杆反应灵敏,控制压力小于0.5N。4.7软辊辊面对轴心线的径向圆跳动公差0.08mm。4.8硬辊辊面对轴心线的径向圆跳动公差0.04mm。4.9橡胶软辊表面不得有明显气孔、杂质等影响质量的缺陷,硬度为60ShoreA~80ShoreA。4.10
电动、光电吸边器两辊之间夹持力≥40N。吸边器两辊轴心线的平行度公差0.1mm。4.11
4.12在环境温度(20士5)℃、相对湿度≤80%时,电动、光电吸边器的绝缘电阻应大于10Mα。4.13触动挡布杆时,两辊夹持动作灵敏。气动吸边器气阀动作灵敏、快捷,无漏气现象。4.14
在气路工作压力0.05MPa时,气动吸边器两压辊之间压力为70N~80N。4.16吸边器挡布杆、托布板表面应光滑无毛刺。4.17两辊转动应灵活。
5试验方法
5.1压辊表面粗糙度(4.5),用表面粗糙度样板比对检测,或用表面粗糙度仪检测。5.2压辊面对轴心线的径向圆跳动(4.7、4.8),用百分表测量。5.3橡胶软辊表面硬度(4.9),按GB/T531.1规定的方法用邵氏硬度计测定。5.4两辊之间夹持力(4.10、4.15),用管形测力计测定。5.5两辊轴心线的平行度(4.11),用塞尺测量。5.6电动、光电吸边器的绝缘电阻(4.12),用兆欧表测试。5.7其余项目,感官检验。
6检验规则
6.1型式检验
6.1.1产品在下列情况之一时,应进行型式检验:a)
新产品鉴定时;
生产过程中,如结构、材料、工艺有较大改变,可能影响产品性能时;b)
正常生产时,定期或积累一定产量后,应进行一次周期性检验;c)
出厂检验结果与上次型式检验有较大差异时;e)第三方进行质量检验时。
6.1.2检验项目:见第4章。
6.2出厂检验
6.2.1产品经型式检验合格后,方可进行出厂检验。6.2.2产品均应经生产企业检验部门检验合格,并附有合格证方能出厂。6.2.3检验项目:见4.3~4.11、4.13、4.16、4.17。6.3判定规则
全部项目检验合格,判该产品符合标准要求。7标志
包装箱上的储运图示、标志,按GB/T191的规定。2
8包装、运输和购存
8.1产品的包装,按FZ/T90001的规定。8.2产品在运输过程中,包装箱应按规定的朝向安置,不得倾斜或改变方向。FZ/T 920602010
8.3产品出厂后,在良好的防雨及通风贮存条件下,包装箱内的产品防潮、防锈有效期为一年。FZ/T92060-2010
打印日期:2011年4月14日F008A00中华人民共和国纺织
行业标准
FZ/T92060—2010
中国标准出版社出版发行
北京复兴门外三里河北街16号
邮政编码:100045
网址www.spc.net.cn
电话:6852394668517548
中国标准出版社秦皇岛印刷厂印刷各地新华书店经销
印张0.5字数6千字
开本.880×12301/16
2011年2月第一版
2011年2月第一次印刷
书号:155066·2-21563定价
由本社发行中心调换
如有印装差错
侵权必究
版权专有
举报电话:(010)68533533
小提示:此标准内容仅展示完整标准里的部分截取内容,若需要完整标准请到上方自行免费下载完整标准文档。
标准图片预览:





- 其它标准
- 上一篇: FZ/T 92059-2011扩幅装置
- 下一篇: FZ/T 92061-2012普通轧车用不锈钢轧辊
- 热门标准
- 其他行业标准
- QB/T2289.4-2012 园艺工具 剪枝剪
- DGJ08-2117-2012 装配整体式混凝土结构施工及质量验收规范
- YB/T027-2009 SY型高刚度轧钢机
- FZ/T10014-2011 纺织上浆用聚丙烯酸类浆料试验方法 pH值测定
- FZ/T14020-2020 涂料染色水洗棉布
- FZ/T72025-2019 西裤用针织面料
- QDLBG0001S-2016 吉林绿波中药药业有限公司 桦褐孔菌茶
- QJDSD0004S-2016 吉林德尚得生物科技有限公司 短梗五加鹿茸血饮液
- FZ/T73046-2020 一体成型文胸
- CECS219-2007 简易自动喷水灭火系统应用技术规程(附条文说明)
- 91SJ803 中悬钢天窗(1/2、1/4中悬)
- DGTJ08-211-2014 假山叠石工程施工规程
- JB/T5332.4-2011 额定电压3.6/6kV及以下电动潜油泵电缆 第4部分:电动潜油泵圆形电力电缆
- JB/T11122-2010 印刷机械 局部上光机
- YS/T807.12-2012 铝中间合金化学分析方法 第12部分:铜含量的测定 硫代硫酸钠滴定法
- 行业新闻
网站备案号:湘ICP备2025141790号-2