- 您的位置:
- 标准下载网 >>
- 标准分类 >>
- 其他行业标准 >>
- FZ/T 92058-2010落布装置通用技术条件
标准号:
FZ/T 92058-2010
标准名称:
落布装置通用技术条件
标准类别:
其他行业标准
英文名称:
General specification for plaition device标准状态:
现行-
发布日期:
2011-01-21 -
实施日期:
2011-04-01 出版语种:
简体中文下载格式:
.pdf .zip
替代情况:
替代FZ/T 92058-1998
点击下载
标准简介:
本标准规定了落布装置的分类、参数、要求和试验方法。
本标准适用于将平幅织物导出进行落布的染整机械通用装置。
本标准代替FZ/T92058—1998《落布装置通用技术条件》。
本标准与FZ/T92058—1998相比主要变化如下:
———调整了分类和参数;
———增加了包覆橡胶出布辊表面质量和橡胶辊面的硬度要求;
———修改了相邻导布辊平行度的试验方法。
本标准由中国纺织工业协会提出。
本标准由全国纺织机械与附件标准化技术委员会归口。
本标准起草单位:张家港高普特橡胶制品有限公司、江苏红旗印染机械有限公司、晋江市佶龙机械工业有限公司、无锡纺织机械研究所。
本标准主要起草人:徐彬、周宏军、陈金平、殷志刚、李立平。
本标准所代替标准的历次版本发布情况为:
———FZ/T92058—1998。
下列文件中的条款通过本标准的引用而成为本标准的条款。凡是注日期的引用文件,其随后所有的修改单(不包括勘误的内容)或修订版均不适用于本标准,然而,鼓励根据本标准达成协议的各方研究是否可使用这些文件的最新版本。凡是不注日期的引用文件,其最新版本适用于本标准。
GB/T531.1 硫化橡胶或热塑性橡胶 压入硬度试验方法 第1部分:邵氏硬度计法(邵尔硬度)
GB/T9239.1—2006 机械振动 恒态(刚性)转子平衡品质要求 第1部分:规范与平衡允差的检验
GB/T22801 纺织机械 染整机器导布辊 主要尺寸及要求
FZ/T90074 纺织机械产品涂装
FZ/T92057 卷布装置通用技术条件
部分标准内容:
中华人民共和国纺织行业标准
FZ/T92058----2010
代替FZ/T92058—1998
落布装置通用技术条件
General specificationforplaition device2010-12-29发布
中华人民共和国工业和信息化部发布
2011-04-01实施
本标准代替FZ/T92058--1998《落布装置通用技术条件》。本标准与FZ/T92058—1998相比主要变化如下:调整了分类和参数;
增加了包覆橡胶出布辊表面质量和橡胶辑面的硬度要求;修改了相邻导布辊平行度的试验方法。本标准由中国纺织工业协会提出。本标准由全国纺织机械与附件标准化技术委员会归口。FZ/T92058—2010
本标准起草单位:张家港高普特橡胶制品有限公司、江苏红旗印染机械有限公司、晋江市龙机械工业有限公司、无锡纺织机械研究所。本标准主要起草人:徐彬、周宏军、陈金平、殷志刚、李立平。本标准所代替标准的历次版本发布情况为:-FZ/T92058—1998。
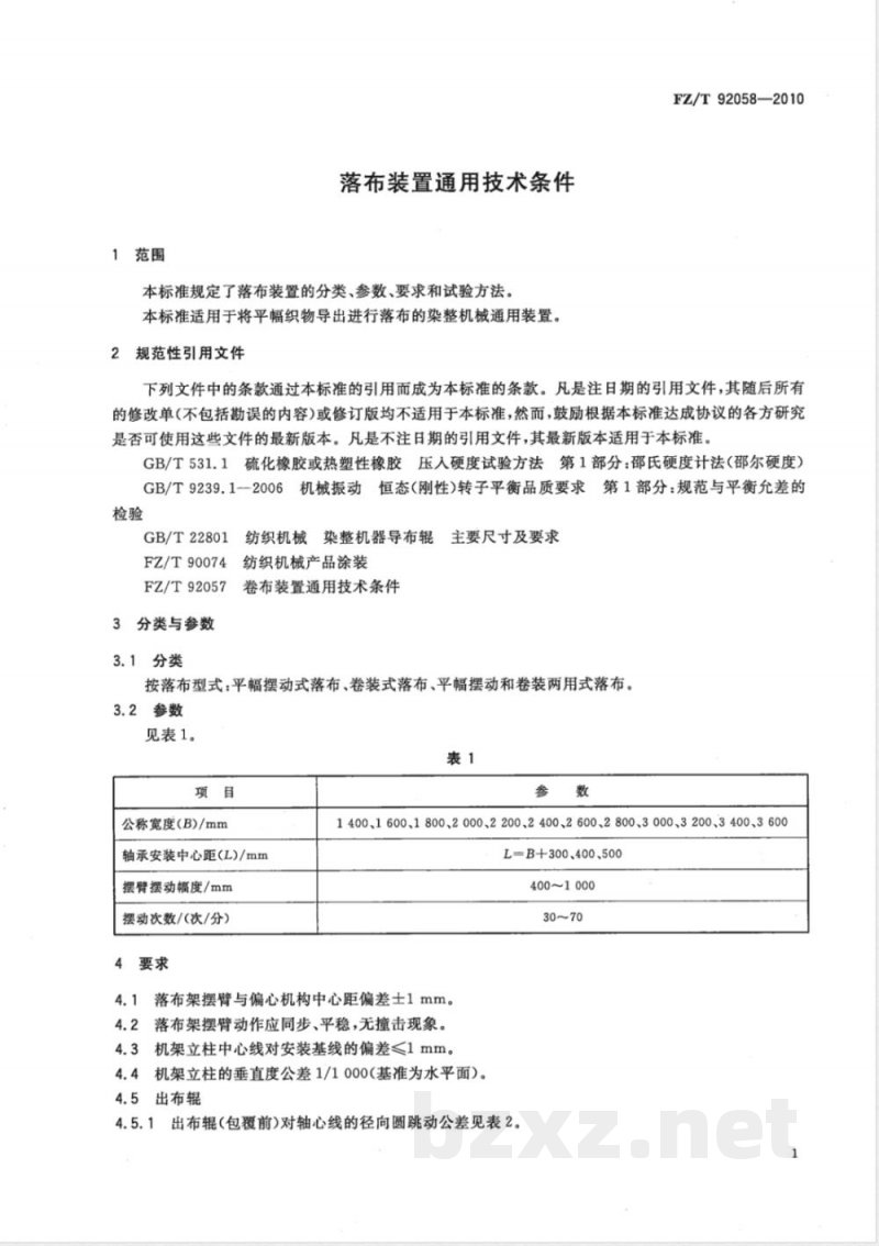
1范围
落布装置通用技术条件
本标准规定了落布装置的分类、参数、要求和试验方法。本标准适用于将平幅织物导出进行落布的染整机械通用装置。2规范性引用文件
FZ/T92058—2010
下列文件中的条款通过本标准的引用而成为本标准的条款。凡是注日期的引用文件,其随后所有的修改单(不包括勘误的内容)或修订版均不适用于本标准,然而,鼓励根据本标准达成协议的各方研究是否可使用这些文件的最新版本。凡是不注日期的引用文件,其最新版本适用于本标准。GB/T531.1硫化橡胶或热塑性橡胶压入硬度试验方法第1部分:邵氏硬度计法(邵尔硬度)GB/T9239.1--2006机械振动恒态(刚性)转子平衡品质要求第1部分:规范与平衡允差的检验
GB/T22801
FZ/T90074
昆主要尺寸及要求
纺织机械染整机器导布辊
纺织机械产品涂装
FZ/T92057
卷布装置通用技术条件
3分类与参数
3.1分类bzxZ.net
按落布型式:平幅摆动式落布、卷装式落布、平幅摆动和卷装两用式落布。3.2参数
见表1。
公称宽度(B)/mm
轴承安装中心距(L)/mm
摆臂摆动幅度/mm
摆动次数/(次/分)
4要求
1400、1600、1800、2000、2200、2400、2600、2800、3000、3200、3400、3600L=B+300、400、500
400~1000
4.1落布架摆臂与偏心机构中心距偏差士1mm。4.2落布架摆臂动作应同步、平稳,无撞击现象。4.3机架立柱中心线对安装基线的偏差<1mm。4.4机架立柱的垂直度公差1/1000(基准为水平面)。4.5出布辊
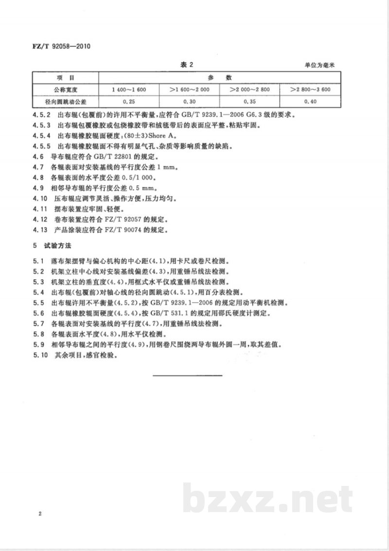
4.5.1出布辊(包覆前)对轴心线的径向圆跳动公差见表2。1
FZ/T92058—2010
公称宽度
径向圆跳动公差
1400~1600
>1600~2000
>2000~2800
单位为毫米
>28003600
4.5.2出布辊(包覆前)的许用不平衡量,应符合GB/T9239.1一2006G6.3级的要求4.5.3出布辊包覆橡胶或包绕橡胶带和绒毯带后的表面应平整,粘贴牢固。4.5.4出布辊橡胶辊面硬度:(80士3)ShoreA。4.5.5出布辊橡胶辊面不得有明显气孔、杂质等影响质量的缺陷。4.6导布辊应符合GB/T22801的规定。4.7
各辊表面对安装基线的平行度公差1mm。各辊表面的水平度公差0.5/1000。4.8
4.9相邻导布辊的平行度公差0.5mm。4.10
压布辊应调节灵活、操作方便,压力均匀。摆布装置应牢固、轻便。
卷布装置应符合FZ/T92057的规定。产品涂装应符合FZ/T90074的规定。4.13
试验方法
落布架摆臂与偏心机构的中心距(4.1),用卡尺或卷尺检测。机架立柱中心线对安装基线偏差(4.3),用重锤吊线法检测。机架立柱的垂直度(4.4),用框式水平仪或重锤吊线法检测。出布辊(包覆前)对轴心线的径向圆跳动(4.5.1),用百分表检测。出布辊许用不平衡量(4.5.2),按GB/T9239.1一2006的规定用动平衡机检测。5.5
出布辊橡胶辊面硬度(4.5.4),按GB/T531.1的规定用邵氏硬度计测定。5.6
各辑表面对安装基线的平行度(4.7),用重锤吊线法检测。5.8各辊表面水平度(4.8),用水平仪检测。5.9相邻导布辊之间的平行度(4.9),用钢卷尺围绕两导布辊外圆一周,取其差值。其余项目,感官检验。
FZ/T92058-2010
打印日期:2011年4月13日F008
中华人民共和国纺织
行业标准
落布装置通用技术条件
FZ/T92058—2010
中国标准出版社出版发行
北京复兴门外三里河北街16号
邮政编码:100045
网址www.spc.net.cn
电话:6852394668517548
中国标准出版社秦皇岛印刷厂印刷各地新华书店经销
开本880×12301/16印张0.5字数5千字2011年2月第一版
2011年2月第一次印刷
书号:155066·2-21562定价14.00元如有印装差错由本社发行中心调换版权专有侵权必究
举报电话:(010)68533533
小提示:此标准内容仅展示完整标准里的部分截取内容,若需要完整标准请到上方自行免费下载完整标准文档。
标准图片预览:





- 其它标准
- 上一篇: FZ/T 92057-2010卷布装置通用技术条件
- 下一篇: FZ/T 92059-2011扩幅装置
- 热门标准
- 其他行业标准
- QB/T2289.4-2012 园艺工具 剪枝剪
- DGJ08-2117-2012 装配整体式混凝土结构施工及质量验收规范
- JB/T11313-2012 电袋复合除尘器用旁路阀
- YB/T027-2009 SY型高刚度轧钢机
- FZ/T10014-2011 纺织上浆用聚丙烯酸类浆料试验方法 pH值测定
- FZ/T14020-2020 涂料染色水洗棉布
- FZ/T72025-2019 西裤用针织面料
- QDLBG0001S-2016 吉林绿波中药药业有限公司 桦褐孔菌茶
- QJDSD0004S-2016 吉林德尚得生物科技有限公司 短梗五加鹿茸血饮液
- FZ/T73046-2020 一体成型文胸
- CECS219-2007 简易自动喷水灭火系统应用技术规程(附条文说明)
- 91SJ803 中悬钢天窗(1/2、1/4中悬)
- DGTJ08-211-2014 假山叠石工程施工规程
- JB/T5332.4-2011 额定电压3.6/6kV及以下电动潜油泵电缆 第4部分:电动潜油泵圆形电力电缆
- JB/T11122-2010 印刷机械 局部上光机
- 行业新闻
网站备案号:湘ICP备2025141790号-2