- 您的位置:
- 标准下载网 >>
- 标准分类 >>
- 轻工行业标准(QB) >>
- QB 1410-1991 琥珀核桃仁罐头
标准号:
QB 1410-1991
标准名称:
琥珀核桃仁罐头
标准类别:
轻工行业标准(QB)
英文名称:
Amber Walnut Kernel Can标准状态:
现行-
发布日期:
1991-12-31 -
实施日期:
1992-08-01 出版语种:
简体中文下载格式:
.rar.pdf下载大小:
100.58 KB
起草人:
苏令蓉、李春桂起草单位:
天津市友谊罐头食品厂归口单位:
全国食品发酵标准化中心提出单位:
轻工业部食品工业司发布部门:
中华人民共和国轻工业部相关标签:
罐头
点击下载
标准简介:
标准下载解压密码:www.bzxz.net
本标准规定了珑拍核桃仁罐头的产品分类、技术要求、试验方法、检验规则和标志、包装、运翰、贮存的基本要求。本标准适用于以核桃仁为原料,经水煮、糖煮、油炸、装嫩、密封制成的珑拍核桃仁罐头。 QB 1410-1991 琥珀核桃仁罐头 QB1410-1991
部分标准内容:
中华人民共和国行业标准
琥珀核桃仁罐头
Canned amber sugar coated watnatmeat1主题内容与适用范围
QB/T1410—91
本标准规定了琥珀核桃仁罐头的产品分类、技术要求、试验方法、检验规则和标志、包装、运输、贮存的基本要求。本标准适用于以核桃仁为原料,经水煮、糖煮、油炸、装罐、密封制成的琥珀核桃仁罐头。
2引用标准
白砂糖
GB1534
花生油
GB5009.11
GB5009.12
GB5009.16
GB5009.37
GB4789.26
QB1006
QB1007
食品中水分的测定方法
食品中总的测定方法
食品中铅的测定方法
食品中锡的测定方法
食用植物油卫生标准的分析方法食品卫生微生物学检验罐头食品商业无菌的检验罐头食品检验规则
罐头食品净重和固形物含量的测定ZBX70004
ZBX70005
ZBX24006
3术语
3.1琥珀色
罐头食品的感官检验
罐头食品包装、标志、运输和贮存出口核桃仁检验
核桃仁种皮近似黄褐色。
3.2三路核桃仁
小于或不符合四分仁,而又不能通过孔径10mm圆孔筛的核桃碎仁。3.3四路核桃仁
能通过孔径10mm圆孔筛,但留在2mm筛孔上的碎核桃仁。3.4结团
琥珀核桃仁互相粘在一起,稍用力或震动不会自行散开,结成坨状现象。3.5返砂
琥珀核桃仁表面无光泽,呈现细微的砂糖结晶。3.6核挡
核桃内部隔开核桃仁肉之间的软皮。4产品分类
琥珀核桃仁罐头按产品的形状、大小分为三路核桃仁罐头和四路核桃仁罐头两类。4.1三路核桃仁制成的琥珀核桃仁罐头,产品代号为960。4.2四路核桃仁制成的琥珀核桃仁罐头,产品代号为9604。5技术要求
5.1原辅材料
5.1.1核桃仁应符合ZBX24006的要求。应符合GB317.1的要求。
5.1.2白砂糖
5.1.3花生油应符合GB1534的要求。5.2感官要求
应符合表1的要求。
表1感官要求
项目!
优级品
合格品
「呈琥珀色,色泽均匀、光「呈琥珀色,色泽较均匀,」呈琥珀色,允许有深琥珀色泽「亮,无焦糊现象
「光亮,无焦糊现象
滋味「具有琥珀核桃仁罐头应有的滋味和气味,无异味气味
「色,色泽尚均匀,较光亮
「无焦糊现象
「酥脆,蘸糖均匀,仁粒大「酥脆,蘸糖均匀,仁粒大「酥脆,蘸糖尚均匀,仁粒「小大致均匀,不粘、不砂「小较均匀,不粘,无明显大小尚均匀,不发粘,无组织「、不结团;允许三路核桃「返砂现象,不结团;允许「明显返砂现象,不结团;|仁中有块长8mm以下的筛|三路核桃仁中有块长8mm|允许三路核桃仁中有8mm
形态下碎粒不超过净重的6%「以下的筛下碎粒不超过净1以下的筛下碎粒不超过净-
5.3理化指标
1重的8%
1重的10%
5.3.1净重应符合表2中有关净重的要求,每批产品平均净重应不低于标明重量。表2净重的要求
不大于1.5%。
重金属含量
标明重量
应符合表3的要求。
锡(Sn)
重金属含量
铅 (Pb)
允许公差(%)
单位:mg/kg
砷(As)
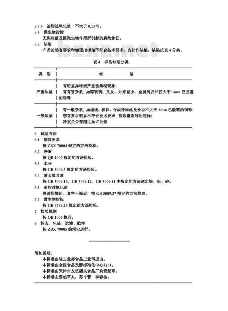
5.3.4油脂过氧化值不大于0.15%。5.4微生物指标
无致病菌及因微生物作用所引起的腐败象征。5.5缺陷
产品的感官要求和物理指标如不符合技术要求,应计作缺陷。缺陷按表4分类。表4样品缺陷分类
严重缺陷
有明显异味或严重焦焦糊现象;陷
有有害杂质,如碎玻璃、头发、外来昆虫、金属屑及长径大于3mm已脱落1的锡珠
有一般杂质,如棉线、核挡、合成纤维丝及长径不大于3mm已脱落的锡珠;一般缺陷
6试验方法
6.1感官要求
感官要求明显不符合技术要求,有数量限制的超标;净重负公差超过允许公差
按ZBX70004规定的方法检验。
6.2净重
按QB1007规定的方法检验。
6.3水分
按GB5009.3规定的方法检验。
重金属含量
按GB5009.16、GB5009.12、GB5009.11中规定的方法测定锡、铅、砷。6.5油脂过氧化值
将油脂抽出、真空干燥后,按GB5009.37规定的方法检验。6.6
微生物指标
按GB4789.26规定的方法检验。
检验规则
按QB1006执行。
标志、包装、运输、贮存
按ZBX70005的规定进行。Www.bzxZ.net
附加说明:
本标准由轻工业部食品工业司提出。本标准由全国食品发酵标准化中心归口。本标准由天津市友谊罐头食品厂负责起草。本标准主要起草人:苏令蓉李春桂。中华人民共和国轻工业部1991-12-31批准1992-08-01实施
小提示:此标准内容仅展示完整标准里的部分截取内容,若需要完整标准请到上方自行免费下载完整标准文档。
琥珀核桃仁罐头
Canned amber sugar coated watnatmeat1主题内容与适用范围
QB/T1410—91
本标准规定了琥珀核桃仁罐头的产品分类、技术要求、试验方法、检验规则和标志、包装、运输、贮存的基本要求。本标准适用于以核桃仁为原料,经水煮、糖煮、油炸、装罐、密封制成的琥珀核桃仁罐头。
2引用标准
白砂糖
GB1534
花生油
GB5009.11
GB5009.12
GB5009.16
GB5009.37
GB4789.26
QB1006
QB1007
食品中水分的测定方法
食品中总的测定方法
食品中铅的测定方法
食品中锡的测定方法
食用植物油卫生标准的分析方法食品卫生微生物学检验罐头食品商业无菌的检验罐头食品检验规则
罐头食品净重和固形物含量的测定ZBX70004
ZBX70005
ZBX24006
3术语
3.1琥珀色
罐头食品的感官检验
罐头食品包装、标志、运输和贮存出口核桃仁检验
核桃仁种皮近似黄褐色。
3.2三路核桃仁
小于或不符合四分仁,而又不能通过孔径10mm圆孔筛的核桃碎仁。3.3四路核桃仁
能通过孔径10mm圆孔筛,但留在2mm筛孔上的碎核桃仁。3.4结团
琥珀核桃仁互相粘在一起,稍用力或震动不会自行散开,结成坨状现象。3.5返砂
琥珀核桃仁表面无光泽,呈现细微的砂糖结晶。3.6核挡
核桃内部隔开核桃仁肉之间的软皮。4产品分类
琥珀核桃仁罐头按产品的形状、大小分为三路核桃仁罐头和四路核桃仁罐头两类。4.1三路核桃仁制成的琥珀核桃仁罐头,产品代号为960。4.2四路核桃仁制成的琥珀核桃仁罐头,产品代号为9604。5技术要求
5.1原辅材料
5.1.1核桃仁应符合ZBX24006的要求。应符合GB317.1的要求。
5.1.2白砂糖
5.1.3花生油应符合GB1534的要求。5.2感官要求
应符合表1的要求。
表1感官要求
项目!
优级品
合格品
「呈琥珀色,色泽均匀、光「呈琥珀色,色泽较均匀,」呈琥珀色,允许有深琥珀色泽「亮,无焦糊现象
「光亮,无焦糊现象
滋味「具有琥珀核桃仁罐头应有的滋味和气味,无异味气味
「色,色泽尚均匀,较光亮
「无焦糊现象
「酥脆,蘸糖均匀,仁粒大「酥脆,蘸糖均匀,仁粒大「酥脆,蘸糖尚均匀,仁粒「小大致均匀,不粘、不砂「小较均匀,不粘,无明显大小尚均匀,不发粘,无组织「、不结团;允许三路核桃「返砂现象,不结团;允许「明显返砂现象,不结团;|仁中有块长8mm以下的筛|三路核桃仁中有块长8mm|允许三路核桃仁中有8mm
形态下碎粒不超过净重的6%「以下的筛下碎粒不超过净1以下的筛下碎粒不超过净-
5.3理化指标
1重的8%
1重的10%
5.3.1净重应符合表2中有关净重的要求,每批产品平均净重应不低于标明重量。表2净重的要求
不大于1.5%。
重金属含量
标明重量
应符合表3的要求。
锡(Sn)
重金属含量
铅 (Pb)
允许公差(%)
单位:mg/kg
砷(As)
5.3.4油脂过氧化值不大于0.15%。5.4微生物指标
无致病菌及因微生物作用所引起的腐败象征。5.5缺陷
产品的感官要求和物理指标如不符合技术要求,应计作缺陷。缺陷按表4分类。表4样品缺陷分类
严重缺陷
有明显异味或严重焦焦糊现象;陷
有有害杂质,如碎玻璃、头发、外来昆虫、金属屑及长径大于3mm已脱落1的锡珠
有一般杂质,如棉线、核挡、合成纤维丝及长径不大于3mm已脱落的锡珠;一般缺陷
6试验方法
6.1感官要求
感官要求明显不符合技术要求,有数量限制的超标;净重负公差超过允许公差
按ZBX70004规定的方法检验。
6.2净重
按QB1007规定的方法检验。
6.3水分
按GB5009.3规定的方法检验。
重金属含量
按GB5009.16、GB5009.12、GB5009.11中规定的方法测定锡、铅、砷。6.5油脂过氧化值
将油脂抽出、真空干燥后,按GB5009.37规定的方法检验。6.6
微生物指标
按GB4789.26规定的方法检验。
检验规则
按QB1006执行。
标志、包装、运输、贮存
按ZBX70005的规定进行。Www.bzxZ.net
附加说明:
本标准由轻工业部食品工业司提出。本标准由全国食品发酵标准化中心归口。本标准由天津市友谊罐头食品厂负责起草。本标准主要起草人:苏令蓉李春桂。中华人民共和国轻工业部1991-12-31批准1992-08-01实施
小提示:此标准内容仅展示完整标准里的部分截取内容,若需要完整标准请到上方自行免费下载完整标准文档。
标准图片预览:




- 其它标准
- 上一篇: QB 1409-1991 花生米罐头
- 下一篇: QB 1411-1991 咸核桃仁罐头
- 热门标准
- 轻工行业标准(QB)
- QB/T5302-2018 生活用干纸巾流延聚乙烯(CPE) 包装膜
- QB/T2833-2006 运动营养食品 能量控制食品
- QB/T1640-1992 陶瓷模用石膏粉物理性能测试方法
- QB/T1334-2013 水嘴通用技术条件
- QB/T4701-2014 毛发护理器具环境意识设计导则
- QB/T2421-1998 铝及铝合金不粘锅
- QB/T1272-2012 毛皮 化学试验样品的准备
- QB/T1949-2004 扬琴
- QB/T2049.5-1994 电光源玻壳K型玻壳尺寸系列
- QB6005-1992 麦芽厂设计规范
- QB/T2173-2001 尼龙拉链
- QB/T4427-2012 芸香浸膏 枫香树脂提取物
- QB/T2816-2006 工业用缝纫机单(双)针下送料立柱式平缝机机头
- QB/T2094.5-1995 鸡尾锯
- QB/T2172-1995 注塑拉链
- 行业新闻
请牢记:“bzxz.net”即是“标准下载”四个汉字汉语拼音首字母与国际顶级域名“.net”的组合。 ©2025 标准下载网 www.bzxz.net 本站邮件:bzxznet@163.com
网站备案号:湘ICP备2025141790号-2
网站备案号:湘ICP备2025141790号-2