- 您的位置:
- 标准下载网 >>
- 标准分类 >>
- 轻工行业标准(QB) >>
- QB 1385-1991 荔枝汁罐头
标准号:
QB 1385-1991
标准名称:
荔枝汁罐头
标准类别:
轻工行业标准(QB)
英文名称:
Canned Lychee Juice标准状态:
现行-
发布日期:
1991-12-31 -
实施日期:
1992-08-01 出版语种:
简体中文下载格式:
.rar.pdf下载大小:
95.63 KB
替代情况:
QB 471-64
起草人:
黄秉衡、刘秀芳、张鉴和、陈克晏起草单位:
漳州罐头食品总厂、福建省食品工业公司、福建省轻工业厅标准计量处归口单位:
全国食品发酵标准化中心提出单位:
轻工业部食品工业司发布部门:
中华人民共和国轻工业部相关标签:
罐头
点击下载
标准简介:
标准下载解压密码:www.bzxz.net
本标准规定了荔枝汁罐头的产品分类、技术要求,试验方法、检验规则和标志、包装、运输、贮存的基本要求。本标准适用于以新鲜饱满((或经冷藏)、成熟适度的荔枝为原料,经加工处理、加搪和柠檬酸、装罐、密封、杀菌制成的荔枝汁罐头。 QB 1385-1991 荔枝汁罐头 QB1385-1991
部分标准内容:
主题内容与适用范围
中华人民共和国行业标准
荔枝汁罐头
Canned lychee juice
QB/T1385—
本标准规定了荔枝汁罐头的产品分类、技术要求、试验方法、检验规则和标志、包装、运输、贮存的基本要求。
本标准适用于以新鲜饱满(或经冷藏)、成熟适度的荔枝为原料,经加工处理、加糖和柠檬酸、装罐、密封、杀菌制成的荔枝汁罐头。2引用标准
白砂糖
GB1987食品添加剂柠檬酸
GB4789.26食品卫生微生物学检验罐头食品商业无菌的检验GB5009.11
GB5009.12
GB5009.13
GB5009.16
食品中总砷的测定方法
食品中铅的测定方法
食品中铜的测定方法
食品中锡的测定方法
罐头食品中可溶性固形物含量的测定折光计法GB10788
GB11671
果蔬类罐头食品卫生标准
GB/T12456
QB1006
QB1007
食品中总酸的测定方法
罐头食品检验规则
罐头食品净重和固形物含量的测定ZBX70004
罐头食品的感官检验
罐头食品包装、标志、运输和贮存ZBX70005
3术语
3.1荔枝汁
原果汁含量不少于40%的荔枝果汁。3.2高糖荔枝汁饮料
原果汁含量在30%以上、加糖、可溶性固形物含量在63%以上、稀释5~6倍后饮用的
荔枝汁。
4产品分类
荔枝汁罐头按原果汁含量分为荔枝汁和高糖荔枝汁饮料两类。4.1荔枝汁罐头,产品代号为747。4.2高糖荔枝汁饮料罐头,产品代号为748。5技术要求下载标准就来标准下载网
5.1原辅材料
5.1.1荔枝果实新鲜或冷藏良好,成熟适度,肉质致密,风味正常,无病虫害和腐烂现象。
5.1.2白砂糖应符合GB317.1的要求。5.1.3柠檬酸应符合GB1987的要求。5.2感官要求
应符合表1的要求。
项目!
【荔枝汁
色泽上
一优级品
感官要求
「乳白色,略带黄色「黄白色至微红色|高糖荔枝汁饮料丨乳白色至乳黄色滋味|荔枝汁
气味!
「乳黄色至微红色
合格品
【黄白色至微红色
【乳黄色至微红色
具有荔枝芳香气味丨具有荔枝芳香气味丨具有荔枝汁香味,」,酸甜适口
」,酸甜适口
酸甜尚适口
1经稀释5~6倍后,经稀释5~6倍后,「经稀释5~6倍后,「高糖荔枝汁饮料」具有荔枝香味,酸「具有荔枝香味,酸具有荔枝香味甜适口
组织丨荔枝汁
【甜较适口
【酸甜尚适口
「汁液均匀混浊,允「汁液均匀混浊,允汁液均匀混浊,「允许略有分层及
形态丨高糖荔枝汁饮料丨许有少量沉淀5.3理化指标
许有沉淀
[沉淀
5.3.1净重应符合表2中有关净重的要求,每批产品平均净重应不低于标明质量。表2净重和固形物的要求
1荔枝汁
荔枝汁
|高糖荔枝汁饮料
丨高糖荔枝汁饮料
1标明重量(g)
允许公差(%)
5.3.2可溶性固形物开罐时按折光计,荔枝汁为10%~14%,高糖荔枝汁饮料每批平均不低于63%,单罐测定值不低于62%。5.3.3总酸度荔枝汁为0.18%~0.22%,高糖荔枝汁饮料为0.23%~0.27%。5.3.4重金属含量应符合GB11671的要求。5.4微生物指标
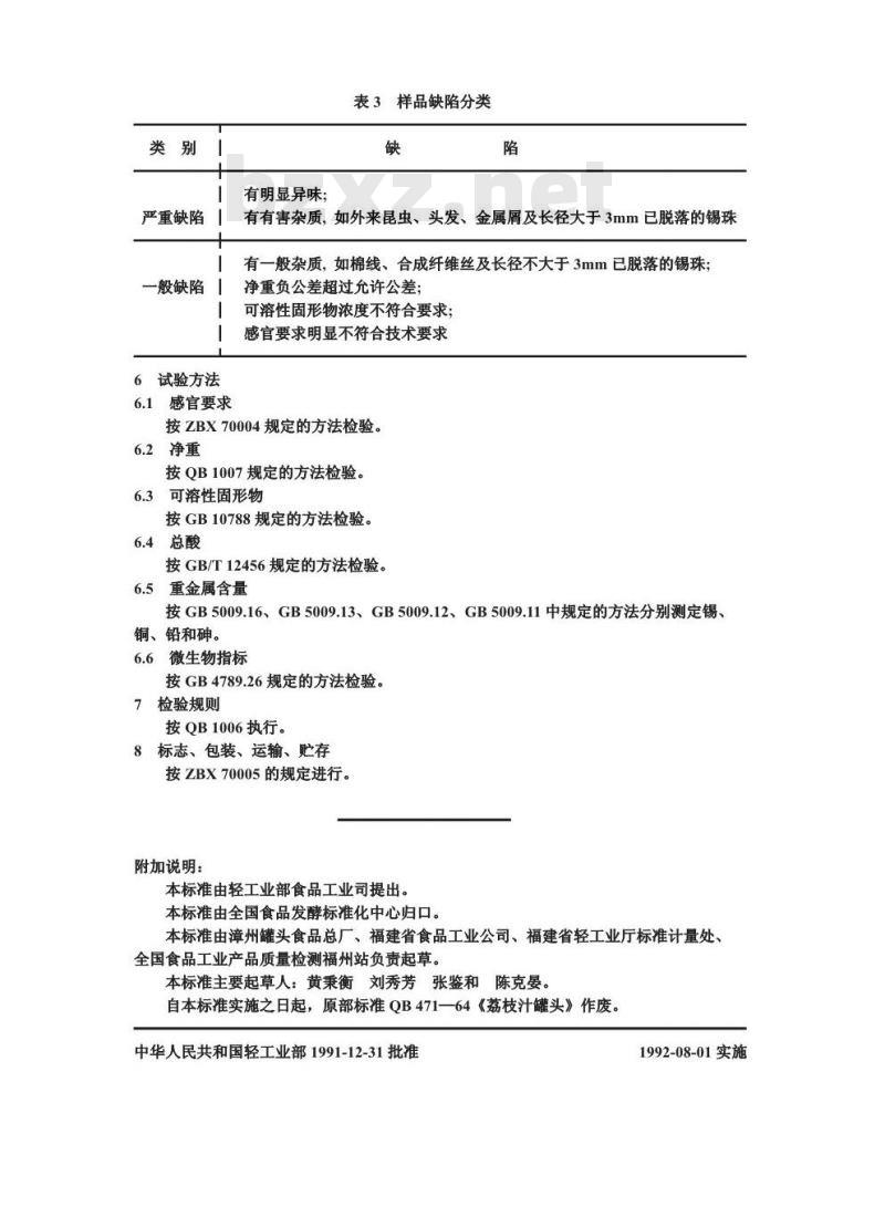
应符合罐头食品商业无菌要求。缺陷
样品的感官要求和物理指标如不符合技术要求,应计作缺陷。缺陷按表3分类类别
严重缺陷
一般缺陷
6试验方法
6.1感官要求
有明显异味;
表3样品缺陷分类
有有害杂质,如外来昆虫、头发、金属屑及长径大于3mm已脱落的锡珠有一般杂质,如棉线、合成纤维丝及长径不大于3mm已脱落的锡珠;净重负公差超过允许公差;
可溶性固形物浓度不符合要求;感官要求明显不符合技术要求
按ZBX70004规定的方法检验。
6.2净重
按QB1007规定的方法检验。
6.3可溶性固形物
按GB10788规定的方法检验。
6.4总酸
按GB/T12456规定的方法检验。
6.5重金属含量
按GB5009.16、GB5009.13、GB5009.12、GB5009.11中规定的方法分别测定锡、铜、铅和砷。
6.6微生物指标
按GB4789.26规定的方法检验。
检验规则
按QB1006执行。
标志、包装、运输、贮存
按ZBX70005的规定进行。
附加说明:
本标准由轻工业部食品工业司提出。本标准由全国食品发酵标准化中心归口。本标准由漳州罐头食品总厂、福建省食品工业公司、福建省轻工业厅标准计量处、全国食品工业产品质量检测福州站负责起草。本标准主要起草人:黄秉衡刘秀芳张鉴和陈克晏。自本标准实施之日起,原部标准QB471一64《荔枝汁罐头》作废。中华人民共和国轻工业部1991-12-31批准1992-08-01实施
小提示:此标准内容仅展示完整标准里的部分截取内容,若需要完整标准请到上方自行免费下载完整标准文档。
中华人民共和国行业标准
荔枝汁罐头
Canned lychee juice
QB/T1385—
本标准规定了荔枝汁罐头的产品分类、技术要求、试验方法、检验规则和标志、包装、运输、贮存的基本要求。
本标准适用于以新鲜饱满(或经冷藏)、成熟适度的荔枝为原料,经加工处理、加糖和柠檬酸、装罐、密封、杀菌制成的荔枝汁罐头。2引用标准
白砂糖
GB1987食品添加剂柠檬酸
GB4789.26食品卫生微生物学检验罐头食品商业无菌的检验GB5009.11
GB5009.12
GB5009.13
GB5009.16
食品中总砷的测定方法
食品中铅的测定方法
食品中铜的测定方法
食品中锡的测定方法
罐头食品中可溶性固形物含量的测定折光计法GB10788
GB11671
果蔬类罐头食品卫生标准
GB/T12456
QB1006
QB1007
食品中总酸的测定方法
罐头食品检验规则
罐头食品净重和固形物含量的测定ZBX70004
罐头食品的感官检验
罐头食品包装、标志、运输和贮存ZBX70005
3术语
3.1荔枝汁
原果汁含量不少于40%的荔枝果汁。3.2高糖荔枝汁饮料
原果汁含量在30%以上、加糖、可溶性固形物含量在63%以上、稀释5~6倍后饮用的
荔枝汁。
4产品分类
荔枝汁罐头按原果汁含量分为荔枝汁和高糖荔枝汁饮料两类。4.1荔枝汁罐头,产品代号为747。4.2高糖荔枝汁饮料罐头,产品代号为748。5技术要求下载标准就来标准下载网
5.1原辅材料
5.1.1荔枝果实新鲜或冷藏良好,成熟适度,肉质致密,风味正常,无病虫害和腐烂现象。
5.1.2白砂糖应符合GB317.1的要求。5.1.3柠檬酸应符合GB1987的要求。5.2感官要求
应符合表1的要求。
项目!
【荔枝汁
色泽上
一优级品
感官要求
「乳白色,略带黄色「黄白色至微红色|高糖荔枝汁饮料丨乳白色至乳黄色滋味|荔枝汁
气味!
「乳黄色至微红色
合格品
【黄白色至微红色
【乳黄色至微红色
具有荔枝芳香气味丨具有荔枝芳香气味丨具有荔枝汁香味,」,酸甜适口
」,酸甜适口
酸甜尚适口
1经稀释5~6倍后,经稀释5~6倍后,「经稀释5~6倍后,「高糖荔枝汁饮料」具有荔枝香味,酸「具有荔枝香味,酸具有荔枝香味甜适口
组织丨荔枝汁
【甜较适口
【酸甜尚适口
「汁液均匀混浊,允「汁液均匀混浊,允汁液均匀混浊,「允许略有分层及
形态丨高糖荔枝汁饮料丨许有少量沉淀5.3理化指标
许有沉淀
[沉淀
5.3.1净重应符合表2中有关净重的要求,每批产品平均净重应不低于标明质量。表2净重和固形物的要求
1荔枝汁
荔枝汁
|高糖荔枝汁饮料
丨高糖荔枝汁饮料
1标明重量(g)
允许公差(%)
5.3.2可溶性固形物开罐时按折光计,荔枝汁为10%~14%,高糖荔枝汁饮料每批平均不低于63%,单罐测定值不低于62%。5.3.3总酸度荔枝汁为0.18%~0.22%,高糖荔枝汁饮料为0.23%~0.27%。5.3.4重金属含量应符合GB11671的要求。5.4微生物指标
应符合罐头食品商业无菌要求。缺陷
样品的感官要求和物理指标如不符合技术要求,应计作缺陷。缺陷按表3分类类别
严重缺陷
一般缺陷
6试验方法
6.1感官要求
有明显异味;
表3样品缺陷分类
有有害杂质,如外来昆虫、头发、金属屑及长径大于3mm已脱落的锡珠有一般杂质,如棉线、合成纤维丝及长径不大于3mm已脱落的锡珠;净重负公差超过允许公差;
可溶性固形物浓度不符合要求;感官要求明显不符合技术要求
按ZBX70004规定的方法检验。
6.2净重
按QB1007规定的方法检验。
6.3可溶性固形物
按GB10788规定的方法检验。
6.4总酸
按GB/T12456规定的方法检验。
6.5重金属含量
按GB5009.16、GB5009.13、GB5009.12、GB5009.11中规定的方法分别测定锡、铜、铅和砷。
6.6微生物指标
按GB4789.26规定的方法检验。
检验规则
按QB1006执行。
标志、包装、运输、贮存
按ZBX70005的规定进行。
附加说明:
本标准由轻工业部食品工业司提出。本标准由全国食品发酵标准化中心归口。本标准由漳州罐头食品总厂、福建省食品工业公司、福建省轻工业厅标准计量处、全国食品工业产品质量检测福州站负责起草。本标准主要起草人:黄秉衡刘秀芳张鉴和陈克晏。自本标准实施之日起,原部标准QB471一64《荔枝汁罐头》作废。中华人民共和国轻工业部1991-12-31批准1992-08-01实施
小提示:此标准内容仅展示完整标准里的部分截取内容,若需要完整标准请到上方自行免费下载完整标准文档。
标准图片预览:



- 其它标准
- 上一篇: QB 1384-1991 菠萝汁罐头
- 下一篇: QB 1386-1991 杏酱罐头
- 热门标准
- 轻工行业标准(QB)
- QB/T5302-2018 生活用干纸巾流延聚乙烯(CPE) 包装膜
- QB/T2833-2006 运动营养食品 能量控制食品
- QB/T1949-2004 扬琴
- QB/T2173-2001 尼龙拉链
- QB/T2421-1998 铝及铝合金不粘锅
- QB/T4704-2014 腿脚按摩器
- QB/T1753.3-1993 轻机产品图样及设计文件规定格式及填写要求
- QB/T1819-1993 R6纸板电池生产线
- QB/T2058-1994 照相灯泡
- QB/T2956-2008 皮鞋外底
- QB/T1272-2012 毛皮 化学试验样品的准备
- QB/T1660-1992 猪鬃
- QB2176-1995 非公路自行车安全要求
- QB/T1334-2013 水嘴通用技术条件
- QB6005-1992 麦芽厂设计规范
- 行业新闻
请牢记:“bzxz.net”即是“标准下载”四个汉字汉语拼音首字母与国际顶级域名“.net”的组合。 ©2025 标准下载网 www.bzxz.net 本站邮件:bzxznet@163.com
网站备案号:湘ICP备2025141790号-2
网站备案号:湘ICP备2025141790号-2