- 您的位置:
- 标准下载网 >>
- 标准分类 >>
- 机械行业标准(JB) >>
- JB/T 938-2010 煤用单轴振动筛
标准号:
JB/T 938-2010
标准名称:
煤用单轴振动筛
标准类别:
机械行业标准(JB)
标准状态:
现行-
发布日期:
2010-02-11 出版语种:
简体中文下载格式:
.rar .pdf下载大小:
2.15 MB
替代情况:
替代JB/T 938-1999
点击下载
标准简介:
标准下载解压密码:www.bzxz.net
本标准规定了煤用单轴振动筛的产品分类、技术要求、试验方法、检验规则、标志、标签、使用说明书、包装、运输和贮存。本标准适用于煤用单轴振动筛。该振动筛主要用于煤的粒度分级,也可用于其它非金属矿物的筛分。 JB/T 938-2010 煤用单轴振动筛 JB/T938-2010
部分标准内容:
ICS73.120
备案号:28605—2010
中华人民共和国机械行业标准 JB/T 938——2010
代替JB/T938—1999
煤用单轴振动筛
Singleshaftvibrating screenfor coal2010-02-11发布
2010-07-01实施
中华人民共和国工业和信息化部发布前言
规范性引用文件
3产品分类...
技术要求..…
一般要求
整机性能要求.
主要部件要求,
主要配套件要求
安全要求..
外观质量要求.
成套供货范围.
试验方法
检验规则..
检验分类.…
出厂检验,
型式检验..
标志、标签和使用说明书
包装、运输和贮存
JB/T938—2010
JB/T938—2010
本标准代替JB/T938一1999《煤用单轴振动筛》。本标准与JB/T938一1999相比,主要变化如下:一在基本参数表中重新核定了工作面积,补充了处理量,取消ZDM-2556和2ZDM-2556两种规格;-装配后两对称点弹簧静压缩等高误差修订为3mm;一补充了筛框组合后平面度误差和两对角线等长差要求;一增加了对振动器的要求和安全防护要求。本标准由中国机械工业联合会提出。本标准由全国矿山机械标准化技术委员会(SAC/TC88)归口。本标准负责起草单位:鞍山重型矿山机器股份有限公司。本标准主要起草人:刘春玉、杨永柱、李秀艳、黄嘉琳。本标准所代替标准的历次版本发布情况为:-JB938—1967、JB938—1978、JB938—1986、JB/T938—1999。1范围
煤用单轴振动筛
JB/T938—2010
本标准规定了煤用单轴振动筛的产品分类、技术要求、试验方法、检验规则、标志、标签、使用说明书、包装、运输和贮存。
本标准适用于煤用单轴振动筛(以下简称振动筛)。该振动筛主要用于煤的粒度分级,也可用于其他非金属矿物的筛分。
2规范性引用文件
下列文件中的条款通过本标准的引用而成为本标准的条款。凡是注日期的引用文件,其随后所有的修改单(不包括勘误的内容)或修订版均不适用于本标准,然而,鼓励根据本标准达成协议的各方研究是否可使用这些文件的最新版本。凡是不注日期的引用文件,其最新版本适用于本标准。包装储运图示标志(GB/T191—2008,ISO780:1997,MOD)GB/T191
GB/T700
碳素结构钢(GB/T700一2006,ISO630:1995,NEQ)GB/T1184—1996形状和位置公差未注公差值(eqvISO2768-2:1989)GB/T1231一2006钢结构用高强度大六角头螺栓、大六角头螺母、垫圈技术条件GB5226.1
机械电气安全机械电气设备第1部分:通用技术条件(GB5226.1一2008,IEC60204-1:2005,IDT)
GB/T6388
GB/T9969
GB/T13306
GB/T13384
运输包装收发货标志
工业产品使用说明书
机电产品包装通用技术条件
GB/T23934
JB/T4042
热卷圆柱螺旋压缩弹簧技术条件振动筛试验方法
JB/T5000.12重型机械通用技术条件第12部分:涂装重型机械通用技术条件第13部分:包装JB/T5000.13
JB/T5496
振动筛制造通用技术条件
JB/T9031矿用冲孔筛板
矿用金属编织筛网
JB/T9032
3产品分类
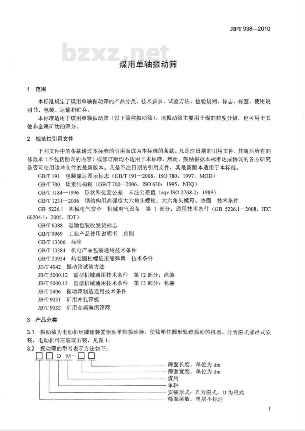
3.1振动筛为电动机经减速装置驱动单轴振动器,使筛箱作圆形轨迹振动的机器。分为座式或吊式安装,电动机可左装或右装,见图1。3.2振动筛的型号表示方法如下:OODM-OO
筛面长度,单位为dm
筛面宽度,单位为dm
安装形式:Z为座式,D为吊式
筛面层数,单层不标注
JB/T938—2010
标记示例1:
筛面宽度为1500mm,筛面长度为5600mm的双层座式煤用单轴振动筛,其标记为:2ZDM-1556振动筛
标记示例2:
筛面宽度为1500mm,筛面长度为5600mm的双层吊式煤用单轴振动筛,其标记为:2DDM-1556振动筛
a)座式安装
b)吊式安装www.bzxz.net
1—筛箱;2——振动器;3—
—减速装置;4——电动机:
5—座式减振装置;6——吊式减振装置。图1
3.3振动筛的基本参数应符合表1的规定。2
基本参数
筛面规格
(宽×长)
工作面积
筛面层数
入料粒度
筛面倾角
振动频率
处理量
电动机功率
1250×3500
1750×4000
80~175
100~250
参考重量
处理量按松散密度为0.85t/m2~0.90t/m2的煤计算。注:
1500×5600
≤400
120~255
1750×5600
150~295
2000×5600
190~340
JB/T938-2010
JB/T938—2010
4技术要求
4.1一般要求
4.1.1振动筛应符合本标准和JB/T5496的规定,并按照经规定程序批准的图样及技术文件制造。4.1.2凡外协件、外购件应有合格证,并经质量检验部门检验合格后方可进行装配。4.1.3振动筛的结构应符合下列要求:a)便于维修和更换易损件;
b)振动器内不得进入灰尘和漏油;c)防止螺栓松动;
d)正常工作情况下,物料无跑偏和抛出侧板现象。4.2整机性能要求
振动筛的整机性能应符合下列要求:a)振动频率偏差不应超过规定值的2.5%;b)筛箱两侧板对称点的振幅差值不应超过0.5mm,横向摆动不应大于1mm;c)运转应平稳、灵活,无卡阻现象;d)轴承温升不应超过40℃,最高温度不应超过75℃;e)空运转噪声不应超过90dB(A);f)筛板应牢固固定在筛框上;
g)装配后两对称点弹簧静压缩等高误差不应大于3mm。4.3主要部件要求
4.3.1筛箱应符合下列要求:
a)侧板材料性能不应低于GB/T700中的Q235-B钢板的要求,并不得拼接;b)筛框侧板焊接后应校正,其平面度误差每平方米不应大于2mm;c)筛框成型后支撑筛面的平面度误差每平方米不应大于2mm;两对角线等长误差每米不应大于1mm;
d)横梁不允许在垂直方向拼接。4.3.2
振动器应符合下列要求:
a)振动器应使用规定牌号的润滑油,并无漏油现象;b)装配后轴向游动量应在0.7mm~2.2mm之间;c)振动器零件不应有裂纹和其他可见缺陷,回转件不允许焊补修整;d)振动器的两轴承座孔中心线同轴度公差应符合GB/T1184一1996中以同轴两孔最大距离为主参数的6级精度的要求。
4.4主要配套件要求
4.4.1用于连接主要构件的高强度螺栓性能不应低于GB/T1231一2006中10.9S级的规定。4.4.2编织筛网应符合JB/T9032的规定,冲孔筛板应符合JB/T9031的规定4.4.3弹簧应符合GB/T23934的规定。4.5安全要求
4.5.1振动筛外露的转动件部位应设置防护罩。4.5.2振动筛电气设备安全要求应符合GB5226.1的规定。4.5.3用于爆炸性气体环境中的振动筛,应采用符合相应防爆等级要求的防爆电动机。4.6外观质量要求
4.6.1振动筛的涂装应符合JB/T5000.12的规定。采用喷射和抛射时除锈等级不应低于Sa21/2,采用手工或动力工具时不应低于St3。涂漆表面应均匀,不应有气泡、脱落、流痕及裂纹等缺陷。4
4.6.2焊缝处不应有漏焊、气孔、夹渣和堆积等缺陷。4.7成套供货范围
振动筛的成套供货范围应包括:a)振动筛的主体部分:
b)电动机及其支座;
c)转动部件防护罩;
d)v带;
e)减振支承装置。
5试验方法
振动筛的试验方法应符合JB/T4042的规定。6检验规则
6.1检验分类
振动筛的检验分为出厂检验和型式检验。6.2出厂检验
JB/T938-—2010
6.2.1每台振动筛须经制造厂质量检验部门检验合格后方可出厂,出厂时应附有证明产品质量合格的文件。
6.2.2出厂检验在制造厂进行,空运转4h检验下列项目:a)振幅;
b)两侧板对称点振幅差;
c)筛箱横向摆动;
d)振动频率;
e)噪声:
f)轴承最高温度和轴承温升;
g)两对称点弹簧静压缩等高差;h)安全防护;
i)外观质量。
6.3型式检验
6.3.1有下列情况之一时,振动筛应进行型式检验:a)新产品投产或老产品转厂生产时;b)正式生产后,产品结构、材料或工艺有较大改变,可能影响产品性能时;c)正常生产时,每隔三年;
d)停产一年以上,恢复生产时;e)出广检验结果与上次型式检验有较大差异时:f)国家质量监督检验机构提出进行型式检验要求时。6.3.2型式检验项目应包括本标准的全部要求。6.3.3型式检验应从出厂检验合格的产品中抽取一台进行。如检验不合格应加倍抽检,若仍不合格则判定此次型式检验不合格。
7标志、标签和使用说明书
7.1每台振动筛均应在适当而明显的位置固定产品标牌。标牌应符合GB/T13306的规定,并标明下列内容:
JB/T938—2010
a)制造厂名称及地址;
b)产品型号及名称;
c)主要技术参数;
d)产品执行的标准编号;
e)出厂日期及出厂编号。
振动筛的使用说明书应符合GB/T9969的规定。3振动筛的包装标志应符合GB/T191和GB/T6388的规定。内容包括:7.3
a)收货站及收货单位名称;
b)发货站及发货单位名称;
c)合同号、产品名称及型号;
d)毛重、净重、箱号及外形尺寸;e)起吊作业标志和储运图示标志。8包装、运输和购存
振动筛的包装箱和包装件应符合GB/T13384、JB/T5000.13及水路或陆路运输的要求。8.1
2电动机、V带、弹簧、拆下的紧固件及随机技术文件装入包装箱内,其余部件为捆扎或裸装3金属外露加工表面应涂防锈油脂,并用聚氯乙烯塑料薄膜包扎。8.3
随机技术文件用防潮袋封装,放入箱内。文件包括:8.4
a)产品质量合格证明文件;
b)产品使用说明书;
c)成套发货明细表和装箱清单;d)安装图。
8.5振动筛存放时应垫平、放稳,并与地面间有一定距离,不可堆放。露天存放应有防雨、防晒和防积水措施。
6振动筛每存放一年,应进行一次养护。8.6
中华人民共和国
机械行业标准
煤用单轴振动筛
JB/T938—2010
机械I业出版社出版发行
北京市百万庄大街22号
邮政编码:100037
210mmX297mm·0.5印张·15千字2010年7月第1版第1次印刷
定价:10.00元
书号:15111·9725
小提示:此标准内容仅展示完整标准里的部分截取内容,若需要完整标准请到上方自行免费下载完整标准文档。
备案号:28605—2010
中华人民共和国机械行业标准 JB/T 938——2010
代替JB/T938—1999
煤用单轴振动筛
Singleshaftvibrating screenfor coal2010-02-11发布
2010-07-01实施
中华人民共和国工业和信息化部发布前言
规范性引用文件
3产品分类...
技术要求..…
一般要求
整机性能要求.
主要部件要求,
主要配套件要求
安全要求..
外观质量要求.
成套供货范围.
试验方法
检验规则..
检验分类.…
出厂检验,
型式检验..
标志、标签和使用说明书
包装、运输和贮存
JB/T938—2010
JB/T938—2010
本标准代替JB/T938一1999《煤用单轴振动筛》。本标准与JB/T938一1999相比,主要变化如下:一在基本参数表中重新核定了工作面积,补充了处理量,取消ZDM-2556和2ZDM-2556两种规格;-装配后两对称点弹簧静压缩等高误差修订为3mm;一补充了筛框组合后平面度误差和两对角线等长差要求;一增加了对振动器的要求和安全防护要求。本标准由中国机械工业联合会提出。本标准由全国矿山机械标准化技术委员会(SAC/TC88)归口。本标准负责起草单位:鞍山重型矿山机器股份有限公司。本标准主要起草人:刘春玉、杨永柱、李秀艳、黄嘉琳。本标准所代替标准的历次版本发布情况为:-JB938—1967、JB938—1978、JB938—1986、JB/T938—1999。1范围
煤用单轴振动筛
JB/T938—2010
本标准规定了煤用单轴振动筛的产品分类、技术要求、试验方法、检验规则、标志、标签、使用说明书、包装、运输和贮存。
本标准适用于煤用单轴振动筛(以下简称振动筛)。该振动筛主要用于煤的粒度分级,也可用于其他非金属矿物的筛分。
2规范性引用文件
下列文件中的条款通过本标准的引用而成为本标准的条款。凡是注日期的引用文件,其随后所有的修改单(不包括勘误的内容)或修订版均不适用于本标准,然而,鼓励根据本标准达成协议的各方研究是否可使用这些文件的最新版本。凡是不注日期的引用文件,其最新版本适用于本标准。包装储运图示标志(GB/T191—2008,ISO780:1997,MOD)GB/T191
GB/T700
碳素结构钢(GB/T700一2006,ISO630:1995,NEQ)GB/T1184—1996形状和位置公差未注公差值(eqvISO2768-2:1989)GB/T1231一2006钢结构用高强度大六角头螺栓、大六角头螺母、垫圈技术条件GB5226.1
机械电气安全机械电气设备第1部分:通用技术条件(GB5226.1一2008,IEC60204-1:2005,IDT)
GB/T6388
GB/T9969
GB/T13306
GB/T13384
运输包装收发货标志
工业产品使用说明书
机电产品包装通用技术条件
GB/T23934
JB/T4042
热卷圆柱螺旋压缩弹簧技术条件振动筛试验方法
JB/T5000.12重型机械通用技术条件第12部分:涂装重型机械通用技术条件第13部分:包装JB/T5000.13
JB/T5496
振动筛制造通用技术条件
JB/T9031矿用冲孔筛板
矿用金属编织筛网
JB/T9032
3产品分类
3.1振动筛为电动机经减速装置驱动单轴振动器,使筛箱作圆形轨迹振动的机器。分为座式或吊式安装,电动机可左装或右装,见图1。3.2振动筛的型号表示方法如下:OODM-OO
筛面长度,单位为dm
筛面宽度,单位为dm
安装形式:Z为座式,D为吊式
筛面层数,单层不标注
JB/T938—2010
标记示例1:
筛面宽度为1500mm,筛面长度为5600mm的双层座式煤用单轴振动筛,其标记为:2ZDM-1556振动筛
标记示例2:
筛面宽度为1500mm,筛面长度为5600mm的双层吊式煤用单轴振动筛,其标记为:2DDM-1556振动筛
a)座式安装
b)吊式安装www.bzxz.net
1—筛箱;2——振动器;3—
—减速装置;4——电动机:
5—座式减振装置;6——吊式减振装置。图1
3.3振动筛的基本参数应符合表1的规定。2
基本参数
筛面规格
(宽×长)
工作面积
筛面层数
入料粒度
筛面倾角
振动频率
处理量
电动机功率
1250×3500
1750×4000
80~175
100~250
参考重量
处理量按松散密度为0.85t/m2~0.90t/m2的煤计算。注:
1500×5600
≤400
120~255
1750×5600
150~295
2000×5600
190~340
JB/T938-2010
JB/T938—2010
4技术要求
4.1一般要求
4.1.1振动筛应符合本标准和JB/T5496的规定,并按照经规定程序批准的图样及技术文件制造。4.1.2凡外协件、外购件应有合格证,并经质量检验部门检验合格后方可进行装配。4.1.3振动筛的结构应符合下列要求:a)便于维修和更换易损件;
b)振动器内不得进入灰尘和漏油;c)防止螺栓松动;
d)正常工作情况下,物料无跑偏和抛出侧板现象。4.2整机性能要求
振动筛的整机性能应符合下列要求:a)振动频率偏差不应超过规定值的2.5%;b)筛箱两侧板对称点的振幅差值不应超过0.5mm,横向摆动不应大于1mm;c)运转应平稳、灵活,无卡阻现象;d)轴承温升不应超过40℃,最高温度不应超过75℃;e)空运转噪声不应超过90dB(A);f)筛板应牢固固定在筛框上;
g)装配后两对称点弹簧静压缩等高误差不应大于3mm。4.3主要部件要求
4.3.1筛箱应符合下列要求:
a)侧板材料性能不应低于GB/T700中的Q235-B钢板的要求,并不得拼接;b)筛框侧板焊接后应校正,其平面度误差每平方米不应大于2mm;c)筛框成型后支撑筛面的平面度误差每平方米不应大于2mm;两对角线等长误差每米不应大于1mm;
d)横梁不允许在垂直方向拼接。4.3.2
振动器应符合下列要求:
a)振动器应使用规定牌号的润滑油,并无漏油现象;b)装配后轴向游动量应在0.7mm~2.2mm之间;c)振动器零件不应有裂纹和其他可见缺陷,回转件不允许焊补修整;d)振动器的两轴承座孔中心线同轴度公差应符合GB/T1184一1996中以同轴两孔最大距离为主参数的6级精度的要求。
4.4主要配套件要求
4.4.1用于连接主要构件的高强度螺栓性能不应低于GB/T1231一2006中10.9S级的规定。4.4.2编织筛网应符合JB/T9032的规定,冲孔筛板应符合JB/T9031的规定4.4.3弹簧应符合GB/T23934的规定。4.5安全要求
4.5.1振动筛外露的转动件部位应设置防护罩。4.5.2振动筛电气设备安全要求应符合GB5226.1的规定。4.5.3用于爆炸性气体环境中的振动筛,应采用符合相应防爆等级要求的防爆电动机。4.6外观质量要求
4.6.1振动筛的涂装应符合JB/T5000.12的规定。采用喷射和抛射时除锈等级不应低于Sa21/2,采用手工或动力工具时不应低于St3。涂漆表面应均匀,不应有气泡、脱落、流痕及裂纹等缺陷。4
4.6.2焊缝处不应有漏焊、气孔、夹渣和堆积等缺陷。4.7成套供货范围
振动筛的成套供货范围应包括:a)振动筛的主体部分:
b)电动机及其支座;
c)转动部件防护罩;
d)v带;
e)减振支承装置。
5试验方法
振动筛的试验方法应符合JB/T4042的规定。6检验规则
6.1检验分类
振动筛的检验分为出厂检验和型式检验。6.2出厂检验
JB/T938-—2010
6.2.1每台振动筛须经制造厂质量检验部门检验合格后方可出厂,出厂时应附有证明产品质量合格的文件。
6.2.2出厂检验在制造厂进行,空运转4h检验下列项目:a)振幅;
b)两侧板对称点振幅差;
c)筛箱横向摆动;
d)振动频率;
e)噪声:
f)轴承最高温度和轴承温升;
g)两对称点弹簧静压缩等高差;h)安全防护;
i)外观质量。
6.3型式检验
6.3.1有下列情况之一时,振动筛应进行型式检验:a)新产品投产或老产品转厂生产时;b)正式生产后,产品结构、材料或工艺有较大改变,可能影响产品性能时;c)正常生产时,每隔三年;
d)停产一年以上,恢复生产时;e)出广检验结果与上次型式检验有较大差异时:f)国家质量监督检验机构提出进行型式检验要求时。6.3.2型式检验项目应包括本标准的全部要求。6.3.3型式检验应从出厂检验合格的产品中抽取一台进行。如检验不合格应加倍抽检,若仍不合格则判定此次型式检验不合格。
7标志、标签和使用说明书
7.1每台振动筛均应在适当而明显的位置固定产品标牌。标牌应符合GB/T13306的规定,并标明下列内容:
JB/T938—2010
a)制造厂名称及地址;
b)产品型号及名称;
c)主要技术参数;
d)产品执行的标准编号;
e)出厂日期及出厂编号。
振动筛的使用说明书应符合GB/T9969的规定。3振动筛的包装标志应符合GB/T191和GB/T6388的规定。内容包括:7.3
a)收货站及收货单位名称;
b)发货站及发货单位名称;
c)合同号、产品名称及型号;
d)毛重、净重、箱号及外形尺寸;e)起吊作业标志和储运图示标志。8包装、运输和购存
振动筛的包装箱和包装件应符合GB/T13384、JB/T5000.13及水路或陆路运输的要求。8.1
2电动机、V带、弹簧、拆下的紧固件及随机技术文件装入包装箱内,其余部件为捆扎或裸装3金属外露加工表面应涂防锈油脂,并用聚氯乙烯塑料薄膜包扎。8.3
随机技术文件用防潮袋封装,放入箱内。文件包括:8.4
a)产品质量合格证明文件;
b)产品使用说明书;
c)成套发货明细表和装箱清单;d)安装图。
8.5振动筛存放时应垫平、放稳,并与地面间有一定距离,不可堆放。露天存放应有防雨、防晒和防积水措施。
6振动筛每存放一年,应进行一次养护。8.6
中华人民共和国
机械行业标准
煤用单轴振动筛
JB/T938—2010
机械I业出版社出版发行
北京市百万庄大街22号
邮政编码:100037
210mmX297mm·0.5印张·15千字2010年7月第1版第1次印刷
定价:10.00元
书号:15111·9725
小提示:此标准内容仅展示完整标准里的部分截取内容,若需要完整标准请到上方自行免费下载完整标准文档。
标准图片预览:





- 其它标准
- 上一篇: JB/T 8866-2010 筒式加压过滤机
- 下一篇: JB/T 1386-2010 钢球磨煤机
- 热门标准
- 机械行业标准(JB)
- JB/T7899-1999 填充聚四氟乙烯软带导轨 技术条件
- JB/T7938-1999 液压泵站油箱公称容量系列
- JB/T1625-2002 工业锅炉焊接管孔
- JB/T7850-1995 手夹快换接头
- JB/T8009.4-1999 机床夹具零件及部件 弧形压块
- JB/T7936-1999 直廓环面蜗杆减速器
- JB/T7939-1999 单活塞杆液压缸两腔面积比
- JB/T7941.2-1995 旋入式圆形油杯
- JB/T7946.2-1999 铸造铝硅合金过烧
- JB/T7925.2-1995 滑动轴承 多层轴承减摩合金硬度检验方法
- JB/T6375-1992 气动阀用橡胶密封圈 尺寸系列和公差
- JB/T7945-1999 灰铸铁机械性能试验方法
- JB/T7966.3-1999 模具铣刀 第 3 部分:莫氏锥柄圆柱形球头立铣刀
- JB/T7946.3-1999 铸造铝合金针孔
- JB/T7944-2000 圆柱螺旋弹簧抽样检查
- 行业新闻
请牢记:“bzxz.net”即是“标准下载”四个汉字汉语拼音首字母与国际顶级域名“.net”的组合。 ©2025 标准下载网 www.bzxz.net 本站邮件:bzxznet@163.com
网站备案号:湘ICP备2025141790号-2
网站备案号:湘ICP备2025141790号-2