- 您的位置:
- 标准下载网 >>
- 标准分类 >>
- 机械行业标准(JB) >>
- JB/T 1386-2010 钢球磨煤机
标准号:
JB/T 1386-2010
标准名称:
钢球磨煤机
标准类别:
机械行业标准(JB)
标准状态:
现行-
发布日期:
2010-02-11 出版语种:
简体中文下载格式:
.rar .pdf下载大小:
2.95 MB
替代情况:
替代JB/T 1386-1999
点击下载
标准简介:
标准下载解压密码:www.bzxz.net
本标准规定了钢球磨煤机的型式与基本参数、技术要求、试验方法、检验规则、标志、包装、运输及贮存。本标准适用于粉磨各种硬度煤的中间储仓式制粉系统的钢球磨煤机。本标准不适用于双进双出钢球磨煤机。 JB/T 1386-2010 钢球磨煤机 JB/T1386-2010
部分标准内容:
ICS73.120
备案号:28606—2010
中华人民共和国机械行业标准
JB/T1386—2010
代替JB/T1386—1999
钢球磨煤机
BallmillforcoalgrindingbzxZ.net
2010-02-11发布
2010-07-01实施
中华人民共和国工业和信息化部发布前言
范围,
规范性引用文件
3型式与基本参数
型号表示方法
基本参数.
4技术要求.
基本要求,
整机性能要求
可靠性.
安全要求.
主要零部件要求,
装配和安装要求
试车要求,
成套性,
试验方法
检验规则..
6.1检验分类,
出厂检验
型式检验
7标志、包装、运输和贮存
JB/T1386—2010
本标准代替JB/T1386—1999《钢球磨煤机》。本标准与JB/T1386-1999相比,主要变化如下:一调整、修改了基本参数表中的性能参数;一增加了基本要求及装配、安装要求;一增加了小齿轮、筒体衬板的热处理要求;一增加了安全环保方面的要求。本标准由中国机械工业联合会提出。本标准由全国矿山机械标准化技术委员会(SAC/TC88)归口。本标准负责起草单位:河南焦矿机器有限公司。本标准参加起草单位:济南重工股份有限公司。本标准主要起草人:李有才、任顺战、燕云龙、牛火生、聂明。本标准所代替标准的历次版本发布情况为:-JB1386-—1974、JB/T1386—1999。JB/T1386—2010
1范围
钢球磨煤机
JB/T1386—2010
本标准规定了钢球磨煤机的型式与基本参数、技术要求、试验方法、检验规则、标志、包装、运输及贮存。
本标准适用于粉磨各种硬度煤的中间储仓式制粉系统的钢球磨煤机(以下简称磨煤机)。本标准不适用于双进双出钢球磨煤机。2规范性引用文件
下列文件中的条款通过本标准的引用而成为本标准的条款。凡是注日期的引用文件,其随后所有的修改单(不包括勘误的内容)或修订版均不适用于本标准,然而,鼓励根据本标准达成协议的各方研究是否可使用这些文件的最新版本。凡是不注日期的引用文件,其最新版本适用于本标准。GB/T191包装储运图示标志(GB/T191—2008,ISO780:1997,MOD)碳素结构钢(ISO630:1995,NEQ)GB/T700—2006
2铸造轴承合金(neqISO4382-1:1991)GB/T1174—1992
GB/T1801产品几何技术规范(GPS)极限与配合公差带和配合的选择(GB/T1801一2009,ISO1829:1975,MOD)
一般公差未注公差的线性和角度尺寸的公差(eqvISO2768-1:1989)GB/T1804—2000
GB/T3077—1999
GB/T3323—2005
GB/T3766
GB/T3768
合金结构钢(neqDINEN10083-1:1991)金属熔化焊焊接接头射线照相(EN1435:1997,MOD)液压系统通用技术条件(GB/T3766—2001,eqvISO4413:1998)声学声压法测定噪声源声功率级反射面上方采用包络测量表面的简易法(GB/T3768—1996,eqvISO3746:1995)GB/T5680—1998
GB/T7233—1987
GB/T9439—1988
GB/T9443—2007.
GB/T9444—2007
高锰钢铸件
铸钢件超声探伤及质量评级方法灰铸铁件
铸钢件渗透检测(ISO4987:1992,IDT)铸钢件磁粉检测(ISO4986:1992,IDT)GB/T10095.1—2008
1328-1:1995,IDT)
GB/T10095.2—2008
圆柱齿轮精度制第1部分:轮齿同侧齿面偏差的定义和允许值(ISO圆柱齿轮
值(ISO1328-2:1997,IDT)
精度制第2部分:径向综合偏差与径向跳动的定义和充许GB/T11345—1989钢焊缝手工超声波探伤方法和探伤结果分级GB/T11352—2009
一般工程用铸造碳钢件(ISO3755:1991,ISO4990:2003,MOD)5标牌
GB/T13306
GB/T13384
机电产品包装通用技术条件
JB/T7031大型磨机类端盖铸钢件3重型机械通用技术条件第3部分:焊接件JB/T5000.3
JB/T5000.8
重型机械通用技术条件第8部分:锻件1
JB/T1386—2010
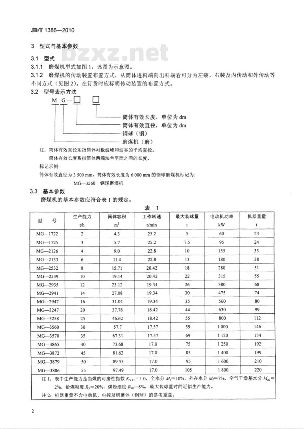
型式与基本参数
3.1型式
3.1.1磨煤机型式如图1,该图为示意图。2磨煤机的传动装置布置方式,从筒体进料端向出料端看可分为左装、右装及内传动和外传动等3.1.2
不同方式(见图2)。在订货时应标明传动装置的布置方式。3.2型号表示方法
MG-□
筒体有效长度,单位为dm
筒体有效直径,单位为dm
钢球 (钢)
磨煤机(磨)
注:筒体有效直径系指简筒体衬板波峰和波谷的平均直径。筒体有效长度系指筒体两端法兰平面之间的长度。标记示例:
筒体有效直径为3500mm,
筒体有效长度为6000mm的钢球磨煤机标记为:MG—3560
基本参数
钢球磨煤机
磨煤机的基本参数应符合表1的规定。表1
MG—1722
MG—1725
MG—2126
MG-2133
MG—2532
MG—2539
MG—2935
MG—2941
MG—2947
MG—3247
MG-3258
MG—3560
MG—3570
MG—3865
MG—3872
MG—3879
MG-3886
生产能力
简体容积
工作转速
最大装球量
电动机功率
机器重量
注1:表中生产能力是当煤的可磨性指数Kvml=1.0,3全水分M=10%,外在水分M=7%,空气干燥基水分Mad,最大装球量时的近似生产能力。2%,给煤粒度Rs=20%,煤粉细度Rg0=8%,机器重量不含电动机、电控及研磨体(钢球)的参考重量。注2:
—进料部;2-
5——转动部:6-
螺旋管:3-
传动部:7-
出料部:4-
减速器:8-
轴承部:
电动机。
JB/T1386—2010
JB/T1386—2010
4技术要求
4.1基本要求
a)右装外侧传动
c)右装内侧传动
b)左装外侧传动
d)左装内侧传动
4.1.1磨煤机应符合本标准的要求,并按经规定程序批准的图样和技术文件制造。进料
4.1.2本标准未予规定的原材料、外购件及加工、装配、安装等技术要求,应符合现行有关标准的规定。
锻件应符合JB/T5000.8中的规定。碳素钢铸件应符合GB/T11352中的规定。铸铁件应符合GB/T9439中的规定。钢结构件中使用的板材、型材应符合GB/T700中的规定。图样上线性尺寸的未注公差应符合GB/T1804一2000中m级的规定。图样上孔、轴的公差应符合GB/T1801中的规定。高锰钢铸件应符合GB/T5680中的规定。4.1.10
焊接件应符合JB/T5000.3中的规定。机加工表面不应有磕碰、划伤及锈蚀现象。磨煤机外表面应平整,锐边应倒钝,铸造表面和火焰切割表面不应有明显不平现象。油漆表面应色泽一致,无气泡、流挂、漏涂等缺陷。整机性能要求
磨煤机主要技术参数应符合本标准的规定且适应于系统工艺的要求。同企业同型号规格的磨煤机零部件应具有互换性。磨煤机的进料口及轴承的密封件应能保证使用450℃以下的干燥剂。磨煤机应能在环境温度为-20℃~45℃范围内长期正常工作。磨煤机的各结合面应密封良好,不应漏油和泄漏煤粉。:磨煤机筒体部分应有隔音和保温装置。4.2.6
4.2.7用户如有特殊要求,可由供需双方协商补充规定。4.3可靠性
磨煤机无故障工作时间不少于5000h:第一次大修前使用期不少于16000h。4.4安全要求
JB/T1386—2010
4.4.1磨煤机空负荷运转时(不装衬板、钢球及隔音保温装置)的噪声,其声压级值不大于85dB(A)。4.4.2磨煤机传动装置的旋转部位应设有防护罩。4.4.3磨煤机的润滑装置应安全可靠,当磨煤机正常运转时,若油量、油压、油温低于或高于设定值,应有联锁装置自动报警或停机。4.4.4当环境温度在0℃以下长期停机时,应能方便排除主轴承冷却水道中的冷却水和筒体内的积水。4.5主要零部件要求
4.5.1磨煤机下列零件的材料力学性能应不低于表2中有关标准的规定。表2
零件名称
进出料端盖
主轴承衬体
主轴承衬(合金)
小齿轮
大齿轮
筒体衬板
Q235-B;钢板厚度小于20mm时为Q235-AZG230-450
ZSnSb11Cu6或ZPbSb16Sn16Cu2
35SiMn
ZG310-570
ZGMn13-1
GB/T700—2006
GB/T11352—2009
GB/T9439—1988
4-1992
GB/T1174
GB/T 3077—1999
GB/T11352—2009
GB/T5680—1998
4.5.2筒体焊缝强度不低于母材,且应进行无损检测,焊缝质量不低于GB/T11345—1989中的II-B级或GB/T3323—2005中的I级。
4.5.3进出料端盖应符合JB/T7031的规定。4.5.4进出料端盖应进行无损检测,轴颈部位质量不低于GB/T7233一1987中的3级,过渡圆弧区质量不低于GB/T9443—2007或GB/T9444—2007中的2级。4.5.5齿轮精度不低于GB/T10095.1—2008和GB/T10095.2—2008中9-8-8级的规定。6主轴承冷却水道应进行通水试验,水道应畅通无泄漏。4.5.6
4.5.7主轴承高压润滑系统应做密封耐压试验,应无泄漏。4.5.8磨煤机筒体部分应有隔音和保温装置。4.5.9小齿轮调质硬度220HBW~260HBW;齿面淬火硬度40HRC~45HRC。4.5.10筒体衬板采用ZGMn13-1时,热处理硬度不大于229HBW。4.6装配和安装要求
4.6.1轴承衬与进出料端盖轴颈接触斑点,在25mmX25mm面积上不应少于四点,接触角在70。90。范围内。
4.6.2进出料端盖与筒体装配后,两端轴颈的相对径向圆跳动公差不大于0.2mm。4.6.3磨煤机装配后,由于进出料端盖同轴度引起的主轴承端面圆跳动公差值不大于表3的规定。表3
单位:mm
筒体直径
轴承中心距
≤5000
5000~14000
≤1830
>1830~3000
端面圆跳动
>3 000
4.6.4装配后大齿轮顶圆的径向圆跳动公差不大于分度圆直径的0.25mm/1000mm,基准端面圆跳动公差不大于分度圆直径的0.35mm/1000mm。5
JB/T1386—2010
4.6.5传动齿轮齿侧间隙应符合表4的规定。齿侧间隙
800~1250
>1250~2000
中心距
>2000~3150
4.6.6齿轮副接触斑点,沿齿高不少于40%,沿齿长不少于50%。4.7试车要求
4.7.1磨煤机空负荷试车应按规定的程序分步进行,持续运行时间不少于8h。单位:mm
>3150~5000
4.7.2每台磨煤机在用户进行空负荷试车合格后,方能进行负荷试车。负荷试车应采取逐级加载的方法:首次先装入额定负荷的20%~30%,以后每隔30min增加10%20%的负荷,直至满负荷后连续运转24h并达到下列要求:
a)磨煤机的电气、润滑、冷却各系统的工作应正常;b)磨煤机各部无异常振动;
c)主轴承工作温度不超过60℃,回油温度不超过50℃,回水温度不超过40℃;d)给排料正常,生产能力应符合表1的规定。4.8成套性
4.8.1磨煤机成套供应范围包括:进料部、螺旋管、出料部、轴承部、转动部、传动部、减速器、电动机、专用工具等。
4.8.2制造厂应能为用户提供下列辅助设备:润滑油站、慢速传动装置、顶罐装置、主机电控等,但不在成套供货范围内。
4.8.3每台磨煤机应随机提供:合格证明书、使用说明书、安装用图、装箱单等技术文件。5试验方法
5.1主要零件材料的力学性能的检验应以材料质量保证书或材料的理化试验报告为准;零部件的尺寸和表面在粗糙度检验采用工厂通用量具测量;外观质量由专业检查人员目测检查。5.2主轴承冷却水道用不小于0.5MPa的水压进行试验,保压时间不少于30min。5.3润滑系统的试验以1.25倍额定工作压力,保压10min后再降至额定工作压力进行全面检查。5.4磨煤机空负荷运转的噪声按GB/T3768的规定检测。5.5制造厂进行空负荷试车时,可用工作转速相同的电动机和性能相似的润滑系统替代的条件下进行。5.6每台磨煤机在用户进行空负荷试车合格后,方能进行负荷试车。负荷试车应符合4.7.1和4.7.2的规定。
5.7生产能力的试验在用户现场连续作业时测定。6检验规则
6.1检验分类
磨煤机检验分为出厂检验和型式检验。6.2出厂检验
6.2.1每台磨煤机应经质量检验部门按出厂检验项目检验合格后方能出厂,并应附有产品合格证明书。6.2.2下列项目为出厂检验项目:4.2.5、4.4.1、4.5.5、4.5.6、4.5.7、7.1~7.4。62.3筒体焊缝检验率:T形接头焊缝100%检验;环缝和纵缝抽检:用射线检测不少于15%,或用超声检测不少」25%
6.3型式检验
6.3.1在下列情况下,磨煤机应进行型式检验:a)新产品试制或老产品转厂生产时;b)正常生产后,在设计、工艺、结构及材料有重大改变,可能影响性能时;c)正常生产后的定期检验;
d)长期停产后恢复生产时;
e)出厂检验结果与上次检验有较大差异时;f)国家质量监督管理部门提出型式检验时。2型式检验内容应包含本标准的全部要求。6.3.2
JB/T1386—2010
6.3.3型式检验应从出厂检验合格的产品中抽取一台进行,检验中若不合格,则应加倍抽样进行复检。如复检合格,则判该批产品合格。如仍有一台不合格时,则判该批产品为不合格品。7标志、包装、运输和购存
7.1每台磨煤机应在适当而显著位置上固定产品标牌,其标牌型式与尺寸应符合GB/T13306规定,并应标明下列内容:
a)产品名称和型号;
b)主要技术参数;
c)产品执行标准编号:
d)制造厂名称及地址;
e)制造日期及出厂编号。
7.2磨煤机包装前应清除机体上的油污,凡外露加工面均须涂防锈油脂(或防锈油剂)。7.3磨煤机应根据陆路、水路运输要求分解包装,包装应符合GB/T13384的规定。7.4包装储运图示标志应符合GB/T191的规定,每箱(件)均应有下列标记:a)收货站及收货单位名称;
b)发货站及发货单位名称;
c)合同号、产品名称及型号;
d)毛重、净重、箱号及外形尺寸;e)储运图示标志及起吊作业标记。7.5,磨煤机的笨重件在装卸时应采用承载能力相匹配的吊装设施,禁止滚瘤和跌摔。7.6磨煤机在贮存期应防止机件淋雨锈蚀,电气设备应防止潮湿,零部件放置需预防挤压变形和本身重力变形。贮存期内应定期检查维护,防止零件锈蚀和损坏。7
中华人民共和国
机械行业标准
钢球磨煤机
JB/T1386—2010
机械工业出版社出版发行
北京市百万庄大街22号
邮政编码:100037
210mm×297mm·0.75印张·19千字2010年7月第1版第1次印刷
定价:12.00元
书号:15111·9726
小提示:此标准内容仅展示完整标准里的部分截取内容,若需要完整标准请到上方自行免费下载完整标准文档。
备案号:28606—2010
中华人民共和国机械行业标准
JB/T1386—2010
代替JB/T1386—1999
钢球磨煤机
BallmillforcoalgrindingbzxZ.net
2010-02-11发布
2010-07-01实施
中华人民共和国工业和信息化部发布前言
范围,
规范性引用文件
3型式与基本参数
型号表示方法
基本参数.
4技术要求.
基本要求,
整机性能要求
可靠性.
安全要求.
主要零部件要求,
装配和安装要求
试车要求,
成套性,
试验方法
检验规则..
6.1检验分类,
出厂检验
型式检验
7标志、包装、运输和贮存
JB/T1386—2010
本标准代替JB/T1386—1999《钢球磨煤机》。本标准与JB/T1386-1999相比,主要变化如下:一调整、修改了基本参数表中的性能参数;一增加了基本要求及装配、安装要求;一增加了小齿轮、筒体衬板的热处理要求;一增加了安全环保方面的要求。本标准由中国机械工业联合会提出。本标准由全国矿山机械标准化技术委员会(SAC/TC88)归口。本标准负责起草单位:河南焦矿机器有限公司。本标准参加起草单位:济南重工股份有限公司。本标准主要起草人:李有才、任顺战、燕云龙、牛火生、聂明。本标准所代替标准的历次版本发布情况为:-JB1386-—1974、JB/T1386—1999。JB/T1386—2010
1范围
钢球磨煤机
JB/T1386—2010
本标准规定了钢球磨煤机的型式与基本参数、技术要求、试验方法、检验规则、标志、包装、运输及贮存。
本标准适用于粉磨各种硬度煤的中间储仓式制粉系统的钢球磨煤机(以下简称磨煤机)。本标准不适用于双进双出钢球磨煤机。2规范性引用文件
下列文件中的条款通过本标准的引用而成为本标准的条款。凡是注日期的引用文件,其随后所有的修改单(不包括勘误的内容)或修订版均不适用于本标准,然而,鼓励根据本标准达成协议的各方研究是否可使用这些文件的最新版本。凡是不注日期的引用文件,其最新版本适用于本标准。GB/T191包装储运图示标志(GB/T191—2008,ISO780:1997,MOD)碳素结构钢(ISO630:1995,NEQ)GB/T700—2006
2铸造轴承合金(neqISO4382-1:1991)GB/T1174—1992
GB/T1801产品几何技术规范(GPS)极限与配合公差带和配合的选择(GB/T1801一2009,ISO1829:1975,MOD)
一般公差未注公差的线性和角度尺寸的公差(eqvISO2768-1:1989)GB/T1804—2000
GB/T3077—1999
GB/T3323—2005
GB/T3766
GB/T3768
合金结构钢(neqDINEN10083-1:1991)金属熔化焊焊接接头射线照相(EN1435:1997,MOD)液压系统通用技术条件(GB/T3766—2001,eqvISO4413:1998)声学声压法测定噪声源声功率级反射面上方采用包络测量表面的简易法(GB/T3768—1996,eqvISO3746:1995)GB/T5680—1998
GB/T7233—1987
GB/T9439—1988
GB/T9443—2007.
GB/T9444—2007
高锰钢铸件
铸钢件超声探伤及质量评级方法灰铸铁件
铸钢件渗透检测(ISO4987:1992,IDT)铸钢件磁粉检测(ISO4986:1992,IDT)GB/T10095.1—2008
1328-1:1995,IDT)
GB/T10095.2—2008
圆柱齿轮精度制第1部分:轮齿同侧齿面偏差的定义和允许值(ISO圆柱齿轮
值(ISO1328-2:1997,IDT)
精度制第2部分:径向综合偏差与径向跳动的定义和充许GB/T11345—1989钢焊缝手工超声波探伤方法和探伤结果分级GB/T11352—2009
一般工程用铸造碳钢件(ISO3755:1991,ISO4990:2003,MOD)5标牌
GB/T13306
GB/T13384
机电产品包装通用技术条件
JB/T7031大型磨机类端盖铸钢件3重型机械通用技术条件第3部分:焊接件JB/T5000.3
JB/T5000.8
重型机械通用技术条件第8部分:锻件1
JB/T1386—2010
型式与基本参数
3.1型式
3.1.1磨煤机型式如图1,该图为示意图。2磨煤机的传动装置布置方式,从筒体进料端向出料端看可分为左装、右装及内传动和外传动等3.1.2
不同方式(见图2)。在订货时应标明传动装置的布置方式。3.2型号表示方法
MG-□
筒体有效长度,单位为dm
筒体有效直径,单位为dm
钢球 (钢)
磨煤机(磨)
注:筒体有效直径系指简筒体衬板波峰和波谷的平均直径。筒体有效长度系指筒体两端法兰平面之间的长度。标记示例:
筒体有效直径为3500mm,
筒体有效长度为6000mm的钢球磨煤机标记为:MG—3560
基本参数
钢球磨煤机
磨煤机的基本参数应符合表1的规定。表1
MG—1722
MG—1725
MG—2126
MG-2133
MG—2532
MG—2539
MG—2935
MG—2941
MG—2947
MG—3247
MG-3258
MG—3560
MG—3570
MG—3865
MG—3872
MG—3879
MG-3886
生产能力
简体容积
工作转速
最大装球量
电动机功率
机器重量
注1:表中生产能力是当煤的可磨性指数Kvml=1.0,3全水分M=10%,外在水分M=7%,空气干燥基水分Mad,最大装球量时的近似生产能力。2%,给煤粒度Rs=20%,煤粉细度Rg0=8%,机器重量不含电动机、电控及研磨体(钢球)的参考重量。注2:
—进料部;2-
5——转动部:6-
螺旋管:3-
传动部:7-
出料部:4-
减速器:8-
轴承部:
电动机。
JB/T1386—2010
JB/T1386—2010
4技术要求
4.1基本要求
a)右装外侧传动
c)右装内侧传动
b)左装外侧传动
d)左装内侧传动
4.1.1磨煤机应符合本标准的要求,并按经规定程序批准的图样和技术文件制造。进料
4.1.2本标准未予规定的原材料、外购件及加工、装配、安装等技术要求,应符合现行有关标准的规定。
锻件应符合JB/T5000.8中的规定。碳素钢铸件应符合GB/T11352中的规定。铸铁件应符合GB/T9439中的规定。钢结构件中使用的板材、型材应符合GB/T700中的规定。图样上线性尺寸的未注公差应符合GB/T1804一2000中m级的规定。图样上孔、轴的公差应符合GB/T1801中的规定。高锰钢铸件应符合GB/T5680中的规定。4.1.10
焊接件应符合JB/T5000.3中的规定。机加工表面不应有磕碰、划伤及锈蚀现象。磨煤机外表面应平整,锐边应倒钝,铸造表面和火焰切割表面不应有明显不平现象。油漆表面应色泽一致,无气泡、流挂、漏涂等缺陷。整机性能要求
磨煤机主要技术参数应符合本标准的规定且适应于系统工艺的要求。同企业同型号规格的磨煤机零部件应具有互换性。磨煤机的进料口及轴承的密封件应能保证使用450℃以下的干燥剂。磨煤机应能在环境温度为-20℃~45℃范围内长期正常工作。磨煤机的各结合面应密封良好,不应漏油和泄漏煤粉。:磨煤机筒体部分应有隔音和保温装置。4.2.6
4.2.7用户如有特殊要求,可由供需双方协商补充规定。4.3可靠性
磨煤机无故障工作时间不少于5000h:第一次大修前使用期不少于16000h。4.4安全要求
JB/T1386—2010
4.4.1磨煤机空负荷运转时(不装衬板、钢球及隔音保温装置)的噪声,其声压级值不大于85dB(A)。4.4.2磨煤机传动装置的旋转部位应设有防护罩。4.4.3磨煤机的润滑装置应安全可靠,当磨煤机正常运转时,若油量、油压、油温低于或高于设定值,应有联锁装置自动报警或停机。4.4.4当环境温度在0℃以下长期停机时,应能方便排除主轴承冷却水道中的冷却水和筒体内的积水。4.5主要零部件要求
4.5.1磨煤机下列零件的材料力学性能应不低于表2中有关标准的规定。表2
零件名称
进出料端盖
主轴承衬体
主轴承衬(合金)
小齿轮
大齿轮
筒体衬板
Q235-B;钢板厚度小于20mm时为Q235-AZG230-450
ZSnSb11Cu6或ZPbSb16Sn16Cu2
35SiMn
ZG310-570
ZGMn13-1
GB/T700—2006
GB/T11352—2009
GB/T9439—1988
4-1992
GB/T1174
GB/T 3077—1999
GB/T11352—2009
GB/T5680—1998
4.5.2筒体焊缝强度不低于母材,且应进行无损检测,焊缝质量不低于GB/T11345—1989中的II-B级或GB/T3323—2005中的I级。
4.5.3进出料端盖应符合JB/T7031的规定。4.5.4进出料端盖应进行无损检测,轴颈部位质量不低于GB/T7233一1987中的3级,过渡圆弧区质量不低于GB/T9443—2007或GB/T9444—2007中的2级。4.5.5齿轮精度不低于GB/T10095.1—2008和GB/T10095.2—2008中9-8-8级的规定。6主轴承冷却水道应进行通水试验,水道应畅通无泄漏。4.5.6
4.5.7主轴承高压润滑系统应做密封耐压试验,应无泄漏。4.5.8磨煤机筒体部分应有隔音和保温装置。4.5.9小齿轮调质硬度220HBW~260HBW;齿面淬火硬度40HRC~45HRC。4.5.10筒体衬板采用ZGMn13-1时,热处理硬度不大于229HBW。4.6装配和安装要求
4.6.1轴承衬与进出料端盖轴颈接触斑点,在25mmX25mm面积上不应少于四点,接触角在70。90。范围内。
4.6.2进出料端盖与筒体装配后,两端轴颈的相对径向圆跳动公差不大于0.2mm。4.6.3磨煤机装配后,由于进出料端盖同轴度引起的主轴承端面圆跳动公差值不大于表3的规定。表3
单位:mm
筒体直径
轴承中心距
≤5000
5000~14000
≤1830
>1830~3000
端面圆跳动
>3 000
4.6.4装配后大齿轮顶圆的径向圆跳动公差不大于分度圆直径的0.25mm/1000mm,基准端面圆跳动公差不大于分度圆直径的0.35mm/1000mm。5
JB/T1386—2010
4.6.5传动齿轮齿侧间隙应符合表4的规定。齿侧间隙
800~1250
>1250~2000
中心距
>2000~3150
4.6.6齿轮副接触斑点,沿齿高不少于40%,沿齿长不少于50%。4.7试车要求
4.7.1磨煤机空负荷试车应按规定的程序分步进行,持续运行时间不少于8h。单位:mm
>3150~5000
4.7.2每台磨煤机在用户进行空负荷试车合格后,方能进行负荷试车。负荷试车应采取逐级加载的方法:首次先装入额定负荷的20%~30%,以后每隔30min增加10%20%的负荷,直至满负荷后连续运转24h并达到下列要求:
a)磨煤机的电气、润滑、冷却各系统的工作应正常;b)磨煤机各部无异常振动;
c)主轴承工作温度不超过60℃,回油温度不超过50℃,回水温度不超过40℃;d)给排料正常,生产能力应符合表1的规定。4.8成套性
4.8.1磨煤机成套供应范围包括:进料部、螺旋管、出料部、轴承部、转动部、传动部、减速器、电动机、专用工具等。
4.8.2制造厂应能为用户提供下列辅助设备:润滑油站、慢速传动装置、顶罐装置、主机电控等,但不在成套供货范围内。
4.8.3每台磨煤机应随机提供:合格证明书、使用说明书、安装用图、装箱单等技术文件。5试验方法
5.1主要零件材料的力学性能的检验应以材料质量保证书或材料的理化试验报告为准;零部件的尺寸和表面在粗糙度检验采用工厂通用量具测量;外观质量由专业检查人员目测检查。5.2主轴承冷却水道用不小于0.5MPa的水压进行试验,保压时间不少于30min。5.3润滑系统的试验以1.25倍额定工作压力,保压10min后再降至额定工作压力进行全面检查。5.4磨煤机空负荷运转的噪声按GB/T3768的规定检测。5.5制造厂进行空负荷试车时,可用工作转速相同的电动机和性能相似的润滑系统替代的条件下进行。5.6每台磨煤机在用户进行空负荷试车合格后,方能进行负荷试车。负荷试车应符合4.7.1和4.7.2的规定。
5.7生产能力的试验在用户现场连续作业时测定。6检验规则
6.1检验分类
磨煤机检验分为出厂检验和型式检验。6.2出厂检验
6.2.1每台磨煤机应经质量检验部门按出厂检验项目检验合格后方能出厂,并应附有产品合格证明书。6.2.2下列项目为出厂检验项目:4.2.5、4.4.1、4.5.5、4.5.6、4.5.7、7.1~7.4。62.3筒体焊缝检验率:T形接头焊缝100%检验;环缝和纵缝抽检:用射线检测不少于15%,或用超声检测不少」25%
6.3型式检验
6.3.1在下列情况下,磨煤机应进行型式检验:a)新产品试制或老产品转厂生产时;b)正常生产后,在设计、工艺、结构及材料有重大改变,可能影响性能时;c)正常生产后的定期检验;
d)长期停产后恢复生产时;
e)出厂检验结果与上次检验有较大差异时;f)国家质量监督管理部门提出型式检验时。2型式检验内容应包含本标准的全部要求。6.3.2
JB/T1386—2010
6.3.3型式检验应从出厂检验合格的产品中抽取一台进行,检验中若不合格,则应加倍抽样进行复检。如复检合格,则判该批产品合格。如仍有一台不合格时,则判该批产品为不合格品。7标志、包装、运输和购存
7.1每台磨煤机应在适当而显著位置上固定产品标牌,其标牌型式与尺寸应符合GB/T13306规定,并应标明下列内容:
a)产品名称和型号;
b)主要技术参数;
c)产品执行标准编号:
d)制造厂名称及地址;
e)制造日期及出厂编号。
7.2磨煤机包装前应清除机体上的油污,凡外露加工面均须涂防锈油脂(或防锈油剂)。7.3磨煤机应根据陆路、水路运输要求分解包装,包装应符合GB/T13384的规定。7.4包装储运图示标志应符合GB/T191的规定,每箱(件)均应有下列标记:a)收货站及收货单位名称;
b)发货站及发货单位名称;
c)合同号、产品名称及型号;
d)毛重、净重、箱号及外形尺寸;e)储运图示标志及起吊作业标记。7.5,磨煤机的笨重件在装卸时应采用承载能力相匹配的吊装设施,禁止滚瘤和跌摔。7.6磨煤机在贮存期应防止机件淋雨锈蚀,电气设备应防止潮湿,零部件放置需预防挤压变形和本身重力变形。贮存期内应定期检查维护,防止零件锈蚀和损坏。7
中华人民共和国
机械行业标准
钢球磨煤机
JB/T1386—2010
机械工业出版社出版发行
北京市百万庄大街22号
邮政编码:100037
210mm×297mm·0.75印张·19千字2010年7月第1版第1次印刷
定价:12.00元
书号:15111·9726
小提示:此标准内容仅展示完整标准里的部分截取内容,若需要完整标准请到上方自行免费下载完整标准文档。
标准图片预览:





- 其它标准
- 上一篇: JB/T 938-2010 煤用单轴振动筛
- 下一篇: JB/T 1664-2010 永磁脱水槽
- 热门标准
- 机械行业标准(JB)
- JB/T7893.1-1999 立式振动离心机
- JB/T7899-1999 填充聚四氟乙烯软带导轨 技术条件
- JB/T7938-1999 液压泵站油箱公称容量系列
- JB/T1625-2002 工业锅炉焊接管孔
- JB/T7850-1995 手夹快换接头
- JB/T8009.4-1999 机床夹具零件及部件 弧形压块
- JB/T7936-1999 直廓环面蜗杆减速器
- JB/T7939-1999 单活塞杆液压缸两腔面积比
- JB/T7941.2-1995 旋入式圆形油杯
- JB/T7946.2-1999 铸造铝硅合金过烧
- JB/T7925.2-1995 滑动轴承 多层轴承减摩合金硬度检验方法
- JB/T6375-1992 气动阀用橡胶密封圈 尺寸系列和公差
- JB/T7945-1999 灰铸铁机械性能试验方法
- JB/T7966.3-1999 模具铣刀 第 3 部分:莫氏锥柄圆柱形球头立铣刀
- JB/T7946.3-1999 铸造铝合金针孔
- 行业新闻
请牢记:“bzxz.net”即是“标准下载”四个汉字汉语拼音首字母与国际顶级域名“.net”的组合。 ©2025 标准下载网 www.bzxz.net 本站邮件:bzxznet@163.com
网站备案号:湘ICP备2025141790号-2
网站备案号:湘ICP备2025141790号-2