- 您的位置:
- 标准下载网 >>
- 标准分类 >>
- 机械行业标准(JB) >>
- JB/T 5089.2-2010 内燃机 纸质滤芯机油滤清器 第2部分:滤芯 技术条件
标准号:
JB/T 5089.2-2010
标准名称:
内燃机 纸质滤芯机油滤清器 第2部分:滤芯 技术条件
标准类别:
机械行业标准(JB)
标准状态:
现行-
发布日期:
2010-02-11 出版语种:
简体中文下载格式:
.rar .pdf下载大小:
1.27 MB
替代情况:
替代JB/T 5087-1991
点击下载
标准简介:
标准下载解压密码:www.bzxz.net
本部分规定了内燃机机油滤清器纸制滤芯的技术要求,试验方法,检查规则和标志、包装、运输、贮存。本部分适用于中小功率内燃机机油滤清器纸制滤芯。 JB/T 5089.2-2010 内燃机 纸质滤芯机油滤清器 第2部分:滤芯 技术条件 JB/T5089.2-2010
部分标准内容:
ICS27.020
备案号:28438—2010
中华人民共和国机械行业标准
JB/T5089.2—2010
代替JB/T5087-1991
内燃机
纸质滤芯机油滤清器
第2部分:滤芯 技术条件
Internal combustion engines -- Paper-element oil filtersPart2:ElementsSpecification2010-02-11发布
2010-07-01实施
中华人民共和国工业和信息化部发布前言
1范围
2规范性引用文件
3技术要求
4试验方法
5检验规则..
6标志、包装、运输和贮存
附录A(规范性附录)机油滤清器标准试验杂质次
JB/T5089.2—2010
JB/T5089《内燃机纸质滤芯机油滤清器》分为三个部分:第1部分:总成技术条件;
一第2部分:滤芯技术条件;
第3部分:试验方法。
本部分为JB/T5089的第2部分。
本部分代替JB/T5087—1991《内燃机机油滤清器纸质滤芯技术条件》。本部分与JB/T5087一1991相比,主要变化如下:修改了滤芯堵塞寿命要求;
增加了滤芯折数允差和折距要求;修改了额定体积流量计算公式中的系数k值;增加了试验方法一章;
-增加了规范性附录。
本部分的附录A为规范性附录。
本部分由中国机械工业联合会提出。本部分由全国内燃机标准化技术委员会(SAC/TC177)归口。JB/T5089.2—2010
本部分起草单位:蚌埠市昊业滤清器有限公司、上海内燃机研究所、浙江恒勃汽摩部件有限公司、临海市环流汽配制造有限公司、杭州特种纸业有限公司。本部分主要起草人:董斌佳、沈红节、方雯、周书忠、王以多、王瑞忠、钟君杰。本部分所代替标准的历次版本发布情况为:NJ428—1986
JB/T5087—1991。
1范围
内燃机纸质滤芯机油滤清器
第2部分:滤芯技术条件
JB/T5089.2-2010
JB/T5089的本部分规定了内燃机机油滤清器纸质滤芯的技术要求,试验方法,检查规则和标志、包装、运输和贮存。
本部分适用于中小功率内燃机机油滤清器纸质滤芯(以下简称滤芯)。2规范性引用文件
下列文件中的条款通过JB/T5089的本部分的引用而成为本部分的条款。凡是注日期的引用文件,其随后所有的修改单(不包括勘误的内容)或修订版均不适用于本部分,然而,鼓励根据本部分达成协议的各方研究是否可使用这些文件的最新版本。凡是不注日期的引用文件,其最新版本适用于本部分。GB/T2828.1计数抽样检验程序第1部分:按接收质量限(AQL)检索的逐批检验计划(GB/T2828.1—2003,ISO2859-11999,IDT)JB/T5089.3内燃机纸质滤芯机油滤清器第3部分:试验方法3技术要求
3.1滤芯应按照经规定程序批准的产品图样和技术文件制造,其技术要求应符合本部分的规定。3.2滤芯的滤纸应采用符合产品图样要求的机油滤纸,并按照要求经固化处理。3.3滤芯所用的金属件,应经防锈处理。3.4滤芯折数应符合产品图样规定。折数允差:50折以下为2折;50折100折为土3折;100折以上为士4折。
3.5滤芯折距应均匀。在滤芯外径上折距大于名义折距的1.5倍和小于名义折距的1/2的折数均不得超过三处。
3.6滤芯的原始阻力,在额定体积流量时,应不大于0.020MPa或按供需双方商定值。额定体积流量可按式(1)计算:O=kF..
式中:
9—额定体积流量,单位为L/min;k--系数,k=0.010L/(mincm);
F—一滤芯有效过滤面积,单位为cm2:(1)
3.7滤芯的原始滤清效率,用机油滤清器标准试验杂质进行试验,其原始滤清效率应不低于60%。标准试验杂质见附录A。
3.8滤芯的台架堵塞寿命应装配成总成进行考核,在总成压降达到旁通阀开启压力的70%时应不低于3.0h。
3.9滤芯应经耐高油温试验,在135℃的机油中浸泡192h后,滤芯不应有脱胶、破裂等缺陷。3.10滤芯在0.35MPa的压降作用下,中心管不应变形,滤芯不应有破裂、穿孔、脱胶等缺陷。3.11
滤芯在正常使用条件下,250h内不允许有破裂、穿孔、脱胶等缺陷。3.12滤芯应清洁,内外表面不应有污垢、杂质。JB/T5089.2—2010
试验方法
滤芯性能试验按JB/T5089.3的规定进行。5检验规则
5.1每个滤芯应由制造厂质量检验部门检验,经检验合格后签发产品合格证。5.2需方抽查产品质量时,应按GB/T2828.1的规定抽检,检验项目、组批原则、抽样方案、判定与复验规则按制造厂与需方商定的技术文件。6标志、包装、运输和贮存
6.1每个滤芯应标明制造厂名称或厂标、产品名称及型号。6.2每个滤芯应单独装入一个纸盒内,并应附有检验员签章的产品合格证和使用保养说明。6.3滤芯产品出厂,应装入衬有防潮材料的干燥包装箱内,并保证在正常运输中不致损伤。6.4包装箱外表面应标明:
a)制造厂名称及地址;
b)产品名称、型号;
c)出厂日期:年月;
d)体积:长×宽×高,单位为mmXmmXmm;e)总质量:单位为kg;
f)数量;
g)产品执行标准;
h)“防潮”、“小心轻放”
6.5滤芯应存放在通风和干燥的仓库内,在正常保管情况下,自出厂之日起,制造厂应保证滤芯在12个月内不致锈蚀、霉烂、脱胶。2
附录A
(规范性附录)
机油滤清器标准试验杂质
JB/T5089.22010
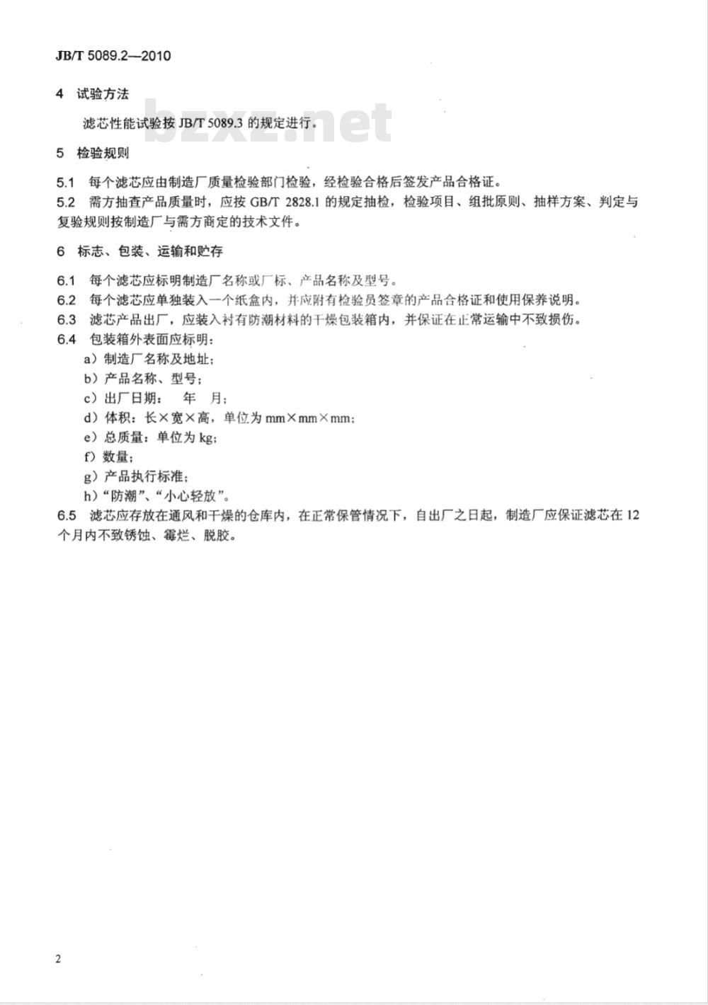
机油滤清器标准试验杂质采用相对密度为3.9的氧化铝(AlO),其粒径分布应符合图A.1的规定,粒径的分析应采用安德理森(Andreason)液体沉降法。100
粒径分布
质量分数范围
50%平均粒径
13.6μm±0.9um
粒径μm
华人民共
机械行业标准
内燃机
纸质滤芯机油滤清器
第2部分:滤芯技术条件
JB/T5089.2—2010下载标准就来标准下载网
机械1业出版社出版发行
北京市百万庄大街22号
邮政编码:100037
210mm×297mm·0.75印张·11千字2010年7月第1版第1次印刷
定价:12.00元
书号:15111·9558
网址:http://www.cmpbook.com编辑部电话:
直销中心电话:
(010)88379778
(010)88379693
封面无防伪标均为盗版
版权专有
侵权必究
小提示:此标准内容仅展示完整标准里的部分截取内容,若需要完整标准请到上方自行免费下载完整标准文档。
备案号:28438—2010
中华人民共和国机械行业标准
JB/T5089.2—2010
代替JB/T5087-1991
内燃机
纸质滤芯机油滤清器
第2部分:滤芯 技术条件
Internal combustion engines -- Paper-element oil filtersPart2:ElementsSpecification2010-02-11发布
2010-07-01实施
中华人民共和国工业和信息化部发布前言
1范围
2规范性引用文件
3技术要求
4试验方法
5检验规则..
6标志、包装、运输和贮存
附录A(规范性附录)机油滤清器标准试验杂质次
JB/T5089.2—2010
JB/T5089《内燃机纸质滤芯机油滤清器》分为三个部分:第1部分:总成技术条件;
一第2部分:滤芯技术条件;
第3部分:试验方法。
本部分为JB/T5089的第2部分。
本部分代替JB/T5087—1991《内燃机机油滤清器纸质滤芯技术条件》。本部分与JB/T5087一1991相比,主要变化如下:修改了滤芯堵塞寿命要求;
增加了滤芯折数允差和折距要求;修改了额定体积流量计算公式中的系数k值;增加了试验方法一章;
-增加了规范性附录。
本部分的附录A为规范性附录。
本部分由中国机械工业联合会提出。本部分由全国内燃机标准化技术委员会(SAC/TC177)归口。JB/T5089.2—2010
本部分起草单位:蚌埠市昊业滤清器有限公司、上海内燃机研究所、浙江恒勃汽摩部件有限公司、临海市环流汽配制造有限公司、杭州特种纸业有限公司。本部分主要起草人:董斌佳、沈红节、方雯、周书忠、王以多、王瑞忠、钟君杰。本部分所代替标准的历次版本发布情况为:NJ428—1986
JB/T5087—1991。
1范围
内燃机纸质滤芯机油滤清器
第2部分:滤芯技术条件
JB/T5089.2-2010
JB/T5089的本部分规定了内燃机机油滤清器纸质滤芯的技术要求,试验方法,检查规则和标志、包装、运输和贮存。
本部分适用于中小功率内燃机机油滤清器纸质滤芯(以下简称滤芯)。2规范性引用文件
下列文件中的条款通过JB/T5089的本部分的引用而成为本部分的条款。凡是注日期的引用文件,其随后所有的修改单(不包括勘误的内容)或修订版均不适用于本部分,然而,鼓励根据本部分达成协议的各方研究是否可使用这些文件的最新版本。凡是不注日期的引用文件,其最新版本适用于本部分。GB/T2828.1计数抽样检验程序第1部分:按接收质量限(AQL)检索的逐批检验计划(GB/T2828.1—2003,ISO2859-11999,IDT)JB/T5089.3内燃机纸质滤芯机油滤清器第3部分:试验方法3技术要求
3.1滤芯应按照经规定程序批准的产品图样和技术文件制造,其技术要求应符合本部分的规定。3.2滤芯的滤纸应采用符合产品图样要求的机油滤纸,并按照要求经固化处理。3.3滤芯所用的金属件,应经防锈处理。3.4滤芯折数应符合产品图样规定。折数允差:50折以下为2折;50折100折为土3折;100折以上为士4折。
3.5滤芯折距应均匀。在滤芯外径上折距大于名义折距的1.5倍和小于名义折距的1/2的折数均不得超过三处。
3.6滤芯的原始阻力,在额定体积流量时,应不大于0.020MPa或按供需双方商定值。额定体积流量可按式(1)计算:O=kF..
式中:
9—额定体积流量,单位为L/min;k--系数,k=0.010L/(mincm);
F—一滤芯有效过滤面积,单位为cm2:(1)
3.7滤芯的原始滤清效率,用机油滤清器标准试验杂质进行试验,其原始滤清效率应不低于60%。标准试验杂质见附录A。
3.8滤芯的台架堵塞寿命应装配成总成进行考核,在总成压降达到旁通阀开启压力的70%时应不低于3.0h。
3.9滤芯应经耐高油温试验,在135℃的机油中浸泡192h后,滤芯不应有脱胶、破裂等缺陷。3.10滤芯在0.35MPa的压降作用下,中心管不应变形,滤芯不应有破裂、穿孔、脱胶等缺陷。3.11
滤芯在正常使用条件下,250h内不允许有破裂、穿孔、脱胶等缺陷。3.12滤芯应清洁,内外表面不应有污垢、杂质。JB/T5089.2—2010
试验方法
滤芯性能试验按JB/T5089.3的规定进行。5检验规则
5.1每个滤芯应由制造厂质量检验部门检验,经检验合格后签发产品合格证。5.2需方抽查产品质量时,应按GB/T2828.1的规定抽检,检验项目、组批原则、抽样方案、判定与复验规则按制造厂与需方商定的技术文件。6标志、包装、运输和贮存
6.1每个滤芯应标明制造厂名称或厂标、产品名称及型号。6.2每个滤芯应单独装入一个纸盒内,并应附有检验员签章的产品合格证和使用保养说明。6.3滤芯产品出厂,应装入衬有防潮材料的干燥包装箱内,并保证在正常运输中不致损伤。6.4包装箱外表面应标明:
a)制造厂名称及地址;
b)产品名称、型号;
c)出厂日期:年月;
d)体积:长×宽×高,单位为mmXmmXmm;e)总质量:单位为kg;
f)数量;
g)产品执行标准;
h)“防潮”、“小心轻放”
6.5滤芯应存放在通风和干燥的仓库内,在正常保管情况下,自出厂之日起,制造厂应保证滤芯在12个月内不致锈蚀、霉烂、脱胶。2
附录A
(规范性附录)
机油滤清器标准试验杂质
JB/T5089.22010
机油滤清器标准试验杂质采用相对密度为3.9的氧化铝(AlO),其粒径分布应符合图A.1的规定,粒径的分析应采用安德理森(Andreason)液体沉降法。100
粒径分布
质量分数范围
50%平均粒径
13.6μm±0.9um
粒径μm
华人民共
机械行业标准
内燃机
纸质滤芯机油滤清器
第2部分:滤芯技术条件
JB/T5089.2—2010下载标准就来标准下载网
机械1业出版社出版发行
北京市百万庄大街22号
邮政编码:100037
210mm×297mm·0.75印张·11千字2010年7月第1版第1次印刷
定价:12.00元
书号:15111·9558
网址:http://www.cmpbook.com编辑部电话:
直销中心电话:
(010)88379778
(010)88379693
封面无防伪标均为盗版
版权专有
侵权必究
小提示:此标准内容仅展示完整标准里的部分截取内容,若需要完整标准请到上方自行免费下载完整标准文档。
标准图片预览:





- 其它标准
- 热门标准
- 机械行业标准(JB)
- JB/T6213.3-1992 电机绕组引接软电缆和软线 第3 部分 连续运行导体最高温度为90℃的软电缆和软线
- JB/T7319-1994 立式饲料混合机 技术条件
- JB/T7513-1994 锥套 型式、尺寸和基本参数
- JB/T4308-1999 锅炉产品钢印及标记移植规定
- JB/T5397-1991 滚子链和套筒链 图形简化表示法
- JB/T7304-1994 路面清扫车 试验方法
- JB/T53220-1994 板框式和厢式压滤机 产品质量分等
- JB/T8749.3-2013 调压器 第3部分:接触调压器
- JB/T450-1992 PN16.0~32.0MPa锻造角式高压阀门、管件、紧固件 技术条件
- JB/T7298-1994 出油阀偶件 主要尺寸和安装尺寸
- JB/T7422.2-1999 立式内圆珩磨机 精度检验
- JB/T5101-1991 气割机用割炬
- JB/T9798.2-1999 手扶拖拉机配套旋耕机 试验方法
- JB/T10159-1999 交流本整型湿式阀用电磁铁
- JB/T10397-2004 离网型风力发电机组验收规范
- 行业新闻
请牢记:“bzxz.net”即是“标准下载”四个汉字汉语拼音首字母与国际顶级域名“.net”的组合。 ©2025 标准下载网 www.bzxz.net 本站邮件:bzxznet@163.com
网站备案号:湘ICP备2025141790号-2
网站备案号:湘ICP备2025141790号-2