- 您的位置:
- 标准下载网 >>
- 标准分类 >>
- 农业行业标准(NY) >>
- NY 5011-2006 无公害食品 仁果类水果
标准号:
NY 5011-2006
标准名称:
无公害食品 仁果类水果
标准类别:
农业行业标准(NY)
标准状态:
现行-
发布日期:
2006-07-10 -
实施日期:
2006-10-01 出版语种:
简体中文下载格式:
.rar.pdf下载大小:
100.66 KB
点击下载
标准简介:
标准下载解压密码:www.bzxz.net
本标准规定了无公害食品仁果类水果的要求、试验方法、检验规则、标志、标签、包装、运输和贮存。本标准适用于无公害食品苹果、梨、山楂等仁果类水果。 NY 5011-2006 无公害食品 仁果类水果 NY5011-2006
部分标准内容:
ICS67.080.10
中华人民共和国农业行业标准
NY5011—2006
代替NY5011-2001,NY5100—2002无公害食品
2006-07-10发布
仁果类水果
2006-10-01实施Www.bzxZ.net
中华人民共和国农业部
NY50112006
本标准代替NY5011-2001《无公害食品苹果》和NY5100-2002《无公害食品梨》。本标准由中华人民共和国农业部提出并归口。本标准起草单位:农业部果品及苗木质量监督检验测试中心(兴城)、中国农业科学院果树研究所。本标准主要起草人:丛佩华、聂继云、杨振锋、李静、王孝娣、李海飞、张红军。1范围
无公害食品
仁果类水果
NY5011—2006
本标准规定了无公害食品仁果类水果的要求、试验方法、检验规则、标志、标签、包装、运输和贮存。本标准适用于无公害食品苹果、梨、山楂等仁果类水果。2规范性引用文件
下列文件中的条款通过本标准的引用而成为本标准的条款。凡是注日期的引用文件,其随后所有的修改单(不包括勘误的内容)或修订版均不适用于本标准,然而,鼓励根据本标准达成协议的各方研究是否可使用这些文件的最新版本。凡是不注日期的引用文件,其最新版本适用于本标准。GB/T5009.11食品中总砷及无机砷的测定GB/T5009.12
食品中铅的测定
GB/T5009.15
食品中锅的测定
GB/T 5009.18
食品中氟的测定
蔬菜、水果中甲基托布津、多菌灵的测定GB/T5009.188
GB/T8855新鲜水果和蔬菜的取样方法NY/T761
蔬菜和水果中有机磷、有机氯、拟除虫菊酯及氨基甲酸酯类农药多残留检测方法3要求
3.1感官
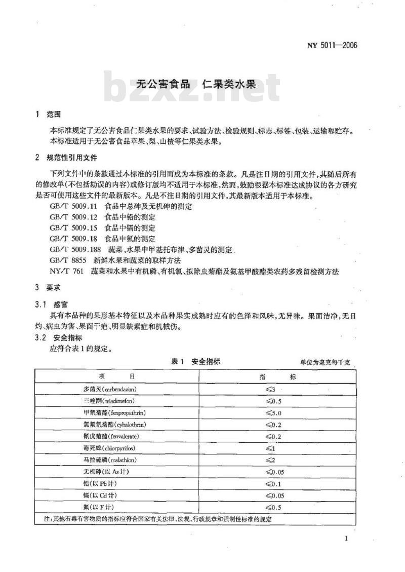
具有本品种的果形基本特征以及本品种果实成熟时应有的色泽和风味,无异味。果面洁净,无日灼、病虫为害、果面干疤、明显缺素症和机械伤。3.2安全指标
应符合表1的规定。
表1安全指标
多菌灵(carbendazin)
三唑酮(triadimefon)
甲氰菊酯(fenpropathrin)
氨氟氰萄酯(cyhalothrin)
氰戊菊酯(fenvalerate)
毒死蜱(chlorpyrifos)
马拉硫磷(malathion)
无机砷(以As计)
铅(以Pb计)
锰(以Cdt)
氟(以F计)
注:其他有毒有害物质的指标应符合国家有关法律、法规、行政规章和强制性标准的规定标
单位为毫克每千克
NY5011—2006
4试验方法
4.1感官
取样量按GB/T8855规定执行。将样品置于自然光下,用目测法检验果形、色泽、果面洁净度及日灼、病虫为害、果面干疤、明显缺素症和机械伤等缺陷,用鼻嗅和品尝的方法检测风味和异味。一个果实同时存在多种缺陷时,仅记录最主要的一种缺陷。感官不合格率按式(1)计算,结果保留一位小数。X=m1×10.
式中:
感官不合格率,单位为百分率,%;X
-不合格果的质量,单位为克,g;检验样本的质量,单位为克,g。4.2安全指标
4.2.1多菌灵
按GB/T5009.188规定执行。
4.2.2三唑酮、甲氰菊酯、氯氟氰菊酯、氰戊菊酯、霉死蜱和马拉硫磷按NY/T761规定执行。
4.2.3无机砷
按GB/T5009.11规定执行。
按GB/T5009.12规定执行。
按GB/T5009.15规定执行。
按GB/T5009.18规定执行。
5检验规则
5.1检验分类
5.1.1型式检验
型式检验是对产品进行全面考核,即对本标准规定的全部要求进行检验。有下列情形之一者应进行型式检验:
a)申请无公害农产品认证时;
前后两次抽样检验结果差异较大时;b)
c)因人为或自然因素使生产环境发生较大变化时;d)国家质量监督机构或主管部门提出型式检验要求时。5.1.2交收检验
每批产品交收前,应进行交收检验,交收检验内容包括感官、包装、标志和标签,检验合格并附合格证后方可交收。
5.2检验批次
同一生产基地、同一品种、同一成熟度、同一批采收的产品为一个检验批次。5.3抽样方法
按GB/T8855规定执行。
5.4判定规则
NY5011—2006
5.4.1每批受检样品的感官不合格率按受检单位(箱、件)的平均值计算,其值不应超过5%,其中单件的不合格率不超过10%,判为感官合格。5.4.2感官和安全指标均合格则判定该批产品为合格。5.4.3感官不合格或安全指标有一项不合格,则判定该批产品为不合格。5.5复检
对包装、标志、标签检验不合格的产品,可复检一次。感官和安全指标检验不合格不进行复检。6标志、标签
6.1标志
无公害农产品标志的使用应符合有关规定。6.2标签
应有标签,内容包括产品名称、产品执行标准编号、生产单位及详细地址、产地和采收、包装日期等,要求字迹清晰、完整、准确。
7包装、运输和贮存
7.1包装
包装容器应坚固耐用、清洁卫生、干燥、无异味,内外均无刺伤果实的尖突物,并有合适的通气孔,对产品具有良好的保护作用。包装材料应无毒、无虫、无异味,不会污染果实。7.2运输
运输工具应清洁卫生、无异味,有防雨、防晒、防高温和防冷害设施。不应与有毒、有异味物品混装、混运。长途运输时宜使用具冷藏条件的工具。7.3贮存
库房应清洁卫生、无异味,有通风换气条件。产品不应与有毒、有害品和易于传播病虫的物品混合存放,不应使用影响产品质量的保鲜剂和保鲜材料。入库材料应批次分明,堆码整齐。3
NY 5011-2006
中华人民共和国
农业行业标准
无公害食品仁果类水果
NY50112006
中国农业出版社出版
(北京市朝阳区麦子店街18号楼)(邮政编码:100026
网址:ccap.com.cn)
中国农业出版社印刷厂印刷
新华书店北京发行所发行
开本880mm×1230mm1/16
2006年8月第1版
各地新华书店经销
印张0.5
字数5于字
2006年8月北京第1次印刷
书号:16109·644
版权专有
印数:1~1000册
侵权必究
举报电话:(010)65005894
小提示:此标准内容仅展示完整标准里的部分截取内容,若需要完整标准请到上方自行免费下载完整标准文档。
中华人民共和国农业行业标准
NY5011—2006
代替NY5011-2001,NY5100—2002无公害食品
2006-07-10发布
仁果类水果
2006-10-01实施Www.bzxZ.net
中华人民共和国农业部
NY50112006
本标准代替NY5011-2001《无公害食品苹果》和NY5100-2002《无公害食品梨》。本标准由中华人民共和国农业部提出并归口。本标准起草单位:农业部果品及苗木质量监督检验测试中心(兴城)、中国农业科学院果树研究所。本标准主要起草人:丛佩华、聂继云、杨振锋、李静、王孝娣、李海飞、张红军。1范围
无公害食品
仁果类水果
NY5011—2006
本标准规定了无公害食品仁果类水果的要求、试验方法、检验规则、标志、标签、包装、运输和贮存。本标准适用于无公害食品苹果、梨、山楂等仁果类水果。2规范性引用文件
下列文件中的条款通过本标准的引用而成为本标准的条款。凡是注日期的引用文件,其随后所有的修改单(不包括勘误的内容)或修订版均不适用于本标准,然而,鼓励根据本标准达成协议的各方研究是否可使用这些文件的最新版本。凡是不注日期的引用文件,其最新版本适用于本标准。GB/T5009.11食品中总砷及无机砷的测定GB/T5009.12
食品中铅的测定
GB/T5009.15
食品中锅的测定
GB/T 5009.18
食品中氟的测定
蔬菜、水果中甲基托布津、多菌灵的测定GB/T5009.188
GB/T8855新鲜水果和蔬菜的取样方法NY/T761
蔬菜和水果中有机磷、有机氯、拟除虫菊酯及氨基甲酸酯类农药多残留检测方法3要求
3.1感官
具有本品种的果形基本特征以及本品种果实成熟时应有的色泽和风味,无异味。果面洁净,无日灼、病虫为害、果面干疤、明显缺素症和机械伤。3.2安全指标
应符合表1的规定。
表1安全指标
多菌灵(carbendazin)
三唑酮(triadimefon)
甲氰菊酯(fenpropathrin)
氨氟氰萄酯(cyhalothrin)
氰戊菊酯(fenvalerate)
毒死蜱(chlorpyrifos)
马拉硫磷(malathion)
无机砷(以As计)
铅(以Pb计)
锰(以Cdt)
氟(以F计)
注:其他有毒有害物质的指标应符合国家有关法律、法规、行政规章和强制性标准的规定标
单位为毫克每千克
NY5011—2006
4试验方法
4.1感官
取样量按GB/T8855规定执行。将样品置于自然光下,用目测法检验果形、色泽、果面洁净度及日灼、病虫为害、果面干疤、明显缺素症和机械伤等缺陷,用鼻嗅和品尝的方法检测风味和异味。一个果实同时存在多种缺陷时,仅记录最主要的一种缺陷。感官不合格率按式(1)计算,结果保留一位小数。X=m1×10.
式中:
感官不合格率,单位为百分率,%;X
-不合格果的质量,单位为克,g;检验样本的质量,单位为克,g。4.2安全指标
4.2.1多菌灵
按GB/T5009.188规定执行。
4.2.2三唑酮、甲氰菊酯、氯氟氰菊酯、氰戊菊酯、霉死蜱和马拉硫磷按NY/T761规定执行。
4.2.3无机砷
按GB/T5009.11规定执行。
按GB/T5009.12规定执行。
按GB/T5009.15规定执行。
按GB/T5009.18规定执行。
5检验规则
5.1检验分类
5.1.1型式检验
型式检验是对产品进行全面考核,即对本标准规定的全部要求进行检验。有下列情形之一者应进行型式检验:
a)申请无公害农产品认证时;
前后两次抽样检验结果差异较大时;b)
c)因人为或自然因素使生产环境发生较大变化时;d)国家质量监督机构或主管部门提出型式检验要求时。5.1.2交收检验
每批产品交收前,应进行交收检验,交收检验内容包括感官、包装、标志和标签,检验合格并附合格证后方可交收。
5.2检验批次
同一生产基地、同一品种、同一成熟度、同一批采收的产品为一个检验批次。5.3抽样方法
按GB/T8855规定执行。
5.4判定规则
NY5011—2006
5.4.1每批受检样品的感官不合格率按受检单位(箱、件)的平均值计算,其值不应超过5%,其中单件的不合格率不超过10%,判为感官合格。5.4.2感官和安全指标均合格则判定该批产品为合格。5.4.3感官不合格或安全指标有一项不合格,则判定该批产品为不合格。5.5复检
对包装、标志、标签检验不合格的产品,可复检一次。感官和安全指标检验不合格不进行复检。6标志、标签
6.1标志
无公害农产品标志的使用应符合有关规定。6.2标签
应有标签,内容包括产品名称、产品执行标准编号、生产单位及详细地址、产地和采收、包装日期等,要求字迹清晰、完整、准确。
7包装、运输和贮存
7.1包装
包装容器应坚固耐用、清洁卫生、干燥、无异味,内外均无刺伤果实的尖突物,并有合适的通气孔,对产品具有良好的保护作用。包装材料应无毒、无虫、无异味,不会污染果实。7.2运输
运输工具应清洁卫生、无异味,有防雨、防晒、防高温和防冷害设施。不应与有毒、有异味物品混装、混运。长途运输时宜使用具冷藏条件的工具。7.3贮存
库房应清洁卫生、无异味,有通风换气条件。产品不应与有毒、有害品和易于传播病虫的物品混合存放,不应使用影响产品质量的保鲜剂和保鲜材料。入库材料应批次分明,堆码整齐。3
NY 5011-2006
中华人民共和国
农业行业标准
无公害食品仁果类水果
NY50112006
中国农业出版社出版
(北京市朝阳区麦子店街18号楼)(邮政编码:100026
网址:ccap.com.cn)
中国农业出版社印刷厂印刷
新华书店北京发行所发行
开本880mm×1230mm1/16
2006年8月第1版
各地新华书店经销
印张0.5
字数5于字
2006年8月北京第1次印刷
书号:16109·644
版权专有
印数:1~1000册
侵权必究
举报电话:(010)65005894
小提示:此标准内容仅展示完整标准里的部分截取内容,若需要完整标准请到上方自行免费下载完整标准文档。
标准图片预览:





- 其它标准
- 热门标准
- 农业行业标准(NY)
- NY/T5295-2004 无公害食品 产地环境评价准则
- NY/T598-2002 食用绿豆
- NY5086-2002 无公害食品 鲜食葡萄
- NY/T797-2004 硅肥
- NY/T1858.2-2010 番茄主要病害抗病性鉴定技术规程 第2部分:番茄抗叶霉病鉴定技术规程
- NY/T1153.4-2013 农药登记用白蚁防治剂药效试验方法及评价 第4部分农药木材处理预防白蚁
- NY/T2669-2014 热带作物品种审定规范 木薯
- NY/T456-2001 茉莉花茶
- NY/T5161-2002 无公害食品 虹鳟养殖技术规范
- NY5187-2002 无公害食品 罐装金针菇
- NY/T749-2003 绿色食品 食用菌
- NY/T889-2004 土壤速效钾和缓效钾含量的测定
- NY/T1378-2007 土壤氯离子含量的测定
- NY/T1364-2007 温室齿条开窗机
- NY/T1159-2006 中华蜜蜂种蜂王
- 行业新闻
请牢记:“bzxz.net”即是“标准下载”四个汉字汉语拼音首字母与国际顶级域名“.net”的组合。 ©2025 标准下载网 www.bzxz.net 本站邮件:bzxznet@163.com
网站备案号:湘ICP备2025141790号-2
网站备案号:湘ICP备2025141790号-2