- 您的位置:
- 标准下载网 >>
- 标准分类 >>
- 机械行业标准(JB) >>
- JB/T 10730-2007 直流起重电磁铁
标准号:
JB/T 10730-2007
标准名称:
直流起重电磁铁
标准类别:
机械行业标准(JB)
标准状态:
现行-
发布日期:
2007-05-29 -
实施日期:
2007-11-01 出版语种:
简体中文下载格式:
.rar.pdf下载大小:
3.17 MB
点击下载
标准简介:
标准下载解压密码:www.bzxz.net
本标准规定了MW系列直流起重电磁铁的术语和定义、型式与基本参数、技术要求、试验方法、检验规则、标志、标签、使用说明书、包装、运输和贮存。本标准适用于励磁功率不大于60kW 的直流起重电磁铁(以下简称电磁铁)。该电磁铁装备在起重机械上,用于装卸搬运废钢(生铁锭)、钢板、板坯、钢坯、型钢等。 JB/T 10730-2007 直流起重电磁铁 JB/T10730-2007
部分标准内容:
ICS73.120
备案号:20785—2007
中华人民共和国机械行业标准
JB/T10730—2007
直流起重电磁铁
DCelectromagneticlifter
2007-05-29发布
2007-11-01实施
中华人民共和国国家发展和改革委员会发布前言,
1范围
2规范性引用文件
3术语和定义,
4型式与基本参数
4.1型式.
4.3基本参数,
5技术要求
5.1基本要求.
5.2结构要求..
5.3性能要求..
5.4外观质量要求.
5.5成套供货范围.
6试验方法
7检验规则
7.1出厂检验,
型式检验
8标志、标签、使用说明书,
9包装、运输和贮存
表1MW1系列圆形电磁铁基本参数(TD=60%)表2
MW1系列高温圆形电磁铁基本参数(TD=60%)MW1系列高频圆形电磁铁基本参数(TD=75%)表3
表4MW2系列椭圆形电磁铁基本参数(TD=60%)表5MW3系列充电式矩形电磁铁基本参数(TD=60%)表6MW3系列矩形电磁铁基本参数(TD=60%)表7MW3系列高温矩形电磁铁基本参数(TD=60%)表8MW3系列活动磁极矩形电磁铁基本参数(TD=60%)表9MW3系列高温活动磁极矩形特型电磁铁基本参数(TD=60%)表10MW4系列高温4活动磁极多边形电磁铁基本参数(TD=60%)表11
与额定电压对应的介电试验电压JB/T10730—2007
本标准由中国机械工业联合会提出。前言
本标准由全国矿山机械标准化技术委员会(SAC/TC88)归口。本标准负责起草单位:抚顺隆基磁电设备有限公司。本标准主要起草人:张承臣、赵能平、黄嘉琳、吕凤钧、邵贵成,本标准为首次发布。
JB/T10730—2007
1范围
直流起重电磁铁
JB/T10730—2007
本标准规定了MW系列直流起重电磁铁的术语和定义、型式与基本参数、技术要求、试验方法、检验规则、标志、标签、使用说明书、包装、运输和贮存。本标准适用于励磁功率不大于60kW的直流起重电磁铁(以下简称电磁铁)。该电磁铁装备在起重机械上,用于装卸搬运废钢(生铁锭)、钢板、板坏、钢坏、型钢等。2规范性引用文件
下列文件中的条款通过本标准的引用而成为本标准的条款。凡是注日期的引用文件,其随后所有的修改单(不包括勘误的内容)或修订版均不适用于本标准,然而,鼓励根据本标准达成协议的各方研究是否可使用这些文件的最新版本。凡是不注日期的引用文件,其最新版本适用于本标准。GB/T191包装储运图示标志(GB/T191-2000,eqVISO780:1997)GB/T549电焊锚链
GB/T2900.1电工术语基本术语
GB/T2900.18电工术语低压电器(GB/T2900.18—1992,eqvIEC60050-441:1984)GB/T6388运输包装收发货标志
GB9969.1工业产品使用说明书总则GB/T12467.4焊接质量要求金属材料的熔化焊第4部分:基本质量要求(GB/T12467.4一1998,eqvISO3834-4:1994)
GB/T13306标牌
GB/T13384机电产品包装通用技术条件GB14048.1低压开关设备和控制设备第1部分:总则(GB14048.1--2006,IEC60947-1:2001,MOD)
3术语和定义
GB/T2900.1、GB/T2900.18中确立的以及下列术语和定义适用于本标准。3.1
强励磁strongexcitation
电磁铁励磁电压290V的励磁。
弱励磁weakexcitation
电磁铁励磁电压为200V的励磁。4型式与基本参数
4.1型式
电磁铁按照结构型式分为:
JB/T10730—2007
a)圆形起重电磁铁;
b)矩形起重电磁铁;
c)椭圆形起重电磁铁:
d)多边形起重电磁铁。
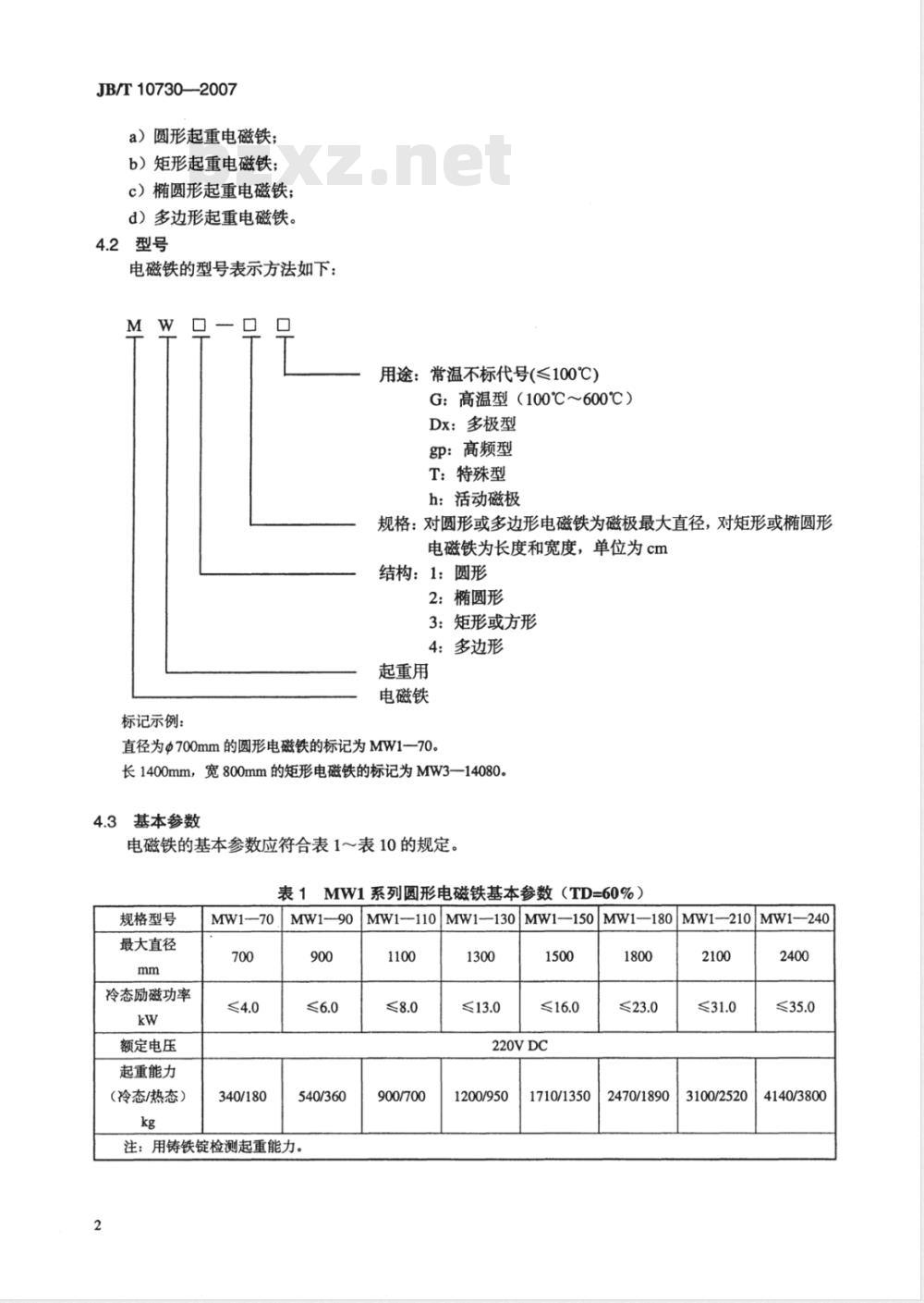
4.2型号
电磁铁的型号表示方法如下:
标记示例:
用途:常温不标代号(≤100℃)G:高温型(100℃~600℃)
Dx:多极型
gp:高频型
T:特殊型
h:活动磁极
规格:对圆形或多边形电磁铁为磁极最大直径,对矩形或椭圆形电磁铁为长度和宽度,单位为cm结构:1:圆形
2:椭圆形
3:矩形或方形
4:多边形
起重用
电磁铁
直径为Φ700mm的圆形电磁铁的标记为MW1一70。长1400mm,宽800mm的矩形电磁铁的标记为MW3一14080。4.3基本参数
电磁铁的基本参数应符合表1~表10的规定。表1MW1系列圆形电磁铁基本参数(TD=60%)规格型号
最大直径
冷态励磁功率
额定电压
起重能力
(冷态/热态)
MW1-70
340/180
MW1—90|MW1-110MW1—130|MW1-150MW1—180MW1-210MW1-240
540/360
注:用铸铁锭检测起重能力。
900/700
220VDC
1200/950
1710/1350
2470/1890
3100/2520
4140/3800
规格型号
最大直径
冷态励磁功率
额定电压
起重能力
(冷态/热态)
MW1系列高温圆形电磁铁基本参数(TD=60%)JB/T10730—2007
MW1-70GMW1-
—90GMW1-110GMW1-130GMW1—150GMW1—180GMW1—210GMW1—240G700
340/180
540/360
注:用铸铁锭检测起重能力。
900/700
220VDC
1200/950
1710/1350
2470/1890
表3MW1系列高频圆形电磁铁基本参数(TD=75%)规格型号
最大直径
冷态励磁功率www.bzxz.net
额定电压
起重能力
(冷态/热态)
3100/2520
4140/3800
MW1—70gp|MW1—90gp/MW1-110gp|MW1-—130gp|MW1—150gp|MW1-180gp|MW1—210gp|MW1—240gp700
340/180
540/360
注:用铸铁锭检测起重能力。
900/700
220VDC
1200/950
1710/1350
2470/1890
表4MW2系列椭圆形电磁铁基本参数(TD=60%)规格型号
长×宽
冷态励磁功率
额定电压
起重能力
(冷态/热态)
200150
2000×1500
2150/1800
220180
2200×1800
3400/2800
注:用铸铁锭检测起重能力。
250120
250200
2500×1200
2500×2000
2100/1700
300210
340240
3000×21003
3400×2400
≤110
220VDC
4800/4100
6700/5600
≤120
7100/5700
3100/2520
3500×900
2300/1900
4140/3800
380250
3800×2500
≤140
8500/7000
JB/T10730—2007
规格型号
长×宽
内装电池容量
额定电流
起重能力
表5MW3系列充电式矩形电磁铁基本参数(TD=60%)MW3-—2040T
200×400
MW3—4040T
400×400
MW3-6040T
600×400
注:起重能力的检验试件为厚度不小于30mm的Q235一A钢板。MW3-—8040T
800×400
表6MW3系列矩形电磁铁基本参数(TD=60%)规格型号
长×宽
mm×mm
冷态励磁功率
额定电压
热态起重能力
(板坏)
规格型号
长×宽
冷态励磁功率
额定电压
热态起重能力
(板坏)
1100×900
1400×800
1500×950
1600×900
1700×650
220VDC
1700×800
表7MW3系列高温矩形电磁铁基本参数(TD=60%)MW3-
11090G
1100×900
14080G
1400×800
15095G
1500×950
16090G
1600×900
17065G
1700×650
220VDC
17080G
1700×800
MW3—10040T
1000×400
1800×900
18090G
1800×900
2000×950
20095G
2000×950
规格型号
长×宽
冷态励磁功率
额定电压
热态起重能力
(方坏)
表8MW3系列活动磁极矩形电磁铁基本参数(TD=60%)MW3-
10060D2h
1000×600
12595D2h
1250×950
14080D2h
1400×800
17065D2h
1700×650
220VDC
17080D2h
1700×800
JB/T10730—2007
19065D2h
1900×650
MW3系列高温活动磁极矩形特型电磁铁基本参数(TD=60%)规格型号
长×宽
冷态励磁功率
额定电压
热态起重能力
(钢卷板)
MW3-140120GD2hT
1400×1200
MW3—160140GD2hT
1600×1400
220VDC
21070D2h
2100×700
MW3—180150GD2hT
1800×1500
表10MW4系列高温4活动磁极多边形电磁铁基本参数(TD=60%)规格型号
最大外径
冷态励磁功率
额定电压
热态起重能力
(卷板)
5技术要求
5.1基本要求
MW4-—175GD4h
MW4—185GD4h
MW4—200GD4h
220VDC
MW4—220GD4h
5.1.1电磁铁应符合本标准的要求,并按照经规定程序批准的图样和技术文件制造。MW4—260GD4h
JB/T10730—2007
5.1.2电磁铁在下列条件下应能正常工作:a)工作环境温度:
1)常温型:-40℃~+40℃;
2)高温型:-40℃~+50℃;
b)海拔不超过2000m;
c)空气相对湿度:当空气温度为20℃时,周围空气相对湿度不大于90%;当空气温度为40℃时周围空气相对湿度不大于85%。
5.1.3安装类别(过电压类别)II(负载水平级)。5.2结构要求
5.2.1电磁铁应采用全密封结构,外壳防护等级为:a)室内使用的电磁铁——IP54;b)室外使用的电磁铁——IP55。5.2.2电磁铁的焊接应符合GB/T12467.4的规定。5.2.3电磁铁链条应符合GB/T549的要求,其安全系数不应小于6。吊链环或吊具在工作过程中不应发生变形、裂纹。
5.2.4电磁铁的电气间隙和爬电距离应符合GB14048.1的规定。5.3性能要求
5.3.1电磁铁的工作状态为间隙工作制,其通电持续率为50%、60%、75%,一个工作周期不超过10min。5.3.2电磁铁应允许在0.85倍~1.15倍额定工作电压范围内工作。额定工作电压为220VDC的装卸废钢用电磁铁应允许采用由强励磁转换到弱励磁的工作方式,以提高起吊能力。5.3.3电磁铁的冷态绝缘电阻不应小于10Mα。5.3.4电磁铁绕组对机体的绝缘应保证在表11条件下承受50Hz的交流试验电压1min而无击穿或闪络现象。
表11与额定电压对应的介电试验电压额定工作电压U
U≤60
60介电试验电压(交流、有效值)1000
5.3.5在额定工作电压和通电持续率为50%、60%、75%时的间歇工作情况下,电磁铁线圈的稳定温升不应超过下列绝缘材料的极限充许温升。a)常温型电磁铁线圈为H级绝缘,极限温升不应超过140℃。b)高温型电磁铁线圈为H级绝缘,极限温升不应超过130℃(按周围空气温度为50℃使用条件下使用)。
5.4外观质量要求
电磁铁与被吸物接触的磁极面不涂漆,磁极面应涂防锈油。5.5成套供货范围
a)电磁铁本体;
b)控制柜。
6试验方法
6.1电磁铁线圈冷态电阻采用0.2级电桥测量,换算成20℃时的电阻值。6
6.2用500V兆欧表检测5.3.3,所用仪器精度等级不应低于0.5。6.3用5000V耐压测试仪检测5.3.4,所用仪表精度等级不应低于0.5。6.4用电阻法测试5.3.5。
6.5电磁铁的起重能力试验:起重能力按五次吸重量的平均值评定7检验规则
电磁铁的检验分为出厂检验和型式检验7.1出厂检验
JB/T10730—2007
7.1.1每台电磁铁须经制造厂质量检验部门检验合格方可出厂。出厂时应附有产品质量合格证明文件。7.1.2检验应符合5.3.3、5.3.4和5.4的要求,冷态励磁功率应符合表1表4、表6~表10的规定。7.2型式检验
7.2.1有下列情况之一时应进行型式检验:a)新产品投产或老产品转厂生产时;b)正式生产后,当结构、工艺或材料有重大改变,可能影响产品性能时:c)正常生产时,每隔三年进行一次;d)产品停产一年后,恢复生产时;e)出广检验结果与上次型式检验有较大差异时:f)国家质量监督机构提出进行该项试验要求时。7.2.2型式检验应符合本标准的全部要求。7.2.3型式试验应从出厂检验合格的产品中任选一台进行,如果检验不合格应加倍抽检。若仍不合格,则判定型式检验不合格。
8标志、标签、使用说明书
8.1每台电磁铁均应在适当而明显的位置固定产品标牌,产品标牌应符合GB/T13306的规定,并标明下列内容:
a)制造厂名称和地址:
b)产品名称和型号;
c)主要技术参数;
d)出厂编号;
e)制造日期。
8.2产品使用说明书应符合GB9969.1的规定8.3电磁铁的包装标志应包括运输包装收发货标志和包装储运图示标志。标志应符合GB/T191和GB/T6388的规定。
9包装、运输和贮存
9.1电磁铁采用封闭包装。包装应符合GB/T13884的要求。包装箱应坚固耐震、通风防雨,并符合水陆运输的要求。
9.2包装箱外壁应有明显的文字标记,其内容包括:a)收货站及收货单位名称;
b)发货站及发货单位名称:
c)合同号及产品名称型号;
d)毛重、净重、箱号和外形尺寸;e)重心、起吊线和贮运图示标志7
JB/T10730—2007
电磁铁应随机附带下列技术文件:a)产品装箱单;
b)产品质量合格证明文件;
c)产品使用说明书;
d)配套件的合格证及说明书。
4技术文件应装人塑料袋内,放人写明“文件在此”字样的包装箱中。9.4
电磁铁及控制柜应贮存在干燥的库房中。电磁铁每存贮一年应进行一次养护。
小提示:此标准内容仅展示完整标准里的部分截取内容,若需要完整标准请到上方自行免费下载完整标准文档。
备案号:20785—2007
中华人民共和国机械行业标准
JB/T10730—2007
直流起重电磁铁
DCelectromagneticlifter
2007-05-29发布
2007-11-01实施
中华人民共和国国家发展和改革委员会发布前言,
1范围
2规范性引用文件
3术语和定义,
4型式与基本参数
4.1型式.
4.3基本参数,
5技术要求
5.1基本要求.
5.2结构要求..
5.3性能要求..
5.4外观质量要求.
5.5成套供货范围.
6试验方法
7检验规则
7.1出厂检验,
型式检验
8标志、标签、使用说明书,
9包装、运输和贮存
表1MW1系列圆形电磁铁基本参数(TD=60%)表2
MW1系列高温圆形电磁铁基本参数(TD=60%)MW1系列高频圆形电磁铁基本参数(TD=75%)表3
表4MW2系列椭圆形电磁铁基本参数(TD=60%)表5MW3系列充电式矩形电磁铁基本参数(TD=60%)表6MW3系列矩形电磁铁基本参数(TD=60%)表7MW3系列高温矩形电磁铁基本参数(TD=60%)表8MW3系列活动磁极矩形电磁铁基本参数(TD=60%)表9MW3系列高温活动磁极矩形特型电磁铁基本参数(TD=60%)表10MW4系列高温4活动磁极多边形电磁铁基本参数(TD=60%)表11
与额定电压对应的介电试验电压JB/T10730—2007
本标准由中国机械工业联合会提出。前言
本标准由全国矿山机械标准化技术委员会(SAC/TC88)归口。本标准负责起草单位:抚顺隆基磁电设备有限公司。本标准主要起草人:张承臣、赵能平、黄嘉琳、吕凤钧、邵贵成,本标准为首次发布。
JB/T10730—2007
1范围
直流起重电磁铁
JB/T10730—2007
本标准规定了MW系列直流起重电磁铁的术语和定义、型式与基本参数、技术要求、试验方法、检验规则、标志、标签、使用说明书、包装、运输和贮存。本标准适用于励磁功率不大于60kW的直流起重电磁铁(以下简称电磁铁)。该电磁铁装备在起重机械上,用于装卸搬运废钢(生铁锭)、钢板、板坏、钢坏、型钢等。2规范性引用文件
下列文件中的条款通过本标准的引用而成为本标准的条款。凡是注日期的引用文件,其随后所有的修改单(不包括勘误的内容)或修订版均不适用于本标准,然而,鼓励根据本标准达成协议的各方研究是否可使用这些文件的最新版本。凡是不注日期的引用文件,其最新版本适用于本标准。GB/T191包装储运图示标志(GB/T191-2000,eqVISO780:1997)GB/T549电焊锚链
GB/T2900.1电工术语基本术语
GB/T2900.18电工术语低压电器(GB/T2900.18—1992,eqvIEC60050-441:1984)GB/T6388运输包装收发货标志
GB9969.1工业产品使用说明书总则GB/T12467.4焊接质量要求金属材料的熔化焊第4部分:基本质量要求(GB/T12467.4一1998,eqvISO3834-4:1994)
GB/T13306标牌
GB/T13384机电产品包装通用技术条件GB14048.1低压开关设备和控制设备第1部分:总则(GB14048.1--2006,IEC60947-1:2001,MOD)
3术语和定义
GB/T2900.1、GB/T2900.18中确立的以及下列术语和定义适用于本标准。3.1
强励磁strongexcitation
电磁铁励磁电压290V的励磁。
弱励磁weakexcitation
电磁铁励磁电压为200V的励磁。4型式与基本参数
4.1型式
电磁铁按照结构型式分为:
JB/T10730—2007
a)圆形起重电磁铁;
b)矩形起重电磁铁;
c)椭圆形起重电磁铁:
d)多边形起重电磁铁。
4.2型号
电磁铁的型号表示方法如下:
标记示例:
用途:常温不标代号(≤100℃)G:高温型(100℃~600℃)
Dx:多极型
gp:高频型
T:特殊型
h:活动磁极
规格:对圆形或多边形电磁铁为磁极最大直径,对矩形或椭圆形电磁铁为长度和宽度,单位为cm结构:1:圆形
2:椭圆形
3:矩形或方形
4:多边形
起重用
电磁铁
直径为Φ700mm的圆形电磁铁的标记为MW1一70。长1400mm,宽800mm的矩形电磁铁的标记为MW3一14080。4.3基本参数
电磁铁的基本参数应符合表1~表10的规定。表1MW1系列圆形电磁铁基本参数(TD=60%)规格型号
最大直径
冷态励磁功率
额定电压
起重能力
(冷态/热态)
MW1-70
340/180
MW1—90|MW1-110MW1—130|MW1-150MW1—180MW1-210MW1-240
540/360
注:用铸铁锭检测起重能力。
900/700
220VDC
1200/950
1710/1350
2470/1890
3100/2520
4140/3800
规格型号
最大直径
冷态励磁功率
额定电压
起重能力
(冷态/热态)
MW1系列高温圆形电磁铁基本参数(TD=60%)JB/T10730—2007
MW1-70GMW1-
—90GMW1-110GMW1-130GMW1—150GMW1—180GMW1—210GMW1—240G700
340/180
540/360
注:用铸铁锭检测起重能力。
900/700
220VDC
1200/950
1710/1350
2470/1890
表3MW1系列高频圆形电磁铁基本参数(TD=75%)规格型号
最大直径
冷态励磁功率www.bzxz.net
额定电压
起重能力
(冷态/热态)
3100/2520
4140/3800
MW1—70gp|MW1—90gp/MW1-110gp|MW1-—130gp|MW1—150gp|MW1-180gp|MW1—210gp|MW1—240gp700
340/180
540/360
注:用铸铁锭检测起重能力。
900/700
220VDC
1200/950
1710/1350
2470/1890
表4MW2系列椭圆形电磁铁基本参数(TD=60%)规格型号
长×宽
冷态励磁功率
额定电压
起重能力
(冷态/热态)
200150
2000×1500
2150/1800
220180
2200×1800
3400/2800
注:用铸铁锭检测起重能力。
250120
250200
2500×1200
2500×2000
2100/1700
300210
340240
3000×21003
3400×2400
≤110
220VDC
4800/4100
6700/5600
≤120
7100/5700
3100/2520
3500×900
2300/1900
4140/3800
380250
3800×2500
≤140
8500/7000
JB/T10730—2007
规格型号
长×宽
内装电池容量
额定电流
起重能力
表5MW3系列充电式矩形电磁铁基本参数(TD=60%)MW3-—2040T
200×400
MW3—4040T
400×400
MW3-6040T
600×400
注:起重能力的检验试件为厚度不小于30mm的Q235一A钢板。MW3-—8040T
800×400
表6MW3系列矩形电磁铁基本参数(TD=60%)规格型号
长×宽
mm×mm
冷态励磁功率
额定电压
热态起重能力
(板坏)
规格型号
长×宽
冷态励磁功率
额定电压
热态起重能力
(板坏)
1100×900
1400×800
1500×950
1600×900
1700×650
220VDC
1700×800
表7MW3系列高温矩形电磁铁基本参数(TD=60%)MW3-
11090G
1100×900
14080G
1400×800
15095G
1500×950
16090G
1600×900
17065G
1700×650
220VDC
17080G
1700×800
MW3—10040T
1000×400
1800×900
18090G
1800×900
2000×950
20095G
2000×950
规格型号
长×宽
冷态励磁功率
额定电压
热态起重能力
(方坏)
表8MW3系列活动磁极矩形电磁铁基本参数(TD=60%)MW3-
10060D2h
1000×600
12595D2h
1250×950
14080D2h
1400×800
17065D2h
1700×650
220VDC
17080D2h
1700×800
JB/T10730—2007
19065D2h
1900×650
MW3系列高温活动磁极矩形特型电磁铁基本参数(TD=60%)规格型号
长×宽
冷态励磁功率
额定电压
热态起重能力
(钢卷板)
MW3-140120GD2hT
1400×1200
MW3—160140GD2hT
1600×1400
220VDC
21070D2h
2100×700
MW3—180150GD2hT
1800×1500
表10MW4系列高温4活动磁极多边形电磁铁基本参数(TD=60%)规格型号
最大外径
冷态励磁功率
额定电压
热态起重能力
(卷板)
5技术要求
5.1基本要求
MW4-—175GD4h
MW4—185GD4h
MW4—200GD4h
220VDC
MW4—220GD4h
5.1.1电磁铁应符合本标准的要求,并按照经规定程序批准的图样和技术文件制造。MW4—260GD4h
JB/T10730—2007
5.1.2电磁铁在下列条件下应能正常工作:a)工作环境温度:
1)常温型:-40℃~+40℃;
2)高温型:-40℃~+50℃;
b)海拔不超过2000m;
c)空气相对湿度:当空气温度为20℃时,周围空气相对湿度不大于90%;当空气温度为40℃时周围空气相对湿度不大于85%。
5.1.3安装类别(过电压类别)II(负载水平级)。5.2结构要求
5.2.1电磁铁应采用全密封结构,外壳防护等级为:a)室内使用的电磁铁——IP54;b)室外使用的电磁铁——IP55。5.2.2电磁铁的焊接应符合GB/T12467.4的规定。5.2.3电磁铁链条应符合GB/T549的要求,其安全系数不应小于6。吊链环或吊具在工作过程中不应发生变形、裂纹。
5.2.4电磁铁的电气间隙和爬电距离应符合GB14048.1的规定。5.3性能要求
5.3.1电磁铁的工作状态为间隙工作制,其通电持续率为50%、60%、75%,一个工作周期不超过10min。5.3.2电磁铁应允许在0.85倍~1.15倍额定工作电压范围内工作。额定工作电压为220VDC的装卸废钢用电磁铁应允许采用由强励磁转换到弱励磁的工作方式,以提高起吊能力。5.3.3电磁铁的冷态绝缘电阻不应小于10Mα。5.3.4电磁铁绕组对机体的绝缘应保证在表11条件下承受50Hz的交流试验电压1min而无击穿或闪络现象。
表11与额定电压对应的介电试验电压额定工作电压U
U≤60
60介电试验电压(交流、有效值)1000
5.3.5在额定工作电压和通电持续率为50%、60%、75%时的间歇工作情况下,电磁铁线圈的稳定温升不应超过下列绝缘材料的极限充许温升。a)常温型电磁铁线圈为H级绝缘,极限温升不应超过140℃。b)高温型电磁铁线圈为H级绝缘,极限温升不应超过130℃(按周围空气温度为50℃使用条件下使用)。
5.4外观质量要求
电磁铁与被吸物接触的磁极面不涂漆,磁极面应涂防锈油。5.5成套供货范围
a)电磁铁本体;
b)控制柜。
6试验方法
6.1电磁铁线圈冷态电阻采用0.2级电桥测量,换算成20℃时的电阻值。6
6.2用500V兆欧表检测5.3.3,所用仪器精度等级不应低于0.5。6.3用5000V耐压测试仪检测5.3.4,所用仪表精度等级不应低于0.5。6.4用电阻法测试5.3.5。
6.5电磁铁的起重能力试验:起重能力按五次吸重量的平均值评定7检验规则
电磁铁的检验分为出厂检验和型式检验7.1出厂检验
JB/T10730—2007
7.1.1每台电磁铁须经制造厂质量检验部门检验合格方可出厂。出厂时应附有产品质量合格证明文件。7.1.2检验应符合5.3.3、5.3.4和5.4的要求,冷态励磁功率应符合表1表4、表6~表10的规定。7.2型式检验
7.2.1有下列情况之一时应进行型式检验:a)新产品投产或老产品转厂生产时;b)正式生产后,当结构、工艺或材料有重大改变,可能影响产品性能时:c)正常生产时,每隔三年进行一次;d)产品停产一年后,恢复生产时;e)出广检验结果与上次型式检验有较大差异时:f)国家质量监督机构提出进行该项试验要求时。7.2.2型式检验应符合本标准的全部要求。7.2.3型式试验应从出厂检验合格的产品中任选一台进行,如果检验不合格应加倍抽检。若仍不合格,则判定型式检验不合格。
8标志、标签、使用说明书
8.1每台电磁铁均应在适当而明显的位置固定产品标牌,产品标牌应符合GB/T13306的规定,并标明下列内容:
a)制造厂名称和地址:
b)产品名称和型号;
c)主要技术参数;
d)出厂编号;
e)制造日期。
8.2产品使用说明书应符合GB9969.1的规定8.3电磁铁的包装标志应包括运输包装收发货标志和包装储运图示标志。标志应符合GB/T191和GB/T6388的规定。
9包装、运输和贮存
9.1电磁铁采用封闭包装。包装应符合GB/T13884的要求。包装箱应坚固耐震、通风防雨,并符合水陆运输的要求。
9.2包装箱外壁应有明显的文字标记,其内容包括:a)收货站及收货单位名称;
b)发货站及发货单位名称:
c)合同号及产品名称型号;
d)毛重、净重、箱号和外形尺寸;e)重心、起吊线和贮运图示标志7
JB/T10730—2007
电磁铁应随机附带下列技术文件:a)产品装箱单;
b)产品质量合格证明文件;
c)产品使用说明书;
d)配套件的合格证及说明书。
4技术文件应装人塑料袋内,放人写明“文件在此”字样的包装箱中。9.4
电磁铁及控制柜应贮存在干燥的库房中。电磁铁每存贮一年应进行一次养护。
小提示:此标准内容仅展示完整标准里的部分截取内容,若需要完整标准请到上方自行免费下载完整标准文档。
标准图片预览:





- 其它标准
- 热门标准
- 机械行业标准(JB)
- JB/T6316-2006 Z4系列直流电动机技术条件(机座号100~450)
- JB/T8679-2008 炭弧气刨炭棒 物理及使用性能试验方法
- JB/T7895-2008 永磁筒式磁选机
- JB∕T12675-2016 拖拉机液压系统清洁度限值及测量方法
- JB/T12869-2016 畜类屠宰加工机械 运河式热水浸烫机
- JB3704-1984 特种调压器用碳电阻片柱电气机械性能试验方法
- JB2664-1980 自动电压调整器用碳电阻片柱
- JB/T8674-2007 YB2系列高压隔爆型三相异步电动机 技术条件(机座号355~560)
- JB/T7140.1-1993 牲畜药浴机械 型式与基本参数
- JB/T5074-2007 低、中碳钢球化体评级
- JB/T5425-2013 印刷机械 真空压力复合气泵
- JB/T8511-2011 空气绝缘母线干线系统(空气绝缘母线槽)
- JB3113-1982 特种调压器用碳电阻片柱
- JB/T56054.1-XXXX 电焊机产品质量分等 总则(内部使用)
- JB/T12865-2016 畜类屠宰加工机械 螺旋自动刨毛机
- 行业新闻
请牢记:“bzxz.net”即是“标准下载”四个汉字汉语拼音首字母与国际顶级域名“.net”的组合。 ©2025 标准下载网 www.bzxz.net 本站邮件:bzxznet@163.com
网站备案号:湘ICP备2025141790号-2
网站备案号:湘ICP备2025141790号-2