- 您的位置:
- 标准下载网 >>
- 标准分类 >>
- 交通行业标准(JT) >>
- JT/T 331.6-2006 港口码头劳动定员 第6部分:油码头
标准号:
JT/T 331.6-2006
标准名称:
港口码头劳动定员 第6部分:油码头
标准类别:
交通行业标准(JT)
标准状态:
现行-
发布日期:
2006-12-19 -
实施日期:
2007-03-01 出版语种:
简体中文下载格式:
.rar.pdf下载大小:
1.88 MB
手机扫码下载更方便
替代情况:
替代JT/T 331.6-1996
点击下载
标准简介:
标准下载解压密码:www.bzxz.net
本标准规定了港口油专业码头的装卸生产人员的单项定员,装卸作业线综合定员及全部定员计算方法。本标准适用于港口油专业码头的劳动定员管理。 JT/T 331.6-2006 港口码头劳动定员 第6部分:油码头 JT/T331.6-2006
部分标准内容:
ICS 03.220.40
备案号:
中华人民共和国交通行业标准
JT/T331.6—2006
代替JT/T331.6—1996
港口码头劳动定员
第6部分:油码头
Port terminal labour manning-Part 6: Oil terminal2006-12-19发布
中华人民共和国交通部
2007-03-01实施
1范围
2规范性引用文件
单项定员
4装卸作业线综合定员
全部定员计算方法.
JT/T331.6—2006
JT/T331.6—2006
JT/T331《港口码头劳动定员》分为7个部分:第1部分:术语;
第2部分:件杂货码头;
第3部分:煤炭码头;
一第4部分:集装箱码头;
第5部分:散货码头;
第6部分:油码头;
第7部分:客运码头。
本部分为JT/T331的第6部分。
本部分代替JT/T331.6—1996《港口码头劳动定员标准油码头》,本部分与JT/T331.6—1996相比主要变化如下:
-减少流体装卸操作工定员(见3.1);减少油码头油、水质化验员定员(见3.8);减少油码头司炉工定员(见3.9);一减少油码头电器仪表修理工定员(见3.12);新增加港口系缆工岗位定员(见3.16)。本部分由交通部人事劳动司提出并归口。本部分起草单位:南京港口集团公司、大连港集团有限公司、上海国际港务(集团)股份有限公司、宁波港集团公司、青岛港(集团)有限公司。本部分主要起草人:刘跃环、李斌、芦永奎、崔振有、居明如。本部分所代替标准的历次版本为:JT/T331.6-1996。52
1范围
港口码头劳动定员第6部分:油码头JT/T331.6—2006
本标准规定了港口油专业码头的装卸生产人员的单项定员,装卸作业线综合定员及全部定员计算方法。
本标准适用于港口油专业码头的劳动定员管理。2规范性引用文件
下列文件中的条款通过本部分的引用而成为本部分的条款。凡是注日期的引用文件,其随后所有修改单(不包括勘误的内容)或修订版均不适用本部分。然而,鼓励根据本部分达成协议的各方研究是否可使用这些文件的最新版本。JT/T331.2一2006港口码头劳动定员第2部分:件杂货码头JT/T331.5—2006港口码头劳动定员第5部分:散货码头3单项定员
3.1流体装卸操作工
3.1.1使用输油臂设备作业的作业线每条作业线每班3人~4人。3.1.2万吨级以上泊位使用非输油臂设备作业的作业线每条作业线每班4人。3.1.3万吨级以下泊位使用非输油臂设备作业的作业线每条作业线每班2人。3.1.4公司每班定员总数少于以下人数的可按高限定员总数配备,按本公司最大泊位计算:-2万吨级及以下泊位4人;
-2万吨级~5万吨级(含)泊位5人~6人;—5万吨级~10万吨级(含)泊位6人~7人;—10万吨级~25万吨级(含)泊位7人~8人;—25万吨级以上泊位8人~10人。3.1.5火车装卸作业,每车位每班0.25人。3.2油码头油泵工
每条作业线每班2人~3人。
3.3装卸调度员
3.3.1值班装卸调度主任免费标准bzxz.net
每公司每班1人。
3.3.2值班装卸调度员
每公司每班1人~2人。
3.4装卸调度计划员
每公司1人。
3.5装卸调度统计员
每公司1人。
3.6货运业务员
每公司3人~5人。
3.7流体计量工
每条作业线每班2人。
JT/T331.6—2006
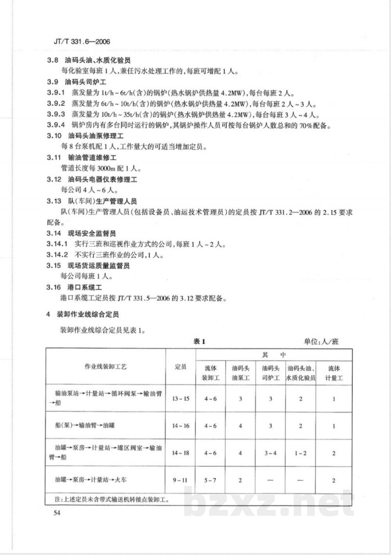
3.8油码头油、水质化验员
每化验室每班1人,兼任污水处理工作的,每班可增配1人。3.9油码头司炉工
3.9.1蒸发量为1Vh~6t/h(含)的锅炉(热水锅炉供热量4.2MW),每台每班2人。3.9.2蒸发量为6Vh~10t/h(含)的锅炉(热水锅炉供热量4.2MW),每台每班2人~3人。3.9.3蒸发量为10/h~35t/h(含)的锅炉(热水锅炉供热量4.2MW),每台每班3人~4人。3.9.4锅炉房内有多台同时运行的锅炉,其锅炉操作人员可按每台锅炉人数总和的70%配备。3.10油码头油泵修理工
每8台泵机配1人,工作量大的可适当增加定员。3.11输油管道维修工
管道长度每3000m配1人。
3.12油码头电器仪表修理工
每公司4人~6人。
3.13队(车间)生产管理人员
队(车间)生产管理人员(包括设备员、油运技术管理员)的定员按JT/T331.2—2006的2.15要求配备。
3.14现场安全监督员
3.14.1实行三班和巡视作业方式的公司,每班1人~2人。3.14.2不实行三班作业的公司,1人。3.15现场货运质量监督员
每公司每班1人。
3.16港口系缆工
港口系缆工定员按JT/T331.5—2006的3.12要求配备。装卸作业线综合定员
装卸作业线综合定员见表1。
作业线装卸工艺
输油泵站→计量站→循环阀泵→输油臂→船
船(泵)→输油臂→油罐
油罐→泵房→计量站→罐区阀室→输油臂→船
油罐→泵房→计量站→火车
注:上述定员未含带式输送机转接点装卸工。54
装卸工
油码头
油泵工
油码头
司炉工
单位:人/班
油码头油、
水质化验员
计量工
5全部定员计算方法
5.1港口装卸工
港口装卸工全部定员可按JT/T331.2-2006的3.1进行计算。2其他岗位
JT/T331.6—2006
3.2~3.15中其他岗位规定每班定员的,全部定员可按JT/T331.2—2006的3.3进行计算。55
中华人民共和国
交通行业标准
港口码头劳动定员
JT/T331.1~331.7—2006
人民交通出版社出版发行
(100011北京市朝阳区安定门外外馆斜街3号)各地新华书店经销
北京交通印务实业公司印刷
版权专有不得翻印
开本:880×12301/16
印张:4.25
2007年2月
第1版
2007年2月第1次印刷
印数:0001~1000册
统一书号:15114·1036
字数:100千
备案号:
中华人民共和国交通行业标准
JT/T331.6—2006
代替JT/T331.6—1996
港口码头劳动定员
第6部分:油码头
Port terminal labour manning-Part 6: Oil terminal2006-12-19发布
中华人民共和国交通部
2007-03-01实施
1范围
2规范性引用文件
单项定员
4装卸作业线综合定员
全部定员计算方法.
JT/T331.6—2006
JT/T331.6—2006
JT/T331《港口码头劳动定员》分为7个部分:第1部分:术语;
第2部分:件杂货码头;
第3部分:煤炭码头;
一第4部分:集装箱码头;
第5部分:散货码头;
第6部分:油码头;
第7部分:客运码头。
本部分为JT/T331的第6部分。
本部分代替JT/T331.6—1996《港口码头劳动定员标准油码头》,本部分与JT/T331.6—1996相比主要变化如下:
-减少流体装卸操作工定员(见3.1);减少油码头油、水质化验员定员(见3.8);减少油码头司炉工定员(见3.9);一减少油码头电器仪表修理工定员(见3.12);新增加港口系缆工岗位定员(见3.16)。本部分由交通部人事劳动司提出并归口。本部分起草单位:南京港口集团公司、大连港集团有限公司、上海国际港务(集团)股份有限公司、宁波港集团公司、青岛港(集团)有限公司。本部分主要起草人:刘跃环、李斌、芦永奎、崔振有、居明如。本部分所代替标准的历次版本为:JT/T331.6-1996。52
1范围
港口码头劳动定员第6部分:油码头JT/T331.6—2006
本标准规定了港口油专业码头的装卸生产人员的单项定员,装卸作业线综合定员及全部定员计算方法。
本标准适用于港口油专业码头的劳动定员管理。2规范性引用文件
下列文件中的条款通过本部分的引用而成为本部分的条款。凡是注日期的引用文件,其随后所有修改单(不包括勘误的内容)或修订版均不适用本部分。然而,鼓励根据本部分达成协议的各方研究是否可使用这些文件的最新版本。JT/T331.2一2006港口码头劳动定员第2部分:件杂货码头JT/T331.5—2006港口码头劳动定员第5部分:散货码头3单项定员
3.1流体装卸操作工
3.1.1使用输油臂设备作业的作业线每条作业线每班3人~4人。3.1.2万吨级以上泊位使用非输油臂设备作业的作业线每条作业线每班4人。3.1.3万吨级以下泊位使用非输油臂设备作业的作业线每条作业线每班2人。3.1.4公司每班定员总数少于以下人数的可按高限定员总数配备,按本公司最大泊位计算:-2万吨级及以下泊位4人;
-2万吨级~5万吨级(含)泊位5人~6人;—5万吨级~10万吨级(含)泊位6人~7人;—10万吨级~25万吨级(含)泊位7人~8人;—25万吨级以上泊位8人~10人。3.1.5火车装卸作业,每车位每班0.25人。3.2油码头油泵工
每条作业线每班2人~3人。
3.3装卸调度员
3.3.1值班装卸调度主任免费标准bzxz.net
每公司每班1人。
3.3.2值班装卸调度员
每公司每班1人~2人。
3.4装卸调度计划员
每公司1人。
3.5装卸调度统计员
每公司1人。
3.6货运业务员
每公司3人~5人。
3.7流体计量工
每条作业线每班2人。
JT/T331.6—2006
3.8油码头油、水质化验员
每化验室每班1人,兼任污水处理工作的,每班可增配1人。3.9油码头司炉工
3.9.1蒸发量为1Vh~6t/h(含)的锅炉(热水锅炉供热量4.2MW),每台每班2人。3.9.2蒸发量为6Vh~10t/h(含)的锅炉(热水锅炉供热量4.2MW),每台每班2人~3人。3.9.3蒸发量为10/h~35t/h(含)的锅炉(热水锅炉供热量4.2MW),每台每班3人~4人。3.9.4锅炉房内有多台同时运行的锅炉,其锅炉操作人员可按每台锅炉人数总和的70%配备。3.10油码头油泵修理工
每8台泵机配1人,工作量大的可适当增加定员。3.11输油管道维修工
管道长度每3000m配1人。
3.12油码头电器仪表修理工
每公司4人~6人。
3.13队(车间)生产管理人员
队(车间)生产管理人员(包括设备员、油运技术管理员)的定员按JT/T331.2—2006的2.15要求配备。
3.14现场安全监督员
3.14.1实行三班和巡视作业方式的公司,每班1人~2人。3.14.2不实行三班作业的公司,1人。3.15现场货运质量监督员
每公司每班1人。
3.16港口系缆工
港口系缆工定员按JT/T331.5—2006的3.12要求配备。装卸作业线综合定员
装卸作业线综合定员见表1。
作业线装卸工艺
输油泵站→计量站→循环阀泵→输油臂→船
船(泵)→输油臂→油罐
油罐→泵房→计量站→罐区阀室→输油臂→船
油罐→泵房→计量站→火车
注:上述定员未含带式输送机转接点装卸工。54
装卸工
油码头
油泵工
油码头
司炉工
单位:人/班
油码头油、
水质化验员
计量工
5全部定员计算方法
5.1港口装卸工
港口装卸工全部定员可按JT/T331.2-2006的3.1进行计算。2其他岗位
JT/T331.6—2006
3.2~3.15中其他岗位规定每班定员的,全部定员可按JT/T331.2—2006的3.3进行计算。55
中华人民共和国
交通行业标准
港口码头劳动定员
JT/T331.1~331.7—2006
人民交通出版社出版发行
(100011北京市朝阳区安定门外外馆斜街3号)各地新华书店经销
北京交通印务实业公司印刷
版权专有不得翻印
开本:880×12301/16
印张:4.25
2007年2月
第1版
2007年2月第1次印刷
印数:0001~1000册
统一书号:15114·1036
字数:100千
小提示:此标准内容仅展示完整标准里的部分截取内容,若需要完整标准请到上方自行免费下载完整标准文档。
标准图片预览:





- 热门标准
- 交通行业标准(JT)
- JTS/T236-2019 水运工程混凝土试验检测技术规范
- JT/T391-2019 公路桥梁盆式支座
- JT4208-1978 绞吸式挖泥船轴承技术要求
- JTG/TD81-2017 公路交通安全设施设计细则
- JT4209-1978 绞吸式挖泥船换轴节技术要求
- JTJ003-1986 公路自然区划标准
- JT2027-93 内河船舶救生衣一修复、 报废
- JT/T1045-2016 道路运输企业车辆技术管理规范
- JT/T216-2020 客车空调系统技术条件
- JTG/T3364-02-2019 公路钢桥面铺装设计与施工技术规范
- JT4212-1978 绞吸式挖泥船主机与泥浆泵总装配技术要求
- JTGC10-2007 公路勘测规范
- JTGE20-2011 公路工程沥青及沥青混合料试验规程
- JTS320-4-2018 船闸调试技术规程
- JTS257-2008 水运工程质量检验标准
- 行业新闻
请牢记:“bzxz.net”即是“标准下载”四个汉字汉语拼音首字母与国际顶级域名“.net”的组合。 ©2025 标准下载网 www.bzxz.net 本站邮件:wymp4wang@gmail.com